🚀 VoloData
🤖 一个基于 AI 的数据库交互平台,支持多数据源连接、自然语言查询和智能对话。我开源的目的是,想让全球的开发者推动此项目更加安全、更加专业、更加智能。
- 这是我的首个开源项目,如果哪里做得不好,或者有疑问,欢迎到评论区或者github上中讨论,感谢支持!!!
❓ 为什么要使用 Volo Data
现有的 NL2SQL 工具通常存在以下问题:
- 难以接入多数据源
- 缺少可扩展 AI 工作流
- 不支持实时流式响应
VoloData 提供:
- 针对开源项目 Vanna 中 SQL 生成阶段的 LLM 提示词进行深度优化
- LangGraph AI workflow
- 多数据库统一接口
- SSE 实时响应
- 安全代码沙箱
✨ 主要特性
| 特性 | 描述 |
|---|---|
| 🔗 多数据源支持 | MySQL、PostgreSQL、SQLite、Excel、CSV |
| 💬 自然语言查询 | AI 模型将自然语言转换为 SQL |
| 🧠 智能对话系统 | 向量数据库 + 对话历史管理 |
| ⚡ 实时流式响应 | Server-Sent Events (SSE) 即时推送 |
| 🔒 API Key 认证 | 内置安全认证机制 |
| 📦 Docker 容器化 | 开箱即用的 Docker Compose |
| 🛡️ 代码沙箱 | 安全运行 LLM 生成的指标计算代码 |
🖼️ 项目预览
主页

数据源

聊天界面

更多项目预览信息,请查看产品使用手册(正在完善中)
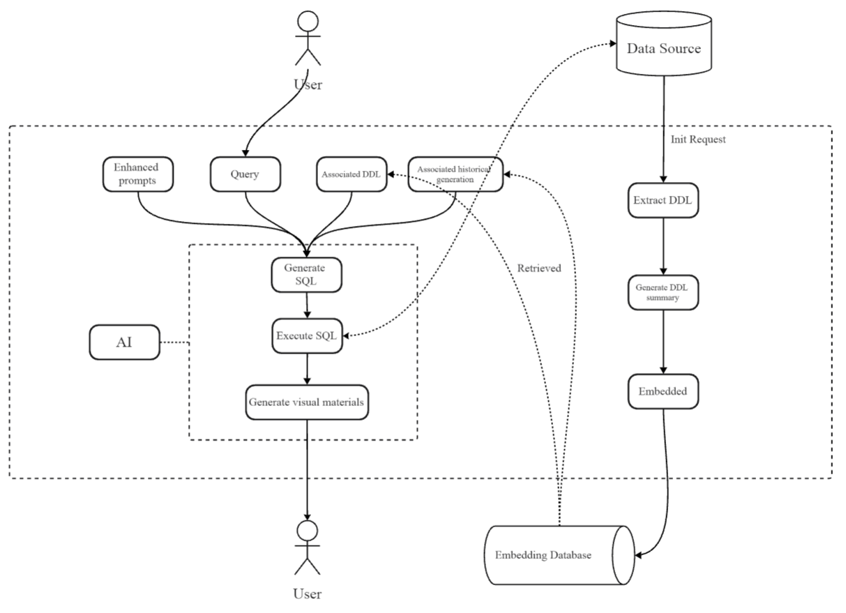
🏗️ 核心业务流程

🛠️ 技术栈
Backend
| 框架 | 用途 |
|---|---|
| FastAPI | 现代 Web 框架 |
| SQLAlchemy | ORM 框架 |
| Alembic | 数据库迁移 |
| ChromaDB | 向量数据库 |
| Redis | 缓存 & 队列 |
| Pydantic | 数据验证 |
| Langgraph | AI 工作流 |
Frontend
| 框架 | 用途 |
|---|---|
| Next.js | React 框架 |
| TypeScript | 类型安全 |
| TailwindCSS | 样式框架 |
DevOps
| 工具 | 用途 |
|---|---|
| Docker | 容器化部署 |
| Docker Compose | 多容器编排 |
| GitHub Actions | CI/CD |
🚀 快速部署
Docker 一键部署
bash
# 克隆项目
git clone https://github.com/keminze/volo-data.git
cd volo-data
# 启动所有服务
docker-compose up -d
开发环境中的 Docker 一键部署
运行以下命令前,可修改 .env.langsmith 文件(非必须),随后在 LangSmith 中可查看工作流运行日志,具体配置请查阅 LangSmith Docs
bash
docker-compose -f docker-compose.dev.yml up -d
✅ 启动完成后访问: http://localhost:3000
📁 项目结构
volo-data/
├── main.py # 🏁 应用入口
├── requirements.txt # 📦 Python 依赖
├── Dockerfile # 🐳 Docker 配置
├── docker-compose.yml # 🧩 完整环境配置
├── docker-compose.dev.yml # 💻 开发环境配置
├── alembic.ini # 🔄 数据库迁移配置
├── redis_client.py # 📡 Redis 客户端
│
├── config/ # ⚙️ 配置模块
│ ├── database.py # 数据库配置
│ ├── logging_config.py # 日志配置
│ ├── models.py # SQLAlchemy 模型
│ └── parameter.py # 参数配置
│
├── routers/ # 🛤️ API 路由
│ ├── connection.py # 数据源连接
│ ├── conversation.py # 对话管理
│ ├── database.py # 数据库操作
│ ├── generate.py # 任务生成
│ └── log.py # 日志查询
│
├── services/ # 🧩 业务逻辑
│ ├── db.py # 数据库业务
│ ├── graph.py # 图相关操作
│ ├── graph_sse.py # SSE 流式响应
│ ├── tools.py # 工具函数
│ ├── prompt.py # 提示词管理
│ ├── vanna.py # SQL 生成
│ └── log.py # 日志业务
│
├── middlewares/ # 🔧 中间件
│ ├── api_key_middleware.py # API Key 认证
│ └── logging.py # 日志中间件
│
├── vanna/ # 🤖 Vanna SQL 生成
├── frontend/ # 🎨 Next.js 前端
└── alembic/ # 🔁 数据库迁移
本地开发
前置要求
- Python 3.12+
- Node.js 20+
步骤
bash
# 1. 克隆项目
git clone https://github.com/keminze/volo-data.git
cd volo-data
# 2. 创建虚拟环境
python -m venv env
# Windows
env\Scripts\activate
# Linux/macOS
source env/bin/activate
# 3. 安装依赖
pip install -r requirements.txt
# 4. 环境配置
# 复制 .env.example 为 .env 并修改配置
# 5. 初始化数据库
alembic upgrade head
# 6. 启动后端 (端口 9000)
python main.py --port 9000
# 7. 启动前端 (新终端)
cd frontend
npm install
npm run dev
📚 API 文档
启动服务后访问:
| 文档 | 地址 |
|---|---|
| Swagger UI | http://localhost:9000/docs |
| ReDoc | http://localhost:9000/redoc |
🔐 安全配置
API 认证
所有请求需携带 API Key:
bash
curl -H "X-API-Key: your-api-key" http://localhost:9000/connections
环境变量
⚠️ 敏感信息通过环境变量配置,不要提交到代码库
bash
# 添加到 .gitignore
echo ".env" >> .gitignore
🗃️ 数据库迁移
bash
# 创建新迁移
alembic revision --autogenerate -m "描述迁移内容"
# 应用迁移
alembic upgrade head
# 回滚迁移
alembic downgrade -1
🤝 贡献
欢迎贡献!请阅读 CONTRIBUTING.md 了解详情。
bash
1. Fork 项目
2. 创建功能分支: git checkout -b feature/AmazingFeature
3. 提交更改: git commit -m 'Add AmazingFeature'
4. 推送到分支: git push origin feature/AmazingFeature
5. 开启 Pull Request
✍️ 未来计划
即将发布的功能特性
- 更多数据源支持
- SQL 安全审计(自愈/纠错)
- 更优秀的 Agent 记忆管理
- 前端接入 i18n,面向国际化
正在规划的功能特性
- 可视化仪表盘
- 数据权限与行级过滤
- 企业级文档 RAG,增强数据分析准确性
📄 许可证
本项目采用 Apache 2.0 License 许可证。
📬 联系方式
| 渠道 | 链接 |
|---|---|
| 🐛 问题反馈 | Issues |
| 💬 讨论 | Discussions |
| 📧 邮箱 | kmz3225147671@gmail.com |
💖 致谢
感谢以下开源项目:
| 项目 | 用途 |
|---|---|
| Vanna | SQL 生成 |
| ChromaDB | 向量数据库 |
| FastAPI | Web 框架 |
| langchain-sandbox | 代码沙箱 |
| LangGraph | AI 工作流 |
如果对此项目满意,希望给我一颗星星,这是我维护项目的动力!