你一定遇到过这种情况:一个简单的日期格式化,你纠结要不要引入 moment.js;一个弹窗组件,你在想是手写还是用 antd。选错了,要么项目臃肿,要么浪费时间重复造轮子。
这个问题,我把它叫做前端开发的"平衡木"------一边是"不写代码就不会犯错"的稳妥,一边是"自己写才能掌控一切"的执念。
但深入这个领域越久,我越发现:我们需要平衡的,远不止"用不用库"这一个维度。真正让人头疼的,是那些每天都在发生、却没有标准答案的"跷跷板"时刻。

为什么我们总是失衡?
前端可能是软件工程里"选择最多"的领域。框架有三四家,构建工具五六种,状态管理七八套,组件库数不过来。每个选择背后,都站着两个互相拉扯的力量。
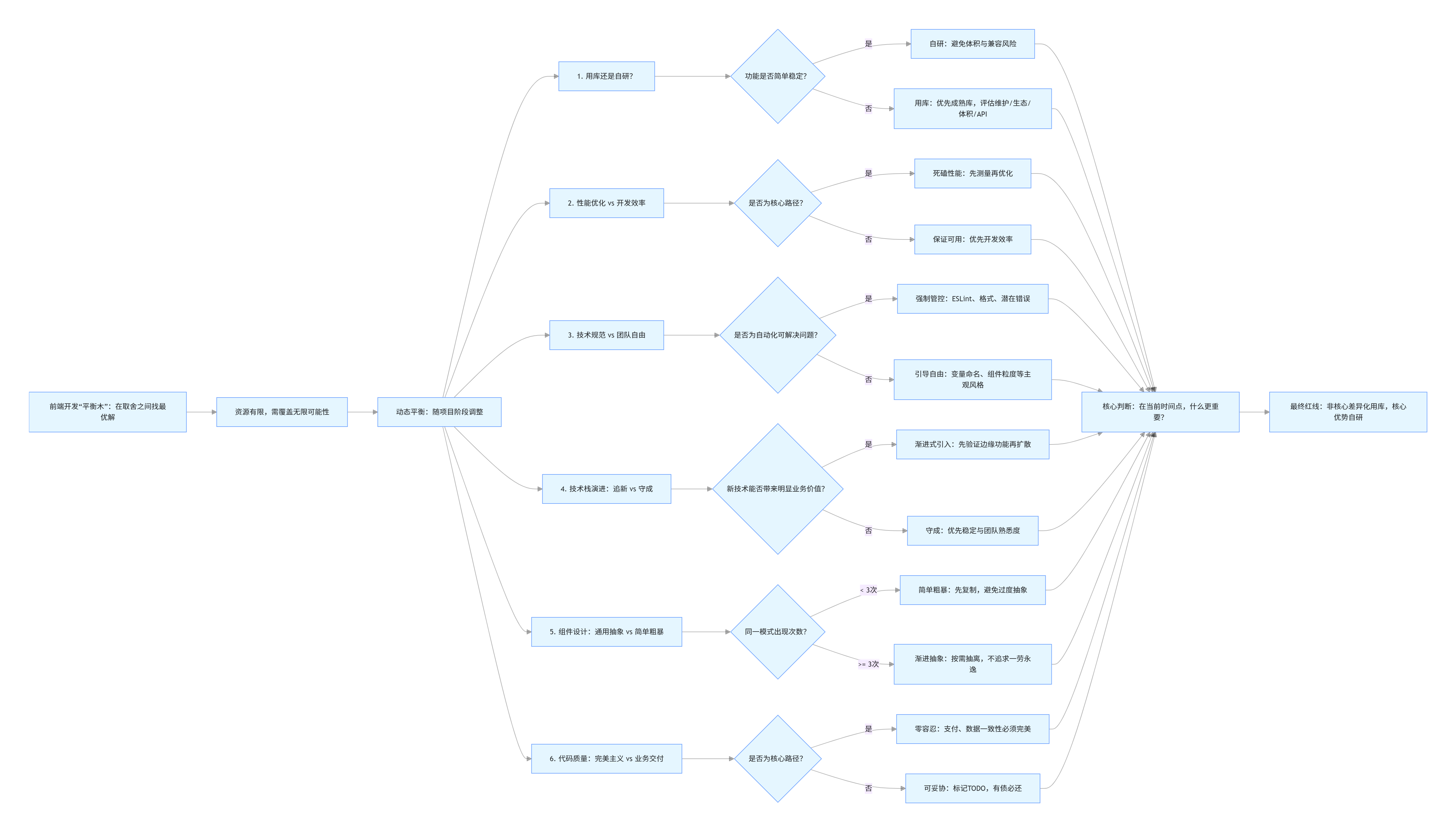
失衡的根源其实很简单:资源永远是有限的(时间、人力、认知负荷、预算),而我们总想用有限的资源,去覆盖无限的可能性。你永远不可能同时做到"最快交付""最佳性能""最完美代码"和"最前沿技术"。
所以,所谓的"平衡",就是在有限资源下,找到那个"当下最优解"。它不是"五五开"的静态点,而是一个动态调节的过程------项目初期可以偏向效率(快速验证),中期需要偏向规范(控制熵增),后期则要偏向稳定(谨慎变更)。而最难的,是你得知道"现在是什么阶段"。
六条需要反复踩的"跷跷板"
以下六个支点,每一个踩歪的人都付出了代价,每一次调整也都换来了喘息的空间。

1. 用库还是自研:所有问题的起点
这是一个关于"外部依赖"与"自主可控"的平衡。
左边是"用库":快速解决问题,但把代码的"生死"交给别人。右边是"自研":完全掌控,但要付出开发成本和长期的维护代价。
情景 :你需要在项目中实现一个日期选择器。原生
<input type="date">样式太丑,交互也简陋。你搜到了三个库:一个是老牌的react-datepicker,有 10 年历史、周下载量百万,但 API设计陈旧,依赖 moment.js(体积大);一个是刚发布一年的
react-aria-datepicker,设计优雅、无样式、完全可定制,但文档只有英文,社区案例少;还有一个是国内团队做的
mtd-datepicker,文档全中文,示例丰富,但最近一次 commit 是半年前,issues 里有人问"什么时候支持 React19",没人回。
你选哪个?选第一个,项目可能重
200KB;选第二个,团队要花时间读英文文档、自己写样式;选第三个,万一它半年后不维护了,你的代码就和它一起沉没。
思考方向:这不是"用不用库"的问题,而是"用哪个库"和"用库的成本"的问题。引入一个库,等于把你的代码和它的生命周期绑定。你需要问自己:
- 如果它明年不维护了,我有能力 fork 继续修吗?
- 它的 API 设计和我团队的习惯冲突,谁迁就谁?
- 它的体积对首屏加载的影响,能接受吗?
- 它的学习曲线,团队要花多久爬过去?
一条可用的标尺:
- 核心差异化功能(你的项目靠这个赢)→ 自研,值得投入
- 通用辅助功能(没有它也能用)→ 用库,但要尽职调查
- 尽职调查清单:维护状态(commit 频率、issue 响应)、生态文档(案例多吗)、打包大小(支持 Tree Shaking 吗)、API 设计(优雅吗)
- 即使是自研,也要借鉴经典实现------不要从零发明轮子,从零调教轮子
2. 性能优化:极致体验 vs 开发效率
这是一个关于"用户感受"与"开发者感受"的平衡。
左边是"极致体验":页面秒开,交互丝滑,用户开心。右边是"开发效率":快速交付,少写代码,开发者开心。
情景:你的后台管理系统首屏加载 3 秒,老板说"太慢了,隔壁竞品 1.5 秒,优化到 1 秒以内"。你打开 Network 面板,发现最大的几个包来自 ECharts(800KB)、Antd(600KB)、Monaco Editor(2MB)。拆还是不拆?
拆的话,你要做:ECharts 按需引入(但项目里用了 20 种图表,按需配置要一周);Antd 用
babel-plugin-import(已经配了,但按需后还有 300KB);Monaco Editor做懒加载(但用户进入代码编辑器页面才加载,首屏其实不加载)。保守估计,要两周。
不拆的话,老板那边过不去。但你算了算,这两周的时间成本,够开发一个完整的新功能了。
思考方向:性能优化有个"边际效应递减"的规律------前 80% 的优化可能只用 20% 的时间(压缩图片、开启 Gzip、配好缓存),剩下 20% 的优化要花 80% 的时间(拆包、重写算法、用 WASM 替换)。你的时间成本谁来付?用户体验和开发体验,哪个更值钱?
你需要问自己:
- 这 2 秒的差距,真的会影响用户转化率吗?有数据支持吗?
- 如果把这两周的时间拿去开发新功能,哪个 ROI 更高?
- 那些"最佳实践"的优化,真的适合你的场景吗?比如,对于后台系统,用户真的在乎首屏 0.5 秒的差异吗?
一条可用的标尺:
- 核心路径(登录、支付、主要内容加载)死磕性能------因为这些场景的卡顿直接损失钱
- 非核心路径(帮助文档、用户头像编辑、配置页面)保证可用即可------慢一点用户不会跑
- 用数据说话:先埋点测量,再决定哪里值得优化。80%的性能问题往往出在20%的代码上------找到那 20%
3. 技术规范:统一管控 vs 团队自由
这是一个关于"秩序"与"活力"的平衡。
左边是"统一管控":代码风格一致,新人上手快,重构成本低。右边是"团队自由":每个人用自己的方式写代码,创造力不被束缚。
情景 :你的团队从 2 个人扩张到 8 个人,新来的 6 个人来自不同背景。一个从 Vue 转过来的,习惯写
template;一个从 Angular 来的,喜欢用依赖注入;还有三个应届生,在学校里学的是function和class混着写。
代码 review 时,你们花了半小时讨论"这个组件到底该用函数组件还是类组件""这个函数该叫
handleClick还是
onClickHandler""这个文件该叫index.tsx还是ComponentName.tsx"。你开始考虑要不要把 ESLint 配置写成 500
行,让机器替人吵架。但一个老员工私下跟你说:"要是规范太严,我就不想写了------写代码像戴脚镣。"
思考方向:规范的本质是降低认知负担------让团队不用每次讨论"怎么写"。但过度规范本身就是一种认知负担------写代码前先背三天规则。哪边的成本更高?
你需要问自己:
- 机器能解决的问题(代码格式、潜在错误)和需要人判断的问题(命名、设计模式),边界在哪里?
- 统一规范节省的"吵架时间",和遵守规范消耗的"思考时间",哪个多?
- 规范的"弹性"该怎么设计?哪些必须死守,哪些可以商量?
一条可用的标尺:
- 自动化能解决的(缩进、分号、未使用的变量)必须强制------这些不需要人判断,机器做更快
- 主观审美的(变量命名风格、组件粒度、文件组织)用指南引导,不强制------给团队留自由空间
- 公共库必须统一(UI 组件库、工具函数库)------否则项目会散架
- 业务代码允许局部风格差异------不同模块可以用不同风格,只要内部一致
4. 技术栈演进:追新 vs 守成
这是一个关于"未来"与"现在"的平衡。
左边是"追新":用最新的技术,招人容易,开发体验好,但可能踩坑。右边是"守成":用稳定的技术,不出错,但可能错过趋势。
情景:你维护着一个用 Vue 2 写了三年的后台项目,稳定运行,没人抱怨。最近招了个新人,第一天就问:"咱们什么时候升 Vue 3?现在谁还用 Vue 2 啊?" 另一个老同事说:"升什么升,跑得好好的,升出 bug 谁负责?"
你去查了查,Vue 3 的生态已经成熟,Composition API 确实能解决很多老代码里的逻辑复用问题------现在那些
mixin已经乱成一团了。但升级意味着:要重写 30% 的代码,要重新培训整个团队,要测试所有功能,要处理第三方库的兼容问题。保守估计,要一个月。
思考方向:技术栈的"保鲜期"越来越短,但业务的"寿命"可能更长。你为"技术时髦度"付出的成本,能从业务收益里赚回来吗?如果 3.0 刚踩完坑,4.0 又出来了,你跟不跟?
你需要问自己:
- 新技术的收益是什么?开发效率提升 20%?性能提升 30%?招聘更容易?这些收益能量化吗?
- 升级的成本是什么?开发工时、测试工时、潜在 bug、团队学习成本------能算出来吗?
- 如果现在不升级,一年后技术债会更难还吗?还是说,可能根本不需要还(项目生命周期快结束了)?
一条可用的标尺:
- 业务价值导向:新技术能带来明显的业务收益(性能提升 50%、开发效率翻倍、招聘竞争力提升)才考虑
- 渐进式引入:不搞"推倒重来"------在老项目旁边起一个新服务,用新栈写边缘功能,验证可行再扩散
- 算学习成本账:学习曲线占用的工时,能否在半年内通过效率提升赚回来?
- 技术债要还,但别急着还:如果项目还有 3 年生命周期,现在升级值得;如果只剩 6 个月,别动
5. 组件设计:通用抽象 vs 简单粗暴
这是一个关于"复用"与"简单"的平衡。
左边是"通用抽象":写一次,用十次,但设计和维护成本高。右边是"简单粗暴":针对当前需求写,快,但以后可能重复劳动。
情景:产品经理拿着新需求来找你------要做个"多功能表格",支持排序、筛选、分页、行内编辑、列拖拽、导出 Excel、列冻结、树形数据、合并单元格。你看了眼时间,两周。
你开始纠结:是写一个"万能表格"组件,把所有功能抽象成配置项,一劳永逸?还是针对这个需求硬编码,先上线再说?
写万能表格:你要设计配置 Schema,要处理所有功能的组合状态,要考虑未来可能出现的 20
种新需求。写下来可能要三周,但以后每次需求来了,改几行配置就行。
硬编码:两周能写完,但下次需求来了,可能要重写 50%。而且产品说"这个表格以后很多页面都要用"。
思考方向:"抽象"这个词听起来高级,但它的成本是未来的可维护性。抽象得太早,你可能根本不知道哪些配置真正需要,最后写出一个"覆盖了所有可能但没人用得懂"的怪物;抽象得太晚,你可能已经在 30 个文件里复制了同一段代码,改个样式要改 30 遍。什么时候该赌一把?
你需要问自己:
- 你有多了解未来的需求?如果完全不知道,抽象就是在猜
- 抽象的"投入产出比"是多少?多花一周写的通用组件,未来能省几周?
- 你能承受"写错了"的代价吗?如果抽象错了,重构的难度有多大?
一条可用的标尺:
- 三次原则:同一模式出现三次,才考虑抽象------这是 Kent Beck 的老规矩,但至今有效
- 业务隔离:通用组件(按钮、弹窗、输入框)放公共库,业务组件(用户卡片、订单列表、统计图表)就近维护------业务变化快,别耦合
- 渐进抽象:先复制,再抽离,别一开始就想"一劳永逸"------复制三次后,你自然知道哪些该抽象
6. 代码质量:完美主义 vs 业务交付
这是一个关于"理想"与"现实"的平衡。
左边是"完美主义":代码整洁,架构清晰,没有技术债,看着舒服。右边是"业务交付":按时上线,抢占市场,先活下来再说。
情景 :明天要上线了,你看着代码里还有三个"TODO"没处理。一个是要重构的支付回调函数,逻辑跑通了但写得像屎山------500 行,if 嵌套了 8 层,变量名全是
data1、data2;一个是样式没对齐的按钮,在 1080p 下看着没问题,但在 4K 屏幕上偏移了2px;还有一个是没覆盖的边界情况,用户如果连续点击 10 次提交按钮,可能会重复下单(概率极低)。
产品说"先上,有问题再修"。你知道他说得对------晚一天上线可能损失几十万流水。但你也知道,那个"屎山"以后可能再也没人动了;那个 2px
的偏移,用户可能根本注意不到;那个连续点击的问题,可能一年都不会触发。
思考方向:技术债像信用卡------可以先刷,但要还。问题是:你刷的每一笔,都记在账上了吗?你知道什么时候该刷,什么时候不该刷吗?
你需要问自己:
- 这个技术债的"利息"有多高?屎山的利息是"以后改需求时想死",2px 偏移的利息是"没人care",重复下单的利息是"可能会赔钱"------哪个更高?
- 你打算什么时候还债?下个版本?下个月?还是"以后再说"?
- 你有"债务看板"吗?还是说,债欠着欠着就忘了?
一条可用的标尺:
- 核心路径零容忍:支付逻辑、数据一致性、安全漏洞必须完美------这些出问题直接损失钱
- 边缘路径可妥协:低概率边界、样式问题、非核心功能可标记 TODO 后上线------但要记下来
- 有债必还:技术债记在"债务看板"上,排期偿还------每个版本拿出 20% 的时间还债
- 区分"坏债"和"好债":为了赶上线欠的债是"好债"(有明确还款计划),因为懒欠的债是"坏债"(永远不还)
平衡不是找中点,而是学会踩跷跷板
写到这里,你可能已经发现了:这六个支点其实不是孤立的,它们都在问同一个问题------"在这个时间点,什么更重要?"
项目初期,你可能要偏向效率(快速验证),这时候"追新"和"简单粗暴"反而是对的,因为你还不知道产品能不能活下来;
项目中期,你需要偏向规范(控制熵增),这时候"统一管控"和"通用抽象"开始变得重要,因为团队大了,代码不能乱;
项目后期,你只能偏向稳定(谨慎变更),这时候"守成"和"完美主义"才是安全的,因为用户已经离不开,改错了就完了。
平衡不是找中点,而是学会踩跷跷板------知道什么时候该往哪边倾斜,也知道什么时候该调回来。更重要的,是知道"现在是什么阶段"。
而且你会发现,这些跷跷板的"支点"是会移动的。去年你觉得重要的,今年可能不那么重要;这个项目上对的,下个项目上可能错。
所以,别想着找"标准答案"。标准答案不存在。你能做的,是每次做选择的时候,多问自己一句:"我现在踩的是哪条跷跷板?我往哪边倾斜?我能调回来吗?"
写在最后
回到开篇那个问题:什么时候该自己写,什么时候该用库?
其实答案和所有其他问题一样:看情况。
但如果有一条红线可以帮你判断,那就是------如果这个功能是你项目的核心差异化优势,就自己写;如果不是,就用库。
至于什么是"核心差异化优势",那是另一个需要平衡的问题------可能是性能,可能是体验,可能是开发速度,可能是技术品牌。你得自己踩那个跷跷板。
你在项目里踩过哪些"失衡"的坑?欢迎评论区分享,一起聊聊那些年我们做过的"技术选型后悔药"。