
这篇研究报告聚焦世界模型在自动驾驶领域的应用,系统梳理了世界模型的发展脉络、核心技术,深入分析其与自动驾驶的适配性、应用场景、优势挑战,并从短中长期展望应用前景,提出发展建议。

研究背景与核心价值
人工智能正从文本智能向物理智能跨越,自动驾驶也处于从 L2/L3 向 L4 级突破的关键期,传统自动驾驶系统存在数据成本高、极端场景应对弱、因果推理不足等痛点。世界模型作为实现通用人工智能(AGI)与具身智能的核心技术,能理解、模拟并预测物理世界动态,成为解决自动驾驶行业痛点、推动其技术升级的核心驱动力,研究二者融合兼具完善具身智能理论的学术价值,和加速 L4 级自动驾驶商业化、构建智慧交通的实践价值。
世界模型核心认知
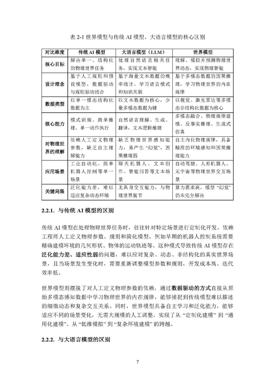
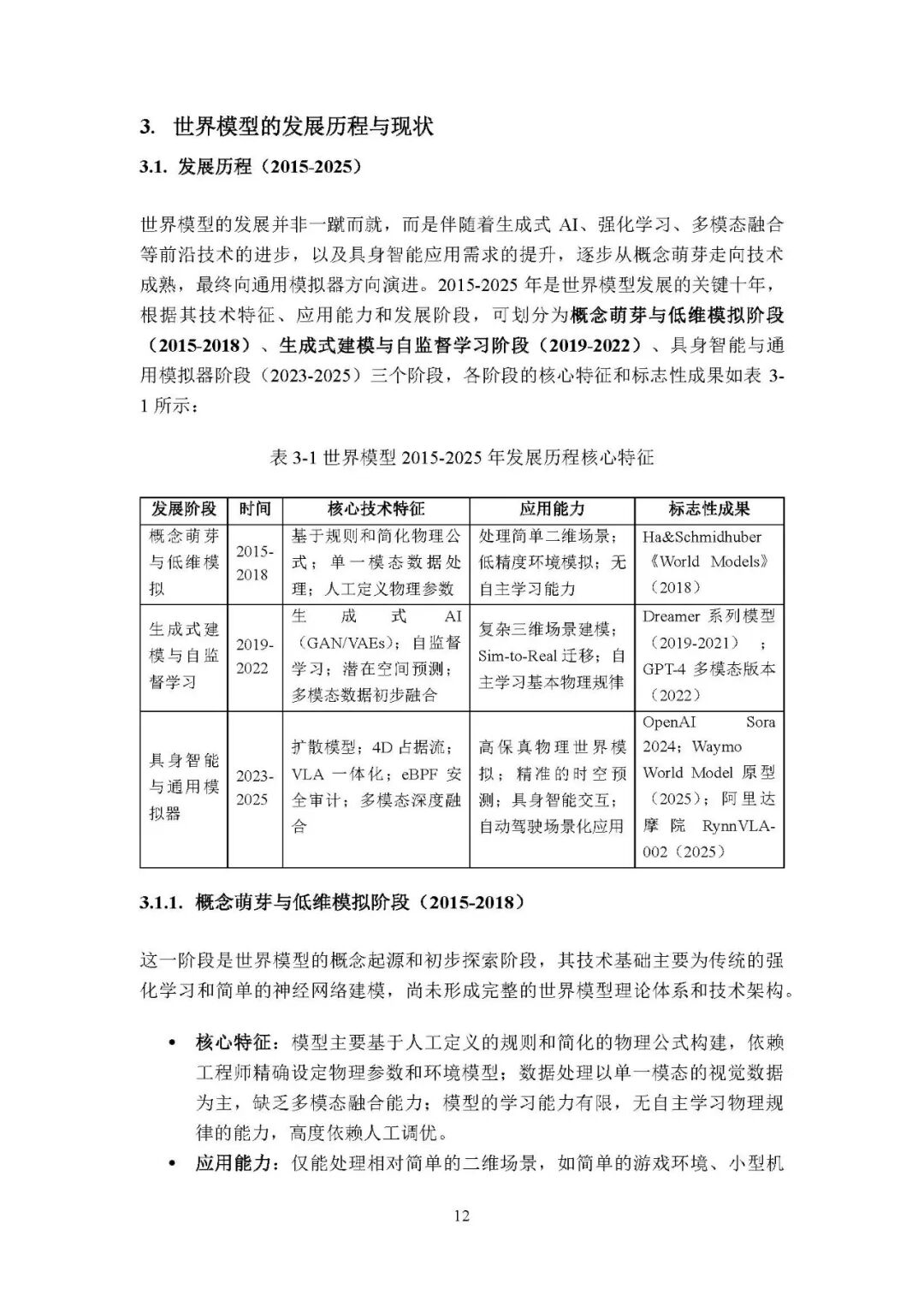
世界模型是整合多模态输入、构建物理世界抽象表示的生成式 AI 模型,核心特征为多模态融合、隐式物理规律涌现、反事实推理、感知 - 预测 - 行动闭环等,与传统 AI 模型(单一场景、依赖人工规则)、大语言模型(文本为主、缺乏物理交互)存在本质区别。其技术支撑涵盖生成式 AI、强化学习等基础技术,4D 占据流、VLA 一体化等关键技术,以及 GPU、专用 AI 芯片、云端集群的算力支撑,2015-2025 年历经概念萌芽与低维模拟、生成式建模与自监督学习、具身智能与通用模拟器三个发展阶段,2025 年在技术、应用、产业层面均取得显著进展,但仍面临技术路线不清晰、模型 "幻觉"、数据一致性不足、产业协同弱等瓶颈。
与自动驾驶的适配性及应用前提
自动驾驶核心需求围绕安全、高效、泛化、降本展开,世界模型从能力(核心技术匹配感知、决策、泛化等需求)、效率(合成数据降本、实时推理提效、构建训练闭环)、场景(适配封闭 / 开放 / 极端场景及全流程研发测试)三个维度与自动驾驶高度适配。其落地需满足技术(多传感器融合、高算力芯片车载化等)、数据(大规模真实数据、合成与现实数据校准等)、产业(统一标准、算力成本可控、跨主体协同等)三大前提。
自动驾驶中的具体应用场景
世界模型已深度渗透自动驾驶全流程,包括:环境感知与建模(4D 动态重构、多模态融合、异常场景识别);路径规划与决策优化(动态路径规划、反事实推理决策、类人化行为交互);训练与测试优化(合成数据生成、高保真虚拟仿真、构建训练闭环);安全保障与故障应对(eBPF 内核层防错、传感器故障冗余、极端场景应急处理)。英伟达、特斯拉、Waymo 等国外企业,及阿里达摩院、理想、小鹏等国内企业的实践案例,充分验证了其应用价值。
应用优势与核心挑战
优势体现在全流程降本增效(数据成本降 60% 以上、替代 80% 实车测试)、多维提升行驶安全性(事故率降 70% 以上)、突破技术瓶颈加速 L4 级落地、增强泛化能力适配全场景;挑战主要来自四方面,技术上模型 "幻觉" 难根除、多模态融合精度不足、可解释性差,成本上高算力硬件、研发及运营投入高昂,数据上合成数据与现实校准难、极端场景数据验证难、隐私安全及数据共享问题突出,伦理合规上决策责任界定模糊、算法歧视、法律法规与技术发展不同步、行业标准缺失。
应用前景与发展建议
短中长期发展前景清晰:短期(1-3 年)实现技术优化,在园区、港口等封闭场景规模化应用,合成数据成为行业标配;中期(3-5 年)核心技术成熟,L4 级自动驾驶在开放道路规模化落地,形成完整产业链;长期(5 年以上)世界模型通用化并与 AGI 融合,自动驾驶全面普及,重构交通出行模式,推动智慧交通与智慧城市建设。为突破挑战,从技术研发(攻关核心瓶颈、推动跨领域融合、研发轻量化技术)、产业协同(构建产学研协同机制、搭建共享算力数据平台、推动规模化降本)、政策扶持(完善法律法规与伦理体系、建立统一标准、加大政策扶持、加强数据监管)三个维度提出具体发展建议。
研究结论与未来方向
核心结论为世界模型是 AI 向物理智能跨越的关键,与自动驾驶高度适配,已实现多环节落地且价值显著,但规模化应用仍面临多重挑战,二者融合将推动交通领域深度变革。未来研究可聚焦核心技术精细化验证、成本效益量化建模、区域化与场景化适配、人机交互与社会接受度、与智慧交通深度融合、伦理合规体系构建、跨领域技术融合创新等方向。
后台回复"260310",可获得下载资料的方法。






































欢迎加入智能交通技术群!扫码进入。

点击文后阅读原文,可获得下载资料的方法。

联系方式:微信号18515441838