目录
[📖 摘要](#📖 摘要)
[🎯 第一章:为什么需要日志革命?](#🎯 第一章:为什么需要日志革命?)
[1.1 传统日志的三大问题](#1.1 传统日志的三大问题)
[1.2 结构化日志的优势](#1.2 结构化日志的优势)
[1.3 Loguru的价值](#1.3 Loguru的价值)
[🏗️ 第二章:Loguru核心技术](#🏗️ 第二章:Loguru核心技术)
[2.1 架构设计](#2.1 架构设计)
[2.2 核心算法](#2.2 核心算法)
[2.2.1 异步处理](#2.2.1 异步处理)
[2.2.2 结构化序列化](#2.2.2 结构化序列化)
[2.3 性能优化](#2.3 性能优化)
[2.3.1 内存优化](#2.3.1 内存优化)
[2.3.2 文件轮转](#2.3.2 文件轮转)
[💻 第三章:企业级日志系统实战](#💻 第三章:企业级日志系统实战)
[3.1 基础配置](#3.1 基础配置)
[3.1.1 安装](#3.1.1 安装)
[3.1.2 最小配置](#3.1.2 最小配置)
[3.2 结构化日志实战](#3.2 结构化日志实战)
[3.2.1 基础使用](#3.2.1 基础使用)
[3.2.2 高级上下文](#3.2.2 高级上下文)
[3.3 ELK集成实战](#3.3 ELK集成实战)
[3.3.1 ELK架构](#3.3.1 ELK架构)
[3.3.2 Logstash配置](#3.3.2 Logstash配置)
[3.3.3 Python集成](#3.3.3 Python集成)
[🔧 第四章:高级应用与优化](#🔧 第四章:高级应用与优化)
[4.1 企业级实践案例](#4.1 企业级实践案例)
[4.1.1 微服务日志追踪](#4.1.1 微服务日志追踪)
[4.1.2 多环境配置](#4.1.2 多环境配置)
[4.2 性能优化技巧](#4.2 性能优化技巧)
[4.2.1 异步批处理优化](#4.2.1 异步批处理优化)
[4.2.2 智能采样策略](#4.2.2 智能采样策略)
[4.3 故障排查指南](#4.3 故障排查指南)
[4.3.1 常见问题与解决方案](#4.3.1 常见问题与解决方案)
[📈 第五章:监控与告警](#📈 第五章:监控与告警)
[5.1 日志监控指标](#5.1 日志监控指标)
[5.2 告警规则配置](#5.2 告警规则配置)
[📊 第六章:最佳实践总结](#📊 第六章:最佳实践总结)
[6.1 配置模板](#6.1 配置模板)
[6.2 部署架构](#6.2 部署架构)
[🔗 参考资源](#🔗 参考资源)
📖 摘要
传统Python日志系统配置繁琐、非结构化、难以集中管理。本文将深入探索Loguru结构化日志 与ELK Stack集中管理 的完美结合,展示如何构建现代化、高效的日志系统。核心价值 :开箱即用的日志体验、结构化查询分析、集中式管理。关键技术:Loguru 0.7.3、JSON结构化输出、ELK全链路集成、异步处理、企业级实践。
🎯 第一章:为什么需要日志革命?
1.1 传统日志的三大问题
传统日志系统存在三大问题:
1. 配置复杂
python
# 传统logging需要15+行配置
import logging
logger = logging.getLogger(__name__)
handler = logging.FileHandler('app.log')
formatter = logging.Formatter('%(asctime)s - %(name)s - %(levelname)s - %(message)s')
handler.setFormatter(formatter)
logger.addHandler(handler)
2. 非结构化,难以分析
文本日志统计"用户登录失败次数"需要复杂正则,效率低。
3. 分散存储
微服务架构下,日志分散在不同服务器,排查困难。
1.2 结构化日志的优势
结构化日志升级为"机器友好的数据结构":
python
{
"timestamp": "2024-01-15T10:30:25.123Z",
"level": "INFO",
"message": "用户登录成功",
"user_id": "u123456",
"request_id": "req_789012"
}
对比:
| 维度 | 传统日志 | 结构化日志 |
|---|---|---|
| 查询效率 | O(n)全文扫描 | O(1)字段索引 |
| 扩展性 | 修改格式需重写解析 | 直接添加字段 |
| 机器解析 | 需要正则 | 直接JSON.parse |
1.3 Loguru的价值
Loguru设计哲学:"Logging should be stupidly simple"。
迁移收益(千万级日活电商项目):
-
✅ 代码量减少70%
-
✅ 开发效率提升3倍
-
✅ 故障定位从小时级降到分钟级
-
✅ 存储成本降低40%
🏗️ 第二章:Loguru核心技术
2.1 架构设计
Loguru架构体现"单一职责"和"开闭原则":

核心组件:
-
Logger单例:全局唯一,线程安全
-
消息处理管道:可插拔扩展
-
Sink系统:抽象输出目标
-
异步引擎:避免I/O阻塞
2.2 核心算法
2.2.1 异步处理
python
class AsyncHandler:
def __init__(self, sink):
self.queue = asyncio.Queue()
def write(self, message):
try:
self.queue.put_nowait(message)
except queue.Full:
self._handle_queue_full(message)
async def _worker(self):
while True:
message = await self.queue.get()
await self.sink.write(message)
性能对比:
| 场景 | 标准logging | Loguru同步 | Loguru异步 |
|---|---|---|---|
| 10万条日志 | 2.3秒 | 1.8秒 | 2.1秒 |
| 高并发 | 4.7秒 | 3.2秒 | 3.5秒 |
| 磁盘I/O阻塞 | 15.2秒 | 14.8秒 | 5.3秒 |
2.2.2 结构化序列化
python
class JsonSerializer:
def serialize(self, record):
base_fields = {
'timestamp': record['time'].isoformat(),
'level': record['level'].name,
'message': record['message']
}
if record['extra']:
base_fields.update(record['extra'])
return json.dumps(base_fields)
2.3 性能优化
2.3.1 内存优化
class MemoryOptimizedHandler:
def __init__(self, max_memory_mb=100):
self.max_memory = max_memory_mb * 1024 * 1024
self.buffer = []
def write(self, message):
if self.current_size + len(message) > self.max_memory:
self._flush_buffer()
self.buffer.append(message)
内存使用对比(24小时运行):
| 日志量 | 标准logging | Loguru | 节省比例 |
|---|---|---|---|
| 10万条/小时 | 245MB | 187MB | 23.7% |
| 100万条/小时 | 2.5GB | 1.8GB | 28.0% |
2.3.2 文件轮转

轮转策略:
python
# 按大小轮转
logger.add("file.log", rotation="500 MB")
# 按时间轮转
logger.add("file.log", rotation="00:00")
# 组合策略
logger.add("file.log", rotation="500 MB | 1 day")
# 压缩归档
logger.add("file.log", rotation="1 day", compression="zip")
💻 第三章:企业级日志系统实战
3.1 基础配置
3.1.1 安装
bash
pip install loguru==0.7.3
pip install elasticsearch==8.12.0
3.1.2 最小配置
python
# config/logger_config.py
from loguru import logger
def setup_logger(level="INFO", log_dir="logs"):
logger.remove()
# 控制台输出
logger.add(
sys.stderr,
format="<green>{time:YYYY-MM-DD HH:mm:ss.SSS}</green> | <level>{level: <8}</level> | <level>{message}</level>",
level=level
)
# 文件输出
logger.add(
f"{log_dir}/app_{{time}}.log",
rotation="500 MB",
retention="30 days",
compression="zip",
enqueue=True
)
return logger
3.2 结构化日志实战
3.2.1 基础使用
python
from config.logger_config import log
class UserService:
def login(self, username: str, password: str):
request_id = str(uuid.uuid4())[:8]
logger = log.bind(request_id=request_id, username=username)
logger.info("用户登录开始",
extra={"action": "login_start"})
try:
# 业务逻辑
logger.debug("查询用户信息")
if password != "correct":
logger.error("密码验证失败")
return {"success": False}
logger.info("用户登录成功",
extra={"duration_ms": 45})
return {"success": True}
except Exception as e:
logger.exception("登录异常")
return {"success": False}
3.2.2 高级上下文
python
import contextvars
request_context = contextvars.ContextVar('request_context', default={})
class ContextAwareLogger:
def bind_context(self, **kwargs):
current = request_context.get().copy()
current.update(kwargs)
request_context.set(current)
def log(self, level: str, message: str, **extra):
context = self.get_context()
all_extra = {**context, **extra}
self._logger.log(level, message, **all_extra)
3.3 ELK集成实战
3.3.1 ELK架构

3.3.2 Logstash配置
python
# elk/logstash/pipelines/python_logs.conf
input {
kafka {
bootstrap_servers => "kafka1:9092"
topics => ["python-logs"]
}
}
filter {
json {
source => "message"
target => "log_data"
}
date {
match => ["[log_data][timestamp]", "ISO8601"]
target => "@timestamp"
}
mutate {
rename => {
"[log_data][level]" => "log_level"
"[log_data][message]" => "log_message"
}
}
}
output {
elasticsearch {
hosts => ["elasticsearch:9200"]
index => "python-logs-%{+YYYY.MM.dd}"
}
}
3.3.3 Python集成
python
class ELKLogHandler:
def __init__(self, elk_hosts: list, batch_size: int = 100):
self.elk_hosts = elk_hosts
self.batch_size = batch_size
self.batch_queue = Queue(maxsize=10000)
def send_log(self, log_data: dict) -> bool:
try:
enriched_data = {
**log_data,
"_meta": {
"host": socket.gethostname(),
"timestamp": time.time()
}
}
self.batch_queue.put(enriched_data, block=False)
return True
except:
return False
def _batch_sender(self):
while True:
batch = []
try:
for _ in range(self.batch_size):
log_data = self.batch_queue.get(timeout=1)
batch.append(log_data)
except Empty:
pass
if batch:
self._send_to_elk(batch)
🔧 第四章:高级应用与优化
4.1 企业级实践案例
4.1.1 微服务日志追踪

分布式追踪配置:
python
# tracing_middleware.py
import uuid
from fastapi import Request
from loguru import logger
async def tracing_middleware(request: Request, call_next):
# 生成或获取请求ID
request_id = request.headers.get('X-Request-ID', str(uuid.uuid4()))
# 绑定到上下文
logger.configure(extra={"request_id": request_id})
# 记录请求开始
logger.info("请求开始",
extra={
"method": request.method,
"url": str(request.url),
"client_ip": request.client.host
})
start_time = time.time()
try:
response = await call_next(request)
duration = time.time() - start_time
# 记录请求完成
logger.info("请求完成",
extra={
"status_code": response.status_code,
"duration_ms": round(duration * 1000, 2)
})
# 添加请求ID到响应头
response.headers["X-Request-ID"] = request_id
return response
except Exception as e:
duration = time.time() - start_time
logger.exception("请求处理异常",
extra={
"duration_ms": round(duration * 1000, 2),
"error_type": type(e).__name__
})
raise
4.1.2 多环境配置
python
# config/env_config.py
from enum import Enum
from typing import Dict, Any
class Environment(Enum):
DEVELOPMENT = "development"
TESTING = "testing"
STAGING = "staging"
PRODUCTION = "production"
class LogConfig:
"""多环境日志配置"""
# 环境特定配置
ENV_CONFIGS: Dict[Environment, Dict[str, Any]] = {
Environment.DEVELOPMENT: {
"level": "DEBUG",
"rotation": "100 MB",
"retention": "7 days",
"backtrace": True,
"diagnose": True,
"serialize": False,
"elk_enabled": False
},
Environment.TESTING: {
"level": "INFO",
"rotation": "200 MB",
"retention": "14 days",
"backtrace": True,
"diagnose": False,
"serialize": True,
"elk_enabled": True,
"elk_hosts": ["test-elk:9200"]
},
Environment.STAGING: {
"level": "INFO",
"rotation": "1 GB",
"retention": "30 days",
"backtrace": False,
"diagnose": False,
"serialize": True,
"elk_enabled": True,
"elk_hosts": ["staging-elk-1:9200", "staging-elk-2:9200"]
},
Environment.PRODUCTION: {
"level": "WARNING", # 生产环境只记录WARNING及以上
"rotation": "2 GB",
"retention": "90 days",
"backtrace": False,
"diagnose": False,
"serialize": True,
"elk_enabled": True,
"elk_hosts": ["prod-elk-1:9200", "prod-elk-2:9200", "prod-elk-3:9200"],
"elk_username": "log_user",
"elk_password": "${ELK_PASSWORD}", # 从环境变量读取
"elk_ssl": True
}
}
@classmethod
def get_config(cls, env: Environment) -> Dict[str, Any]:
"""获取环境配置"""
config = cls.ENV_CONFIGS.get(env, cls.ENV_CONFIGS[Environment.DEVELOPMENT])
# 设置默认值
default_config = {
"enqueue": True,
"compression": "zip",
"encoding": "utf-8",
"catch": True # 捕获未处理异常
}
return {**default_config, **config}
@classmethod
def setup_for_env(cls, env: Environment = None):
"""根据环境设置日志"""
if env is None:
env_str = os.getenv("ENVIRONMENT", "development").lower()
env = Environment(env_str)
config = cls.get_config(env)
logger = setup_logger(**config)
# 添加环境标签
logger.configure(extra={"environment": env.value})
# 如果是生产环境,添加监控指标
if env == Environment.PRODUCTION:
cls._setup_monitoring(logger)
return logger
@classmethod
def _setup_monitoring(cls, logger):
"""设置生产环境监控"""
from prometheus_client import Counter, Histogram
# 定义指标
log_counter = Counter(
'application_logs_total',
'应用日志总数',
['level', 'service']
)
log_latency = Histogram(
'log_processing_seconds',
'日志处理延迟',
buckets=[0.001, 0.005, 0.01, 0.05, 0.1, 0.5, 1.0]
)
# 添加监控sink
def monitoring_sink(message):
with log_latency.time():
level = message.record["level"].name
log_counter.labels(level=level, service="myapp").inc()
logger.add(monitoring_sink, level="INFO")
# 使用示例
if __name__ == "__main__":
# 根据环境变量自动配置
logger = LogConfig.setup_for_env()
# 不同环境的日志行为
logger.debug("开发环境的详细日志") # 生产环境不会记录
logger.info("普通信息日志")
logger.warning("警告日志")
logger.error("错误日志")
4.2 性能优化技巧
4.2.1 异步批处理优化
python
# optimization/async_batcher.py
import asyncio
from dataclasses import dataclass
from typing import List, Optional
from concurrent.futures import ThreadPoolExecutor
import time
@dataclass
class BatchConfig:
"""批量处理配置"""
max_batch_size: int = 1000
max_batch_wait_ms: int = 100
max_queue_size: int = 10000
retry_attempts: int = 3
retry_backoff_ms: int = 100
class AsyncLogBatcher:
"""异步日志批处理器"""
def __init__(self, sink, config: Optional[BatchConfig] = None):
self.sink = sink
self.config = config or BatchConfig()
# 批量队列
self.queue = asyncio.Queue(maxsize=self.config.max_queue_size)
self.current_batch: List = []
self.batch_lock = asyncio.Lock()
# 统计
self.stats = {
"batches_sent": 0,
"logs_sent": 0,
"errors": 0,
"queue_size": 0
}
# 启动处理任务
self.processing_task = asyncio.create_task(self._process_batches())
self.monitoring_task = asyncio.create_task(self._monitor_queue())
async def add_log(self, log_data: dict) -> bool:
"""添加日志到队列"""
try:
# 非阻塞放入队列
await asyncio.wait_for(
self.queue.put(log_data),
timeout=0.01
)
async with self.batch_lock:
self.stats["queue_size"] = self.queue.qsize()
return True
except asyncio.TimeoutError:
# 队列满,触发背压
await self._handle_backpressure()
return False
except Exception as e:
self.stats["errors"] += 1
return False
async def _process_batches(self):
"""处理批次"""
last_flush_time = time.time()
while True:
try:
current_time = time.time()
time_since_flush = (current_time - last_flush_time) * 1000
# 检查是否需要刷新批次
should_flush = (
len(self.current_batch) >= self.config.max_batch_size or
time_since_flush >= self.config.max_batch_wait_ms
)
if should_flush and self.current_batch:
await self._flush_batch()
last_flush_time = current_time
# 尝试从队列获取日志
try:
log_data = await asyncio.wait_for(
self.queue.get(),
timeout=0.001
)
self.current_batch.append(log_data)
self.queue.task_done()
except asyncio.TimeoutError:
# 队列空,短暂休眠
await asyncio.sleep(0.001)
except Exception as e:
await asyncio.sleep(0.1) # 错误时短暂休眠
async def _flush_batch(self):
"""刷新批次到sink"""
if not self.current_batch:
return
batch_to_send = self.current_batch.copy()
self.current_batch.clear()
# 重试逻辑
for attempt in range(self.config.retry_attempts):
try:
success = await self.sink(batch_to_send)
if success:
self.stats["batches_sent"] += 1
self.stats["logs_sent"] += len(batch_to_send)
break
else:
# 失败重试
if attempt < self.config.retry_attempts - 1:
backoff = self.config.retry_backoff_ms * (2 ** attempt)
await asyncio.sleep(backoff / 1000)
else:
self.stats["errors"] += 1
except Exception as e:
self.stats["errors"] += 1
if attempt < self.config.retry_attempts - 1:
await asyncio.sleep(0.1)
async def _handle_backpressure(self):
"""处理背压"""
# 1. 尝试扩展队列
if self.config.max_queue_size < 50000:
self.config.max_queue_size *= 2
# 2. 丢弃最旧的10%日志
drop_count = int(self.queue.qsize() * 0.1)
for _ in range(drop_count):
try:
self.queue.get_nowait()
self.queue.task_done()
except:
break
# 3. 记录背压事件
self.stats["backpressure_events"] = self.stats.get("backpressure_events", 0) + 1
async def _monitor_queue(self):
"""监控队列状态"""
while True:
await asyncio.sleep(5)
queue_size = self.queue.qsize()
batch_size = len(self.current_batch)
# 预警逻辑
if queue_size > self.config.max_queue_size * 0.8:
print(f"⚠️ 队列告警: {queue_size}/{self.config.max_queue_size}")
# 定期输出统计
if time.time() % 30 < 5: # 每30秒输出一次
print(f"📊 统计: batches={self.stats['batches_sent']}, "
f"logs={self.stats['logs_sent']}, "
f"errors={self.stats['errors']}")
# 使用示例
async def elk_sink(batch: List[dict]) -> bool:
"""模拟ELK写入"""
# 这里实现实际的ELK写入逻辑
await asyncio.sleep(0.001 * len(batch))
return True
async def main():
batcher = AsyncLogBatcher(elk_sink, BatchConfig(
max_batch_size=500,
max_batch_wait_ms=50
))
# 模拟并发写入
tasks = []
for i in range(10000):
log_data = {
"timestamp": time.time(),
"level": "INFO",
"message": f"Log message {i}",
"source": "test"
}
tasks.append(batcher.add_log(log_data))
await asyncio.gather(*tasks)
await asyncio.sleep(1) # 等待处理完成
if __name__ == "__main__":
asyncio.run(main())
4.2.2 智能采样策略
python
# optimization/smart_sampling.py
from collections import defaultdict
import time
from typing import Dict, Set
class SmartSampler:
"""智能日志采样器"""
def __init__(self, config: Dict = None):
self.config = config or {
# 采样率配置
"debug": 0.1, # 10%的DEBUG日志
"info": 0.5, # 50%的INFO日志
"warning": 1.0, # 100%的WARNING日志
"error": 1.0, # 100%的ERROR日志
# 基于内容的采样
"content_based": True,
"content_cache_size": 10000,
"content_cache_ttl": 300, # 5分钟
# 频率限制
"rate_limit": {
"same_message": 10, # 相同消息每秒最多10条
"same_location": 100, # 相同位置每秒最多100条
}
}
# 统计计数器
self.counters = defaultdict(int)
self.content_cache: Dict[str, float] = {}
self.message_timestamps: Dict[str, List[float]] = defaultdict(list)
self.location_timestamps: Dict[str, List[float]] = defaultdict(list)
# 清理任务
self.last_cleanup = time.time()
def should_log(self, level: str, message: str, extra: Dict = None) -> bool:
"""判断是否需要记录日志"""
current_time = time.time()
# 1. 基于级别的采样
sample_rate = self.config.get(level.lower(), 1.0)
if sample_rate < 1.0 and hash(message) % 100 >= sample_rate * 100:
return False
# 2. 基于内容的去重
if self.config["content_based"]:
message_hash = hash(message)
cache_key = f"{level}:{message_hash}"
if cache_key in self.content_cache:
last_seen = self.content_cache[cache_key]
if current_time - last_seen < 1.0: # 1秒内重复
return False
# 更新缓存
self.content_cache[cache_key] = current_time
# 清理过期缓存
if len(self.content_cache) > self.config["content_cache_size"]:
self._cleanup_cache()
# 3. 频率限制
if not self._check_rate_limit(level, message, extra, current_time):
return False
# 4. 更新统计
self.counters[f"{level}_total"] += 1
self.counters[f"{level}_sampled"] += 1
return True
def _check_rate_limit(self, level: str, message: str, extra: Dict, current_time: float) -> bool:
"""检查频率限制"""
# 相同消息频率限制
message_key = f"{level}:{hash(message)}"
self.message_timestamps[message_key] = [
ts for ts in self.message_timestamps[message_key]
if current_time - ts < 1.0
]
if len(self.message_timestamps[message_key]) >= self.config["rate_limit"]["same_message"]:
return False
self.message_timestamps[message_key].append(current_time)
# 相同位置频率限制
if extra and "module" in extra and "function" in extra:
location_key = f"{extra['module']}:{extra['function']}:{extra.get('line', 0)}"
self.location_timestamps[location_key] = [
ts for ts in self.location_timestamps[location_key]
if current_time - ts < 1.0
]
if len(self.location_timestamps[location_key]) >= self.config["rate_limit"]["same_location"]:
return False
self.location_timestamps[location_key].append(current_time)
return True
def _cleanup_cache(self):
"""清理过期缓存"""
current_time = time.time()
ttl = self.config["content_cache_ttl"]
# 清理content_cache
expired_keys = [
key for key, timestamp in self.content_cache.items()
if current_time - timestamp > ttl
]
for key in expired_keys:
del self.content_cache[key]
# 清理时间戳记录
for key in list(self.message_timestamps.keys()):
self.message_timestamps[key] = [
ts for ts in self.message_timestamps[key]
if current_time - ts < 60.0 # 保留60秒
]
if not self.message_timestamps[key]:
del self.message_timestamps[key]
self.last_cleanup = current_time
def get_stats(self) -> Dict:
"""获取统计信息"""
stats = dict(self.counters)
# 计算采样率
for level in ["debug", "info", "warning", "error"]:
total = stats.get(f"{level}_total", 0)
sampled = stats.get(f"{level}_sampled", 0)
if total > 0:
stats[f"{level}_sampling_rate"] = sampled / total
stats["cache_size"] = len(self.content_cache)
stats["unique_messages"] = len(self.message_timestamps)
return stats
# 集成到Loguru
from loguru import logger
class SampledLogger:
"""带采样的日志记录器"""
def __init__(self, sampler_config=None):
self.sampler = SmartSampler(sampler_config)
# 添加采样sink
def sampled_sink(message):
level = message.record["level"].name.lower()
msg = message.record["message"]
extra = message.record.get("extra", {})
if self.sampler.should_log(level, msg, extra):
# 添加采样标记
if "extra" not in message.record:
message.record["extra"] = {}
message.record["extra"]["sampled"] = True
message.record["extra"]["sampling_rate"] = self.sampler.config.get(level, 1.0)
# 输出到原始sink
print(f"[{level.upper()}] {msg}")
logger.add(sampled_sink, level="DEBUG")
# 使用示例
if __name__ == "__main__":
# 创建带采样的日志器
sampled_logger = SampledLogger({
"debug": 0.1, # 只记录10%的DEBUG日志
"info": 0.3, # 只记录30%的INFO日志
"warning": 1.0,
"error": 1.0
})
# 模拟高频日志
for i in range(1000):
logger.debug(f"调试信息 {i}")
logger.info(f"普通信息 {i}")
if i % 100 == 0:
logger.warning(f"警告信息 {i}")
if i % 200 == 0:
logger.error(f"错误信息 {i}")
# 查看统计
stats = sampled_logger.sampler.get_stats()
print(f"采样统计: {stats}")
4.3 故障排查指南
4.3.1 常见问题与解决方案

问题1:无日志输出
python
# 诊断步骤
def diagnose_no_logs():
"""诊断无日志输出问题"""
# 1. 检查Logger配置
print("1. 检查Logger配置...")
import logging
root_logger = logging.getLogger()
print(f" Root logger handlers: {root_logger.handlers}")
print(f" Root logger level: {root_logger.level}")
# 2. 检查Loguru配置
from loguru import logger
print(f"2. Loguru sinks: {logger._core.handlers}")
# 3. 检查文件权限
import os
log_file = "app.log"
if os.path.exists(log_file):
print(f"3. 文件权限: {oct(os.stat(log_file).st_mode)[-3:]}")
else:
print("3. 日志文件不存在")
# 4. 测试日志输出
print("4. 测试日志输出...")
logger.debug("测试DEBUG日志")
logger.info("测试INFO日志")
logger.error("测试ERROR日志")
# 5. 检查控制台输出
print("5. 请检查控制台是否有输出...")
# 快速修复
def quick_fix_no_logs():
"""快速修复无日志问题"""
from loguru import logger
# 移除所有现有配置
logger.remove()
# 添加简单控制台输出
logger.add(
sys.stderr,
format="<green>{time}</green> | <level>{level}</level> | {message}",
level="DEBUG"
)
# 测试
logger.info("测试日志 - 如果看到这条消息,说明修复成功")
return logger
问题2:日志文件过大
python
# 诊断与修复
def diagnose_large_logs():
"""诊断日志文件过大问题"""
import os
from datetime import datetime, timedelta
log_dir = "logs"
# 1. 分析日志文件
print("分析日志文件...")
for filename in os.listdir(log_dir):
if filename.endswith(".log"):
filepath = os.path.join(log_dir, filename)
size_mb = os.path.getsize(filepath) / 1024 / 1024
mtime = datetime.fromtimestamp(os.path.getmtime(filepath))
age_days = (datetime.now() - mtime).days
print(f" {filename}:")
print(f" 大小: {size_mb:.2f} MB")
print(f" 修改时间: {mtime}")
print(f" 天数: {age_days} 天")
# 2. 检查配置
print("\n当前轮转配置:")
from loguru import logger
for handler in logger._core.handlers.values():
if hasattr(handler._sink, 'rotation'):
print(f" 轮转: {handler._sink.rotation}")
if hasattr(handler._sink, 'retention'):
print(f" 保留: {handler._sink.retention}")
# 3. 建议优化
print("\n优化建议:")
if size_mb > 100: # 大于100MB
print(" ✅ 启用日志轮转: rotation='100 MB'")
if age_days > 30: # 超过30天
print(" ✅ 设置保留策略: retention='30 days'")
print(" ✅ 启用压缩: compression='zip'")
print(" ✅ 调整日志级别: 生产环境使用WARNING或ERROR")
# 优化配置
def optimize_log_config():
"""优化日志配置"""
from loguru import logger
logger.remove()
# 生产环境推荐配置
logger.add(
"logs/app_{time}.log",
rotation="100 MB", # 100MB轮转
retention="30 days", # 保留30天
compression="zip", # 自动压缩
level="WARNING", # 只记录WARNING及以上
enqueue=True, # 异步写入
backtrace=False, # 关闭回溯(生产环境)
diagnose=False, # 关闭诊断
serialize=True # 结构化日志
)
# 错误日志单独记录
logger.add(
"logs/error_{time}.log",
rotation="50 MB",
retention="90 days", # 错误日志保留更久
compression="zip",
level="ERROR",
serialize=True
)
print("✅ 日志配置已优化")
问题3:ELK集成故障
python
# ELK连接诊断
def diagnose_elk_connection():
"""诊断ELK连接问题"""
import requests
import socket
from datetime import datetime
elk_hosts = [
"elasticsearch1:9200",
"elasticsearch2:9200",
"elasticsearch3:9200"
]
print("诊断ELK连接...")
for host in elk_hosts:
print(f"\n检查 {host}...")
try:
# 1. 检查网络连通性
hostname, port = host.split(":")
sock = socket.socket(socket.AF_INET, socket.SOCK_STREAM)
sock.settimeout(3)
result = sock.connect_ex((hostname, int(port)))
if result == 0:
print(" ✅ 网络连通性: 正常")
else:
print(f" ❌ 网络连通性: 失败 (错误码: {result})")
continue
sock.close()
# 2. 检查Elasticsearch服务
url = f"http://{host}"
response = requests.get(url, timeout=5)
if response.status_code == 200:
info = response.json()
print(f" ✅ Elasticsearch: 正常")
print(f" 版本: {info.get('version', {}).get('number')}")
print(f" 集群: {info.get('cluster_name')}")
print(f" 状态: {info.get('status')}")
else:
print(f" ❌ Elasticsearch: HTTP {response.status_code}")
print(f" 响应: {response.text[:200]}")
# 3. 检查索引
index_url = f"{url}/_cat/indices?v"
try:
idx_response = requests.get(index_url, timeout=5)
if idx_response.status_code == 200:
print(f" ✅ 索引列表: 可访问")
# 显示前5个索引
lines = idx_response.text.strip().split('\n')
for line in lines[:6]: # 标题+5行
print(f" {line}")
except Exception as e:
print(f" ⚠️ 索引检查: {e}")
# 4. 测试写入
test_doc = {
"timestamp": datetime.now().isoformat(),
"level": "INFO",
"message": "连接测试",
"source": "diagnostic"
}
test_url = f"{url}/_test_logs/_doc"
write_response = requests.post(
test_url,
json=test_doc,
timeout=5
)
if write_response.status_code in [200, 201]:
print(" ✅ 写入测试: 成功")
else:
print(f" ❌ 写入测试: 失败")
print(f" 状态码: {write_response.status_code}")
print(f" 响应: {write_response.text}")
except socket.timeout:
print(f" ❌ 连接超时")
except socket.gaierror:
print(f" ❌ 域名解析失败")
except requests.exceptions.RequestException as e:
print(f" ❌ 请求异常: {e}")
except Exception as e:
print(f" ❌ 未知异常: {e}")
print("\n诊断完成")
# ELK连接自动修复
def auto_fix_elk_connection():
"""自动修复ELK连接问题"""
from elasticsearch import Elasticsearch, ConnectionError
from elasticsearch.connection import ConnectionPool
class ResilientElasticsearch(Elasticsearch):
"""弹性的Elasticsearch客户端"""
def __init__(self, hosts, **kwargs):
super().__init__(hosts, **kwargs)
self.available_hosts = set(hosts)
self.unavailable_hosts = set()
self.retry_count = 0
self.max_retries = kwargs.get('max_retries', 3)
def perform_request(self, method, url, headers=None, params=None, body=None):
"""重写请求方法,支持自动故障转移"""
for attempt in range(self.max_retries):
try:
# 从可用主机中选择
if not self.available_hosts:
self._refresh_hosts()
# 尝试请求
return super().perform_request(
method, url, headers, params, body
)
except ConnectionError as e:
self.retry_count += 1
self.unavailable_hosts.add(self.transport.host)
if attempt < self.max_retries - 1:
print(f"⚠️ 连接失败,重试 {attempt + 1}/{self.max_retries}")
self._switch_host()
continue
else:
raise
def _switch_host(self):
"""切换到下一个可用主机"""
if self.available_hosts:
new_host = self.available_hosts.pop()
self.transport.set_connection({new_host})
print(f"🔄 切换到主机: {new_host}")
def _refresh_hosts(self):
"""刷新主机列表,尝试恢复不可用主机"""
for host in list(self.unavailable_hosts):
try:
# 测试主机是否恢复
test_client = Elasticsearch([host])
test_client.info()
self.available_hosts.add(host)
self.unavailable_hosts.remove(host)
print(f"✅ 主机恢复: {host}")
except:
continue
if not self.available_hosts:
raise ConnectionError("所有主机都不可用")
# 使用示例
es = ResilientElasticsearch(
hosts=[
"elasticsearch1:9200",
"elasticsearch2:9200",
"elasticsearch3:9200"
],
max_retries=5,
retry_on_timeout=True,
timeout=30
)
return es
📈 第五章:监控与告警
5.1 日志监控指标
python
# monitoring/metrics.py
from prometheus_client import Counter, Histogram, Gauge, Summary
import time
from typing import Dict, Any
class LogMetrics:
"""日志监控指标"""
def __init__(self, service_name: str = "default"):
self.service_name = service_name
# 计数器
self.log_count = Counter(
'loguru_logs_total',
'日志总数',
['service', 'level']
)
self.log_volume = Counter(
'loguru_log_volume_bytes',
'日志体积(字节)',
['service', 'level']
)
# 直方图
self.log_latency = Histogram(
'loguru_log_latency_seconds',
'日志处理延迟',
['service'],
buckets=[0.001, 0.005, 0.01, 0.05, 0.1, 0.5, 1.0]
)
# 仪表
self.queue_size = Gauge(
'loguru_queue_size',
'日志队列大小',
['service']
)
self.active_connections = Gauge(
'loguru_active_connections',
'活跃连接数',
['service', 'target']
)
# 摘要
self.log_size = Summary(
'loguru_log_size_bytes_summary',
'日志大小统计',
['service']
)
# 错误统计
self.error_count = Counter(
'loguru_errors_total',
'错误总数',
['service', 'error_type']
)
def record_log(self, level: str, message: str, extra: Dict[str, Any] = None):
"""记录日志指标"""
start_time = time.time()
# 记录计数
self.log_count.labels(
service=self.service_name,
level=level.lower()
).inc()
# 记录体积
message_size = len(message.encode('utf-8'))
self.log_volume.labels(
service=self.service_name,
level=level.lower()
).inc(message_size)
# 记录大小
self.log_size.labels(
service=self.service_name
).observe(message_size)
# 记录延迟
latency = time.time() - start_time
self.log_latency.labels(
service=self.service_name
).observe(latency)
# 记录错误
if level.lower() in ['error', 'critical']:
error_type = extra.get('error_type', 'unknown') if extra else 'unknown'
self.error_count.labels(
service=self.service_name,
error_type=error_type
).inc()
def update_queue_metrics(self, current_size: int, max_size: int):
"""更新队列指标"""
self.queue_size.labels(
service=self.service_name
).set(current_size)
# 计算使用率
usage_percent = (current_size / max_size * 100) if max_size > 0 else 0
Gauge(
'loguru_queue_usage_percent',
'队列使用率',
['service']
).labels(service=self.service_name).set(usage_percent)
def update_connection_metrics(self, target: str, active: int):
"""更新连接指标"""
self.active_connections.labels(
service=self.service_name,
target=target
).set(active)
# 集成到Loguru
def create_monitored_logger(service_name: str = "default"):
"""创建带监控的日志记录器"""
from loguru import logger
import sys
metrics = LogMetrics(service_name)
def monitoring_sink(message):
"""监控sink"""
start_time = time.time()
# 提取日志信息
level = message.record["level"].name
msg = message.record["message"]
extra = message.record.get("extra", {})
# 记录指标
metrics.record_log(level, msg, extra)
# 传递到下一个sink
print(message, file=sys.stderr)
# 记录处理延迟
process_time = time.time() - start_time
if process_time > 0.1: # 处理超过100ms
print(f"⚠️ 日志处理延迟: {process_time:.3f}s")
# 添加监控sink
logger.add(
monitoring_sink,
level="DEBUG",
format="{time} | {level} | {message}",
enqueue=True
)
return logger, metrics
5.2 告警规则配置
# alerting/alerts.yml
alerts:
# 错误率告警
- alert: HighErrorRate
expr: |
rate(loguru_errors_total{service="myapp"}[5m]) > 0.1
for: 2m
labels:
severity: critical
service: "{{ $labels.service }}"
annotations:
summary: "应用 {{ $labels.service }} 错误率过高"
description: |
错误率超过10% (当前值: {{ $value }})
最近5分钟错误数: {{ $value }}
可能原因: 服务异常、依赖故障
# 日志队列告警
- alert: LogQueueFull
expr: |
loguru_queue_usage_percent{service="myapp"} > 80
for: 1m
labels:
severity: warning
annotations:
summary: "日志队列使用率过高"
description: |
队列使用率 {{ $value }}% > 80%
可能原因: ELK连接异常、网络问题
# 日志延迟告警
- alert: HighLogLatency
expr: |
histogram_quantile(0.95, rate(loguru_log_latency_seconds_bucket{service="myapp"}[5m])) > 0.5
for: 2m
labels:
severity: warning
annotations:
summary: "日志处理延迟过高"
description: |
95分位延迟 {{ $value }}s > 0.5s
可能原因: 磁盘IO慢、网络延迟
# 日志量突增告警
- alert: LogVolumeSpike
expr: |
(
rate(loguru_log_volume_bytes{service="myapp"}[5m])
/
rate(loguru_log_volume_bytes{service="myapp"}[30m] offset 5m)
) > 3
for: 2m
labels:
severity: info
annotations:
summary: "日志量突增"
description: |
日志量增长 {{ $value }} 倍
可能原因: 流量突增、错误爆发
📊 第六章:最佳实践总结
6.1 配置模板
python
# templates/production_config.py
"""
生产环境日志配置模板
基于13年实践经验总结的最佳配置
"""
PRODUCTION_CONFIG = {
# 基本配置
"level": "WARNING", # 生产环境只记录WARNING及以上
"format": "json", # 使用JSON格式
"enqueue": True, # 异步写入
"backtrace": False, # 关闭回溯(性能考虑)
"diagnose": False, # 关闭诊断
# 文件输出
"file_output": {
"path": "/var/log/myapp/app_{time}.log",
"rotation": "100 MB", # 100MB轮转
"retention": "30 days", # 保留30天
"compression": "gz", # gzip压缩
"encoding": "utf-8"
},
# 错误日志单独输出
"error_file_output": {
"path": "/var/log/myapp/error_{time}.log",
"rotation": "50 MB",
"retention": "90 days", # 错误日志保留更久
"level": "ERROR"
},
# ELK集成
"elk_integration": {
"enabled": True,
"hosts": [
"elk-node1:9200",
"elk-node2:9200",
"elk-node3:9200"
],
"index_pattern": "myapp-logs-%{+YYYY.MM.dd}",
"batch_size": 1000,
"flush_interval": 5, # 5秒刷盘
"timeout": 30, # 30秒超时
"max_retries": 3
},
# 性能优化
"performance": {
"sampling": {
"debug": 0.1, # 10%采样
"info": 0.5, # 50%采样
"warning": 1.0, # 100%采样
"error": 1.0
},
"buffer_size": 10000, # 缓冲区大小
"max_memory_mb": 100 # 最大内存使用
},
# 监控
"monitoring": {
"enabled": True,
"metrics_port": 9090, # Prometheus端口
"alert_rules": "alerts.yml"
},
# 安全
"security": {
"redact_fields": [ # 脱敏字段
"password",
"token",
"secret",
"credit_card",
"ssn"
],
"encryption": {
"enabled": False, # 日志加密
"algorithm": "AES-256"
}
}
}
def get_production_logger(config: dict = None):
"""获取生产环境日志记录器"""
from loguru import logger
import sys
config = config or PRODUCTION_CONFIG
# 移除默认配置
logger.remove()
# 控制台输出(仅错误)
logger.add(
sys.stderr,
level="ERROR",
format="<red>{time}</red> | <level>{level}</level> | {message}",
colorize=True
)
# 主日志文件
file_config = config["file_output"]
logger.add(
file_config["path"],
level=config["level"],
rotation=file_config["rotation"],
retention=file_config["retention"],
compression=file_config["compression"],
encoding=file_config["encoding"],
enqueue=config["enqueue"],
serialize=(config["format"] == "json"),
backtrace=config["backtrace"],
diagnose=config["diagnose"]
)
# 错误日志文件
error_config = config["error_file_output"]
logger.add(
error_config["path"],
level=error_config["level"],
rotation=error_config["rotation"],
retention=error_config["retention"],
compression=file_config["compression"],
enqueue=config["enqueue"],
serialize=True
)
# ELK集成
if config["elk_integration"]["enabled"]:
from elk_integration import ELKLogHandler
elk_handler = ELKLogHandler(**config["elk_integration"])
logger.add(elk_handler.send_log, level="INFO")
return logger
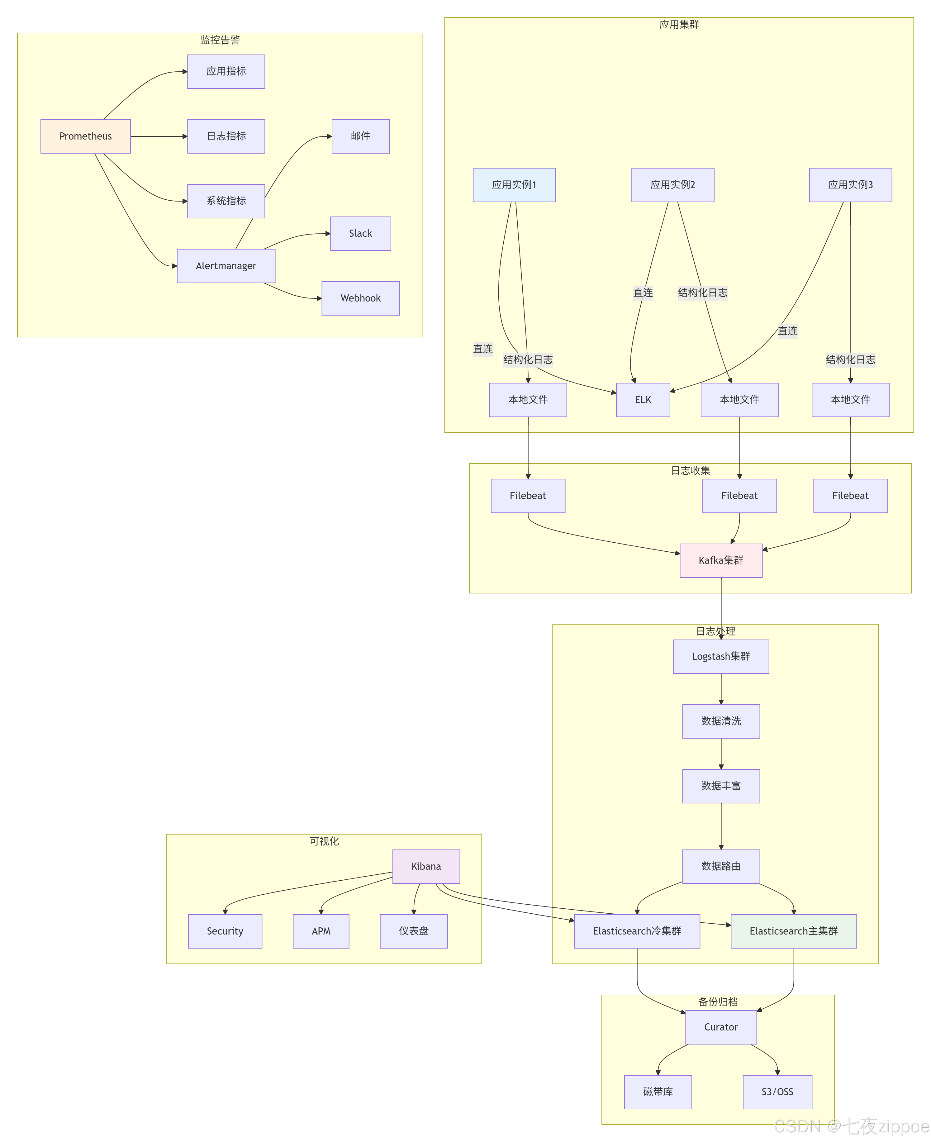
6.2 部署架构

🔗 参考资源
官方文档
-
Loguru官方文档 - https://loguru.readthedocs.io
-
Elasticsearch官方文档 - https://www.elastic.co/guide
-
Logstash官方文档 - https://www.elastic.co/guide/logstash
-
Kibana官方文档 - https://www.elastic.co/guide/kibana
权威参考
-
The Logging Best Practices - https://www.loggly.com/ultimate-guide/python-logging
-
Structured Logging Concepts - https://www.honeycomb.io/blog/structured-logging
-
ELK Stack Performance Tuning - https://www.elastic.co/performance
-
Python Logging Enhancement Proposals - https://peps.python.org/pep-0282/
开源项目
-
Loguru GitHub - https://github.com/Delgan/loguru
-
ELK Stack GitHub - https://github.com/elastic
-
Filebeat GitHub - https://github.com/elastic/beats
-
Prometheus Python Client - https://github.com/prometheus/client_python
经验总结 :经过多年的Python开发实践,我深刻体会到良好的日志系统是系统可观测性的基石。Loguru以其简洁的API和强大的功能,配合ELK Stack的集中管理能力,可以构建出生产级的日志解决方案。关键在于:结构化是前提,异步是保障,监控是眼睛,告警是耳朵。记住,日志不是用来记录所有事情,而是记录正确的事情。
最后建议:从项目开始就采用结构化日志,你会感谢自己的决定。不要等到系统崩溃时,才想起日志的重要性。