目录
[六、实验效果 编辑](#六、实验效果 编辑)
一、前言
项目成品图片:

哔哩哔哩视频链接:
(资料分享见文末)
二、项目简介
1.功能详解
基于STM32的智能晾衣架(机智云)
功能如下:
- STM32F103C8T6单片机作为主控单元
- 环境监测:采集环境温湿度、光照强度、是否有雨/有人等等
- 显示功能:OLED屏幕显示当前时间、显示环境信息数据
- 模式切换:通过按键可切换自动模式和手动模式
- 自动模式:自动模式下定时时间内开启晾衣架,如果光照强度低于阈值、湿度高于阈值、有雨或者有人靠近,自动关闭晾衣架,定时时间外晾衣架始终关闭,防盗开关开启下如果有人闯入会开启蜂鸣器报警
- 手动模式:手动模式下通过按键可控制晾衣架和灯光的开关
- 阈值调节:通过按键进入系统设置界面,可修改当前时间、修改各参数阈值和定时开关晾衣架的时间、可设置防盗开关
- 机智云:通过WIFI模块连接APP来接收环境信息数据与控制指令下发
2.主要器件
- STM32F103C8T6单片机
- OLED 屏幕
- DHT11温湿度传感器
- 光敏传感器
- 雨滴传感器
- 光电红外传感器
- ESP8266模块(WIFI)
- 步进电机
- 有源蜂鸣器
- LED指示灯
三、原理图设计

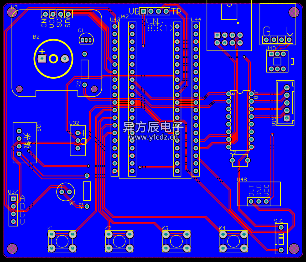
四、PCB硬件设计
PCB图


五、程序设计
cpp
#include "stm32f10x.h"
#include "sys.h"
#include "led.h"
#include "beep.h"
#include "usart.h"
#include "delay.h"
#include "dht11.h"
#include "oled.h"
#include "key.h"
#include "Modules.h"
#include "TIM2.h"
#include "adcx.h"
#include "stepmotor.h"
#include "HW.h"
#include "rain.h"
#include "hhrtc.h"
#include "usart2.h"
#include "usart3.h"
#include <stdio.h>
#include <stdlib.h>
#include <string.h>
#include "TIM3.h"
#include "gizwits_product.h"
#include "gizwits_protocol.h"
/****************异方辰电子工作室******************
STM32
* 项目 : STM32智能晾衣架(机智云版)
* 版本 : V2.0
* 日期 : 2026.3.11
* MCU : STM32F103C8T6
* 接口 : 见代码
* IP账号 : 异方辰电子/辰哥单片机设计(同BILIBILI|抖音|快手|小红书|CSDN|公众号|视频号等)
* 作者 : 辰哥
* 工作室 : 异方辰电子工作室
* 授权IP : 辰哥单片机设计、异方辰电子、YFC电子、异方辰系列
* 官方网站 : www.yfcdz.cn
**********************BEGIN***********************/
#define KEY_Long1 11 // 定义KEY1长按的按键值为11
#define KEY_1 1 // 定义KEY1短按的按键值为1
#define KEY_2 2 // 定义KEY2短按的按键值为2
#define KEY_3 3 // 定义KEY3短按的按键值为3
#define KEY_4 4 // 定义KEY4短按的按键值为4
#define FLASH_START_ADDR 0x0801f000 // FLASH写入的起始地址(备用)
#define AUTO_MODE 1 // 自动模式
#define MANUAL_MODE 2 // 手动模式
#define SETTINGS_MODE 3 // 设置模式
SensorModules sensorData; // 声明传感器数据结构体变量(存储温湿度、光照、人体、雨滴等数据)
SensorThresholdValue Sensorthreshold; // 声明传感器阈值结构体变量(存储各参数阈值)
DriveModules driveData; // 声明驱动器状态结构体变量(存储LED、窗帘电机等状态)
uint8_t mode = 1; //系统模式 1=自动模式 2=手动模式 3=设置模式
u8 openFlag = 0; // 开启标志位(备用)
u8 shuaxin = 0; // OLED数据刷新标志位1(1秒刷新)
u8 shuaxin1 = 0; // OLED数据刷新标志位2(1.5秒刷新,备用)
u8 sendFlag = 0; // 串口数据发送标志位(1秒上传一次传感器数据)
u8 dakai; // 串口3使用的传递变量(备用)
u8 Flag_dakai; // 串口3接收标志位(备用)
u8 setHumiLight=0; // 湿度/光照阈值修改标志位(修改后标记上传)
uint8_t fandao = 1; // 防盗系统开关:1=开启 0=关闭
uint8_t fandaoflag = 0; // 防盗报警标志位:1=报警(蜂鸣器响)0=正常
//系统静态变量(仅当前文件使用)
static uint8_t count_a = 1; // 自动模式下KEY2按键计数(切换子页面)
uint8_t count_m = 1; // 手动模式下KEY2按键计数(切换子页面)
static uint8_t count_s = 1; // 设置模式下KEY2按键计数(切换子页面)
uint8_t motor_flag_last = 0; // 上一次窗帘电机状态值(初始与driveData.MOTOR_Flag一致)
uint8_t motor_rotate_done = 1; // 电机转动执行完成标志:1=已完成 0=未完成(上电初始完成)
int main(void)
{
SystemInit();
delay_init(72);
USART1_Config(); // 之后 printf 才能用
ADCX_Init();
NVIC_Configuration();
MyRTC_Init();
USART2_Config();
USART3_Config();
LED_Init();
Key_Init();
MOTOR_Init();
OLED_Init();
DHT11_Init();
HW_Init();
RAIN_Init();
BEEP_Init();
TIM2_Init(99,719);
TIM3_Int_Init(1000-1,72-1);
// sensorData.lux = LDR_LuxData();
OLED_Clear();
// 阈值/定时参数初始化
Sensorthreshold.shi = 20;
Sensorthreshold.fen = 0;
Sensorthreshold.miao = 0;
Sensorthreshold.shix = 21;
Sensorthreshold.fenx = 00;
Sensorthreshold.miaox = 00;
Sensorthreshold.tempValue = 25;
Sensorthreshold.humiValue = 60;
Sensorthreshold.luxValue =50;
#define AUTO_PAGE_MAX 2
#define MANUAL_PAGE_MAX 2
#define SETTINGS_PAGE_1_END 4
#define SETTINGS_PAGE_2_END 7
#define SETTINGS_PAGE_3_END 10
#define SETTINGS_PAGE_MAX 13
#define OLED_CLEAR_DELAY 150
userInit(); // 机智云用户初始化(数据点初始化等)
gizwitsInit(); // 机智云协议初始化(WiFi配网、数据通信初始化)
gizwitsSetMode(WIFI_AIRLINK_MODE); //默认一键配网
delay_ms(200);
printf("Start \n");
gizwitsHandle((dataPoint_t *)¤tDataPoint);
ScanGizwitsMode();
delay_ms(200);
printf("3\n");
while (1)
{
gizwitsHandle((dataPoint_t *)¤tDataPoint);
SensorScan(); // 扫描所有传感器(温湿度、光照、人体、雨滴),更新sensorData结构体数据
MyRTC_ReadTime();
uint8_t auto_page = 0; // 自动模式子页面编号缓存
uint8_t manual_page = 0; // 手动模式子页面编号缓存
uint8_t settings_page = 0; // 设置模式子页面编号缓存
// 模式逻辑重构:按「按键处理→页面绘制→数据显示→逻辑控制→模式切换」分层执行
switch(mode) // 根据系统模式(1=自动/2=手动/3=设置)执行对应逻辑
{
case AUTO_MODE: // 自动模式(值为1)
// 1. 按键处理:调用SetAuto获取KEY2切换的子页面数,缓存到auto_page(仅调用1次)
auto_page = SetAuto();
// 2. 页面绘制+数据显示:仅在有效子页面范围内执行(最大2页)
if(auto_page <= AUTO_PAGE_MAX)
{
OLED_autoPage1(); // 绘制自动模式页面1的固定文字(时间/温度/湿度等标题)
SensorDataDisplay1(); // 显示自动模式页面1的传感器实时数据(时间、温湿度、人体/雨滴状态)
}
// 3. 核心控制逻辑:自动模式下的硬件控制
AutoControl(); // 执行自动模式控制逻辑(窗帘自动开关、防盗报警)
Control_Manager(); // 硬件输出控制(LED、蜂鸣器、窗帘电机执行)
// 4. 模式切换按键处理:检测KEY1短按/长按,切换模式
// 短按KEY1:从自动模式切换到手动模式
if (KeyNum == KEY_1)
{
KeyNum = 0; // 清空按键值,避免重复触发
mode = MANUAL_MODE; // 切换系统模式为手动模式
count_m = 1; // 重置手动模式子页面计数为1
OLED_Clear(); // 清空OLED屏幕,准备显示手动模式界面
delay_ms(OLED_CLEAR_DELAY); // 清屏后延时150ms,避免OLED闪屏
}
// 长按KEY1:从自动模式切换到设置模式
else if (KeyNum == KEY_Long1)
{
KeyNum = 0; // 清空按键值,避免重复触发
mode = SETTINGS_MODE; // 切换系统模式为设置模式
count_s = 1; // 重置设置模式子页面计数为1
OLED_Clear(); // 清空OLED屏幕,准备显示设置模式界面
delay_ms(OLED_CLEAR_DELAY); // 清屏后延时150ms,避免OLED闪屏
}
break; // 自动模式逻辑结束,跳出switch
case MANUAL_MODE: // 手动模式(值为2)
// 1. 按键处理:调用SetManual获取KEY2切换的子页面数,缓存到manual_page(仅调用1次)
manual_page = SetManual();
// 2. 页面绘制+数据显示:先显示选择符号,再绘制页面内容
OLED_manualOption(manual_page); // 显示手动模式当前选中项的>符号(灯光/窗帘)
if(manual_page <= MANUAL_PAGE_MAX) // 仅处理有效页面(原代码<=4为冗余,实际只有2页)
{
OLED_manualPage1(); // 绘制手动模式页面1的固定文字(灯光/窗帘标题)
ManualSettingsDisplay1(); // 显示手动模式页面1的参数(灯光/窗帘的开/关状态)
}
// 3. 核心控制逻辑:手动模式下的硬件控制
ManualControl(manual_page); // 执行手动模式控制逻辑(KEY3/KEY4控制灯光/窗帘开关)
Control_Manager(); // 硬件输出控制(LED、蜂鸣器、窗帘电机执行)
// 4. 模式切换按键处理:短按KEY1切回自动模式
if (KeyNum == KEY_1)
{
KeyNum = 0; // 清空按键值,避免重复触发
mode = AUTO_MODE; // 切换系统模式为自动模式
count_a = 1; // 重置自动模式子页面计数为1
OLED_Clear(); // 清空OLED屏幕,准备显示自动模式界面
delay_ms(OLED_CLEAR_DELAY); // 清屏后延时150ms,避免OLED闪屏
}
break; // 手动模式逻辑结束,跳出switch
case SETTINGS_MODE: // 设置模式(值为3)
// 1. 按键处理:调用SetSelection获取KEY2切换的子页面数,缓存到settings_page(仅调用1次)
settings_page = SetSelection();
// 2. 页面绘制+数据显示(按页面分段处理,逻辑更清晰)
OLED_settingsOption(settings_page); // 显示设置模式当前选中项的>符号/时间选择标记
ThresholdSettings(settings_page); // 执行阈值调节逻辑(KEY3/KEY4修改选中项的数值)
// 页面1:基础阈值设置(温度/湿度/光照/防盗系统)
if(settings_page <= SETTINGS_PAGE_1_END)
{
OLED_settingsPage1(); // 绘制设置页面1的固定文字(温度/湿度/光照/防盗阈值标题)
SettingsThresholdDisplay1(); // 显示设置页面1的参数(各阈值数值、防盗开关状态)
}
// 页面2:系统当前时间设置
else if(settings_page <= SETTINGS_PAGE_2_END)
{
OLED_settingsPage2(); // 绘制设置页面2的固定文字(当前时间标题、分隔符)
SettingsThresholdDisplay2(); // 显示设置页面2的参数(当前时/分/秒数值)
}
// 页面3:定时开启时间设置
else if(settings_page <= SETTINGS_PAGE_3_END)
{
OLED_settingsPage3(); // 绘制设置页面3的固定文字(开启时间标题、分隔符)
SettingsThresholdDisplay3(); // 显示设置页面3的参数(开启时/分/秒数值)
}
// 页面4:定时关闭时间设置
else if(settings_page <= SETTINGS_PAGE_MAX)
{
OLED_settingsPage4(); // 绘制设置页面4的固定文字(关闭时间标题、分隔符)
SettingsThresholdDisplay4(); // 显示设置页面4的参数(关闭时/分/秒数值)
}
// 3. 核心控制逻辑(设置模式无硬件输出,仅修改参数,无执行代码)
// 4. 模式切换按键处理:短按KEY1切回自动模式
if (KeyNum == KEY_1)
{
KeyNum = 0; // 清空按键值,避免重复触发
mode = AUTO_MODE; // 切换系统模式为自动模式
count_a = 1; // 重置自动模式子页面计数为1
OLED_Clear(); // 清空OLED屏幕,准备显示自动模式界面
delay_ms(OLED_CLEAR_DELAY); // 清屏后延时150ms,避免OLED闪屏
// UsartSendReceiveData(); // 模式切换时补1次串口调用,确保数据同步上传
}
break; // 设置模式逻辑结束,跳出switch
default: // 异常模式保护:防止模式值错误导致程序异常
mode = AUTO_MODE; // 默认切回自动模式
count_a = 1; // 重置自动模式子页面计数为1
OLED_Clear(); // 清空OLED屏幕,恢复正常显示
delay_ms(OLED_CLEAR_DELAY); // 清屏后延时150ms,避免OLED闪屏
break; // 异常模式处理结束,跳出switch
}
userHandle();
}
}
六、实验效果 
七、包含内容

项目分享
https://pan.baidu.com/s/1k6DdYeGCRFcRC7VUnme9Zw?pwd=kwar
提取码: kwar