森利威尔SL3041B 替换LM5018 100V降压3.3V 5V 12V恒压芯片

|--------------------------------------------------------------------------------------------------------------------------------------------------------------------------------------------------------------------------------------------------------------------------------------------------------------------------------------------------------------------------------------------------------------------------------------------------------------------------------------------------------------------------------------------------------------------------------------------------------------------------------------------------------------------------------------------------------------------------------------------------------------------------------------------------------------------------------------------------------------------------------------------------------------------------------------------------------------------------------------------------------------------------------------------------------------------------------------------------------------------------------------------------------------------------------------------------------------------------------------------------------------------------------------------------------------------------------------------------------------------------------------------------------------------------------------------------------------------------------------------------------------------------------------------------------------------------------------------------------------------------------------------------------------------------------------------------------------------------------------------------------------------------------------------------------------------------------------------------------------------------------------------------------------------------------------------------------------|
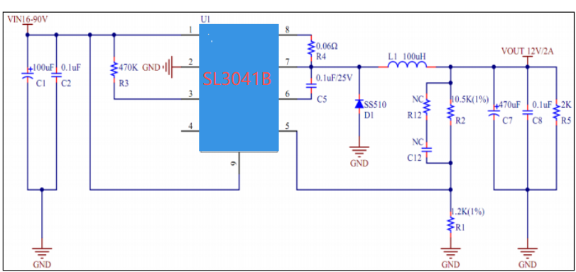
| 在高压降压转换领域,选择一款性能卓越、稳定可靠的DC-DC芯片对于确保电源系统的效率和稳定性至关重要。针对需要从100V高压输入转换为3.3V、5V、12V等恒压输出的应用场景,森利威尔的SL3041B芯片凭借其出色的性能和丰富的功能特性,成为了替代LM5018等传统芯片的理想选择。 产品概况 SL3041B是一款高度集成的降压型开关稳压器,专为高压、大电流应用场景设计。芯片内部集成了功率MOSFET,支持宽输入电压范围(10V至100V),并能够提供最大3A的连续输出电流,满足多种高压降压需求。其高效能、高集成度的特点,使得SL3041B在同类产品中脱颖而出。 优点与特点 宽输入电压范围与高效能 SL3041B支持10V至100V的宽输入电压范围,能够轻松应对各种高压输入场景。同时,其内置的功率MOSFET和优化的电路设计,使得转换效率高达90%以上,有效降低了能量损耗,提升了系统整体效能。 灵活的输出电压设置 该芯片的输出电压可通过外部电阻分压器灵活设置,范围覆盖1.25V至50V,满足不同负载对电压的需求。无论是需要3.3V、5V还是12V的恒压输出,SL3041B都能轻松实现,为系统设计提供了极大的便利性。 全面的保护机制 SL3041B内置了多重保护机制,包括逐周期峰值限流、软启动、输出短路保护和过温保护等。这些保护机制能够有效防止芯片在异常工作条件下受损,确保系统的稳定性和可靠性。 简洁的外围电路设计 SL3041B采用ESOP8封装,外围电路设计简洁明了。仅需少量的外部元件即可构建完整的降压转换电路,降低了系统设计的复杂度和成本。同时,其紧凑的封装尺寸也便于在PCB板上进行布局和布线。 高频率与低纹波 SL3041B工作在110KHz的固定开关频率下,有助于减小输出滤波器的尺寸和成本。同时,其优化的电路设计使得输出电压纹波极低,满足了高精度负载对电源质量的要求。 应用场景 汽车电子系统 在汽车电子系统中,SL3041B可用于为各种车载设备提供稳定的低压电源。其宽输入电压范围能够适应汽车电池电压的波动变化,确保设备在各种工况下都能正常工作。 工业电力系统 在工业电力系统中,SL3041B可用于将高压直流电源转换为低压直流电源,为控制系统、传感器等设备供电。其高效能和高可靠性特点,使得系统更加稳定可靠,降低了维护成本。 电池供电系统 对于电池供电系统而言,SL3041B的低静态电流和高效能特点有助于延长电池的使用寿命。同时,其宽输入电压范围也使得系统能够适应不同种类的电池供电需求。 电动车与平衡车 在电动车和平衡车等移动设备中,SL3041B可用于将高压电池组电压转换为低压电源,为电机控制器、灯光系统等设备供电。其小巧的封装尺寸和高效能特点,使得系统更加紧凑、高效。 |

相关推荐
JSMSEMI111 小时前
JSM4421 SOP‑8‑60V P 沟道 MOSFET
芯片
QH139292318802 小时前
KEYSIGHT N9030B PXA信号/频谱分析仪
科技·嵌入式硬件·集成测试
Shang180989357263 小时前
T31ZX 君正/INGENIC智能视频处理器T31ZX可提供软硬件资料T31Z采用先进的低功耗设计
嵌入式硬件·fpga开发·音视频·t31zx智能视频处理器
ahccqw3 小时前
CAN总线通信入门及实例代码(stm32f4系列)
stm32·单片机·嵌入式硬件
云栖梦泽4 小时前
Linux内核与驱动:13.从设备树到Platform平台总线
linux·运维·c++·嵌入式硬件
振南的单片机世界4 小时前
电源、复位、时钟:单片机的“生存三要素”
单片机·嵌入式硬件
charlie1145141914 小时前
嵌入式Linux驱动开发指南02——内核空间基础与硬件访问
linux·运维·c语言·驱动开发·嵌入式硬件
踏着七彩祥云的小丑4 小时前
嵌入式——小白入门
嵌入式硬件
SUNNYSPY0016 小时前
16N65-ASEMI重塑功率电子新标杆16N65
单片机
踏着七彩祥云的小丑7 小时前
嵌入式——简单电路常识
单片机·嵌入式硬件