我的算法学习笔记——链表篇

一、链表理论基础

链表是一种通过指针串联在一起的线性结构 ,每一个节点由两部分组成,一个是数据域 一个是指针域(存放指向下一个节点的指针),最后一个节点的指针域指向null(空指针的意思)。

链表的入口节点称为链表的头结点也就是head。

如图所示:


同时链表分为刚刚提到的单链表和下图的双链表:

双链表:每一个节点有两个指针域,一个指向下一个节点,一个指向上一个节点。
这里也说明一下循环列表的概念:

是链表首尾相连。

循环链表可以用来解决约瑟夫环问题。

当然,图中是循环单链表,肯定也有循环双链表。
关于链表的存储方式则是与数组大大的不同,数组是在内存中是连续分布的,但是链表在内存中可不是连续分布的。

链表是通过指针域的指针链接在内存中各个节点。

所以链表中的节点在内存中不是连续分布的 ,而是散乱分布在内存中的某地址上,分配机制取决于操作系统的内存管理。

例如这个图中,这个链表起始节点为2, 终止节点为7, 各个节点分布在内存的不同地址空间上,通过指针串联在一起。
下面是手搓C++的定义链表节点方式:

cpp 复制代码
// 单链表
struct ListNode {
    int val;  // 节点上存储的元素
    ListNode *next;  // 指向下一个节点的指针
    ListNode(int x) : val(x), next(NULL) {}  // 节点的构造函数
};

// 通过自己定义构造函数初始化节点:
ListNode* head = new ListNode(5);

// 使用默认构造函数初始化节点:
// 如果不定义构造函数使用默认构造函数的话,在初始化的时候就不能直接给变量赋值!
ListNode* head = new ListNode();
head->val = 5;

这是对应的python的代码:

python 复制代码
class ListNode:
    def __init__(self, val, next=None):
        self.val = val
        self.next = next

二、移除链表元素

这个是非常基础且经典的链表操作,且看下面的例题:

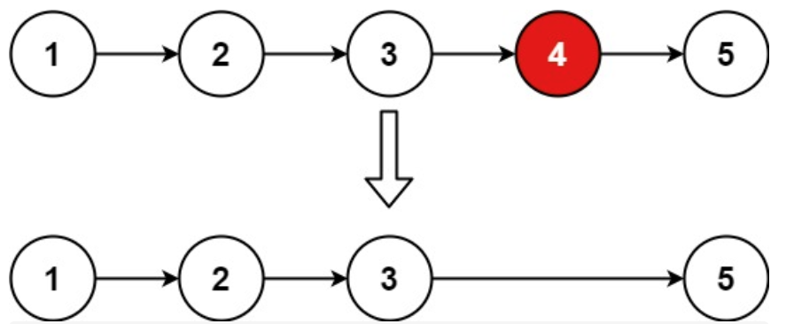
题意:删除链表中等于给定值 val 的所有节点。

示例 1: 输入:head = [1,2,6,3,4,5,6], val = 6 输出:[1,2,3,4,5]

示例 2: 输入:head = [], val = 1 输出:[]

示例 3: 输入:head = [7,7,7,7], val = 7 输出:[]

1、思路

这里以链表 1 4 2 4 来举例,移除元素4:

注意,使用c++编程需要自己清理内存,而python则不需要,它会自动清理。

现在分析一下特殊情况,因为单链表的特殊性,只能指向下一个节点,刚刚删除的是链表的中第二个,和第四个节点,那么如果删除的是头结点又该怎么办呢?

这里就涉及如下链表操作的两种方式:

  • 直接使用原来的链表来进行删除操作。
  • 设置一个虚拟头结点在进行删除操作。

来看第一种操作:直接使用原来的链表来进行移除。

移除头结点和移除其他节点的操作是不一样的,因为链表的其他节点都是通过前一个节点来移除当前节点,而头结点没有前一个节点。

实际上只要将头结点向后移动一位,这样就从链表中移除了一个头结点。

那么可不可以用一种统一的逻辑来移除链表的节点呢。

其实可以设置一个虚拟头结点,这样原链表的所有节点就都可以按照统一的方式进行移除了。

来看看如何设置一个虚拟头。依然还是在这个链表中,移除元素1。

这里来给链表添加一个虚拟头结点为新的头结点,此时要移除这个旧头结点元素1。

这样是不是就可以使用和移除链表其他节点的方式统一了呢?

来看一下,如何移除元素1 呢,还是熟悉的方式,然后从内存中删除元素1。

最后呢在题目中,return 头结点的时候,别忘了 return dummyNode->next;, 这才是新的头结点

2、求解

对应的c++代码:

cpp 复制代码
// 直接使用原来的链表来进行移除节点操作:
class Solution {
public:
    ListNode* removeElements(ListNode* head, int val) {
        // 删除头结点
        while (head != NULL && head->val == val) { // 注意这里不是if
            ListNode* tmp = head;
            head = head->next;
            delete tmp;
        }

        // 删除非头结点
        ListNode* cur = head;
        while (cur != NULL && cur->next!= NULL) {
            if (cur->next->val == val) {
                ListNode* tmp = cur->next;
                cur->next = cur->next->next;
                delete tmp;
            } else {
                cur = cur->next;
            }
        }
        return head;
    }
};

// 设置一个虚拟头结点在进行移除节点操作:
class Solution {
public:
    ListNode* removeElements(ListNode* head, int val) {
        ListNode* dummyHead = new ListNode(0); // 设置一个虚拟头结点
        dummyHead->next = head; // 将虚拟头结点指向head,这样方便后面做删除操作
        ListNode* cur = dummyHead;
        while (cur->next != NULL) {
            if(cur->next->val == val) {
                ListNode* tmp = cur->next;
                cur->next = cur->next->next;
                delete tmp;
            } else {
                cur = cur->next;
            }
        }
        head = dummyHead->next;
        delete dummyHead;
        return head;
    }
};

//上述两种方法的时间复杂度: O(n),空间复杂度: O(1)是一样的

对应的python代码:

python 复制代码
# 我是推荐虚拟头节点法
# Definition for singly-linked list.
class ListNode:
    def __init__(self, val=0, next=None):
        self.val = val
        self.next = next

class Solution:
    def removeElements(self, head: Optional[ListNode], val: int) -> Optional[ListNode]:
        # 创建虚拟头部节点以简化删除过程
        dummy_head = ListNode(next = head)
        
        # 遍历列表并删除值为val的节点
        current = dummy_head
        while current.next:
            if current.next.val == val:
                current.next = current.next.next
            else:
                current = current.next
        
        return dummy_head.next

三、设计链表

链表这种数据结构对应的基础方法还是很有值得解读的价值的,同样以例题来介绍:

题意:

在链表类中实现这些功能:

  • get(index):获取链表中第 index 个节点的值。如果索引无效,则返回-1。
  • addAtHead(val):在链表的第一个元素之前添加一个值为 val 的节点。插入后,新节点将成为链表的第一个节点。
  • addAtTail(val):将值为 val 的节点追加到链表的最后一个元素。
  • addAtIndex(index,val):在链表中的第 index 个节点之前添加值为 val 的节点。如果 index 等于链表的长度,则该节点将附加到链表的末尾。如果 index 大于链表长度,则不会插入节点。如果index小于0,则在头部插入节点。
  • deleteAtIndex(index):如果索引 index 有效,则删除链表中的第 index 个节点。

1、思路

删除链表节点:

添加链表节点:

这道题目设计链表的五个接口:

  • 获取链表第index个节点的数值
  • 在链表的最前面插入一个节点
  • 在链表的最后面插入一个节点
  • 在链表第index个节点前面插入一个节点
  • 删除链表的第index个节点

可以说这五个接口,已经覆盖了链表的常见操作。

链表操作的两种方式:

  1. 直接使用原来的链表来进行操作。
  2. 设置一个虚拟头结点在进行操作。

2、求解

下面采用的设置一个虚拟头结点的c++代码:

cpp 复制代码
class MyLinkedList {
public:
    // 定义链表节点结构体
    struct LinkedNode {
        int val;
        LinkedNode* next;
        LinkedNode(int val):val(val), next(nullptr){}
    };

    // 初始化链表
    MyLinkedList() {
        _dummyHead = new LinkedNode(0); // 这里定义的头结点 是一个虚拟头结点,而不是真正的链表头结点
        _size = 0;
    }

    // 获取到第index个节点数值,如果index是非法数值直接返回-1, 注意index是从0开始的,第0个节点就是头结点
    int get(int index) {
        if (index > (_size - 1) || index < 0) {
            return -1;
        }
        LinkedNode* cur = _dummyHead->next;
        while(index--){ // 如果--index 就会陷入死循环
            cur = cur->next;
        }
        return cur->val;
    }

    // 在链表最前面插入一个节点,插入完成后,新插入的节点为链表的新的头结点
    void addAtHead(int val) {
        LinkedNode* newNode = new LinkedNode(val);
        newNode->next = _dummyHead->next;
        _dummyHead->next = newNode;
        _size++;
    }

    // 在链表最后面添加一个节点
    void addAtTail(int val) {
        LinkedNode* newNode = new LinkedNode(val);
        LinkedNode* cur = _dummyHead;
        while(cur->next != nullptr){
            cur = cur->next;
        }
        cur->next = newNode;
        _size++;
    }

    // 在第index个节点之前插入一个新节点,例如index为0,那么新插入的节点为链表的新头节点。
    // 如果index 等于链表的长度,则说明是新插入的节点为链表的尾结点
    // 如果index大于链表的长度,则返回空
    // 如果index小于0,则在头部插入节点
    void addAtIndex(int index, int val) {

        if(index > _size) return;
        if(index < 0) index = 0;        
        LinkedNode* newNode = new LinkedNode(val);
        LinkedNode* cur = _dummyHead;
        while(index--) {
            cur = cur->next;
        }
        newNode->next = cur->next;
        cur->next = newNode;
        _size++;
    }

    // 删除第index个节点,如果index 大于等于链表的长度,直接return,注意index是从0开始的
    void deleteAtIndex(int index) {
        if (index >= _size || index < 0) {
            return;
        }
        LinkedNode* cur = _dummyHead;
        while(index--) {
            cur = cur ->next;
        }
        LinkedNode* tmp = cur->next;
        cur->next = cur->next->next;
        delete tmp;
        //delete命令指示释放了tmp指针原本所指的那部分内存,
        //被delete后的指针tmp的值(地址)并非就是NULL,而是随机值。也就是被delete后,
        //如果不再加上一句tmp=nullptr,tmp会成为乱指的野指针
        //如果之后的程序不小心使用了tmp,会指向难以预想的内存空间
        tmp=nullptr;
        _size--;
    }

    // 打印链表
    void printLinkedList() {
        LinkedNode* cur = _dummyHead;
        while (cur->next != nullptr) {
            cout << cur->next->val << " ";
            cur = cur->next;
        }
        cout << endl;
    }
private:
    int _size;
    LinkedNode* _dummyHead;

};

// 时间复杂度: 涉及 index 的相关操作为 O(index), 其余为 O(1)
// 空间复杂度: O(n)

python代码:

python 复制代码
#(版本一)单链表法
class ListNode:
    def __init__(self, val=0, next=None):
        self.val = val
        self.next = next
        
class MyLinkedList:
    def __init__(self):
        self.dummy_head = ListNode()
        self.size = 0

    def get(self, index: int) -> int:
        if index < 0 or index >= self.size:
            return -1
        
        current = self.dummy_head.next
        for i in range(index):
            current = current.next
            
        return current.val

    def addAtHead(self, val: int) -> None:
        self.dummy_head.next = ListNode(val, self.dummy_head.next)
        self.size += 1

    def addAtTail(self, val: int) -> None:
        current = self.dummy_head
        while current.next:
            current = current.next
        current.next = ListNode(val)
        self.size += 1

    def addAtIndex(self, index: int, val: int) -> None:
        if index < 0 or index > self.size:
            return
        
        current = self.dummy_head
        for i in range(index):
            current = current.next
        current.next = ListNode(val, current.next)
        self.size += 1

    def deleteAtIndex(self, index: int) -> None:
        if index < 0 or index >= self.size:
            return
        
        current = self.dummy_head
        for i in range(index):
            current = current.next
        current.next = current.next.next
        self.size -= 1


# Your MyLinkedList object will be instantiated and called as such:
# obj = MyLinkedList()
# param_1 = obj.get(index)
# obj.addAtHead(val)
# obj.addAtTail(val)
# obj.addAtIndex(index,val)
# obj.deleteAtIndex(index)


#(版本二)双链表法
class ListNode:
    def __init__(self, val=0, prev=None, next=None):
        self.val = val
        self.prev = prev
        self.next = next

class MyLinkedList:
    def __init__(self):
        self.head = None
        self.tail = None
        self.size = 0

    def get(self, index: int) -> int:
        if index < 0 or index >= self.size:
            return -1
        
        if index < self.size // 2:
            current = self.head
            for i in range(index):
                current = current.next
        else:
            current = self.tail
            for i in range(self.size - index - 1):
                current = current.prev
                
        return current.val

    def addAtHead(self, val: int) -> None:
        new_node = ListNode(val, None, self.head)
        if self.head:
            self.head.prev = new_node
        else:
            self.tail = new_node
        self.head = new_node
        self.size += 1

    def addAtTail(self, val: int) -> None:
        new_node = ListNode(val, self.tail, None)
        if self.tail:
            self.tail.next = new_node
        else:
            self.head = new_node
        self.tail = new_node
        self.size += 1

    def addAtIndex(self, index: int, val: int) -> None:
        if index < 0 or index > self.size:
            return
        
        if index == 0:
            self.addAtHead(val)
        elif index == self.size:
            self.addAtTail(val)
        else:
            if index < self.size // 2:
                current = self.head
                for i in range(index - 1):
                    current = current.next
            else:
                current = self.tail
                for i in range(self.size - index):
                    current = current.prev
            new_node = ListNode(val, current, current.next)
            current.next.prev = new_node
            current.next = new_node
            self.size += 1

    def deleteAtIndex(self, index: int) -> None:
        if index < 0 or index >= self.size:
            return
        
        if index == 0:
            self.head = self.head.next
            if self.head:
                self.head.prev = None
            else:
                self.tail = None
        elif index == self.size - 1:
            self.tail = self.tail.prev
            if self.tail:
                self.tail.next = None
            else:
                self.head = None
        else:
            if index < self.size // 2:
                current = self.head
                for i in range(index):
                    current = current.next
            else:
                current = self.tail
                for i in range(self.size - index - 1):
                    current = current.prev
            current.prev.next = current.next
            current.next.prev = current.prev
        self.size -= 1



# Your MyLinkedList object will be instantiated and called as such:
# obj = MyLinkedList()
# param_1 = obj.get(index)
# obj.addAtHead(val)
# obj.addAtTail(val)
# obj.addAtIndex(index,val)
# obj.deleteAtIndex(index)

四、反转链表

这里用一个算是很极端的例题要求来说明链表的操作吧:

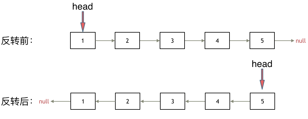
题意:反转一个单链表。

示例: 输入: 1->2->3->4->5->NULL 输出: 5->4->3->2->1->NULL

1、思路

如果再定义一个新的链表,实现链表元素的反转,其实这是对内存空间的浪费。

其实只需要改变链表的next指针的指向,直接将链表反转 ,而不用重新定义一个新的链表,如图所示:

之前链表的头节点是元素1, 反转之后头结点就是元素5 ,这里并没有添加或者删除节点,仅仅是改变next指针的方向。

那么接下来看一看是如何反转的呢?

我们拿有示例中的链表来举例,如动画所示:(纠正:动画应该是先移动pre,在移动cur)

首先定义一个cur指针,指向头结点,再定义一个pre指针,初始化为null。

然后就要开始反转了,首先要把 cur->next 节点用tmp指针保存一下,也就是保存一下这个节点。

为什么要保存一下这个节点呢,因为接下来要改变 cur->next 的指向了,将cur->next 指向pre ,此时已经反转了第一个节点了。

接下来,就是循环走如下代码逻辑了,继续移动pre和cur指针。

最后,cur 指针已经指向了null,循环结束,链表也反转完毕了。 此时我们return pre指针就可以了,pre指针就指向了新的头结点。

2、双指针法

c++代码:

cpp 复制代码
class Solution {
public:
    ListNode* reverseList(ListNode* head) {
        ListNode* temp; // 保存cur的下一个节点
        ListNode* cur = head;
        ListNode* pre = NULL;
        while(cur) {
            temp = cur->next;  // 保存一下 cur的下一个节点,因为接下来要改变cur->next
            cur->next = pre; // 翻转操作
            // 更新pre 和 cur指针
            pre = cur;
            cur = temp;
        }
        return pre;
    }
};

对应的python代码:

python 复制代码
# Definition for singly-linked list.
class ListNode:
    def __init__(self, val=0, next=None):
        self.val = val
        self.next = next

class Solution:
    def reverseList(self, head: ListNode) -> ListNode:
        cur = head   
        pre = None
        while cur:
            temp = cur.next # 保存一下 cur的下一个节点,因为接下来要改变cur->next
            cur.next = pre #反转
            #更新pre、cur指针
            pre = cur
            cur = temp
        return pre

3、递归法

c++代码:

cpp 复制代码
class Solution {
public:
    ListNode* reverse(ListNode* pre,ListNode* cur){
        if(cur == NULL) return pre;
        ListNode* temp = cur->next;
        cur->next = pre;
        // 可以和双指针法的代码进行对比,如下递归的写法,其实就是做了这两步
        // pre = cur;
        // cur = temp;
        return reverse(cur,temp);
    }
    ListNode* reverseList(ListNode* head) {
        // 和双指针法初始化是一样的逻辑
        // ListNode* cur = head;
        // ListNode* pre = NULL;
        return reverse(NULL, head);
    }

};

对应的python代码:

python 复制代码
# Definition for singly-linked list.
class ListNode:
    def __init__(self, val=0, next=None):
        self.val = val
        self.next = next

class Solution:
    def reverseList(self, head: ListNode) -> ListNode:
        return self.reverse(head, None)
    def reverse(self, cur: ListNode, pre: ListNode) -> ListNode:
        if cur == None:
            return pre
        temp = cur.next
        cur.next = pre
        return self.reverse(temp, cur)

五、两两交换链表中的节点

例题:

给定一个链表,两两交换其中相邻的节点,并返回交换后的链表。

你不能只是单纯的改变节点内部的值,而是需要实际的进行节点交换。

1、思路

这道题目正常模拟就可以了。

建议使用虚拟头结点,这样会方便很多,要不然每次针对头结点(没有前一个指针指向头结点),还要单独处理。

接下来就是交换相邻两个元素了,此时一定要画图,不画图,操作多个指针很容易乱,而且要操作的先后顺序

初始时,cur指向虚拟头结点,然后进行如下三步:

操作之后,链表如下:

看这个可能就更直观一些了:

2、求解

对应的C++代码实现如下: (注释中详细和如上图中的三步做对应):

cpp 复制代码
class Solution {
public:
    ListNode* swapPairs(ListNode* head) {
        ListNode* dummyHead = new ListNode(0); // 设置一个虚拟头结点
        dummyHead->next = head; // 将虚拟头结点指向head,这样方便后面做删除操作
        ListNode* cur = dummyHead;
        while(cur->next != nullptr && cur->next->next != nullptr) {
            ListNode* tmp = cur->next; // 记录临时节点
            ListNode* tmp1 = cur->next->next->next; // 记录临时节点

            cur->next = cur->next->next;    // 步骤一
            cur->next->next = tmp;          // 步骤二
            cur->next->next->next = tmp1;   // 步骤三

            cur = cur->next->next; // cur移动两位,准备下一轮交换
        }
        ListNode* result = dummyHead->next;
        delete dummyHead;
        return result;
    }
};

这里对应的python代码:

python 复制代码
# Definition for singly-linked list.
class ListNode:
    def __init__(self, val=0, next=None):
        self.val = val
        self.next = next

class Solution:
    def swapPairs(self, head: Optional[ListNode]) -> Optional[ListNode]:
        if head is None or head.next is None:
            return head

        # 待翻转的两个node分别是pre和cur
        pre = head
        cur = head.next
        next = head.next.next
        
        cur.next = pre  # 交换
        pre.next = self.swapPairs(next) # 将以next为head的后续链表两两交换
         
        return cur

# 我推荐第二个,因为好理解
class Solution:
    def swapPairs(self, head: ListNode) -> ListNode:
        dummy_head = ListNode(next=head)
        current = dummy_head
        
        # 必须有cur的下一个和下下个才能交换,否则说明已经交换结束了
        while current.next and current.next.next:
            temp = current.next # 防止节点修改
            temp1 = current.next.next.next
            
            current.next = current.next.next
            current.next.next = temp
            temp.next = temp1
            current = current.next.next
        return dummy_head.next

六、删除链表的倒数第N个节点

这个也是对链表基础操作的一个延申,例题:

给你一个链表,删除链表的倒数第 n 个结点,并且返回链表的头结点。

进阶:你能尝试使用一趟扫描实现吗?

输入:head = [1,2,3,4,5], n = 2 输出:[1,2,3,5]

示例 2:

输入:head = [1], n = 1 输出:[]

示例 3:

输入:head = [1,2], n = 1 输出:[1]

1、思路

实际上因为这个n在输入的时候是确定的,所以,用双指针就可以很好地实现了:

首先让fast指针移动n步,然后再让fast和slow同时移动,直到fast指向链表末尾。删掉slow所指向的节点即可。

要注意的细节如下:

  • 首先这里我推荐大家使用虚拟头结点,这样方便处理删除实际头结点的逻辑

  • 定义fast指针和slow指针,初始值为虚拟头结点,如图:

  • fast首先走n + 1步 ,为什么是n+1呢,因为只有这样同时移动的时候slow才能指向删除节点的上一个节点(方便做删除操作),如图:
  • fast和slow同时移动,直到fast指向末尾:
  • 删除slow指向的下一个节点,如图:

2、求解

c++代码如下:

cpp 复制代码
class Solution {
public:
    ListNode* removeNthFromEnd(ListNode* head, int n) {
        ListNode* dummyHead = new ListNode(0);
        dummyHead->next = head;
        ListNode* slow = dummyHead;
        ListNode* fast = dummyHead;
        while(n-- && fast != NULL) {
            fast = fast->next;
        }
        fast = fast->next; // fast再提前走一步,因为需要让slow指向删除节点的上一个节点
        while (fast != NULL) {
            fast = fast->next;
            slow = slow->next;
        }
        slow->next = slow->next->next; 
        
        // ListNode *tmp = slow->next;  C++释放内存的逻辑
        // slow->next = tmp->next;
        // delete tmp;
        
        return dummyHead->next;
    }
};

对应的python代码如下:

python 复制代码
# Definition for singly-linked list.
class ListNode:
    def __init__(self, val=0, next=None):
        self.val = val
        self.next = next

class Solution:
    def removeNthFromEnd(self, head: ListNode, n: int) -> ListNode:
        # 创建一个虚拟节点,并将其下一个指针设置为链表的头部
        dummy_head = ListNode(0, head)
        
        # 创建两个指针,慢指针和快指针,并将它们初始化为虚拟节点
        slow = fast = dummy_head
        
        # 快指针比慢指针快 n+1 步
        for i in range(n+1):
            fast = fast.next
        
        # 移动两个指针,直到快速指针到达链表的末尾
        while fast:
            slow = slow.next
            fast = fast.next
        
        # 通过更新第 (n-1) 个节点的 next 指针删除第 n 个节点
        slow.next = slow.next.next
        
        return dummy_head.next

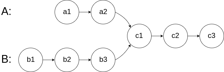
七、链表相交

这个题目也很好地考察了链表的基本定义与相关的操作:

给你两个单链表的头节点 headA 和 headB ,请你找出并返回两个单链表相交的起始节点。如果两个链表没有交点,返回 null 。

图示两个链表在节点 c1 开始相交:

题目数据 保证 整个链式结构中不存在环。

注意,函数返回结果后,链表必须 保持其原始结构 。

示例1:

示例2:

示例3:

1、思路

简单来说,就是求两个链表交点节点的指针。 这里同学们要注意,交点不是数值相等,而是指针相等。

为了方便举例,假设节点元素数值相等,则节点指针相等。

看如下两个链表,目前curA指向链表A的头结点,curB指向链表B的头结点:

我们求出两个链表的长度,并求出两个链表长度的差值,然后让curA移动到,和curB 末尾对齐的位置,如图:

此时我们就可以比较curA和curB是否相同,如果不相同,同时向后移动curA和curB,如果遇到curA == curB,则找到交点。

否则循环退出返回空指针。

2、求解

c++代码:

cpp 复制代码
class Solution {
public:
    ListNode *getIntersectionNode(ListNode *headA, ListNode *headB) {
        ListNode* curA = headA;
        ListNode* curB = headB;
        int lenA = 0, lenB = 0;
        while (curA != NULL) { // 求链表A的长度
            lenA++;
            curA = curA->next;
        }
        while (curB != NULL) { // 求链表B的长度
            lenB++;
            curB = curB->next;
        }
        curA = headA;
        curB = headB;
        // 让curA为最长链表的头,lenA为其长度
        if (lenB > lenA) {
            swap (lenA, lenB);
            swap (curA, curB);
        }
        // 求长度差
        int gap = lenA - lenB;
        // 让curA和curB在同一起点上(末尾位置对齐)
        while (gap--) {
            curA = curA->next;
        }
        // 遍历curA 和 curB,遇到相同则直接返回
        while (curA != NULL) {
            if (curA == curB) {
                return curA;
            }
            curA = curA->next;
            curB = curB->next;
        }
        return NULL;
    }
};

对应python代码:

python 复制代码
(版本一)求长度,同时出发

class Solution:
    def getIntersectionNode(self, headA: ListNode, headB: ListNode) -> ListNode:
        lenA, lenB = 0, 0
        cur = headA
        while cur:         # 求链表A的长度
            cur = cur.next 
            lenA += 1
        cur = headB 
        while cur:         # 求链表B的长度
            cur = cur.next 
            lenB += 1
        curA, curB = headA, headB
        if lenA > lenB:     # 让curB为最长链表的头,lenB为其长度
            curA, curB = curB, curA
            lenA, lenB = lenB, lenA 
        for _ in range(lenB - lenA):  # 让curA和curB在同一起点上(末尾位置对齐)
            curB = curB.next 
        while curA:         #  遍历curA 和 curB,遇到相同则直接返回
            if curA == curB:
                return curA
            else:
                curA = curA.next 
                curB = curB.next
        return None 

(版本二)求长度,同时出发 (代码复用)
class Solution:
    def getIntersectionNode(self, headA: ListNode, headB: ListNode) -> ListNode:
        lenA = self.getLength(headA)
        lenB = self.getLength(headB)
        
        # 通过移动较长的链表,使两链表长度相等
        if lenA > lenB:
            headA = self.moveForward(headA, lenA - lenB)
        else:
            headB = self.moveForward(headB, lenB - lenA)
        
        # 将两个头向前移动,直到它们相交
        while headA and headB:
            if headA == headB:
                return headA
            headA = headA.next
            headB = headB.next
        
        return None
    
    def getLength(self, head: ListNode) -> int:
        length = 0
        while head:
            length += 1
            head = head.next
        return length
    
    def moveForward(self, head: ListNode, steps: int) -> ListNode:
        while steps > 0:
            head = head.next
            steps -= 1
        return head

(版本三)求长度,同时出发 (代码复用 + 精简)
class Solution:
    def getIntersectionNode(self, headA: ListNode, headB: ListNode) -> ListNode:
        dis = self.getLength(headA) - self.getLength(headB)
        
        # 通过移动较长的链表,使两链表长度相等
        if dis > 0:
            headA = self.moveForward(headA, dis)
        else:
            headB = self.moveForward(headB, abs(dis))
        
        # 将两个头向前移动,直到它们相交
        while headA and headB:
            if headA == headB:
                return headA
            headA = headA.next
            headB = headB.next
        
        return None
    
    def getLength(self, head: ListNode) -> int:
        length = 0
        while head:
            length += 1
            head = head.next
        return length
    
    def moveForward(self, head: ListNode, steps: int) -> ListNode:
        while steps > 0:
            head = head.next
            steps -= 1
        return head

(版本四)等比例法
# Definition for singly-linked list.
# class ListNode:
#     def __init__(self, x):
#         self.val = x
#         self.next = None


class Solution:
    def getIntersectionNode(self, headA: ListNode, headB: ListNode) -> ListNode:
        # 处理边缘情况
        if not headA or not headB:
            return None
        
        # 在每个链表的头部初始化两个指针
        pointerA = headA
        pointerB = headB
        
        # 遍历两个链表直到指针相交
        while pointerA != pointerB:
            # 将指针向前移动一个节点
            pointerA = pointerA.next if pointerA else headB
            pointerB = pointerB.next if pointerB else headA
        
        # 如果相交,指针将位于交点节点,如果没有交点,值为None
        return pointerA

八、环形链表Ⅱ

这是一个很麻烦的题目,需要好好地绘图分析:

题意: 给定一个链表,返回链表开始入环的第一个节点。 如果链表无环,则返回 null。

为了表示给定链表中的环,使用整数 pos 来表示链表尾连接到链表中的位置(索引从 0 开始)。 如果 pos 是 -1,则在该链表中没有环。

说明:不允许修改给定的链表。

1、思路

相比于对数据结构的考察,更应该说这是考察对数学思想的感悟,需要注意:

  • 判断链表是否环
  • 如果有环,如何找到这个环的入口
    判断是否有环

可以使用快慢指针法,分别定义 fast 和 slow 指针,从头结点出发,fast指针每次移动两个节点,slow指针每次移动一个节点,如果 fast 和 slow指针在途中相遇 ,说明这个链表有环。

可以画一个环,然后让 fast指针在任意一个节点开始追赶slow指针。

会发现最终都是这种情况, 如下图:

fast和slow各自再走一步, fast和slow就相遇了

这是因为fast是走两步,slow是走一步,其实相对于slow来说,fast是一个节点一个节点的靠近slow的,所以fast一定可以和slow重合。


如果有环,如何找到这个环的入口

此时已经可以判断链表是否有环了,那么接下来要找这个环的入口了。

假设从头结点到环形入口节点 的节点数为x。 环形入口节点到 fast指针与slow指针相遇节点 节点数为y。 从相遇节点 再到环形入口节点节点数为 z。 如图所示:

那么相遇时: slow指针走过的节点数为: x + y, fast指针走过的节点数:x + y + n (y + z),n为fast指针在环内走了n圈才遇到slow指针, (y+z)为 一圈内节点的个数A。

因为fast指针是一步走两个节点,slow指针一步走一个节点, 所以 fast指针走过的节点数 = slow指针走过的节点数 * 2:

(x + y) * 2 = x + y + n (y + z)

两边消掉一个(x+y): x + y = n (y + z)

因为要找环形的入口,那么要求的是x,因为x表示 头结点到 环形入口节点的的距离。

所以要求x ,将x单独放在左面:x = n (y + z) - y ,

再从n(y+z)中提出一个 (y+z)来,整理公式之后为如下公式:x = (n - 1) (y + z) + z 注意这里n一定是大于等于1的,因为 fast指针至少要多走一圈才能相遇slow指针。

这个公式说明什么呢?

先拿n为1的情况来举例,意味着fast指针在环形里转了一圈之后,就遇到了 slow指针了。

当 n为1的时候,公式就化解为 x = z

这就意味着,从头结点出发一个指针,从相遇节点也出发一个指针,这两个指针每次只走一个节点, 那么当这两个指针相遇的时候就是环形入口的节点

也就是在相遇节点处,定义一个指针index1,在头结点处定一个指针index2。

让index1和index2同时移动,每次移动一个节点, 那么他们相遇的地方就是 环形入口的节点。

动画如下:

那么 n如果大于1是什么情况呢,就是fast指针在环形转n圈之后才遇到 slow指针。

其实这种情况和n为1的时候 效果是一样的,一样可以通过这个方法找到 环形的入口节点,只不过,index1 指针在环里 多转了(n-1)圈,然后再遇到index2,相遇点依然是环形的入口节点。
在推理过程中,大家可能有一个疑问就是:为什么第一次在环中相遇,slow的 步数 是 x+y 而不是 x + 若干环的长度 + y 呢?

首先slow进环的时候,fast一定是先进环来了。

如果slow进环入口,fast也在环入口,那么把这个环展开成直线,就是如下图的样子:

可以看出如果slow 和 fast同时在环入口开始走,一定会在环入口3相遇,slow走了一圈,fast走了两圈。

重点来了,slow进环的时候,fast一定是在环的任意一个位置,如图:

那么fast指针走到环入口3的时候,已经走了k + n 个节点,slow相应的应该走了(k + n) / 2 个节点。

因为k是小于n的(图中可以看出),所以(k + n) / 2 一定小于n。

也就是说slow一定没有走到环入口3,而fast已经到环入口3了

这说明什么呢?

在slow开始走的那一环已经和fast相遇了

那为什么fast不能跳过去呢? 在刚刚已经说过一次了,fast相对于slow是一次移动一个节点,所以不可能跳过去

2、求解

c++代码:

cpp 复制代码
/**
 * Definition for singly-linked list.
 * struct ListNode {
 *     int val;
 *     ListNode *next;
 *     ListNode(int x) : val(x), next(NULL) {}
 * };
 */
class Solution {
public:
    ListNode *detectCycle(ListNode *head) {
        ListNode* fast = head;
        ListNode* slow = head;
        while(fast != NULL && fast->next != NULL) {
            slow = slow->next;
            fast = fast->next->next;
            // 快慢指针相遇,此时从head 和 相遇点,同时查找直至相遇
            if (slow == fast) {
                ListNode* index1 = fast;
                ListNode* index2 = head;
                while (index1 != index2) {
                    index1 = index1->next;
                    index2 = index2->next;
                }
                return index2; // 返回环的入口
            }
        }
        return NULL;
    }
};

python代码:

python 复制代码
# (版本一)快慢指针法
# Definition for singly-linked list.
# class ListNode:
#     def __init__(self, x):
#         self.val = x
#         self.next = None


class Solution:
    def detectCycle(self, head: ListNode) -> ListNode:
        slow = head
        fast = head
        
        while fast and fast.next:
            slow = slow.next
            fast = fast.next.next
            
            # If there is a cycle, the slow and fast pointers will eventually meet
            if slow == fast:
                # Move one of the pointers back to the start of the list
                slow = head
                while slow != fast:
                    slow = slow.next
                    fast = fast.next
                return slow
        # If there is no cycle, return None
        return None

# (版本二)集合法
# Definition for singly-linked list.
# class ListNode:
#     def __init__(self, x):
#         self.val = x
#         self.next = None


class Solution:
    def detectCycle(self, head: ListNode) -> ListNode:
        visited = set()
        
        while head:
            if head in visited:
                return head
            visited.add(head)
            head = head.next
        
        return None
相关推荐
三品吉他手会点灯5 小时前
C语言学习笔记 - 1.C概述 - 本讲内容概述
c语言·笔记·学习
嵌入式小企鹅5 小时前
国产大模型与芯片加速融合,RISC-V生态多点开花,AI编程工具迈入自动化新纪元
人工智能·学习·ai·嵌入式·算力·risc-v·半导体
光影少年5 小时前
Monorepo架构是什么,如何学习Monorepo架构?
前端·学习·架构·前端框架
醇氧5 小时前
Hermes Agent 学习(安装部署详细教程)
人工智能·python·学习·阿里云·ai·云计算
码完就睡6 小时前
数据结构——栈和队列的相互模拟
数据结构
iiiiyu6 小时前
常用API(SimpleDateFormat类 & Calendar类 & JDK8日期 时间 日期时间 & JDK8日期(时区) )
java·大数据·开发语言·数据结构·编程语言
故事和你916 小时前
洛谷-数据结构1-4-图的基本应用2
开发语言·数据结构·算法·深度优先·动态规划·图论
是孑然呀6 小时前
【笔记】激光定位-激光切割指针偏移设置
笔记
光影少年7 小时前
Python+LangGraph学习路线及发展前景
开发语言·人工智能·python·学习
星辰即远方7 小时前
UI学习3
学习·ui