1、超前进位加法器
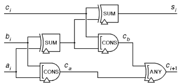
这是一个新尝试,未证明其正确性,只是一个设想,利用加法运算规则,提前算出进位及和的电路,而现在用平衡三进制全加器来实现,一个CONS门与一个SUM门来实现半加器,两个半加器加一个ANY门来合并进位实现全加器,而ANY门相当于减配版本的SUM门,以下是电路图:

全加器每一位的运算公式:
Sum = A SUM B SUM Old Carry
New Carry = (A CONS B) ANY (Old Carry CONS (A SUM B))
进位传播项:Pi=A SUM B
进位产生项:Gi=A CONS B
全加器运算公式变形为:
Sum = Pi SUM Old Carry
New Carry = Gi ANY (Old Carry CONS Pi)
以四位加法器来分析超前进位原理:
c1 = g0 ANY (p0 CONS c0)
c2 = g1 ANY (p1 CONS c1)
c3 = g2 ANY (p2 CONS c2)
c4 = g3 ANY (p3 CONS c3)
将c1、c2、c3的值依次代入,得:
c2 = g1 ANY (p1 CONS (g0 ANY (p0 CONS c0)))
c3 = g2 ANY (p2 CONS ( g1 ANY (p1 CONS (g0 ANY (p0 CONS c0)))))
c4 = g3 ANY (p3 CONS (g2 ANY (p2 CONS ( g1 ANY (p1 CONS (g0 ANY (p0 CONS c0)))))))
也就是:
c1 = g0 ANY (p0 * c0)
c2 = g1 ANY (p1 * g0) ANY (p1 * p0 * c0)
c3 = g2 ANY (p2 * g1) ANY (p2 * p1 * g0) ANY (p2 * p1 * p0 * c0)
c4 = g3 ANY (p3 * g2) ANY (p3 * p2 * g1) ANY (p3 * p2* p1 * g0) ANY (p3 * p2 * p1 * p0 * c0)
注:其中 " * " 符号表示CONS操作符。
超前进位加法器速度更快,但同时电路会更复杂。
2、实现思路
上述的想要实现,那复杂度实现是太大了,有点不现实了,特别平衡三进制逻辑门也是很复杂的,所以从第一性原则出发,那就是以结果为导向,参考用Rust写平衡三进制加法器来写,也就是代码如下所示:

也就是说,当以全加器时它的逻辑可以简化,这样子也就是它的进位,只受当前位与上一位的影响,可得公式:
C(i+1)=TFULLCONS(ai,bi,ci);
c1=TFULLCONS(a0,b0,c0);
c2=TFULLCONS(a1,b1,c1);
c3=TFULLCONS(a2,b2,c2);
c4=TFULLCONS(a3,b3,c3);
如果可以提前算出所有的进位,也就是(c4,c3,c2,c1),那么A SUM B再加上这个提前算出所有的进位就可以得到答案,也就是超前加法器,而(a0,b0)是知道的所以可以先算出CONS[a0,b0],然后设法得到CONS[a0,b0] X c0得到TFULLCONS(a0,b0,c0),多套几层就行了。