仿真原理图
本仿真基于经典的双闭环控制架构,整流部分为pwm整流,对一个AC-DC-AC功率变换系统进行了建模与测试,重点验证了其在稳态运行及负载突变条件下的性能

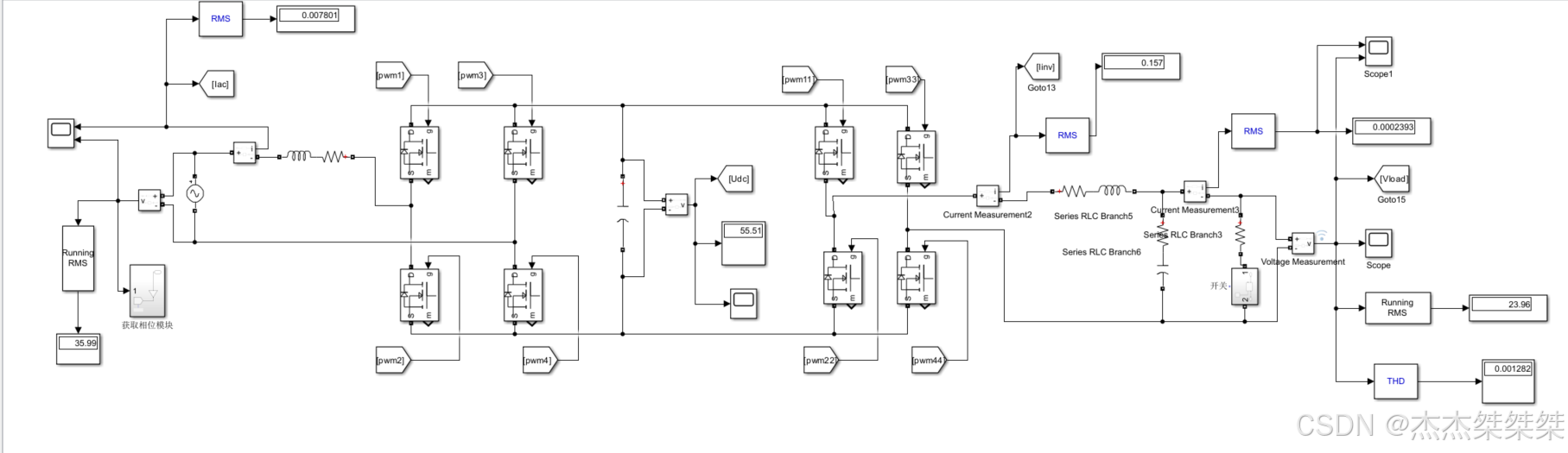
通过显示数据可以看出,输入电压Ui=36V,整流侧直流电压U为55V,输出电压Uo=24V;
这次输入电压Ui,可以看出电压电流同相位,并且在负载断开后,电流较小时也十分平稳

整流侧直流电压 U 迅速建立并稳定在 55V左右,纹波较小,表明前级储能与滤波效果良好

断开负载后,负载两端的电压(Uo)基本未受影响,继续保持24V稳定。这直接验证了系统电压环具有极强的抗负载扰动能力和优秀的电压维持精度。

AC-DC-AC功率变换系统仿真详解:控制思路与流程全梳理
一、 系统核心控制目标
在开始构建控制思路之前,我们首先要明确这个AC-DC-AC系统的核心任务:
-
整流侧 (AC/DC) :从波动的交流电网中获取电能,并将其转换为一个高度稳定、纹波小的直流电压,为后续的逆变环节提供优质的"电源"。
-
逆变侧 (DC/AC) :将稳定的直流电,重新逆变成幅值、频率稳定,波形纯净的交流电,供给各类负载使用。
整流侧控制框图

二、 控制总览:双闭环与相位同步
整个系统控制可以概括为"一个同步,两对双环"。
-
一个同步 :指通过锁相环获取电网电压的实时相位和频率,这是所有控制与电网同步工作的基石。
-
两对双环 :指整流侧和逆变侧均采用"外环定目标,内环快执行"的双闭环控制结构。外环决定系统的"战略目标"(电压),内环负责"战术执行"(电流),以确保快速响应和高稳定性。
三、具体的控制思路
第一步:获取电网"节奏"------锁相环
在交流系统中,电压和电流都是正弦波,有固定的相位关系。为了让我们的变换器与电网和谐"共舞",而不是"踩脚",第一步必须精确获取电网电压的"节奏"(相位和频率)。
控制思路:
-
感知:持续检测电网的交流电压波形。
-
同步 :通过锁相环内部算法,生成一个与电网电压同频率、同相位的正弦/余弦信号。这个生成的信号,就是我们内部控制的"指挥棒"。
-
输出:将得到的相位信息,同时提供给整流侧和逆变侧的控制器,作为它们生成参考信号的基准。
第二步:整流侧(AC/DC)控制思路
整流侧的任务是创造一个稳定的直流电压源。其控制思路像一个精密的"电压-电流"级联管理系统。
1. 电压外环 ------ "定目标的总指挥"
-
目标:无论后级负载如何变化,都要把直流母线电压死死地稳定在设定值(比如50V)。
-
工作流程:
-
检测:时刻测量实际的直流母线电压。
-
比较:将测量值与目标值进行比较,得到电压误差(低了还是高了)。
-
决策 :电压外环控制器(PI调节器)对这个误差进行处理。其输出结果,本质上是一个电流指令 。它告诉系统:"现在电压低了,我们需要从电网汲取更多的电流能量来充电";或者"电压高了,我们需要减少从电网汲取的电流"。
-
2. 电流内环 ------ "快速执行的司令官"
-
目标:精确、快速地让实际从电网流入的电流,跟踪上外环下达的"电流指令"。
-
工作流程:
-
接收指令:接收来自电压外环的电流指令。这个指令是一个包含幅值信息的直流量。
-
形成波形 :将这个直流量与锁相环提供的、与电网电压同相位的正弦波相乘,从而生成一个与电网电压同相位的正弦电流指令。这是实现高功率因数的关键一步。
-
PR部分 :这是一个"谐振"调节器,专门针对电网的基波频率 (如50Hz)进行"精准打击"。它在50Hz处的增益极高,能几乎完全消除该频率下的稳态误差,让实际电流波形与正弦指令波形"严丝合缝",从而大幅降低电流畸变。
-
输出:混合控制器输出的结果,经过调制,生成驱动整流桥开关管的PWM信号,最终控制实际电网电流完美跟随指令。
-
第三步:逆变侧(DC/AC)控制思路
逆变侧的任务是将稳定的直流电,变回高质量交流电。其控制思路与整流侧类似,但目标和被控对象不同。
1. 电压外环
-
目标:保证输出到负载的交流电压,其幅值和频率稳定、波形良好。
-
工作流程:
-
检测:时刻测量负载两端的实际输出电压。
-
比较:与一个理想的标准正弦波参考电压(由用户设定幅值和频率)进行比较,得到误差。
-
决策 :电压外环控制器(PI调节器)处理这个误差,并输出一个电感电流的指令。意思是:"输出电压有偏差,需要调整流过输出滤波电感的电流来修正它"。
-
2. 电流内环
-
目标 :精确控制电感前端的电流,使其快速跟踪电压外环下达的电流指令。
-
**为什么是电感前电流?** 相比于直接控制输出电容电压或负载电流,控制电感电流有以下优势:
-
响应极快:电感电流是状态变量,能被功率器件直接、快速地影响,动态性能好。
-
提供阻尼:相当于在系统里增加了一个"稳定器",提高了整个逆变器对负载变化的适应能力和稳定性。
-
限流保护:可以直接限制功率开关管流过的最大电流,起到保护作用。
-
-
工作流程:
-
接收指令:接收来自电压外环的、正弦形态的电流指令。
-
快速跟踪:电流内环控制器(PR调节器)以很高的控制速度,比较指令与实际测得的电感电流,并迅速计算出控制量。
-
输出:生成驱动逆变桥的PWM信号,最终使电感电流精确跟踪指令,从而间接地产生出高质量的负载电压。
-
六、 总结:核心控制思路优势
通过以上"锁相同步 + 双闭环嵌套"的控制架构,本系统实现了:
-
整流侧 :通过与电网严格同步,并利用电压外环稳直流、电流内环(PID+PR)控波形 的思路,实现了从电网高效、高功率因数、低谐波地汲取能量,并建立稳定直流母线。
-
逆变侧 :通过电压外环保输出质量、电流内环提动态性能 的思路,并选择电感电流 作为内环控制点,实现了对负载纯净、稳定、响应迅速的交流供电。
整个控制流程逻辑清晰,层级分明,内外环各司其职,是高性能AC-DC-AC变换器经典且有效的控制范式。在仿真中,只需按照此思路搭建模块,并合理设置各控制器的参数,即可验证系统的优异性能。