
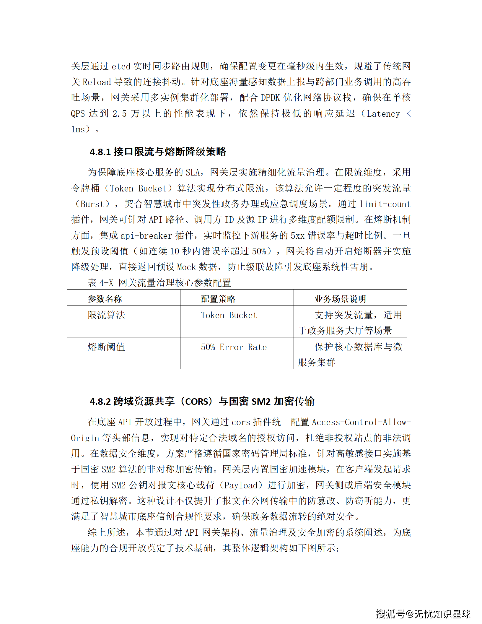
摘要:本文从国家战略背景切入,详细阐述了在"十五五"规划开局的关键时期,如何通过构建高性能、高可靠、信创合规的数字底座,解决产业转移、涉河基建监管及城市治理中的核心痛点。并深入探讨该项目的总体架构设计、云网边端协同逻辑、全域数字孪生引擎选型、核心业务场景落地及数据治理体系,为智慧城市建设提供一份详实的工程级参考。

引言:数字化转型的必然选择
随着"十五五"规划的开启,某新区作为国家级产业转移的核心承载区,面临着前所未有的机遇与挑战。传统的城市治理模式在面对大规模产业迁入、复杂的水文环境监管以及跨区域协同需求时,已显现出明显的瓶颈。
本项目不仅是技术的堆叠,更是一次系统性的工程重构。其核心目标在于通过升级云网融合的数字底座 、构建全域覆盖的数字孪生城市空间模型 以及打造跨区域协同治理平台,实现从"经验治理"向"数据治理"的根本转变。
第一章 项目宏观背景与建设必要性
1.1 宏观政策背景与战略定位
在"十五五"规划的宏观语境下,本项目深度响应了《数字中国建设整体布局规划》及《关于推进城市基础设施数字化建设的指导意见》等国家战略。
- 战略抓手:本项目是新区落实国家"承接产业转移"战略部署的核心抓手。
- 建设目标:旨在构建"数字孪生城市"与"城市信息模型(CIM)",通过数字化手段驱动区域协调发展,确保新区在国家区域经济布局中发挥战略承载作用。
1.2 行业现状痛点与建设必要性
当前,新区正处于产业大规模迁入与城市基建爆发期,但现有IT基础设施面临严峻挑战,建设本项目具有极高的紧迫性。
1.2.1 核心痛点分析
1.2.2 建设必要性的三个维度
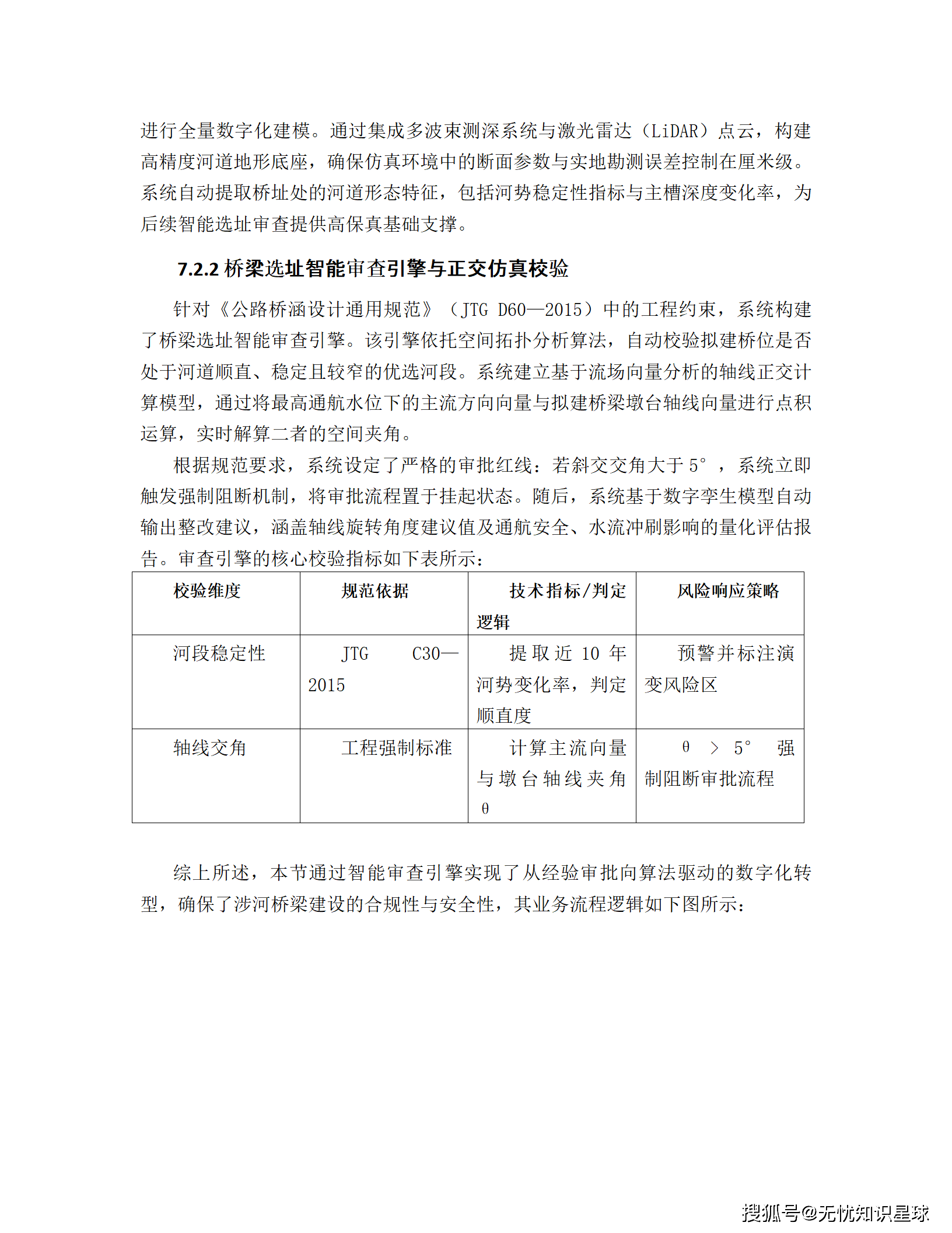
- 合规监管维度:严格执行JTGC30---2015等规范,对涉河项目进行轴线正交与洪水影响评价,是保障城市防洪安全的底线。
- 业务升级维度:承接产业转移急需"一网通办"的跨区域协同能力,以优化营商环境,吸引高价值产业集聚。
- 技术演进维度:不建设数字孪生底座将导致城市治理停留在"平面化"阶段,无法应对PB级多源异构数据的毫秒级检索与复杂场景推演。
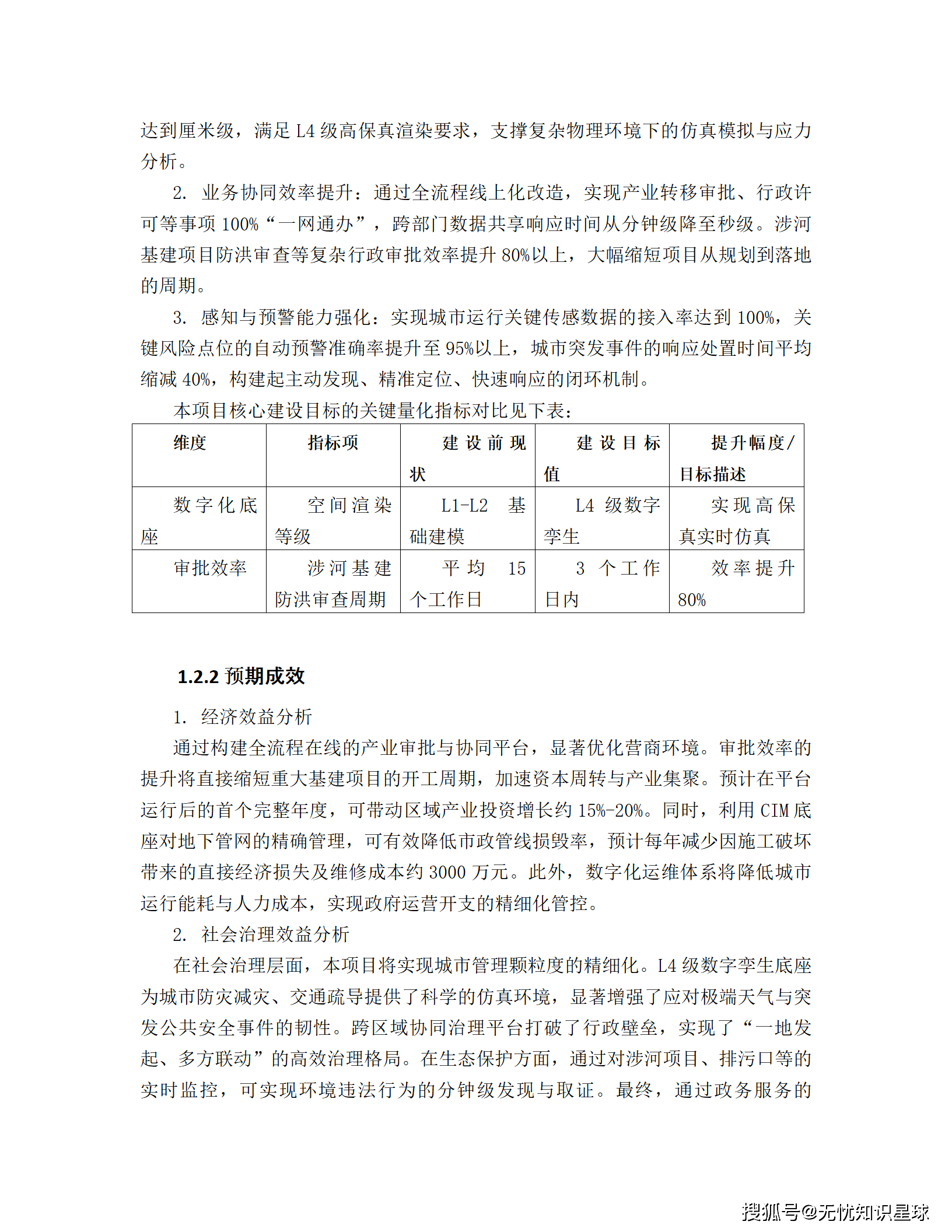
1.3 项目建设目标与预期成效
本项目确立了明确的量化指标与定性目标,构建"1+3+N"总体框架。
1.3.1 核心建设内容
- 升级"一云多芯"信创混合云底座:部署国产AI算力集群,解决算力瓶颈。
- 构建全域CIM数字孪生平台:采用UE5引擎实现百平方公里级城市空间渲染。
- 开发跨区域协同治理平台:实现产业转移审批事项全流程电子化。
- 建设涉河基建洪水影响评价孪生仿真专项:集成水动力学模型进行行洪通道红线划定。
1.3.2 预期量化指标
第二章 业务痛点深度解构与需求分析
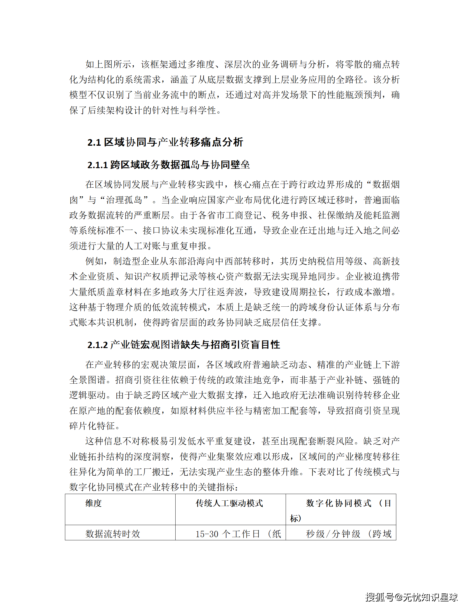
本章作为方案的逻辑起点,基于领域驱动设计(DDD)思想,将业务痛点锚定在特定的限界上下文(Bounded Context)中。
2.1 区域协同与产业转移的深层矛盾
2.1.1 跨区域政务数据孤岛
- 问题本质:各省市系统标准不一,缺乏统一的跨域身份认证体系与分布式账本共识机制。
- 具体表现:企业跨省迁移时,纳税信用、资质证明等核心资产数据无法异地同步,被迫进行大量人工对账。
2.1.2 产业链宏观图谱缺失
- 决策困境:缺乏跨区域产业大数据支撑,招商引资依赖政策洼地竞争,而非基于产业补链、强链的逻辑驱动。
- 后果:容易引发低水平重复建设和配套断裂风险。
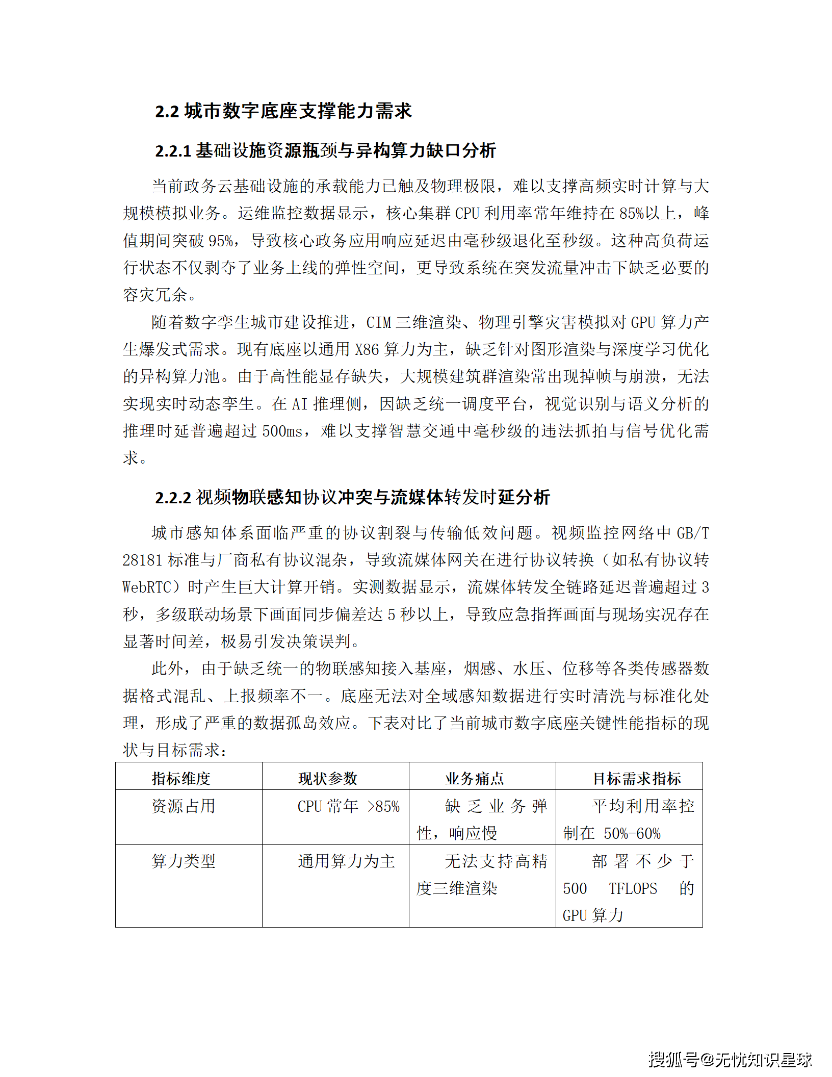
2.2 城市数字底座支撑能力的瓶颈
2.2.1 基础设施资源瓶颈
- 资源利用率:核心集群CPU利用率常年维持在85%以上,缺乏业务弹性。
- 异构算力缺口:缺乏针对图形渲染与深度学习优化的异构算力池,导致大规模建筑群渲染掉帧,AI推理时延高。
2.2.2 视频物联感知协议冲突
- 协议割裂:GB/T 28181与厂商私有协议混杂,流媒体网关协议转换产生巨大计算开销。
- 延迟问题:实测流媒体转发全链路延迟普遍超过3秒,导致应急指挥画面与现场实况存在时间差。
2.3 涉河基建与防洪安全监管的硬伤
2.3.1 规划阶段水文推演能力缺失
- 现状:依赖历史静态水文手册,难以模拟极端降雨下的瞬时洪峰冲击。
- 风险:设计源头即埋下安全隐患,无法定量预判建筑物侵占行洪空间后的壅水效应。
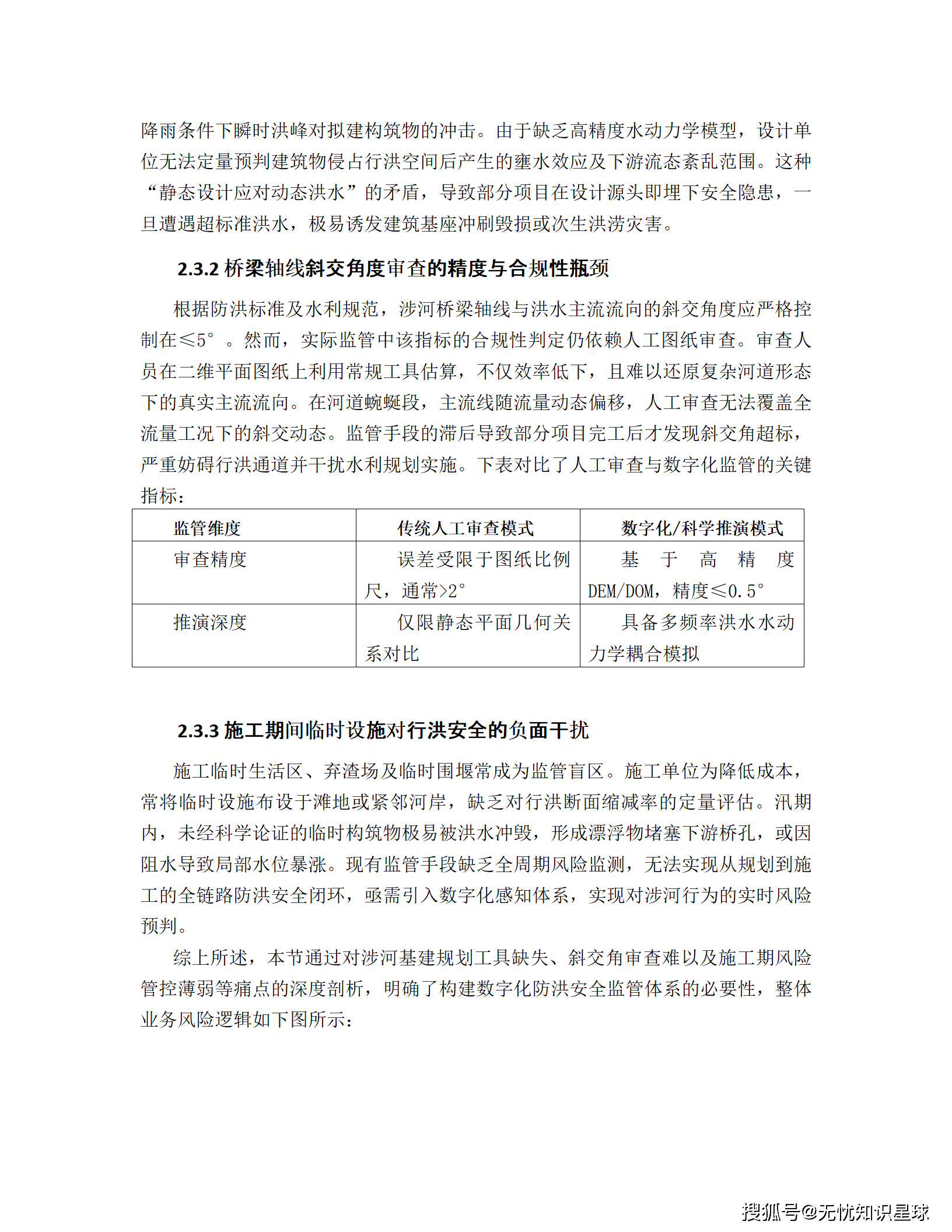
2.3.2 桥梁轴线斜交角度审查滞后
- 痛点:人工图纸审查效率低下,难以还原复杂河道形态下的真实主流流向。
- 标准差距:规范要求斜交角度≤5°,但人工审查误差通常>2°,且无法覆盖全流量工况。
2.4 系统非功能性需求(NFR)
为支撑大规模并发与复杂仿真,系统设定了严苛的性能红线。
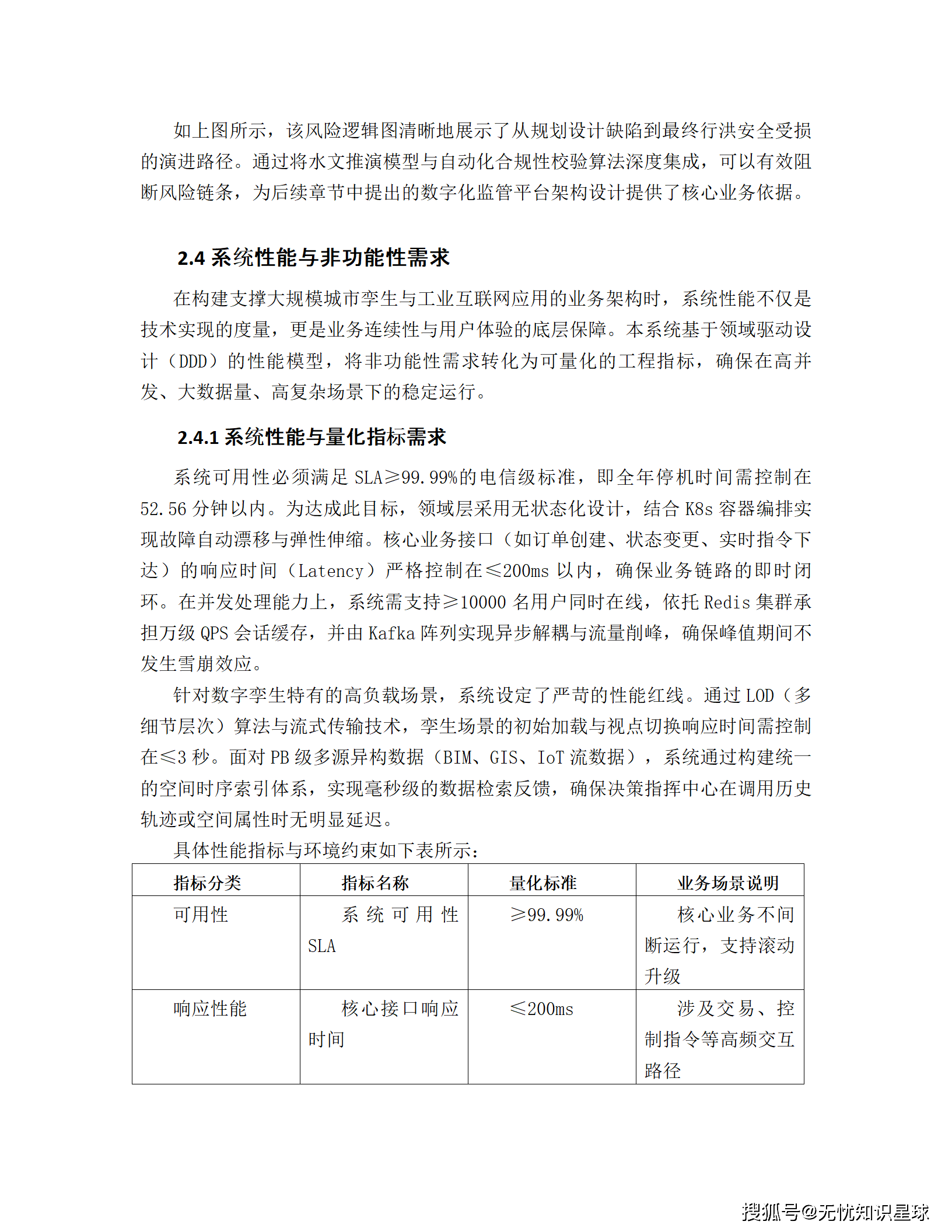
- 可用性:SLA ≥ 99.99%,全年停机时间控制在52.56分钟以内。
- 响应性能:核心业务接口响应时间 ≤ 200ms。
- 并发能力:支持 ≥ 10000 名用户同时在线,Kafka阵列支撑万级QPS。
- 孪生性能:孪生场景初始加载与视点切换响应时间 ≤ 3秒。
第三章 总体架构设计:五层两柱与云网边端协同
本项目确立了"五层两柱"的立体化架构模型,深度融合微服务解耦与信创适配策略。
3.1 总体设计理念
- 云网边端一体:边缘计算网关处理高频低延时逻辑,中心云进行全局策略优化。
- 数据驱动孪生:构建全域数据湖,利用数字孪生技术实现物理实体1:1映射。
- 平急结合治理:常态下资源高效利用,应急状态下秒级切换,保障核心调度指令可用性。
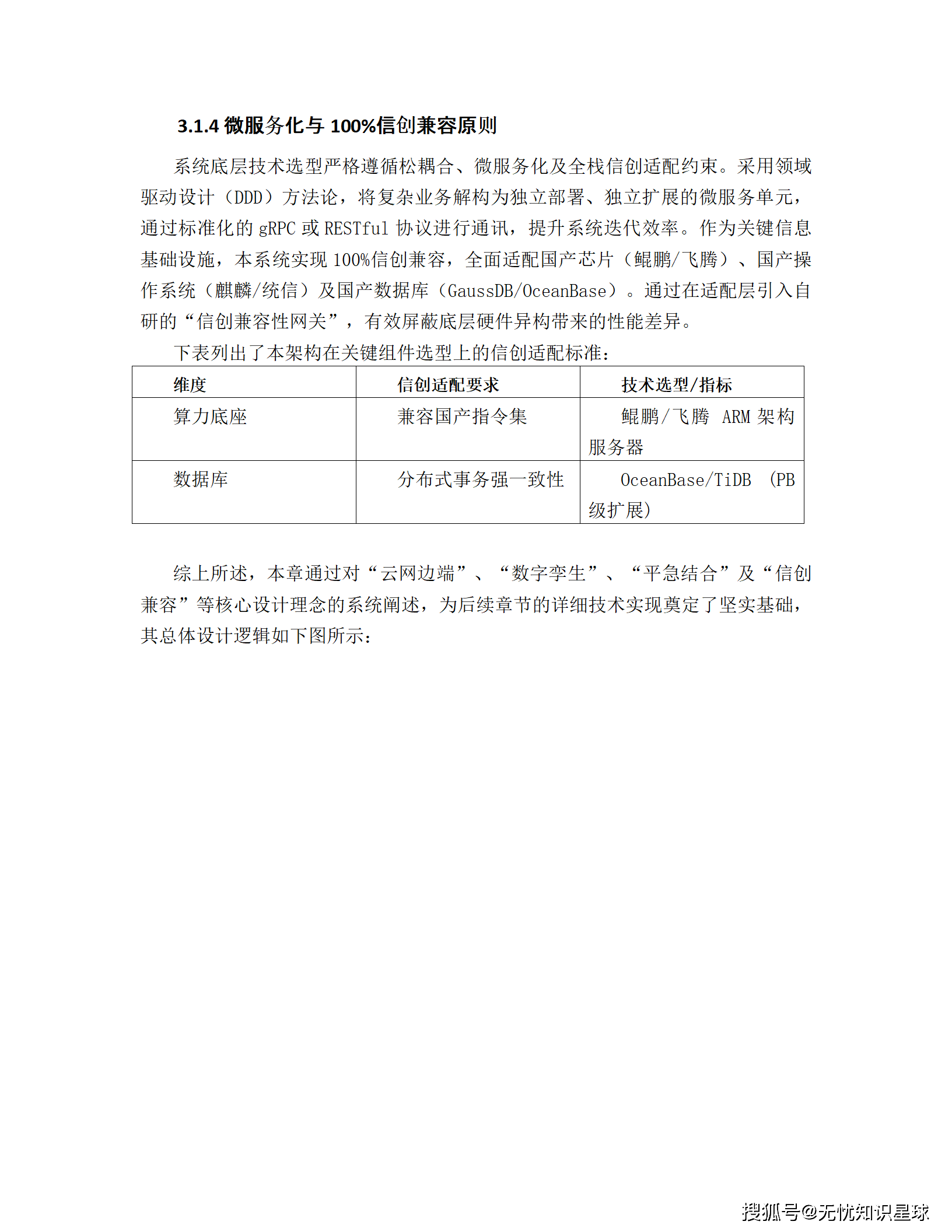
- 100%信创兼容:全面适配国产芯片、操作系统及数据库。
3.2 技术栈选型与版本演进
立足2026年的技术趋势,项目选型了当时最主流且稳定的技术栈:
- 微服务框架:Spring Cloud Alibaba 2024.x + Nacos 3.x + Sentinel 2.x。
- 服务网格:Istio 1.22+,实现灰度发布与全链路追踪。
- 前端渲染:Vue 3.5+ + WebGL + Cesium 1.120+,支持3D Tiles 1.1空间索引。
- 消息中间件:Apache Kafka 3.x (KRaft协议)。
- 容器编排:Kubernetes 1.28+。
3.3 数据架构:湖仓一体与分层治理
系统构建了基于湖仓一体化理念的全生命周期数据架构:
- 贴源层 (ODS):近源映射,保留原始快照。
- 明细层 (DWD):标准化清洗,扁平化宽表设计。
- 汇总层 (DWS):多维指标预计算。
- 应用层 (ADS):精炼数据,支持高并发API调用。
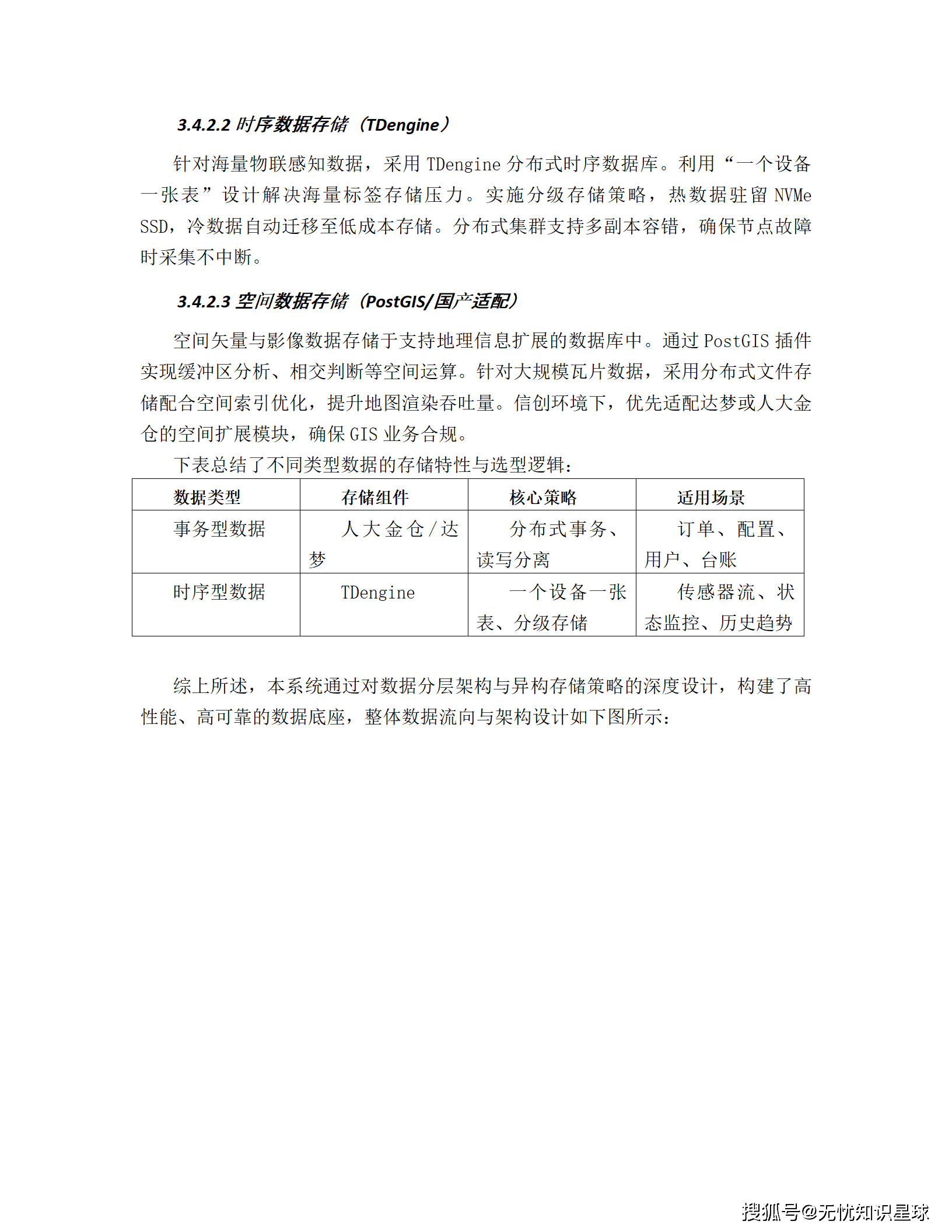
异构存储策略:
- 事务数据:人大金仓/达梦 (分布式事务)。
- 时序数据:TDengine (高效写入与压缩)。
- 空间数据:PostGIS/国产适配 (空间运算)。
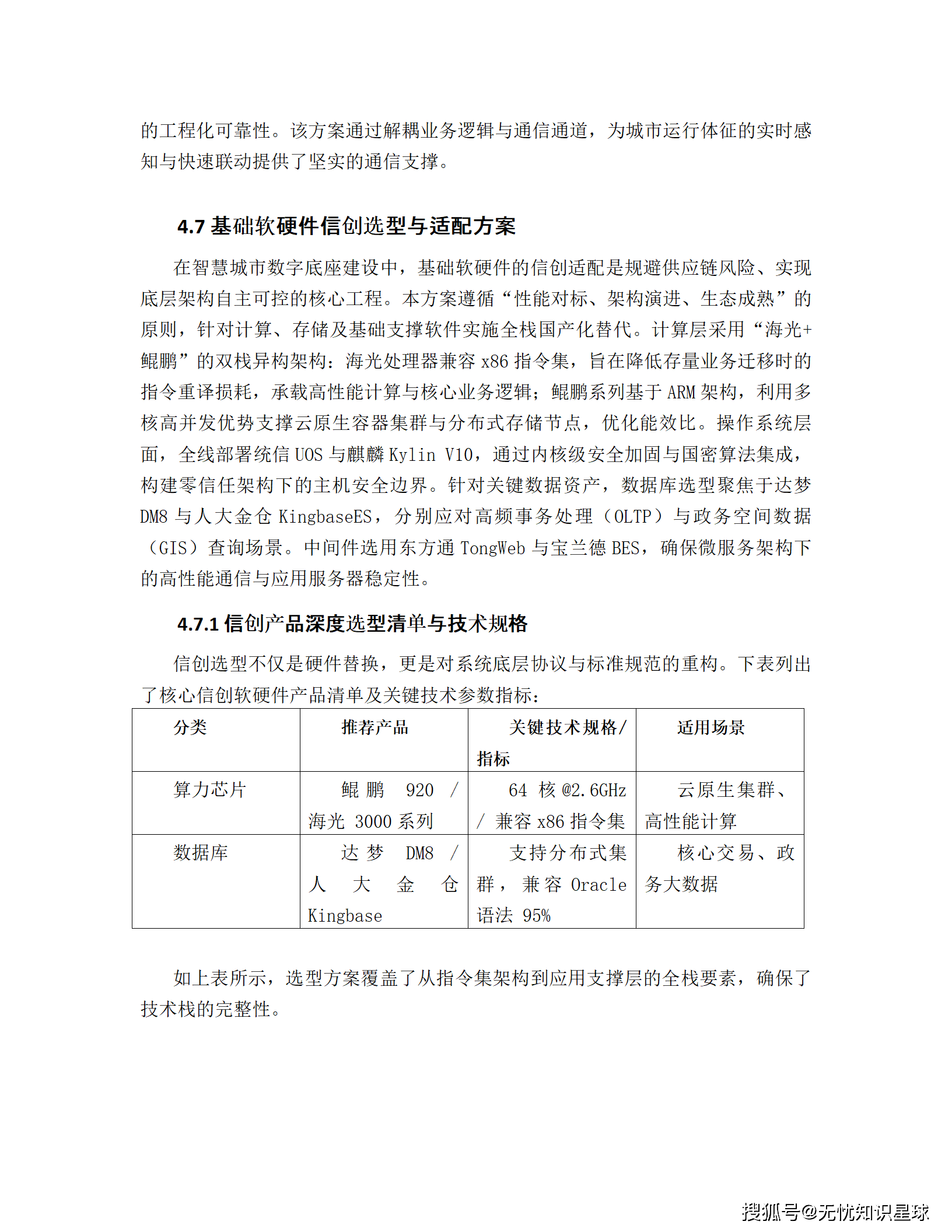
第四章 智慧城市数字底座升级方案
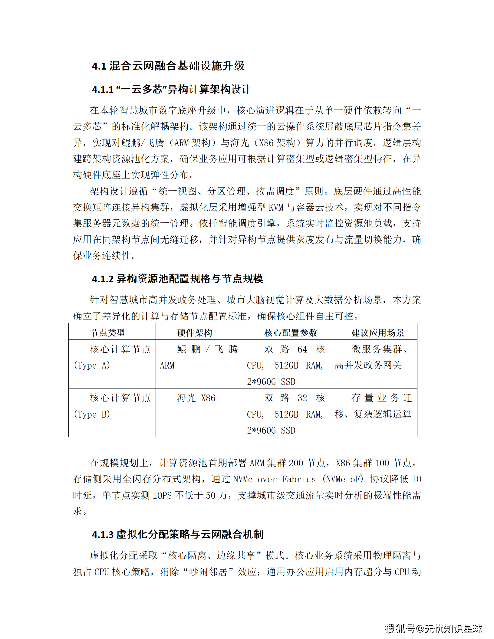
本章确立了智慧城市演进的核心技术中枢,解决存量系统碎片化与厂商依赖问题。
4.1 混合云网融合基础设施
- "一云多芯"架构:屏蔽底层芯片指令集差异,调度鲲鹏(ARM)与海光(X86)算力。
- 资源池配置 :Type A (ARM) :鲲鹏64核,用于微服务集群。Type B (X86):海光32核,用于存量业务迁移。
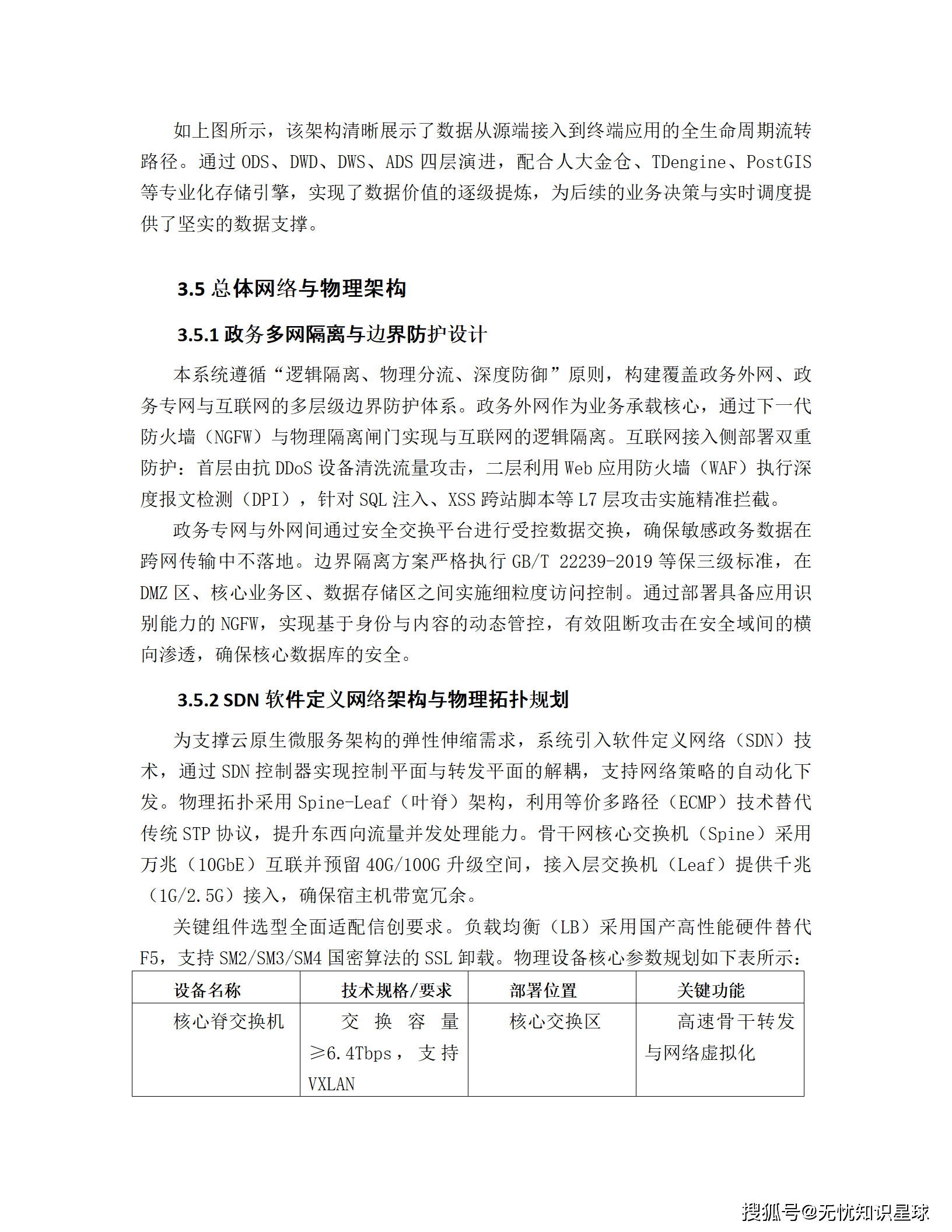
- 网络架构:Spine-Leaf架构,SDN控制器实现网络策略自动化下发。
4.2 泛在物联感知网络 (AIoT)
- 统一接入网关:支持MQTT、CoAP、HTTP全协议适配。
- 百万级并发:基于Kafka的消息分发,解决瞬时流量冲击。
- 安全机制:零信任架构,设备身份认证。
4.3 空间地理信息底座 (GIS) 升级
- 二三维一体化:CGCS2000坐标系,消除投影偏差。
- 数据轻量化:OSGB与BIM模型转化为3D Tiles,支持流式加载。
- 服务能力:提供空间相交、缓冲区分析等RESTful API。
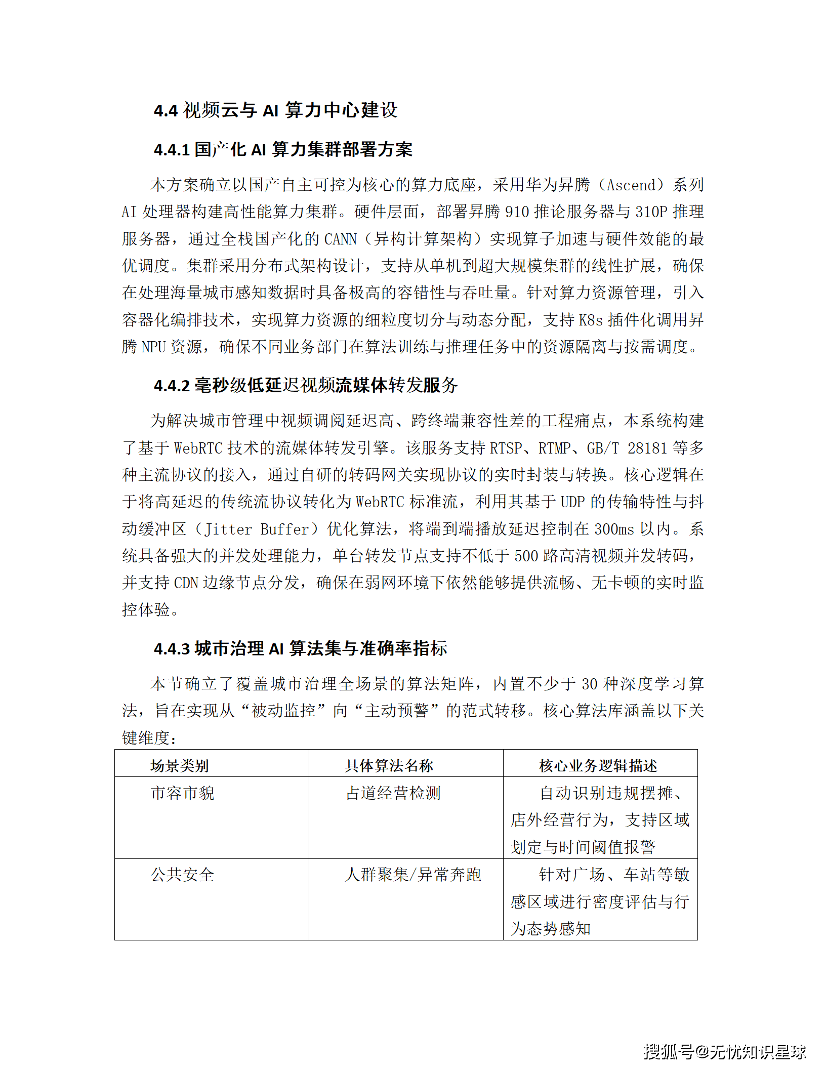
4.4 视频云与AI算力中心
- 国产算力:华为昇腾(Ascend)910/310集群。
- 低延迟传输:WebRTC技术,端到端延迟控制在300ms以内。
- 算法仓库:内置30+种城市治理算法(占道经营、人群聚集等),准确率≥95%。
4.5 统一身份认证与权限中心 (IAM)
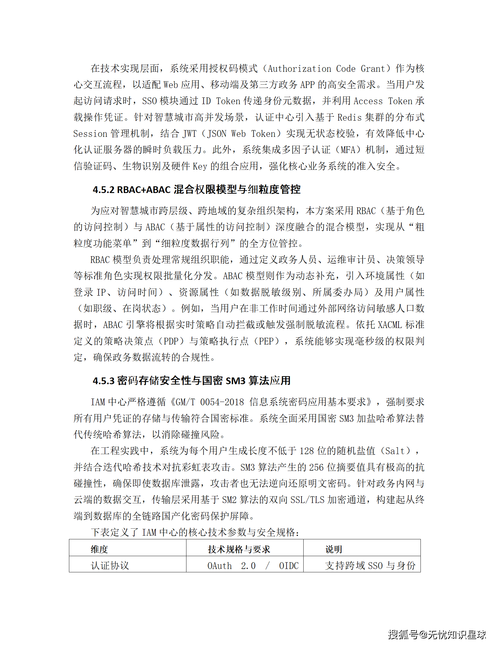
- 认证协议:OAuth 2.0 / OIDC,支持单点登录。
- 权限模型:RBAC (角色) + ABAC (属性) 混合模型,实现细粒度数据管控。
- 密码安全:国密SM3加盐哈希存储。
第五章 全域数字孪生城市建设方案
本章超越传统可视化,致力于构建与物理城市高度协同的数字镜像。
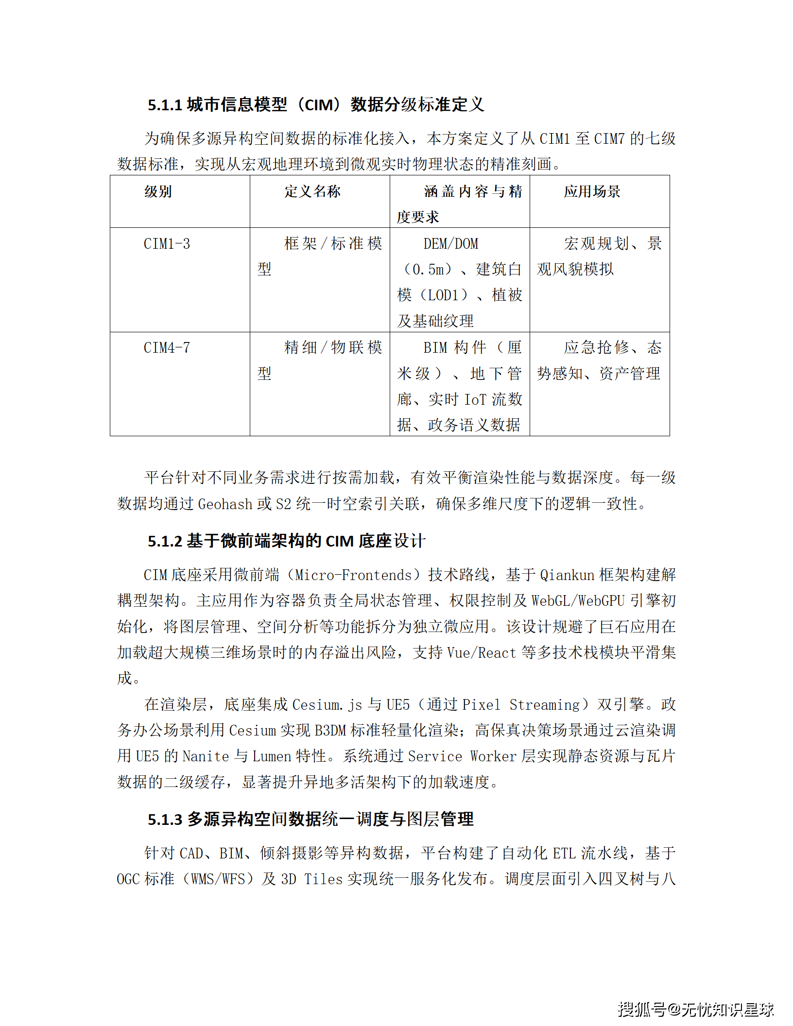
5.1 CIM基础平台架构
- 数据分级:定义CIM1-CIM7七级标准,从宏观地形到微观IoT数据全覆盖。
- 微前端架构:Qiankun框架,解决巨石应用内存溢出风险。
- 双引擎驱动:Cesium (地理底座) + UE5 (高保真渲染)。
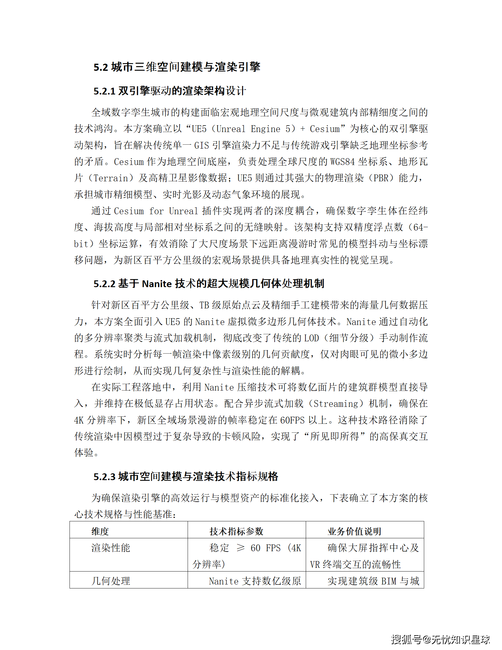
5.2 三维空间建模与渲染引擎
- 双引擎耦合:利用Cesium for Unreal插件,解决大尺度场景下的坐标漂移问题。
- Nanite技术:UE5虚拟微多边形几何体技术,支持数亿级面片实时渲染,显存占用极低。
- 渲染指标:4K分辨率下稳定60FPS,支持百平方公里级场景漫游。
5.3 宏微观多尺度场景构建
- 宏观:LOD1-2,产业布局与流域网络,基于遥感影像。
- 中观:LOD3,重点园区与桥梁,参数化建模。
- 微观:LOD4-5,BIM级穿透,地下管廊与室内机房。
5.4 实时物联数据驱动
- 空间绑定:IoT传感器与(X,Y,Z)坐标毫秒级映射。
- 动态反馈:阈值触发3D模型高亮报警(红色呼吸灯),WebSocket实时推送数据面板。
5.5 城市运行体征指标树
- 4+N架构:经济、生态、交通、安全四大维度。
- 指标治理:215项核心指标,T+0实时流处理与T+1批处理结合。
5.6 交通流与人群流动态仿真
- 微观模型:IDM跟驰模型 + MOBIL换道模型。
- 数据融合:交警信控数据 + 运营商信令数据 + 高精地图。
- 应用价值:预测未来30-60分钟拥堵指数,动态优化园区班车路径。
5.7 地下管网与隐蔽工程孪生
- 数据采集:惯性定位仪 + 探地雷达,误差<±5cm。
- 爆管分析:基于EPANET水力模型,自动计算最优关阀方案,模拟停水范围。
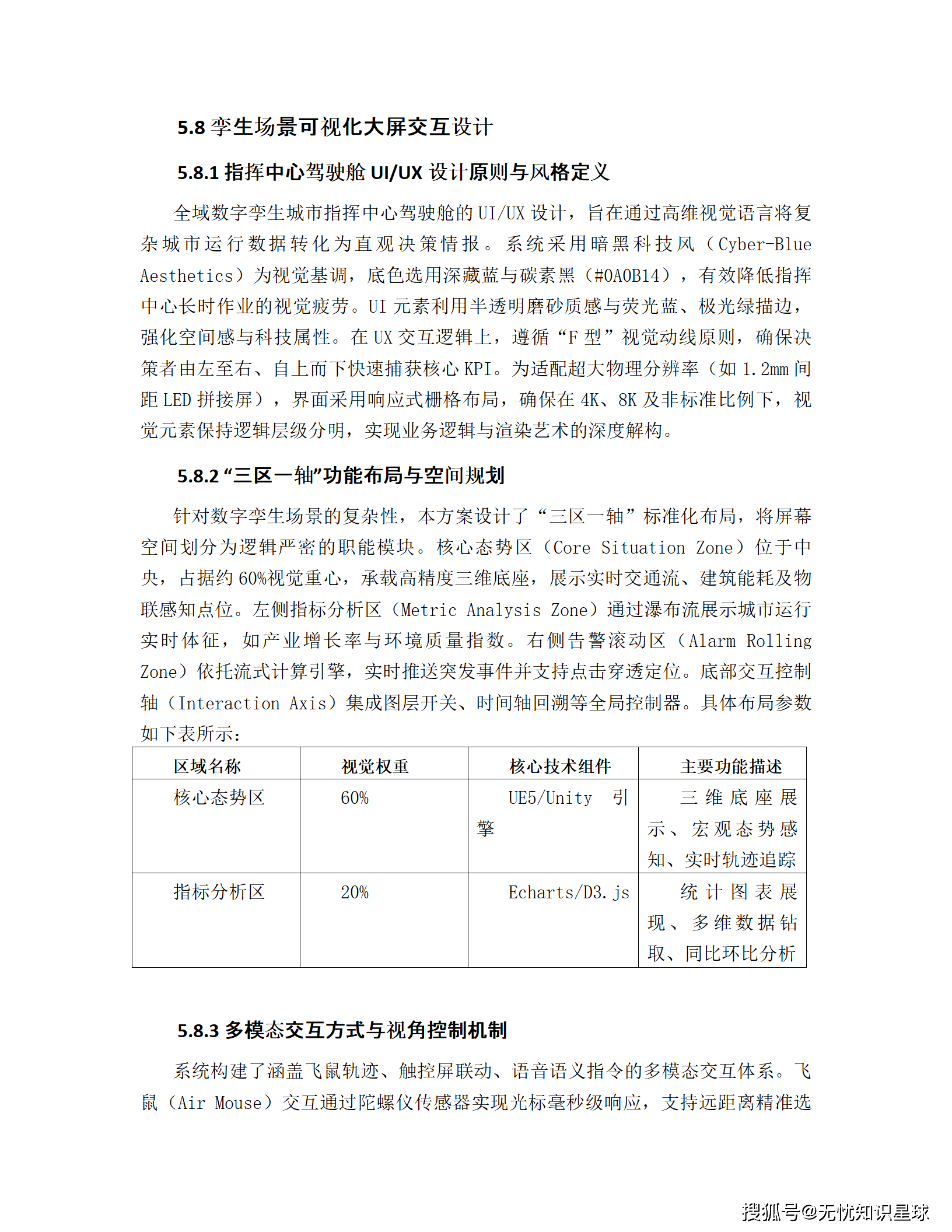
5.8 可视化大屏交互设计
- UI风格:暗黑科技风 (Cyber-Blue),F型视觉动线。
- 布局:"三区一轴" (核心态势区、指标区、告警区、交互控制轴)。
- 交互方式:飞鼠、触控、语音语义指令 (NLP)。
第六章 跨区域协同与产业转移平台
6.1 产业图谱与招商引资
- 知识图谱:基于NebulaGraph,构建"链主-配套-科研"拓扑。
- 外溢分析:监控企业空间扩张、经营压力与技术生命周期,识别高迁移倾向企业。
- 推荐引擎:协同过滤 + 知识图谱算法,匹配"资源画像"与"需求画像"。
6.2 跨区域政务服务"一网通办"
- 业务流转:一体化政务服务状态机,解决跨域准入与准营衔接。
- 信任机制:国密SM2电子签章 + 区块链存证,确保法律效力。
- 分布式事务:Saga模式,确保迁出/迁入状态同步。
6.3 产业链协同与供应链监测
- 供需对接:NLP引擎解析非结构化需求,多模态融合评分匹配。
- 风险预警:实时监测物流轨迹与库存水位,分级预警 (红/橙)。
6.4 园区企业全生命周期服务
- 状态机:从入驻、租赁、投产到注销的全流程闭环。
- 政策计算器:Drools规则引擎,自动匹配企业画像与政策条件,实现"免申即享"。
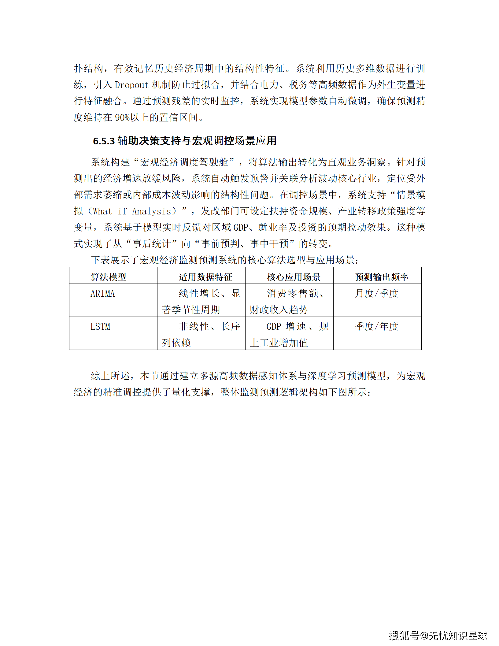
6.5 宏观经济运行监测
- 高频数据:税务开票、工业用电、物流货运等多源数据汇聚。
- 预测模型:ARIMA (线性/周期) + LSTM (非线性/长序列),预测精度>90%。
6.6 营商环境评价
- 指标体系:参考B-READY标准,涵盖准入、运营、退出全过程。
- 双驱动采集:主观问卷 (NLP情感分析) + 客观效能 (审批日志)。
- 自动体检:生成整改建议,闭环管理。
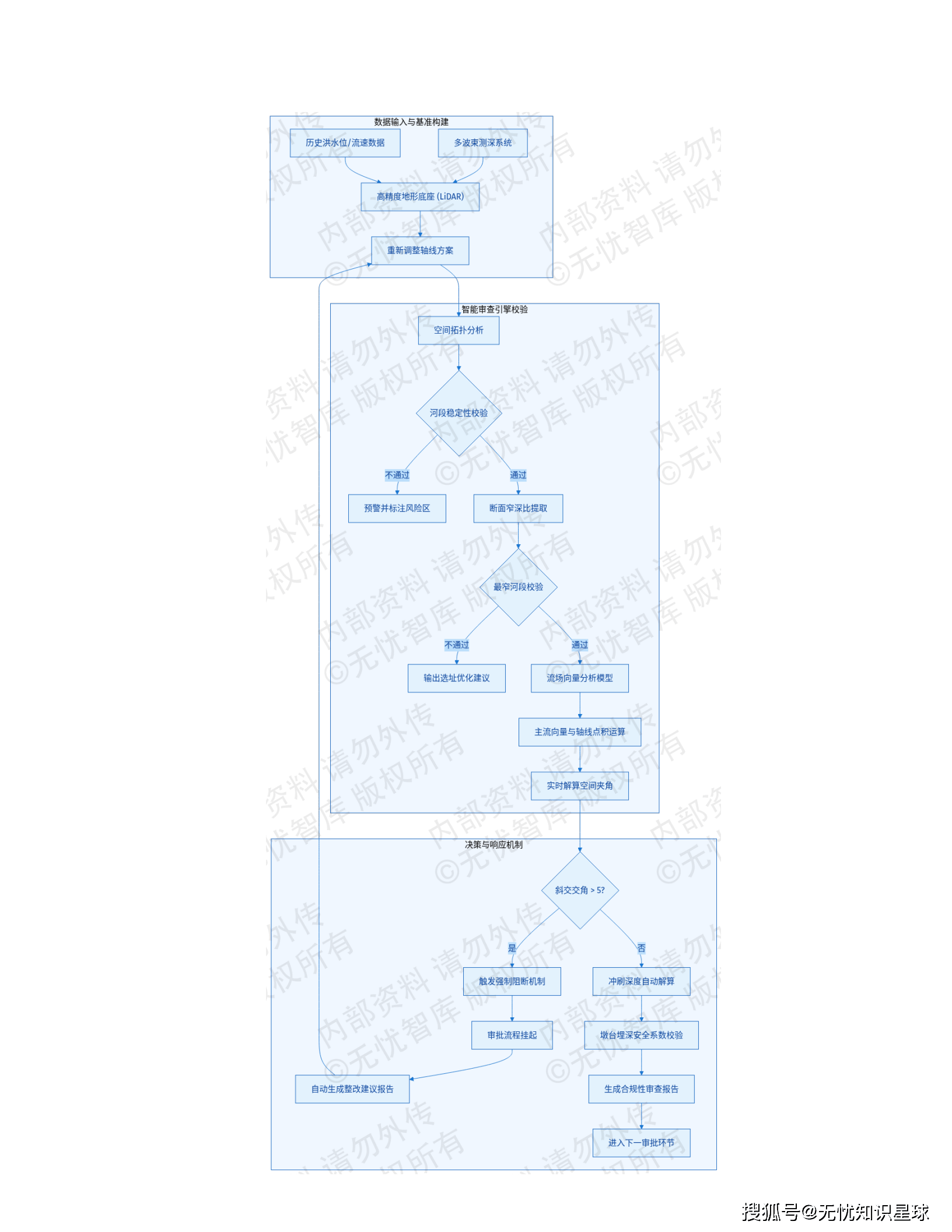
第七章 涉河基建与洪水影响评价仿真专项
7.1 岸线管控与行洪划界
- 三维红线:将岸线规划矢量数据转化为数字空间红线。
- 干涉检测:自动识别涉河建筑侵入行洪通道行为,实时告警。
7.2 跨河桥梁正交仿真
- 智能审查:基于流场向量分析,自动计算桥梁轴线与主流流向夹角。
- 硬性约束:若斜交角度 > 5°,强制阻断审批流程。
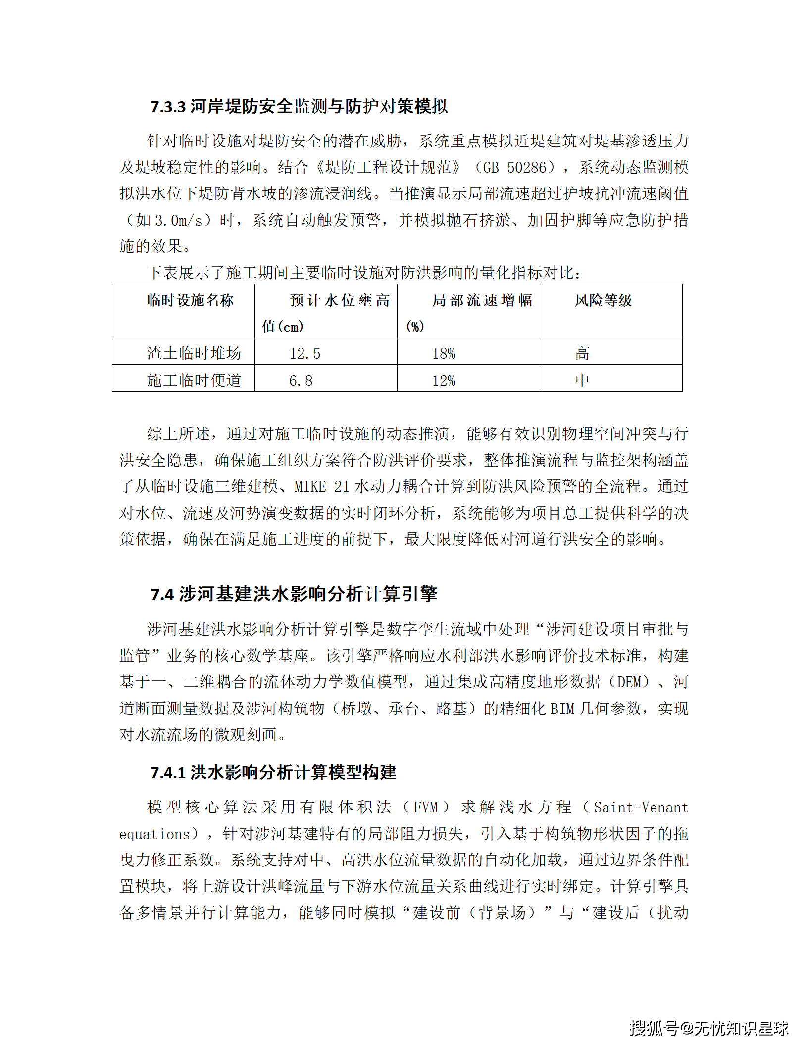
7.3 施工临时设施推演
- 场景建模:渣土堆、便道的阻水边界定义。
- 水动力学:MIKE 21模型,推演局部流速增幅与水位壅高。
7.4 洪水影响分析计算引擎
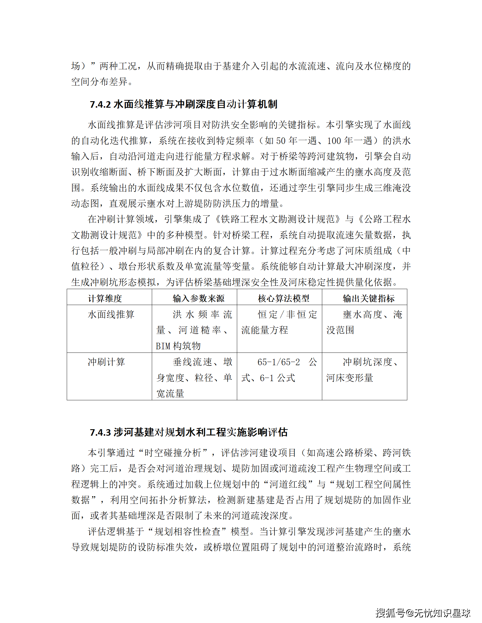
- 一二维耦合:有限体积法求解浅水方程。
- 核心计算 :水面线 :能量方程迭代求解,计算壅水高度。冲刷深度:基于65-1/65-2公式,计算最大冲刷坑深度。
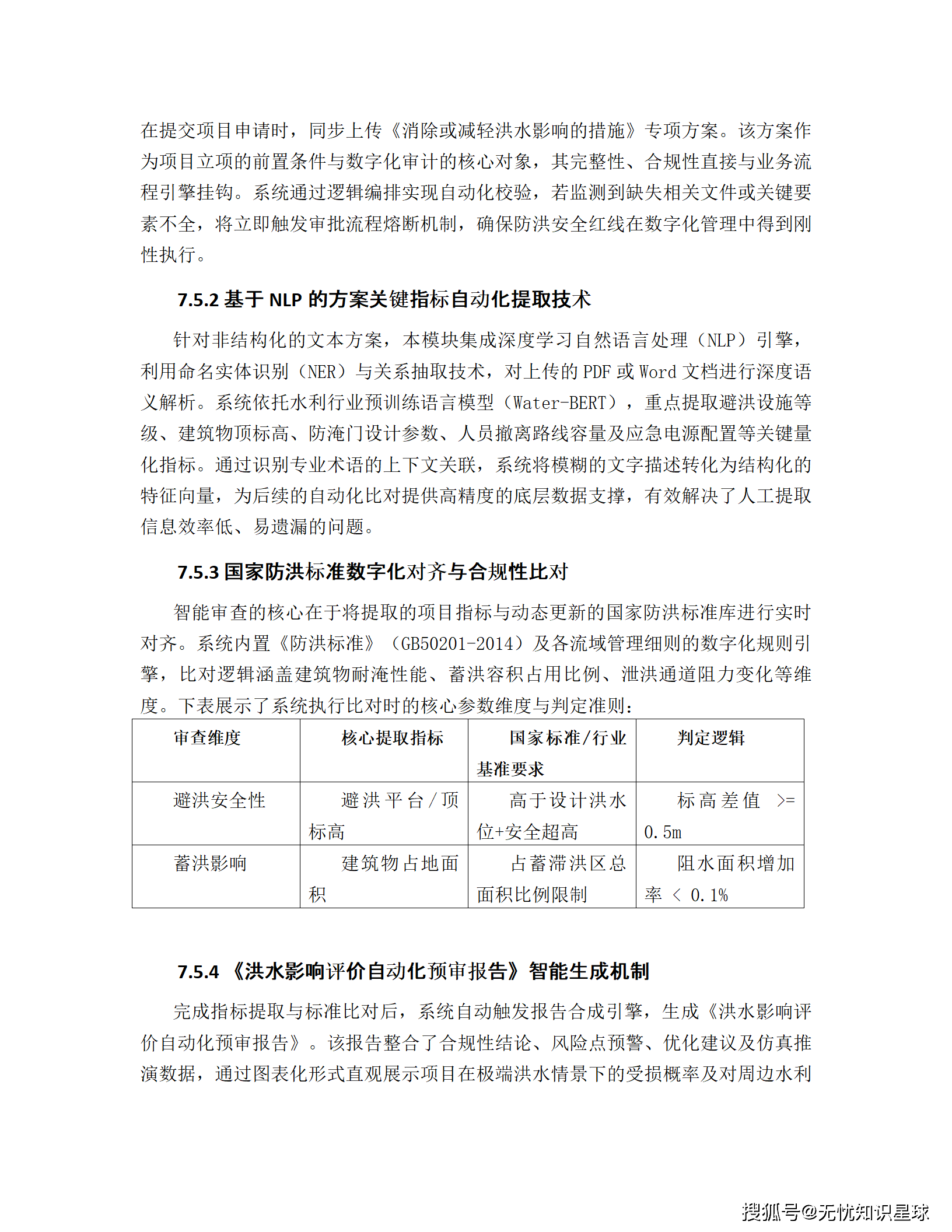
7.5 蓄滞洪区智能审查
- NLP提取:自动解析PDF方案中的避洪标高、防淹门参数。
- 合规比对:与国标《防洪标准》(GB50201-2014) 实时对齐。
- 报告生成:自动化预审报告,辅助专家决策。
第八章 数据资源规划与治理
8.1 数据资源目录体系
- 基础库:人口、法人、空间地理、宏观经济。
- 主题库:产业转移、防洪监管。
8.2 采集与ODS设计
- 采集策略:CDC (秒级) + Kafka (流式) + 离线抽取 (T+1)。
- ODS规范:原貌保持,增量快照,全量拉链。
8.3 治理与安全
- 元数据血缘:全链路追踪,影响分析。
- 安全管控:RBAC+ABAC混合鉴权,国密SM4存储加密。
结语
本项目通过构建"一云多芯"的信创底座与"CIM+AI"的数字孪生引擎,不仅解决了某新区在"十五五"期间面临的产业转移与防洪监管痛点,更为全国智慧城市建设提供了一套可复制、可推广的标准化技术范式。


























































































































