OpenStack Swift 对象存储全解析:从架构原理到分片上传实战
在云原生和大数据时代,非结构化数据 (如图片、视频、日志、备份文件)的存储需求呈爆炸式增长。传统文件系统难以应对海量小文件或超大对象的高效管理。为此,OpenStack 提供了 Swift ------ 一个高可用、可扩展、分布式的对象存储服务。
本文将深入浅出地介绍 Swift 的核心原理,并通过完整命令行操作演示其使用方法,包括:
- 容器(Container)与对象(Object)管理
- 文件上传、下载、删除
- 大文件分片上传(Segmented Upload)
- 架构与一致性哈希原理简析
实验环境
- 节点:
controller (192.168.100.101),IaaS-allinone 部署- OpenStack 版本:Train 或以上
- 已配置 Keystone 认证,Swift Proxy 服务正常运行
一、Swift 是什么?
Swift 最初由 Rackspace 开发,于 2010 年贡献给 OpenStack,是其最早的三大核心项目之一(Nova、Glance、Swift)。它专为存储海量非结构化数据而设计,具备以下特性:
- ✅ 高可用:通过多副本机制(默认 3 副本)保障数据安全
- ✅ 无单点故障:无中心数据库,所有节点对称部署
- ✅ 线性扩展:可轻松扩展至 PB 级存储容量
- ✅ RESTful API:通过标准 HTTP 接口访问,兼容 S3(需中间件)
- ✅ 独立部署:不依赖 Nova、Neutron 等其他服务
💡 典型应用场景:
- 虚拟机镜像备份(替代 Glance 后端)
- 用户头像、视频、日志归档
- 大数据分析原始数据湖
- CDN 源站存储
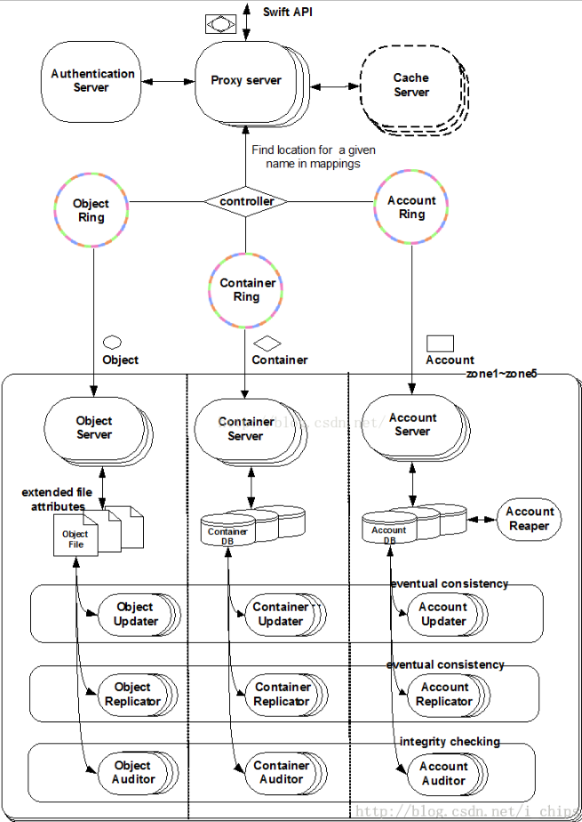
二、Swift 架构与核心组件
Swift 采用完全对称的分布式架构,主要由以下组件构成:
| 组件 | 作用 |
|---|---|
| Proxy Server | 接收客户端 REST 请求,负责认证、路由、负载均衡 |
| Account Server | 管理账户(Account)元数据 |
| Container Server | 管理容器(Container)列表及元数据 |
| Object Server | 存储实际的对象数据(文件) |
| Ring | 核心数据结构,映射虚拟节点到物理设备 |

🔑 关键算法:一致性哈希(Consistent Hashing)
Swift 使用一致性哈希将对象均匀分布到成千上万台服务器上。当节点增减时,仅需迁移少量数据,极大提升了系统的可扩展性与稳定性。这一思想也被 Ceph、FusionStorage 等分布式存储系统广泛采用。
三、Swift 数据模型:Account / Container / Object
Swift 的数据组织层级如下:
Account(租户)
└── Container(桶/目录)
└── Object(对象/文件)
- Account:对应 OpenStack 中的一个 Project(租户)
- Container:类似"文件夹",用于逻辑分组对象(不可嵌套)
- Object:实际存储的文件,支持任意大小(可通过分片突破限制)
⚠️ 注意:Container 不是真正的目录 ,只是元数据标签。对象路径中的
/仅为命名约定(如photos/2023.jpg)。
四、Swift 基础操作实战
1. 查看服务状态
bash
swift stat
输出示例:
Account: AUTH_bfb9ebb6087949c0a3d6668cdc52f31c
Containers: 0
Objects: 0
Bytes: 0
X-Timestamp: 1676441953.12727
✅ 表示当前租户下无容器、无对象。
2. 创建容器(Container)
bash
openstack container create swift-test

💡 也可使用原生命令:
swift post swift-test
3. 查看容器信息
bash
openstack container list # 列出所有容器
openstack container show swift-test # 查看容器详情


4. 上传对象(Object)
准备测试文件:
bash
mkdir -p ~/test
cp /root/anaconda-ks.cfg ~/test/
上传文件(保留路径结构):
bash
openstack object create swift-test test/anaconda-ks.cfg
✅ 对象名将包含路径前缀
test/,形成虚拟目录结构。

5. 查看与下载对象
列出容器内所有对象:
bash
openstack object list swift-test

查看对象元数据:
bash
openstack object show swift-test test/anaconda-ks.cfg
下载对象到本地:
bash
cd /opt
openstack object save swift-test test/anaconda-ks.cfg
📥 文件将保存为
anaconda-ks.cfg(不含路径前缀,除非指定--file)

6. 删除对象与容器
删除单个对象:
bash
openstack object delete swift-test test/anaconda-ks.cfg

删除容器(必须为空):
bash
openstack container delete swift-test
若容器非空,使用递归删除:
bash
openstack container delete --recursive swift-test
⚠️
--recursive会永久删除容器内所有对象,请谨慎操作!
五、高级功能:大文件分片上传(Segmented Upload)
Swift 默认单对象最大为 5GB。对于更大文件(如 VM 镜像、视频),需使用 分片上传。
1. 准备镜像文件
将 cirros-0.3.4-x86_64-disk.img 上传至 /root 目录。

2. 创建容器并分片上传
bash
# 创建容器
swift post test
# 分片上传(每片 10MB = 10,000,000 字节)
swift upload test -S 10000000 cirros-0.3.4-x86_64-disk.img
🔧 参数说明:
-S:分片大小(单位:字节)- 上传后,Swift 自动创建两个对象:
test_segments/cirros-.../12345678(数据片)test/cirros-0.3.4-x86_64-disk.img(清单文件)

3. 验证分片存储
查看主对象信息:
bash
swift stat test cirros-0.3.4-x86_64-disk.img

列出分片:
bash
swift list test_segments

✅ 可见 16MB 的镜像被分为 2 个 10MB 片段(最后一片不足 10MB)。
💡 下载时无需关心分片 :直接swift download test cirros-0.3.4-x86_64-disk.img即可自动合并。
六、总结与最佳实践
| 场景 | 命令 | 说明 |
|---|---|---|
| 创建容器 | openstack container create mybucket |
类似 S3 Bucket |
| 上传文件 | openstack object create mybucket file.txt |
支持路径前缀 |
| 分片上传 | swift upload -S 100M mybucket large.iso |
大文件必备 |
| 下载文件 | openstack object save mybucket file.txt |
默认保存为原文件名 |
| 递归删除 | openstack container delete --recursive mybucket |
清理整个桶 |
生产建议:
- 为不同业务创建独立 Account(Project)
- 使用
X-Delete-After或X-Delete-At实现自动过期- 结合 TempURL 实现临时下载链接
- 监控 Ring 平衡度,避免数据倾斜
七、延伸思考
- 如何将 Glance 镜像后端切换为 Swift?
- Swift 与 Ceph RGW 在对象存储场景下如何选型?
- 如何通过 Nginx 为 Swift 提供 HTTPS 和缓存加速?
Swift 作为 OpenStack 的"沉默基石",虽不如 Nova、Neutron 那般引人注目,却在海量数据存储场景中发挥着不可替代的作用。掌握它,你就拥有了构建企业级云存储平台的关键能力!
欢迎在评论区分享你的 Swift 使用经验!