一、前言
在企业微服务架构中,文件上传、下载、存储是高频通用能力。不同项目、不同环境往往需要对接 FTP、阿里云 OSS、华为云 OBS、AWS S3 等多种存储方案,若每个服务独立实现,会产生大量重复代码,维护成本极高。
基于此,我基于SpringBoot 自动装配 + 策略模式,封装了一套平台级通用文件存储组件,核心特性如下:
- 统一接口标准,一套 API 适配多存储厂商
- 配置化切换存储类型,业务方无感知
- 自动装配开箱即用,支持多服务复用
- 内置异步线程池,统一管理上传任务
- 完全符合开闭原则,扩展新存储仅需新增实现类
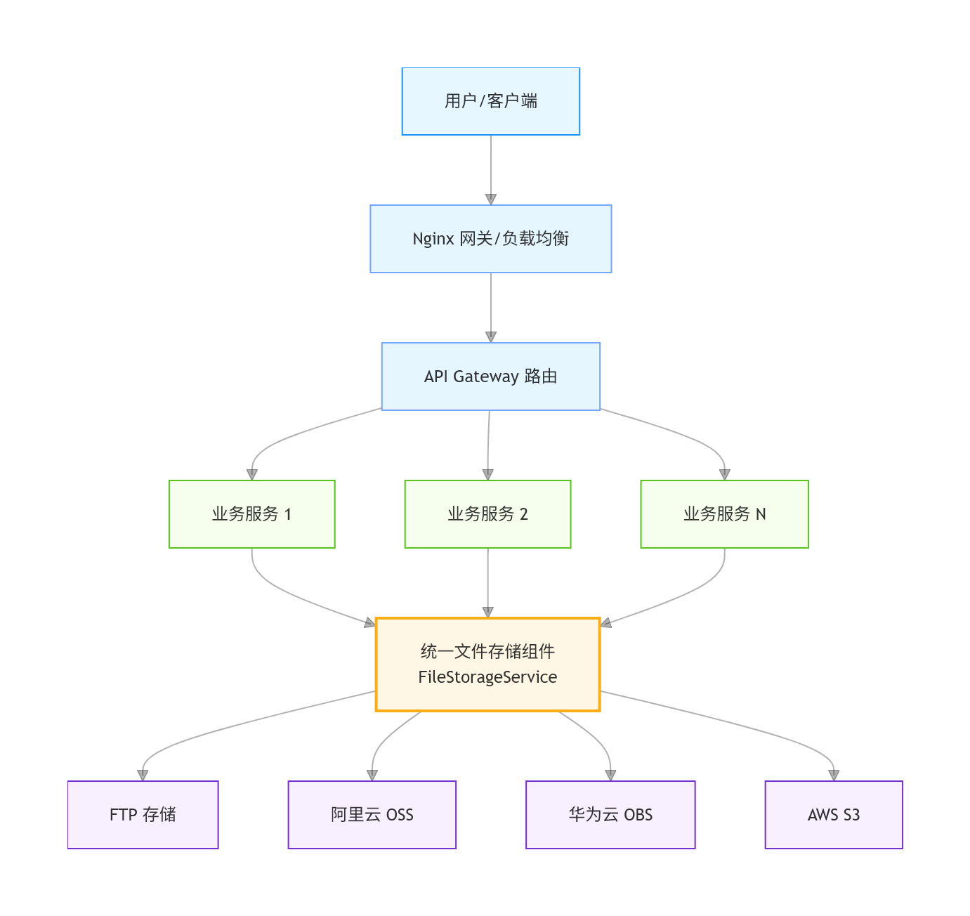
二、整体架构设计

本组件采用「统一接口 + 策略模式 + 自动装配」的分层架构,完整嵌入企业微服务链路:
- 入口层:用户请求经 Nginx、API 网关路由至各业务服务
- 业务层 :所有服务统一依赖
FileStorageService通用接口 - 组件层:通过策略模式动态适配多存储实现
- 存储层:对接 FTP、阿里云 OSS、华为云 OBS、AWS S3 等底层存储
三、核心接口设计(统一标准)
定义统一文件存储服务接口,规范上传、下载、删除、获取 URL 等核心行为,所有存储实现类必须遵循该标准:
java
运行
public interface FileStorageService {
/**
* 上传文件
* @param file 源文件
* @param path 存储路径
* @return 文件访问URL
*/
String upload(File file, String path);
/**
* 下载文件
* @param path 文件存储路径
* @param outputStream 输出流
*/
void download(String path, OutputStream outputStream);
/**
* 删除文件
* @param path 文件存储路径
*/
void delete(String path);
/**
* 获取文件访问URL
* @param path 文件存储路径
* @return 可访问URL
*/
String getFileUrl(String path);
}
四、多存储实现类(策略模式落地)
基于统一接口,提供 4 种存储方案的具体实现,完全隔离、可独立替换:
表格
| 实现类名称 | 对应存储类型 | 依赖 SDK / 工具 |
|---|---|---|
FtpFileStorageService |
FTP 存储 | Apache Commons Net(ftputil) |
AliOssFileStorageService |
阿里云 OSS | 阿里云 OSS Java SDK |
HwObsFileStorageService |
华为云 OBS | 华为云 OBS Java SDK |
AwsS3FileStorageService |
AWS S3 | AWS S3 Java SDK |
所有实现类遵循策略模式,新增存储类型仅需新增实现类,无需修改原有代码,符合开闭原则。
五、核心:SpringBoot 自动装配配置
1. 自动装配类
通过条件注解实现「配置驱动、动态注入」,根据配置自动加载对应存储实现,同时提供兜底线程池:
java
运行
@Configuration
@ConditionalOnClass(FileStorageService.class)
@ConditionalOnProperty(prefix = "storage-config", name = "default")
public class FileStorageAutoConfiguration {
/**
* 兜底文件上传线程池
*/
@Bean("fileUploadTaskExecutor")
@ConditionalOnMissingBean(name = "fileUploadTaskExecutor")
public TaskExecutor defaultFileUploadTaskExecutor() {
ThreadPoolTaskExecutor executor = new ThreadPoolTaskExecutor();
executor.setCorePoolSize(Runtime.getRuntime().availableProcessors());
executor.setMaxPoolSize(Runtime.getRuntime().availableProcessors() * 2);
executor.setQueueCapacity(100);
executor.setThreadNamePrefix("FileUp-");
executor.initialize();
return executor;
}
/**
* FTP 存储实现
*/
@Bean
@ConditionalOnMissingBean
@ConditionalOnProperty(name = "storage-config.default", havingValue = "ftp")
public FileStorageService ftpFileStorageService() {
return new FtpFileStorageService();
}
/**
* 阿里云 OSS 存储实现
*/
@Bean(destroyMethod = "shutdown")
@ConditionalOnMissingBean
@ConditionalOnProperty(name = "storage-config.default", havingValue = "aliyun")
public FileStorageService ossFileStorageService(
@Qualifier("fileUploadTaskExecutor") TaskExecutor executor) {
return new AliOssFileStorageService(executor);
}
/**
* 华为云 OBS 存储实现
*/
@Bean(destroyMethod = "shutdown")
@ConditionalOnMissingBean
@ConditionalOnProperty(name = "storage-config.default", havingValue = "hwyun")
public FileStorageService obsFileStorageService(
@Qualifier("fileUploadTaskExecutor") TaskExecutor executor) {
return new HwObsFileStorageService(executor);
}
/**
* AWS S3 存储实现
*/
@Bean(destroyMethod = "shutdown")
@ConditionalOnMissingBean
@ConditionalOnProperty(name = "storage-config.default", havingValue = "awsyun")
public FileStorageService s3FileStorageService(
@Qualifier("fileUploadTaskExecutor") TaskExecutor executor) {
return new AwsS3FileStorageService(executor);
}
}
2. SPI 自动装配配置
在META-INF/spring/org.springframework.boot.autoconfigure.AutoConfiguration.imports中添加配置,实现 SpringBoot 自动扫描:
plaintext
com.xxx.common.autoconfigure.FileStorageAutoConfiguration
六、使用方式(开箱即用)
1. 配置文件
在application.yml中配置存储类型,一行配置切换存储方案:
yaml
storage-config:
default: ftp # 可选值:ftp / aliyun / hwyun / awsyun
# 对应存储的连接配置(FTP/OSS/OBS/S3 各自参数)
ftp:
host: xxx
port: 21
username: xxx
password: xxx
# aliyun / hwyun / awsyun 对应配置省略
2. 业务调用
直接注入统一接口,无需关心底层实现:
java
运行
@RestController
public class FileController {
@Autowired
private FileStorageService fileStorageService;
@PostMapping("/upload")
public String upload(MultipartFile file) {
return fileStorageService.upload(file.getFile(), "/upload/" + file.getOriginalFilename());
}
}
七、设计亮点与企业价值
- 架构解耦:统一接口隔离业务与存储实现,业务方无感知切换存储厂商
- 可扩展性强:新增存储仅需新增实现类,符合开闭原则
- 复用性高:一次封装,多服务复用,彻底消除重复代码
- 开箱即用:SpringBoot 自动装配,零配置接入
- 异步优化:内置线程池统一管理上传任务,提升系统吞吐量
- 企业级落地:已在多个业务服务稳定运行半年,适配多环境、多厂商需求
八、总结
本组件是企业级通用能力沉淀的典型实践,通过 SpringBoot 自动装配 + 策略模式,完美解决了多存储厂商适配、多服务复用的痛点,可直接作为公司级通用文件存储 Starter 使用,同时也是系统架构设计师论文的优质实战素材。
九、后续优化方向
- 增加连接池管理:当前单连接模式仅适用于中小并发场景,后续将引入 FTP / 云存储连接池,提升高并发场景下的连接复用率与稳定性
- 异步上传失败重试机制:针对网络抖动、服务异常等场景,增加幂等性重试、失败回调与告警能力,保障文件上传可靠性
- 支持存储热切换:实现运行时动态切换存储厂商,无需重启服务,适配多环境、多业务线的灵活存储需求
📚 系列导航:
【技术底稿】01:37岁老码农,用4台机器搭了套个人DevOps平台
【产品底稿01】37 岁 Java 老码农,用 Java 搭了个 AI 写作助手,把自己 14 年技术文章全喂给了 AI!