文章目录
SJA1124 简介
SJA1124:
- SPI-to-4xLIN 桥接芯片, 4 通道 LIN 的每路集成 主机控制器(Commander Controller) + 收发器(Transceiver) + 主机终端电阻(Commander Termination), 集成的 LIN 协议控制器会自动处理帧头、校验、同步等(Break/Sync/ID/Data/Checksum)
- MCU 通过 SPI 搭配中断输出 进行配置, 控制, 诊断, LIN数据传输等, SPI 最大 4MHz, 帧长度灵活:3~18 字节,支持全双工传输
- 兼容 LIN 2.0/2.1/2.2/2.2A、ISO 17987-3/-4:2016(12V LIN)、SAE J2602-1, 支持 20 kBd,高速模式可超 20 kBd
- 分 A/B 两个版本,A 版带 MTP 可编程 NVM,B 版NVM只读是固定配置。本篇用的是 SJA1124B, 公差更严格(±10Ω), 固定为模式 10:Normal 模式启用 R_commander(900~1010Ω),Low Power 模式启用 R_commander (lp)(900~1500Ω)
- DHVQFN24 封装(3.5 mm×5.5 mm)

背面就不放了, 铁板烧烤泛黄了.
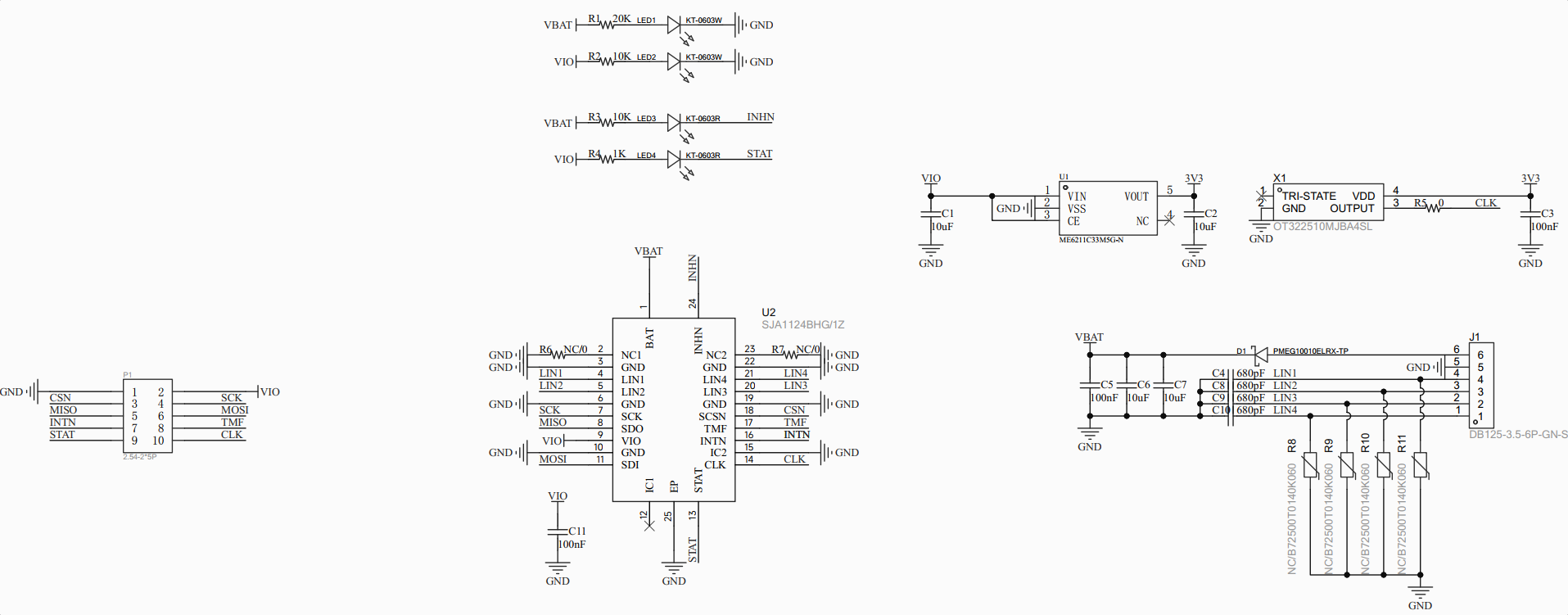
SJA1124 原理图
上面白色板子的原理图

说明:
- VBAT: 5~28 V, 一般接 12V
- VIO 视 MCU 电压, 接 3.3V(建议) 或 5V
- CLK 接了 10MHz 的有源晶振, 驱动中 PLL 乘法因子应设为
MULT_FACTOR_3_9(适用于 8.0-10.0 MHz 输入频率范围). MCU不用连接此引脚, 如果想通过 MCU 的 MCO 输出 10M 接 CLK, 可以去掉 R5电阻 - 四个 LED 指示灯
- LED1: VBAT 指示
- LED2, VIO 指示
- LED3, INHN 指示, 低电平点亮.
inhibit output for controlling an external voltage regulator; open-drain; active LOW - LED4, STAT 指示, 低电平点亮, SPI 状态输出, 开漏, STAT 在正常模式是高阻, 以下情况会输出低电平点亮LED4(此时SPI不可访问):
- Overtemp 过温
- VIO UV 欠压
- Low Power Mode 低功耗模式
- Off Mode 关断模式 且 VBAT电压 > 上电检测阈值Vth (det) pon
STM32 连接

STM32H503RBT6 是 X Pulse 家的, 贴的 8M 无源晶振

SPI3 配置:
- 模式: SPI Mode 1 (CPOL=0, CPHA=1)(SPI_POLARITY_LOW, SPI_PHASE_2EDGE)
- 数据宽度: 8 bit
- 波特率: 3.90625 MHz (64 分频 @ 250 MHz APB)
- 字节序: MSB first
- NSS: 软件控制 (PA15)
- SCK(PC10), MISO(PC11), MOSI(PC12)
中断引脚: PD2, 用的下降沿中断
调试串口: USART1_RX(PA1), USART1_TX(PA2)
Github 工程简介
把 NXP 官方的 nxp-appcodehub/dm-sja1124evb-spi-to-quad-lin-bridge 部分功能搬运到了 STM32H503 上.
STM32CubeMX 6.17.0, STM32CubeH5 Firmware Package V1.6.0.
用 GCC + CMake 管理工程:
- CMake ≥ 3.22
- Ninja
- arm-none-eabi-gcc 工具链 (GCC 10 或 GCC 11+, GCC 14.3.1)
- STM32CubeProgrammer (下载固件用)
build.ps1 中直接写了交叉编译工具链和ST_Programmer的路径, 可改为自己的:
bash
$TOOLCHAIN_BIN = 'C:\ST\STM32CubeIDE_2.1.0\STM32CubeIDE\plugins\com.st.stm32cube.ide.mcu.externaltools.gnu-tools-for-stm32.14.3.rel1.win32_1.0.100.202602081740\tools\bin'
$candidates = @(
(Join-Path $env:ProgramFiles 'STMicroelectronics\STM32Cube\STM32CubeProgrammer\bin\STM32_Programmer_CLI.exe'),
(Join-Path ${env:ProgramFiles(x86)} 'STMicroelectronics\STM32Cube\STM32CubeProgrammer\bin\STM32_Programmer_CLI.exe')
)
编译下载清理
bash
cd h503_sja1124
.\build.ps1 build Debug # Debug 编译
.\build.ps1 build Release # Release 编译
.\build.ps1 rebuild Debug # 清理后重新编译
# ST-Link 下载
.\build.ps1 flash Debug
.\build.ps1 flash Release
# 清理
.\build.ps1 clean Debug # 清理编译输出
.\build.ps1 distclean Debug # 删除整个 build 目录
测试说明
用 tabby 或 putty 连接调试串口, 115200-8-N-1
Banner
SJA1124 四通道 LIN 主机测试, SJA1124 默认配置如下 (可在代码中修改 SJA1124_GetDefaultConfig):
- LIN 19200 baud
- Master Break Length(主节点同步间隔长度)13bits, 对应LIN 总线主节点发送的 Break 信号(同步间隔)的位时长, 19200 Bd 下约 13 bits Break ≈ 677 µs
- Delimiter 定界符: 2 bit (位置: Break → Delimiter → Sync 0x55 → PID → Data → Checksum)
- Stop 停止位 1 bit
- 使能高速模式, 使能同步帧发送

用外部 10MHz 有源晶振给 SJA1124 提供时钟:
- 那 PLL 输出的时钟 f_clk (PLL) out 就是 10M x 3.9 = 39MHz
- 19200 Bd 的 LIN 分频系数就是 39M / 19.2K = 2031.25 = (16×IBR + FBR)
- 整数部分:IBR = floor (2031.25 ÷ 16) = 126(0x007E)
- 小数部分:FBR = 2031.25 − (16×126) = 15(0xF,4 位最大)
- 实际分频系数:16×126 + 15 = 2031
- 实际波特率:39,000,000 ÷ 2031 ≈ 19202.36 Bd
- 偏差:(19202.36 − 19200) ÷ 19200 × 100% ≈ +0.0123%, 小于 LIN 要求的 ±0.3%,是合规的



SJA1124 Device ID: 0x19 是读 0xFF 寄存器出来的.
PLL locked (STATUS=0x08) 是读 0x13 状态寄存器出来的

另外, 677us 的 Break 宽度 和 104us 的 Delimiter 宽度实际也对得上

发送 LIN
通过 SJA1124 的通道1 发送 0x0B, 8字节数据, 增强校验 到从机(USB-LIN分析仪):
- sum = 0x0B + 0x11 + 0x22 + 0x7B = 0xB9
- 取反 ~0xB6 = 0x46, 就是 Enhance Checksum

请求 LIN
SJA1124 通道1 请求 0x02 8字节 增强型校验, 收到从机发来的 8 字节数据:

发送唤醒字节
唤醒只能发1字节, 直接在 LINx_SF_LBD1 写入唤醒字符(此处定义的0xAA),LINx_SF_LC 写 WAKEUPREQ 触发总线唤醒

读寄存器
读了部分寄存器(芯片全局状态、PLL 状态、顶层中断和每通道配置/状态), 其它可自行添加

其它速率初始化
以 20K Bd 重新初始化通道:

低功耗模式
进入低功耗模式:
- 先对每个通道写
ABORTREQ停止当前传输,再清顶层/二级中断,把各通道切到SLEEP,最后把全局MODE置为低功耗。 - 进入低功耗后 INHN 引脚高阻LED3熄灭, STAT 引脚输出低电平LED4点亮
退出低功耗模式:
- 先读
STATUS唤醒器件,再写INT1清INITSTATINT,之后主循环会对四个通道重新执行ChannelInit。 - 退出低功耗后(正常模式), INHN 引脚输出低电平LED3点亮, STAT 引脚高阻LED4熄灭

Github 链接
原理图, STM32H503+SJA1124测试工程等:
https://github.com/weifengdq/embedded