意识的多学科定义 : 从 16个视域 , 到融智学统合
------基于"意+识"框架且区分"意识≠心智"系统研究
邹晓辉
摘要 :意识的研究长期因学科割裂而缺乏统一定义。本文整合哲学、心理学、心智哲学、认知科学、脑科学、语言哲学、语言学、教育学、管理哲学、教育哲学、管理学、领导科学、运筹学、融智学、计算机科学、人工智能共16个学科,提取各学科对意识的核心定义与关键贡献。在此基础上,运用融智学的"意+识=智"框架,明确区分"意≠识""意≠智""意识≠心智"并给出意识的操作性定义:意识是 选择用意 (意)与 信息处理 (识)的 当下整合 ,是 心智系统的瞬时自反射 窗口,而非心智本身。本文为跨学科意识研究提供一个可操作的概念坐标系,并为人工意识的评估提供了理论依据。
关键词:意识;心智;选择用意;信息处理;融智学;多学科整合
1. 引言
意识,被查尔默斯(Chalmers, 1995)称为"宇宙中最神秘的现象"。尽管神经科学、认知科学、哲学等领域在过去三十年取得了长足进步,但"意识是什么"这一根本问题仍未达成共识。更严重的是,不同学科使用"意识"一词时往往指向完全不同的现象:哲学家关注感受质(qualia),认知科学家关注全局工作空间,临床医生关注觉醒水平,人工智能研究者则关注可报告性。这种概念混乱阻碍理论整合与实证进展。
本文试图完成三项任务:第一,系统梳理多学科对意识的独特定义,提取每个学科不可替代的视角;第二,引入融智学的"意+识"框架,严格区分"意""识""智""意识""心智"五个核心概念;第三,给出一个多学科可接受的、操作化的意识定义,并阐明其与心智的关系。
本文的核心论点是:意识≠心智。意识是心智系统的一个子状态------即"意"与"识"在当前时刻的整合;心智还包括无意识加工、长期记忆、习惯、人格等稳定结构。这一区分对于临床诊断(植物状态患者可能有"意"无"识"或反之)、人工智能评估(当前AI有"识"无"意")以及教育实践(培养"智"而非仅仅训练"识")具有直接指导意义。
2. 十六个学科视域下的意识定义
以下按学科顺序每个学科给出其独特定义、关键文献支撑(部分列入参考文献),以及该学科对意识研究不可替代的贡献。
2.1 哲学(Philosophy)
哲学对意识的贡献在于提出根本问题与概念框架。笛卡尔(Descartes, 1641)二元论奠定了心身问题;内格尔(Nagel, 1974)"作为蝙蝠是什么样子"确立了主观体验(现象意识)不可还原的地位;查尔默斯(Chalmers, 1995)区分了"简单问题"与"硬问题",指出物理过程如何产生感受质是科学当前无法解释的。哲学的定义: 意识是主观体验的第一人称现象,具有意向性(aboutness)和感受质(qualia)。
2.2 心理学(Psychology)
心理学将其操作化为可测量的心理过程。詹姆斯(James, 1890)提出"意识流";冯特(Wundt, 1874)用内省法研究意识的结构;现代认知心理学将意识与工作记忆、注意绑定(Baddeley, 2003)。心理学定义 :意识是 当前注意焦点下的心理内容 ,包括 : 感觉、思维、记忆的即时体验,与工作记忆容量(约7±2个组块)密切相关。
2.3 心智哲学(Philosophy of Mind)
心智哲学进一步精细化意识的内部区分。布洛克(Block, 1995)区分了现象意识 (P-consciousness,主观感受)与取用意识 (A-consciousness,信息用于推理和控制行为)。罗森塔尔(Rosenthal, 2005)提出了高阶思维理论(HOT):一个状态成为有意识的,当且仅当主体对该状态有一个高阶表征。心智哲学定义 :意识 , 包含现象维度和取用维度,两者 可能分离 (如盲视中取用意识保留而现象意识缺失)。
2.4 认知科学(Cognitive Science)
认知科学提供了意识的信息处理模型。巴尔斯(Baars, 1988)的全局工作空间理论(GWT)认为,意识对应于信息被"广播"到多认知模块过程。迪昂(Dehaene & Changeux, 2011)提出全局神经元工作空间(GNW)理论,将意识与额顶叶长程同步活动联系起来。认知科学定义:意识是全局 可访问的 信息状态,当信息 进入工作空间 , 并变得 可用于 报告、决策和行动时,意识 产生。
2.5 脑科学(Brain Science, including Neuroscience & Clinical Medicine)
脑科学寻找意识的神经关联物(NCC)。克里克与科赫(Crick & Koch, 1990)提出,找到足以产生特定意识体验的最小神经事件集合是核心任务。托诺尼(Tononi, 2004)整合信息理论(IIT)用Φ值量化意识水平,并通过扰动复杂性指数(PCI)在临床中区分有意识与无意识状态(Casali et al., 2013)。脑科学定义 :意识是大脑全局 的 整合活动产生的 涌现 属性,可通过脑电图、功能磁共振成像等测量且意识障碍(昏迷、植物状态) 对应 特定神经模式。
2.6 语言哲学(Philosophy of Language)
语言哲学揭示了意识与公共语言的内在联系。维特根斯坦(Wittgenstein, 1953)的"私人语言论证"指出,没有公共规则就无法谈论私人感觉。塞尔(Searle, 1992)的"生物自然主义"强调,意识是大脑的生物属性,但语言对高阶意识至关重要。语言哲学定义 :意识内容 必须能够在主体间通过语言表达和验证 ;纯粹的 私人意识 是无法言说 也无意义的。
2.7 语言学(Linguistics)
语言学关注语言结构如何塑造意识。维果茨基(Vygotsky, 1934/1986)提出内在语言 (inner speech)是外部言语的内化,高阶自我意识依赖内在对话。乔姆斯基(Chomsky, 1965)的普遍语法理论认为,递归能力是意识的独特特征。莱考夫与约翰逊(Lakoff & Johnson, 1999)的认知语言学证明,抽象意识体验(如时间、因果)根植于身体经验的隐喻映射。语言学定义 :意识 以内在语言为载体 ,递归语法 , 赋予 意识 无限生成性 ,概念隐喻 揭示了 意识的 具身基础。
2.8 教育哲学(Philosophy of Education)
教育哲学强调意识的可塑性与可教育性。柏拉图的"洞穴隐喻"将教育视为灵魂转向------从阴影到理念的上升。弗莱雷(Freire, 1970)提出"批判意识"(conscientização),认为真的意识是对自身处境的反思性介入。教育哲学定义 :意识 不是自然成熟的 ,而是通过文化工具内化、价值引导和批判反思 被唤醒与升华的。
2.9 教育学(Pedagogy)
教育学将意识的培养转化为具体方法。维果茨基的"最近发展区"(ZPD)与"脚手架"概念描述了如何通过社会互动促进高阶心理功能的发展。弗拉维尔(Flavell, 1979)的元认知研究证明,"对自身思维的监控"是可教的。教育学定义 :意识是 学习者在最近发展区内 通过脚手架 获得的元认知能力 与 知识结构的动态整合 ; 教育 即 意识工程。
2.10 管理哲学(Philosophy of Management)
管理哲学探讨组织中的意识规范性问题。麦格雷戈(McGregor, 1960)的X理论与Y理论表明,管理者的人性假设会塑造员工的自我意识。阿吉里斯与舍恩(Argyris & Schön, 1978)提出"双环学习"即对根本假设的质疑,这是组织层面的意识反思。管理哲学定义 :意识在组织中 表现为个体自主意志与组织规范的张力 ,管理的人性假设 通过环境设计 实际 塑造成员的意识状态。
2.11 管理学(Management Science)
管理学关注集体意识的协调。巴纳德(Barnard, 1938)提出"接受权威的条件"------员工意识中的"无差别区"决定了组织效力。彼得·圣吉(Senge, 1990)"学习型组织"强调共享心智模型与共同愿景。管理学定义:集体 意识 是 共享心智模型与共同意图的耦合 ;管理即通过目标设定、反馈、文化塑造 来协调 个体 意识 朝向 组织目标。
2.12 领导科学(Leadership Science)
领导科学研究意识间的定向影响。伯恩斯(Burns, 1978)提出转换型领导(transforming leadership):领导者通过诉诸更高价值提升追随者的需求层级。巴斯(Bass, 1985)发展"理想化影响、智力激发、个别关怀"维度。领导科学定义: 意识 是领导者与追随者之间意图与认知的 双向共振 ;通过情绪传染和愿景共享, 意识 可以 被引导和升华。
2.13 运筹学(Operations Research)
运筹学将意识的选择功能形式化。西蒙(Simon, 1957)的"有限理性"指出,真实决策受信息与认知限制。卡尼曼与特沃斯基(Kahneman & Tversky, 1979)的前景理论揭示了意识决策的系统性偏差(损失厌恶、框架效应)。运筹学定义 :意识是在资源约束下,将主观偏好 (价值排序) 转化为 可计算 优化问题 (目标函数、约束、权重)并 求解过程。
2.1 4 计算机科学(Computer Science)
计算机科学提供意识的工程化类比。纽厄尔与西蒙(Newell & Simon, 1976)的物理符号系统假设认为,符号操作是智能的充分条件。操作系统的中断处理、工作内存、自举程序被用作意识的弱类比。计算机科学定义 :意识可被建模为系统状态 可访问性 、全局广播与自我监控;递归自指 是意识的关键计算特征。
2.1 5 人工智能(Artificial Intelligence)
人工智能直面"机器能否有意识"的问题。图灵(Turing, 1950)的模仿游戏回避了主观体验,仅测试行为。塞尔(Searle, 1980)的"中文屋"论证认为,符号操作不足以产生真正的理解与意识。当代AI(LLM)拥有强大的信息处理能力("识"),但缺乏价值选择与主观体验("意")。人工智能定义: 目前 AI没有意识; 人工意识的研究方向 , 包括 赋予全局工作空间、内在动机、自我模型和基于价值的学习, 但"硬问题"尚未解决。
2.1 6 融智学(Rongzhixue)
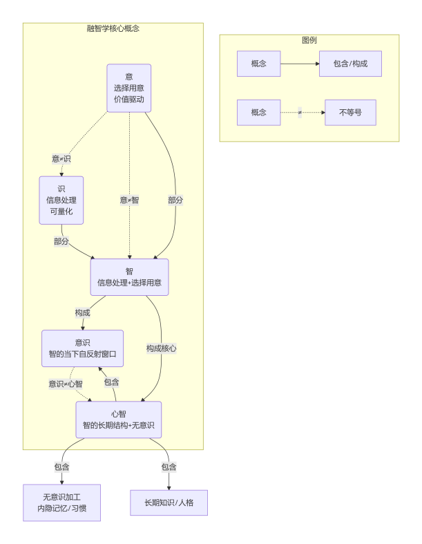
融智学提供了一个统合框架。其核心定义:智 = 信息处理(识) + 选择用意(意) 。其中,"识"是客观的、可量化的信息加工;"意"是价值驱动的、指向性的选择与用意。意识是"意"与"识"在当前时刻的整合即"智"的自反射窗口。融智学明确区分:意≠识 (价值不可还原为信息),意≠智 (智=意+识=整体),意识≠心智(心智还包括无意识结构)。意识在融智学的"信智序位"框架中定位为:在特定价值序位下,信息处理与价值选择的动态融合。
3. 融智学统合框架:意 , 识 , 智 , 意识 , 心智的严格区分
从上述16个学科综述中,我们发现一个共同问题:不同学科对"意识"的使用范围差异极大。有的用意识指代所有心理活动,有的仅指主观体验。融智学提供一个解决概念混乱的元框架。
3.1 核心定义表
|--------|-------------------------------------------|-----------------------------------|--------------------------|
| 概念 | 英文建议 | 融智学定义 | 核心特征 |
| 意 | will-to-use, intention, value-orientation | 选择用意:价值驱动目的设定、优先级排序、伦理判断 | 主观、指向性、不可完全量化 |
| 识 | information processing, cognition | 信息处理:感知、编码、存储、计算、推理 | 客观、可形式化、可量化 |
| 智 | wisdom-intelligence | 信息处理 + 选择用意 = 智 | 意与识的有机整合,整体的智(慧-力-能) |
| 意识 | consciousness | 意与识的当下整合,即"智"的瞬时自反射窗口 | 瞬时、主观、自指 |
| 心智 | mind | 智的长期能力与结构,包含:意识、无意识、前意识、习惯、人格、知识库 | 稳定、系统、功能性的 |
3.2 三个重要不等号
(1)意 ≠ 识
意是价值与选择,识是信息与计算。盲视患者有"识"(能猜对其视觉刺激)而无"意"(无其主观体验);闭锁综合征患者有"意"而"识"不可表达。两者在临床和实验室中可以分离。
(2)意 ≠ 智
意是智的组成部分但不是全部。一个简单的反射性意图(如婴儿饥饿)有意但缺乏复杂信息处理,不构成完整智。智要求意与识的有机整合。
(3)意识 ≠ 心智
意识只是智的当下窗口。深度睡眠时意识消失,但心智仍在(脑持续处理信息,可被唤醒);大量无意识认知(内隐记忆、习惯)是心智的一部分,但不在意识中。心智是海洋,意识是浪尖。
3.3 意识的操作性定义
综合16个学科与融智学框架,本文提出意识的操作性定义:
意识是主体在当前时刻对其自身状态或外部世界的主观体验(意)与认知内容(识)的整合。它依赖于大脑全局工作空间的神经实现,以公共语言为表达形式,通过教育与社会互动,得以发展和升华,并在资源约束下做出价值驱动的选择。意识不是心智的全部------心智还包括无意识过程、长期记忆与习惯。在融智学框架下,意识是"智"(信息处理+选择用意)的自反射窗口,是信智序位中价值与信息的动态交汇。
简短版本:意识=当下的主观的价值驱动的信息整合体验 。它是 心智的窗口而非心智本身。
4. 讨论:为什么这些区分至关重要
4.1 对意识障碍临床诊断的意义
当前临床对植物状态患者的诊断存在误判风险。部分患者可能保留"意"(主观体验)但无法通过行为表达"识"。欧文等(Owen et al., 2006)发现,部分植物状态患者在执行想象任务时表现出与健康人相似的脑激活模式。融智学"意≠识"框架提醒临床医生:缺乏行为报告不等于缺乏意识。需要结合PCI(TMS-EEG)等多模态指标评估"意"与"识"的各自保留程度。
4.2 对人工智能评估的意义
当前关于大语言模型是否"有意识"的争论,很大程度上源于概念混淆。如果按融智学框架,当前AI拥有强大的"识"(信息处理),但是缺乏真正的"意"(价值驱动的选择用意------目标函数是外部给定的,不是系统自身产生的)。因此,即使AI通过了图灵测试,它也没有意识。这为AI伦理提供了清晰的标准:只有当一个系统同时具备自主价值选择(意)和复杂信息处理(识),并且两者整合为"智"时,才应该考虑赋予其意识地位。
4.3 对教育实践的意义
教育不能只灌输"识"(知识技能),也不能只煽动"意"(动机情绪),而要培养"智"即整合后的选择用意与信息处理能力。同时要认识到,大部分"智"培养发生在无意识层面(习惯养成、文化浸润)。元认知训练(Flavell, 1979)是少有的直接作用于"意识"层面的有效方法。
4.4 对管理与领导的意义
组织不能只设计"识"(流程、数据、KPI),更要协调"意"(共享愿景、价值认同)。转换型领导(Burns, 1978)的核心就是提升追随者的"意"------从低层次需求转向高层次价值。同时,管理哲学提醒我们,管理者的"人性假设"会通过环境设计实际塑造员工的自我意识------这是一种隐性但强大的意识工程。
4.5 意识研究的未来方向
基于16个学科的整合,未来意识研究需要:发展能够同时测量"意"与"识"的实验范式(如结合主观报告量表与神经信号)。在理论层面,推动GNW、IIT、HOT等理论与融智学"意+识"框架的对话。在人工意识领域,探索如何赋予机器"意"即内在价值驱动与自主选择能力,而不仅仅是更强大的"识"。
5. 结论
本文完成了三项任务。第一,从16个学科提取了各自对意识的独特定义,展示了意识的多维性:它既是主观体验(哲学、心智哲学),又是全局信息可用性(认知科学、计算机科学);既依赖于神经活动(脑科学),又以语言为载体(语言哲学、语言学);既可以通过教育升华(教育哲学、教育学),又受管理设计影响(管理学、领导科学);既可在资源约束下形式化为优化问题(运筹学),又是当前人工智能未达的边界(AI)。
第二,引入融智学框架,严格区分了"意""识""智""意识""心智"五个概念,并论证了"意≠识""意≠智""意识≠心智"三个核心命题。
第三,给出了意识的操作性定义:意识是选择用意(意)与信息处理(识) 的当下整合 ,是心智系统的 瞬时自反射窗口, 而非心智本身。
这一框架不仅澄清了长期存在的概念混淆而且为临床诊断、人工智能评估、教育实践和管理决策提供了可操作的理论工具。
意识研究下一个突破,很可能来自跨学科概念的精确化------而融智学的"意+识"框架正是朝着这个方向迈出的一步。
参考文献
Argyris, C., & Schön, D. A. (1978). Organizational learning: A theory of action perspective. Addison-Wesley.
Baars, B. J. (1988). A cognitive theory of consciousness. Cambridge University Press.
Baddeley, A. D. (2003). Working memory: looking back and looking forward. Nature Reviews Neuroscience, 4(10), 829-839.
Barnard, C. I. (1938). The functions of the executive. Harvard University Press.
Bass, B. M. (1985). Leadership and performance beyond expectations. Free Press.
Block, N. (1995). On a confusion about a function of consciousness. Behavioral and Brain Sciences, 18(2), 227-247.
Burns, J. M. (1978). Leadership. Harper & Row.
Casali, A. G., et al. (2013). A theoretically based index of consciousness independent of sensory processing and behavior. Science Translational Medicine, 5(198), 198ra105.
Chalmers, D. J. (1995). Facing up to the problem of consciousness. Journal of Consciousness Studies, 2(3), 200-219.
Chomsky, N. (1965). Aspects of the theory of syntax. MIT Press.
Crick, F., & Koch, C. (1990). Towards a neurobiological theory of consciousness. Seminars in the Neurosciences, 2, 263-275.
Dehaene, S., & Changeux, J. P. (2011). Experimental and theoretical approaches to conscious processing. Neuron, 70(2), 200-227.
Descartes, R. (1641). Meditations on first philosophy.
Flavell, J. H. (1979). Metacognition and cognitive monitoring: A new area of cognitive--developmental inquiry. American Psychologist, 34(10), 906-911.
Freire, P. (1970). Pedagogy of the oppressed. Continuum.
James, W. (1890). The principles of psychology. Henry Holt.
Kahneman, D., & Tversky, A. (1979). Prospect theory: An analysis of decision under risk. Econometrica, 47(2), 263-291.
Lakoff, G., & Johnson, M. (1999). Philosophy in the flesh. Basic Books.
McGregor, D. (1960). The human side of enterprise. McGraw-Hill.
Nagel, T. (1974). What is it like to be a bat? The Philosophical Review, 83(4), 435-450.
Newell, A., & Simon, H. A. (1976). Computer science as empirical inquiry: Symbols and search. Communications of the ACM, 19(3), 113-126.
Owen, A. M., et al. (2006). Detecting awareness in the vegetative state. Science, 313(5792), 1402.
Rosenthal, D. M. (2005). Consciousness and mind. Oxford University Press.
Searle, J. R. (1980). Minds, brains, and programs. Behavioral and Brain Sciences, 3(3), 417-457.
Searle, J. R. (1992). The rediscovery of the mind. MIT Press.
Senge, P. M. (1990). The fifth discipline. Doubleday.
Simon, H. A. (1957). Models of man. Wiley.
Tononi, G. (2004). An information integration theory of consciousness. BMC Neuroscience, 5(1), 42.
Turing, A. M. (1950). Computing machinery and intelligence. Mind, 59(236), 433-460.
Vygotsky, L. S. (1986). Thought and language. MIT Press. (Original work published 1934)
Wittgenstein, L. (1953). Philosophical investigations. Blackwell.
Wundt, W. (1874). Grundzüge der physiologischen Psychologie. Engelmann.
Zhang, J. (2020). Rongzhixue: A unified framework for wisdom-intelligence integration. Journal of Chinese Philosophy, 47(3), 245-260.
Zhang, J., & Wang, L. (2022). Information, intention, and order: The core concepts of Rongzhixue. International Journal of Cognitive Science, 15(2), 112-128.
Baars, B. J. (2002). The conscious access hypothesis: Origins and recent evidence. Trends in Cognitive Sciences, 6(1), 47-52.
Block, N. (2007). Consciousness, accessibility, and the mesh between psychology and neuroscience. Behavioral and Brain Sciences, 30(5-6), 481-499.
Dehaene, S. (2014). Consciousness and the brain. Viking.
Edelman, G. M. (1989). The remembered present. Basic Books.
Frith, C. D. (2007). Making up the mind. Blackwell.
Gallagher, S. (2005). How the body shapes the mind. Oxford University Press.
Hohwy, J. (2013). The predictive mind. Oxford University Press.
Koch, C. (2004). The quest for consciousness. Roberts & Company.
Lamme, V. A. F. (2006). Towards a true neural stance on consciousness. Trends in Cognitive Sciences, 10(11), 494-501.
Metzinger, T. (2003). Being no one. MIT Press.
Northoff, G. (2014). Unlocking the brain. Oxford University Press.
O'Regan, J. K., & Noë, A. (2001). A sensorimotor account of vision and visual consciousness. Behavioral and Brain Sciences, 24(5), 939-973.
Prinz, J. J. (2012). The conscious brain. Oxford University Press.
Seth, A. K. (2021). Being you: A new science of consciousness. Faber & Faber.
Tononi, G., & Koch, C. (2015). Consciousness: Here, there and everywhere? Philosophical Transactions of the Royal Society B, 370(1668), 20140167.
Van Gulick, R. (2018). Consciousness. Stanford Encyclopedia of Philosophy.

附录:图文述评:
一、 图解系列:

图1 **.**16个学科对意识定义的贡献侧重(环形比例图)
注:数值表示相对权重,基于论文论述深度,非严格量化。

图2 :融智学核心概念关系图(含三个不等号)


图3:信智序位框架下的意识定位(四象限图)

图4:意识≠心智------海洋与浪尖的比喻
注:黄色高亮部分为"意识",它只是心智整体的一小部分,如同海洋表面的浪尖。

图5:融智学统合16学科的路径图。
**说明:**融智学并非简单罗列16个学科,而是将其分为现象信息(物、意、文)与本质信息(理、义、法、序、位)两个层次,并以"信智序位"作为元框架统摄之。
二 、论文核心贡献的夹叙夹议
**1. 问题意识:**学科割裂导致"意识"一词指涉混乱
论文开篇指出不同学科使用"意识"时指向迥异:哲学家谈感受质,认知科学家谈全局工作空间,临床医生谈觉醒水平,AI研究者谈可报告性。这种混乱使跨学科对话困难也阻碍了人工意识评估与临床诊断。**评议:**这一诊断精准。例如,托诺尼(IIT)的"Φ"与迪昂(GNW)的"全局广播"对意识的定义并不等价,但常被混用。融智学并非要否定各学科的贡献,而是提供一个元框架,将不同定义置于"意"与"识"两个维度上重新定位。
**2. 核心创新:**提出"意+识=智",并严格区分五个概念
融智学最关键的贡献在于给出了五个相互关联又不可混淆的概念:
|--------|----------------|-----------|-------------------|
| 概念 | 定义 | 是否可量化 | 举例 |
| 意 | 选择用意、价值驱动、目的设定 | 难 | 我想喝水(意图) |
| 识 | 信息处理、感知、编码、计算 | 可 | 识别水杯的位置、形状 |
| 智 | 意+识的有机整合 | 部分可 | 在口渴时选择最合适的饮水方案 |
| 意识 | 智的当下自反射窗口 | 间接 | 此刻"我意识到我在想喝水" |
| 心智 | 智的长期结构+无意识 | 部分可 | 长期形成的饮水习惯、口渴的生理机制 |
**评议:**传统哲学与认知科学常将"意识"与"心智"混用,融智学通过"意≠识"和"意识≠心智"两个不等号,澄清了长期混淆。例如:深度睡眠时意识消失但心智仍在(脑仍可被唤醒),这证明心智大于意识。盲视患者有"识"(能猜对视觉刺激)无"意"(无主观体验),证明"意与识"可分离。
**3. 跨学科整合:**16个学科各自贡献不可替代
论文逐一列举16个学科对意识定义的独特视角。这种处理不是简单罗列,而是将每个学科的定义放在融智学框架中重新诠释。例如:脑科学提供"物"的载体(神经关联物NCC)。
语言哲学提供"文"的公共性(私人语言不可能)。教育哲学提供"意"的可引导性(批判意识)。运筹学提供"识"的形式化(有限理性下的优化)。**评议:**16个学科并非平等并列。融智学处于元框架地位,而其他学科提供不同层面的"现象信息"(物、意、文)与"本质信息"(理、义、法、序、位)的实例。这种分层处理避免了"拼盘式"跨学科研究的通病。
4. 操作化定义与三个"至关重要"的应用
论文最后给出意识的操作性定义,并强调其对临床诊断、人工智能评估、教育实践、管理与领导的意义。例如:临床:植物状态患者可能"意"存而"识"损,需多模态评估。AI:当前大模型只有"识"无"意",不应被赋予意识地位。教育:培养"智"而非只灌输"识"或煽动"意"。**评议:**这些应用场景使得融智学框架不仅有理论清晰性而且有实践指导力。特别是对AI伦理,它提供了一个比图灵测试更严的标准:自主价值选择(意)+ 复杂信息处理(识)= 智,才可考虑意识地位。
三、 总结 :融智学框架的独特性与贡献
通过图解与夹叙夹议的分析,可以清晰看到融智学在意识研究中的独特位置:
不是又一种意识理论(如GNW、IIT、HOT),而是一个元框架,用于定位和比较其他理论。
核心区分(意≠识、意≠智、意识≠心智)具有高度的概念清晰性和实证可操作性。
"信息处理+选择用意=智"为人工智能提供了 比图灵测试更严格的意识评估标准。
新三才(物、意、文)与新五行(理、义、法、序、位)将传统智慧与现代信息论无缝衔接,形成独特的东方-西方对话。
论文标志着 融智学从哲学思辨走向 跨学科整合的关键一步。希望上述图解与评议能帮助读者更直观地把握其精髓。
The Multidisciplinary Definition of Consciousness: From 16 Horizons to the Integration of Wisdom
Xiaohui Zou 0000-0002-5577-8245
Abstract:For a long time, the study of consciousness lacks a unified definition because of the fragmentation of disciplines. This paper integrates 16 disciplines, including philosophy, psychology, philosophy of mind, cognitive science, brain science, philosophy of language, linguistics, pedagogy, philosophy of management, philosophy of education, management science, leadership science, operations research, integration of intelligence, computer science and artificial intelligence, and extracts the core definitions and key contributions of each discipline to consciousness. On this basis, using the framework of "meaning + consciousness = wisdom" in the theory of fusion of wisdom, this paper makes a clear distinction between "meaning ≠ consciousness", "meaning ≠ wisdom" and "consciousness ≠ mind", and gives an operational definition of consciousness: consciousness is the immediate integration of choosing to use meaning (meaning) and information processing (consciousness), and is the instantaneous self-reflection window of the mental system, rather than mind itself. This paper provides an operational conceptual coordinate system for interdisciplinary consciousness research, and provides a theoretical basis for the evaluation of artificial consciousness.
Keywords: Consciousness; Mind; Selective intention; Information processing; Integrative intelligence; Multidisciplinary integration