Matlab/Simulink - BLDC直流无刷电机仿真基础教程(九) - BLDC电机滑行状态低占空比启动波形分析
前言
本系列文章分享如何使用Matlab的Simulink功能来进行BLDC直流无刷电机的基础仿真;本篇文章将讲解BLDC电机在滑行阶段时的启动波形,其中小占空比情况下由于电流幅值小,续流结束快,会出现更具特色的波形,是本文章的主要说明对象。
在此感谢各位读者的支持,并欢迎交流。也希望本篇文章可以抛砖引玉,成为大家发表见解、提出问题的平台。
文章内容主要参考Matlab官网的BLDC仿真视频教程,主要是对官方视频教程的进一步详细说明,以及对BLDC电机控制原理、仿真过程部分问题点的简要讲解,希望大家通过此系列文章可以掌握Matlab电机仿真的基本技术,并在后续能够按照需要搭建更复杂的模型。
官方视频教程地址如下:
相关演示操作在Matlab2023b中进行。
一、模型搭建
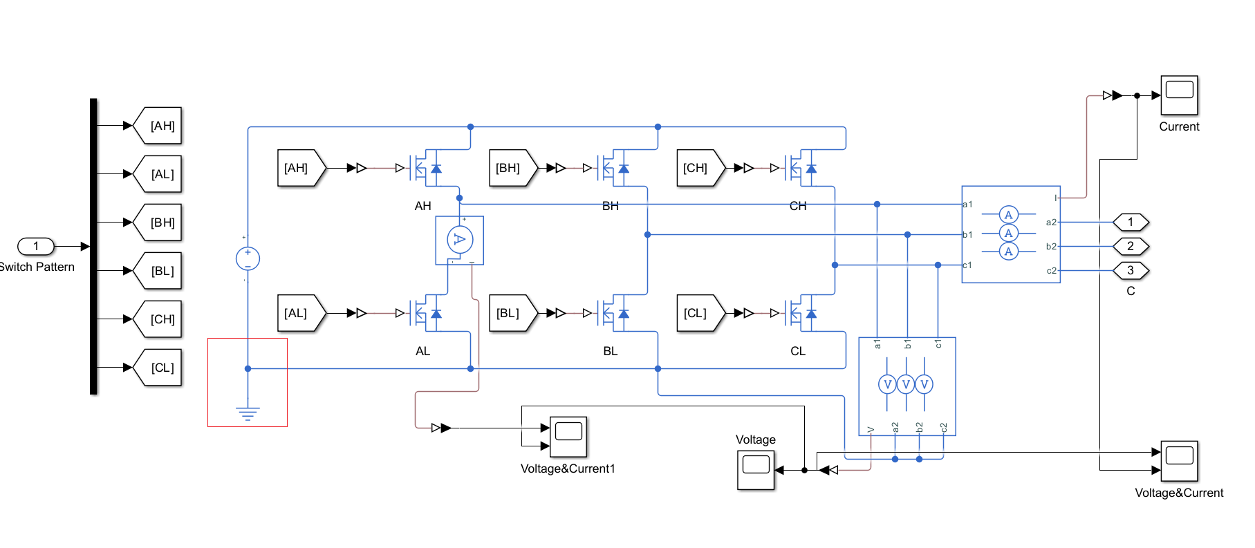
在此前的文章中(Matlab/Simulink - BLDC直流无刷电机仿真基础教程(七) - 波形解析专题P2),我们搭建了如下图所示的带有PWM调制的BLDC速度闭环控制模型,接下来,我们会搭建BLDC电机滑行状态下低占空比启动的模型,来学习了解其波形的基本机理。

图片1.1 带PWM调制的BLDC速度闭环控制模型
我们此前的仿真模型已经设置了电机的初始转速,接下来针对滑行状态的仿真,我们可以固定占空比为一个较低的数值,这里我们用constant模块,设定数值为0.2,取代了此前速度环离散PI控制器的输出,并对电机的中性点进行了悬空的处理,逆变器模块同步添加参考地模块。

图片1.2 PWM占空比设定为0.2
逆变器模块添加电器参考地。

图片1.3 修改后的逆变器模块
接下来,我们就可以运行仿真模型,查看滑行阶段的波形并进行分析。(不清楚模型如何搭建的同学,可以查看系列此前的文章,或到本文末尾的网盘链接下载模型文件。)
二、现象与机理说明
如下图所示,是我们在逆变器模块中的一个示波器看到的波形(图片1.3右下角Voltage&Current对应示波器),接下来为了便于查看分析,我们可以点击该界面两个子图右上方的图例来将2、3通道波形进行屏蔽。

图片2.1 三相电压与电流全局波形
接下来我们对波形进行适当缩放,聚焦于一段特定波形。

图片2.2 单相电压与电流波形
从上图可以看到,波形对于某一相的电压波形,在作为悬空相时,其实有三段斜向平行的直线,接下来我们对此分别进行分析。

图片2.3 悬空状态对应的三条平行线
首先我们对三相BLDC电机的电气模型进行一个较为概括性的等效,这里借用AI生成了一张大致的示意图。

图片2.4 BLDC电机等效模型
现在开始对波形进行分析:
对于直线1,此时对应着上桥导通相的导通状态,具体波形如下图所示。
BLDC电机旋转时,转子永磁体产生的磁场随之旋转,导致穿过三相定子线圈的磁通量(磁链)发生交替变化。根据电磁感应原理,这会直接在定子线圈中感应出反电动势。以电机中性点为参考,该反电动势的波形是正负交替变化的梯形波。
结合图2.4,我们假定当前U相是上桥导通相,V相是下桥导通相,W相是悬空相,据此,我们可以知道此时U相、V相的反电动势的幅值相同,相比于电机中性点极性相反(我们仿真使用的是反电势为梯形波形的理想BLDC电机),基于这样的对称性,我们可以确定此时电机中性点对地电压是母线电压的一半左右(MOS功率器件的导通压降也有一定影响)。
那么此时,我们的直线1对应的波形就比较容易理解了:悬空相在这一阶段,相比于电机中性点的电压是一个正负穿越的斜线(变化方向取决于换相的步骤等,即电机旋转的不同阶段),此时直线1对应的就是母线电压的一半,叠加上变化的反电动势。

图片2.5 直线1对应导通相的电压波形(上桥导通时刻)
对于直线2,我们有了上述的分析后,也会比较容易理解,此时直线2就是电机旋转在悬空相上产生的反电动势波形。
观察下图,我们注意到直线2对应着导通相电流续流结束的阶段;此时电机三相都没有流过电流,悬空相的对地电压是幅值居中的直线2,导通相的对地电压也变为一个低于母线电压的数值(大约200V左右),这些就是它们的反电动势波形(注意,这里的电压波形是电机三相对参考地的电压,此时电机中性点对地电压会被下桥导通相对应的反电动势抬升,大约是上桥导通相对地电压的一半,即100V左右)。

图片2.6 直线2对应导通相的电压波形(续流完成)
下图是对电流续流结束时刻的一个测量。

图片2.7 续流结束时刻测量
最后,针对直线3对应的波形,我们注意到此时上桥导通相电压都被拉低到接近于0V,回顾我们之前文章的讲解,此时是电机续流导致的电压变化:由于电机具有电感特性,相线上的电流不能产生突变,因此在上桥导通结束后,电流依然会从上桥导通相流向地,此时会使得上桥导通相对应的下桥MOS器件的体二极管导通来打开一个电流回路,此时对应的电机端电压被拉低到0V左右(实际是参考地对应0电压减去体二极管的导通电压,仿真设定为-0.8V)。
此时上桥导通相、下桥导通相对应电机端电压都为0V左右,电机中性点同步被拉低到0V左右(电感的存在使得电机对应等效电路的电压依然是平衡的),此时悬空相相比于中性点的电压也依然是反电动势波形,只是此时电机中性点被拉低了。
如果看的更仔细一些,我们会发现在图中靠前的波形段,此时反电动势是有把悬空相端电压拉到比电机中性点电压更低的趋势的,所以此时触发了三相逆变电路的钳位效应,对应的下桥MOS器件的体二极管导通,从逆变器侧向电机侧灌入了电流。

图片2.8 续流开始时刻测量
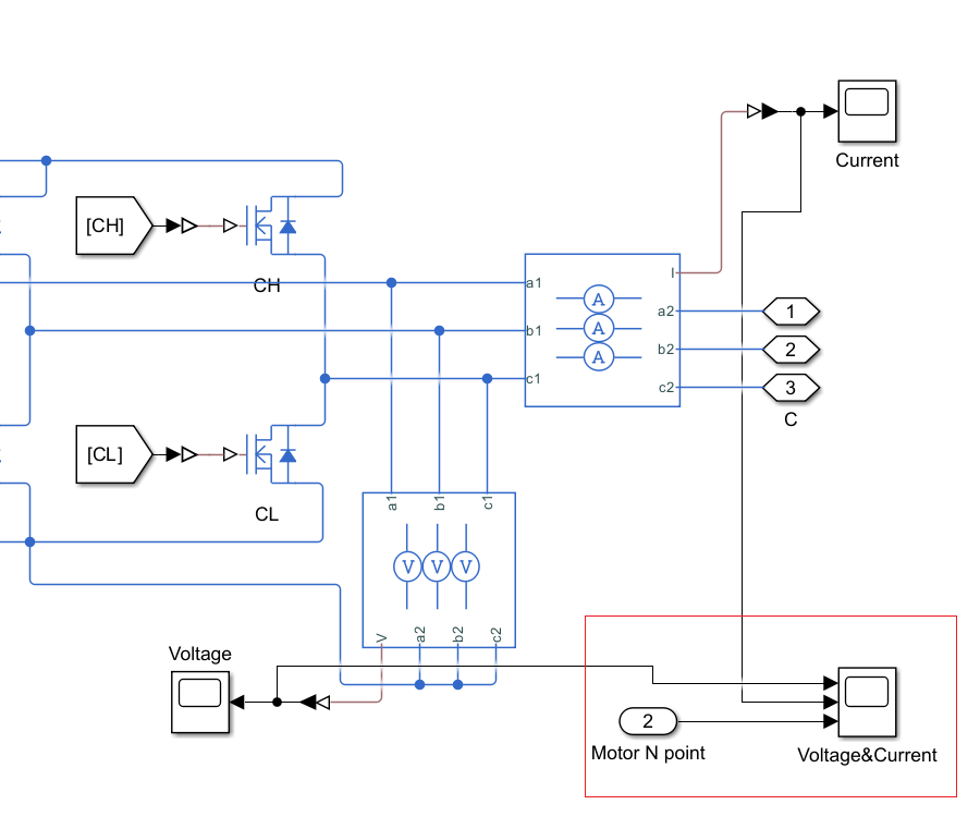
这里我们再把电机中性点电压引入到示波器界面中,方便进一步对照理解:

图片2.9 测量电机中性点电压
随后在逆变器模块中使用in模块来引入中性点电压信号。

图片2.10 引入电机中性点电压信号
可以看到,电机中性点电压的变化与我们此前的分析相一致,随着上桥导通、续流、续流结束三个阶段的变化,中性点电压呈现母线电压一半(150V左右)、0电压(对应点击端电压钳位到0)、当前转速下反电动势幅值(100V左右)的变化趋势。

图片2.11 电机中性点端电压
综合以上的分析,我们可以得知在BLDC滑行状态下,输入低占空比的PWM波给到逆变器电路,观察到的悬空相的奇特波形,实际是电机中性点的连续变化所导致的,在这个分析过程中,我们需要注意结合BLDC电机的等效模型,并了解电机续流、逆变器MOS器件体二极管导通钳位等效应对波形的影响。
还想进一步探索的朋友,可以试着修改电机转速或是转子永磁体磁场强度等,来观察波形会发生什么变化。
文章相关模型文件下载链接
通过网盘分享的文件:BLDC_SLIDING_STARTUP.slx
链接: https://pan.baidu.com/s/1AgANqhi1BtFxG30IcseKSg?pwd=h9hr 提取码: h9hr