


TPS65251
4.5V 至 18V 输入、大电流、同步降压、集成 MOSFET 的三路降压转换器
特性
宽输入电源电压范围(4.5V 至 18V)
0.8V、1% 精度基准电压
持续负载电流:
降压通道 1:3A
降压通道 2、3:2A
最大电流:
降压通道 1:3.5A
降压通道 2、3:2.5A
开关频率可调:300kHz ~ 2.2MHz(由外部电阻设定)
每个降压通道独立使能引脚
外部同步引脚(用于振荡器同步)
外部使能 / 时序控制与软启动引脚
可通过外部电阻可调限流
软启动引脚
电流模式控制,补偿电路简单
电源正常(PGOOD)状态指示
轻载条件下可选低功耗工作模式
40 引脚 6mm × 6mm RHA VQFN 封装
说明
TPS65251 集成三路宽输入高效同步降压转换器。该转换器旨在简化应用设计,同时允许工程师根据目标应用优化使用方式。
器件可在 5V、9V、12V 或 15V 系统中工作,内部集成功率管。输出电压可通过外部电阻分压设置为 0.8V 至输入电压之间的任意值。每个转换器均配有:
使能引脚:可用于时序控制、延迟启动
软启动引脚:可通过选择软启动电容调节软启动时间
限流(RLIMx)引脚:可通过外部电阻设定限流值,优化电感选型
转换器采用电流模式控制,可简化 RC 环路补偿。
开关频率可通过 ROSC 引脚外接电阻设定,或由 SYNC 引脚外接时钟同步。开关稳压器工作频率范围为 300kHz ~ 2.2MHz。降压通道 1 与通道 2、3 以 180° 异相工作(通道 2、3 同相),可最大限度降低输入滤波器要求。
器件信息
器件型号封装封装尺寸(标称)TPS65251VQFN(40)6.00mm × 6.00mm
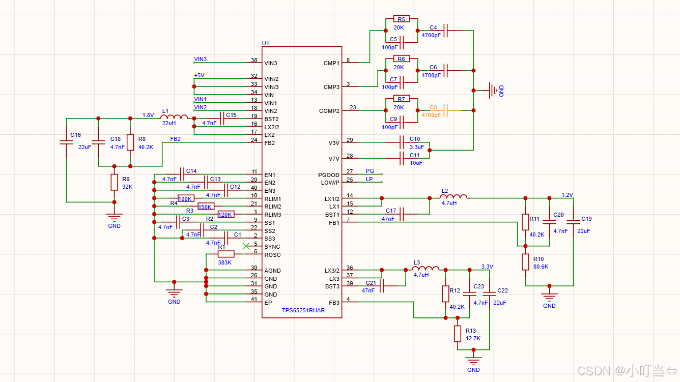
引脚配置与功能
RHA 封装
40 引脚 VQFN,顶视图
引脚功能(关键)
RLIM1/2/3:限流设置,引脚到地接电阻设定电感峰值限流。
SS1/2/3:软启动,外接小电容设定软启动时间。
COMP1/2/3:补偿引脚,外接 RC 构成环路补偿。
FB1/2/3:反馈输入,接电阻分压至 0.8V。
SYNC:外部同步时钟输入,不用时接地。
ROSC:振荡器频率设置,外接电阻设定内部开关频率。
EN1/2/3:使能,低电平关断;悬空时内部弱上拉至 V3V 自动开启;可接电容实现延时启动。
BST1/2/3:自举电容,接 47nF 电容至 LX 开关节点。
VIN1/2/3、VIN:电源输入,就近接 10µF 陶瓷电容。
LX1/2/3:开关节点。
LOW_P:低功耗模式使能(高有效)。
PGOOD:电源正常,开漏输出,所有通道稳定后有效(默认高有效)。
V7V、V3V:内部 LDO 输出,分别接 10µF、3.3~10µF 电容。
GND、AGND:地,所有地引脚及底部散热焊盘均需接地。
规格参数
7.1 绝对最大额定值
VIN1/2/3、LX 引脚:--0.3V ~ 20V
LX 瞬态耐压(<10ns):--3V ~ 23V
BST 相对 LX:--0.3V ~ 7V
V7V、COMP:--0.3V ~ 7V
V3V、EN、SS、FB、PGOOD 等:--0.3V ~ 3.6V
工作结温:--40℃ ~ 125℃
存储温度:--55℃ ~ 150℃
7.3 推荐工作条件
输入电压:4.5V ~ 18V
结温:--40℃ ~ 125℃
7.5 电气特性(典型)
基准反馈电压:0.8V(±1%)
软启动电流:5µA
使能阈值高:1.55V,低:0.98V
内部 LDO:V3V=3.3V,V7V 为内部驱动电源
通道 1 内置 MOS:高端 95mΩ,低端 50mΩ
通道 2/3 内置 MOS:高端 120mΩ,低端 80mΩ
限流电阻范围:
Buck1:75~300kΩ
Buck2/3:100~300kΩ
过热关断:160℃,滞回 20℃
详细描述
8.1 概述
TPS65251 是一款集成三路同步降压转换器的电源管理 IC,内置高低侧 MOSFET,实现高效率同步整流。支持 4.5V~18V 输入、大负载电流、300kHz~2.2MHz 开关频率。可选 PSM 脉冲跳跃模式,提升轻载效率;将 LOW_P 接地则为固定频率模式。
通道 1 与 2/3 异相 180° 工作,减小输入纹波、EMI 和滤波器体积。每路均为峰值电流模式控制,使用传统 II 型补偿即可实现稳定与快速瞬态响应。
内置两路 LDO(3.3V、7V 等级),可在待机时给 MCU 供电,关闭三路 Buck 以提升待机效率。每路独立软启动、使能、限流,并由 PGOOD 统一监控输出状态。
8.3 功能描述
可调开关频率ROSC 引脚到地接电阻设定频率,300kHz~2.2MHz。例如 800kHz 对应约 230kΩ 电阻。
外部同步启动期间忽略 SYNC,PGOOD 有效后才同步外部时钟;不用时 SYNC 接地。
异相工作Buck1 与 Buck2/3 反相 180°,减小输入电流纹波。
延时启动ENx 引脚接电容可延时,约 1.67ms/nF。
软启动时间内部 5µA 电流源给外部电容充电,公式:tSS(ms)=0.8×5CSS(nF)约 1nF / 200µs。
输出电压设置反馈分压电阻:R2=R1×VO−0.8V0.8V推荐 R1 取 40.2kΩ,电阻精度 ≥1%。
输入电容每路输入就近放 10µF X7R/X5R 陶瓷电容。
自举电容BST 与 LX 之间接 47nF 陶瓷电容。
PGOOD开漏输出。任意路输出低于标称 85% 时拉低;全部高于 90% 且延时 1 秒后拉高。
限流与打嗝保护过流持续超 10ms 时,全部通道关闭 15ms 再重试(打嗝模式);短时过流仅逐周期限流。
过压保护FB 超过 109%×VREF 时关断高端 MOS,回落至 107% 时恢复。
过热保护结温>160℃ 关断,<140℃ 重启。
8.4 低功耗模式
LOW_P 接高电平进入脉冲跳跃模式,轻载 / 空载功耗显著降低。重载(>100mA)建议拉低保持连续开关。
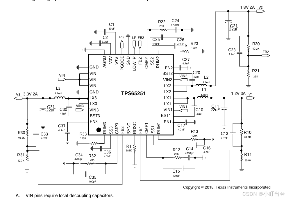
应用与实现
典型应用
输入:12V(9.6~14.4V)
输出:
Buck1:1.2V / 3A
Buck2:1.8V / 2A
Buck3:3.3V / 2A
开关频率:500kHz
电感:4.7µH
输出电容:22µF
关键器件选型
频率电阻:500kHz 对应 383kΩ
电感:按纹波系数 0.2 计算,典型 4.7µH
输出电容:满足纹波与瞬态要求,典型 22µF
软启动电容:典型 4.7nF
限流电阻:按目标峰值电流查表选取
补偿网络:II 型或 III 型补偿,保证相位裕量 60°~90°
电源建议
输入 4.5~18V,需稳定。输入引线较长时,可增加 47µF 电解大电容。
PCB 布局指南
VIN 铺内层电源平面,VOUT、LX 走顶层。
顶层大面积铺地,通过过孔连接内层地平面,重点在输入 / 输出电容下方与芯片散热焊盘处。
AGND 直接连芯片底部散热焊盘。
输入去耦电容尽量靠近 VIN 引脚,减小环路面积。
功率电感靠近 LX 引脚,缩短开关节点走线。
补偿、ROSC 等敏感小信号元件尽量靠近芯片,走线短。
底部散热焊板必须良好接地并充分散热。
器件与文档支持
可在 TI 官网注册接收文档更新提醒。
TI E2E 工程师社区可交流技术问题。
器件具备有限 ESD 防护,储运需防静电。
机械、封装与订购信息
封装:40 引脚 VQFN,6mm × 6mm
工作温度:--40℃ ~ 125℃
湿敏等级:MSL 3,峰值回流 260℃
符合 RoHS 标准
引脚功能(中文翻译)
| 引脚名称 | 引脚号 | 输入/输出 | 功能描述 |
|---|---|---|---|
| RLIM3 | 1 | I | Buck3 限流设置引脚。该引脚与地之间接电阻,用于设置输出电感的峰值限流。 |
| SS3 | 2 | I | Buck3 软启动引脚。该引脚接小型陶瓷电容,用于设置转换器软启动时间。 |
| COMP3 | 3 | O | Buck3 环路补偿引脚。该引脚接串联 RC 电路,完成该路转换器的补偿网络。 |
| FB3 | 4 | I | Buck3 反馈输入引脚。从转换器输出端经电阻分压接至该引脚,分压点电压为 0.8V。 |
| SYNC | 5 | I | 同步时钟输入。系统中若有同步时钟,可接至该引脚;不使用时接地。 |
| ROSC | 6 | I | 振荡器频率设置。该引脚接电阻,设置内部自主时钟频率;若使用外部同步,该电阻需设为外部时钟频率的约 70%。 |
| FB1 | 7 | I | Buck1 反馈引脚。从转换器输出端经电阻分压接至该引脚,分压点电压为 0.8V。 |
| COMP1 | 8 | O | Buck1 补偿引脚。该引脚接串联 RC 电路,完成该路转换器的补偿网络。 |
| SS1 | 9 | I | Buck1 软启动引脚。该引脚接小型陶瓷电容,用于设置转换器软启动时间。 |
| RLIM1 | 10 | I | Buck1 限流设置引脚。该引脚与地之间接电阻,用于设置输出电感的峰值限流。 |
| EN1 | 11 | I | Buck1 使能引脚。低电平关断;悬空时内部弱上拉至 V3V,自动开启;如需延时启动,该引脚与地之间接小型陶瓷电容。 |
| BST1 | 12 | I | Buck1 自举电容引脚。该引脚与开关节点之间接 47nF 陶瓷电容。 |
| VIN1 | 13 | I | Buck1 电源输入。引脚附近就近接 10µF 陶瓷电容。 |
| LX1 | 14 | O | Buck1 开关节点。 |
| LX2 | 16 | O | Buck2 开关节点。 |
| VIN2 | 18 | I | Buck2 电源输入。引脚附近就近接 10µF 陶瓷电容。 |
| BST2 | 19 | I | Buck2 自举电容引脚。该引脚与开关节点之间接 47nF 陶瓷电容。 |
| EN2 | 20 | I | Buck2 使能引脚。低电平关断;悬空时内部弱上拉至 V3V,自动开启;如需延时启动,该引脚与地之间接小型陶瓷电容。 |
| RLIM2 | 21 | I | Buck2 限流设置引脚。该引脚与地之间接电阻,用于设置输出电感的峰值限流。 |
| SS2 | 22 | I | Buck2 软启动引脚。该引脚接小型陶瓷电容,用于设置转换器软启动时间。 |
| COMP2 | 23 | O | Buck2 补偿引脚。该引脚接串联 RC 电路,完成该路转换器的补偿网络。 |
| FB2 | 24 | I | Buck2 反馈输入引脚。从转换器输出端经电阻分压接至该引脚,分压点电压为 0.8V。 |
| LOW_P | 25 | I | TPS65251 低功耗工作模式使能(高电平有效)。 |
| GND | 26 | --- | 接地引脚。 |
| PGOOD | 27 | O | 电源正常指示,开漏输出。所有转换器完成时序并进入稳压状态后输出有效;极性可工厂配置(默认高有效)。 |
| V7V | 28 | O | 内部电源引脚。该引脚与地之间接 10µF 陶瓷电容。 |
| V3V | 29 | O | 内部电源引脚。该引脚与地之间接 3.3µF~10µF 陶瓷电容。 |
| AGND | 30 | --- | 模拟地。所有 GND 引脚与底部散热焊盘相连。 |
| GND | 31 | --- | 接地引脚。 |
| VIN | 32 | I | 电源输入。 |
| VIN | 33 | I | 电源输入。 |
| VIN | 34 | I | 电源输入。 |
| GND | 35 | --- | 接地引脚。 |
| LX3 | 36 | O | Buck3 开关节点。 |
| VIN3 | 38 | I | Buck3 电源输入。引脚附近就近接 10µF 陶瓷电容。 |
| BST3 | 39 | I | Buck3 自举电容引脚。该引脚与开关节点之间接 47nF 陶瓷电容。 |
| EN3 | 40 | I | Buck3 使能引脚。低电平关断;悬空时内部弱上拉至 V3V,自动开启;如需延时启动,该引脚与地之间接小型陶瓷电容。 |
| PAD | --- | --- | 底部散热焊盘,必须接地。 |


.