论文信息
- 标题:2309.07950v1

拓扑与曲率双剑合璧:scGeom如何从单细胞数据中"看见"细胞命运
一句话速览 北卡罗来纳州立大学的研究团队开发了一个名为scGeom的新工具,首次将前沿的拓扑数据分析与图曲率计算系统性地应用于单细胞转录组学。该工具不依赖先验聚类或标记基因,仅通过分析细胞网络和基因网络的内在几何与拓扑结构,就能精准识别处于过渡状态的细胞、量化细胞发育潜能,甚至提升细胞类型分类的准确性。
背景与痛点:当细胞命运不再是简单的"分叉路"
想象一下,你正在观察一座熙熙攘攘的城市。传统的单细胞数据分析方法,就像是在给这座城市拍一张静态的航拍照片,然后根据建筑的外观(基因表达)将它们粗略地划分为"住宅区"、"商业区"、"工业区"。这种方法很有效,能识别出稳定的"细胞类型"。
但生命是动态的。在这座城市中,真正有趣的是那些正在发生变化的区域:一片老厂房正在被改造成创意园区,一条新的地铁线正在规划建设中。这些就是细胞世界中的"过渡状态"------它们不是稳定的终点,而是命运转变的临时驿站。理解这些过渡状态,对于揭示发育、疾病或再生过程至关重要。
然而,现有的计算方法在捕捉这些"动态工地"时遇到了麻烦。大多数方法严重依赖于第一步的"拍照分区"(聚类)。它们通过计算一个细胞属于各个"区"的概率,用概率的"不确定性"(熵)来猜测它是不是过渡细胞。这就好比说,如果一个区域看起来既像住宅又像商业,那它可能就是过渡区。
问题在于:第一,这张"照片"(聚类结果)的质量高度依赖于拍照的角度和分辨率(聚类算法和参数)。第二,这种方法本质上是一种"事后推断",而非从数据结构的本质出发去发现。此外,对于细胞另一个关键属性------发育潜能(类似于一个区域的"可塑性"或"发展上限"),现有方法更是缺乏无监督的分析手段,严重依赖已知的生物学知识进行标注。
单细胞数据本质上是高维、复杂的"数据流形",蕴含着丰富的多尺度结构信息。传统基于图的方法主要关注一阶的、局部的连接关系(谁和谁直接相邻),就像只关注城市中直接相连的街道,却忽略了整体的街区形态、环路系统乃至三维立体结构。我们需要新的"眼镜",去直接观测数据本身蕴含的几何形状 (曲率)与拓扑结构(连通性、环状特征),从而更本质地理解细胞状态。
核心方法:用"形状"和"连接性"解读生命密码
为了解决上述问题,Tram Huynh和Zixuan Cang博士提出了scGeom。其核心思想非常直观:细胞的生物学状态和功能,必定会烙印在它与其他细胞的关系网络,以及其内部基因协同网络的几何与拓扑结构之上。

scGeom从两个层面提取这些"结构指纹":
1. 细胞网络的几何与拓扑:捕捉过渡状态 首先,研究人员将细胞投射到一个低维空间(如PCA空间),并根据彼此间的相似性构建一个细胞邻接网络。在这个网络上,他们引入了两把"尺子":
-
图曲率(Ollivier-Ricci曲率) :这是一个衡量网络局部"弯曲"程度的指标。你可以把它想象成地形中的"山谷"和"山脊"。在一个紧密的细胞群落(稳定状态)内部,曲率往往为正,像一个小山丘;而在连接两个不同群落的"桥梁"(过渡细胞)上,曲率会变为负值,像一个马鞍形的山口。负曲率是"连接者"的几何标志。
-
局部持久同调:如果说曲率是测量局部弯曲,那么持久同调就是用来探测不同尺度下的"空洞"结构。它通过一个逐渐"放大"的滤镜来观察每个细胞周围的邻居网络:滤镜宽松时,很多细胞连成一片;滤镜收紧时,只有最相似的细胞才保持连接。在这个过程中,它会记录下"连通组件"(几个独立的小团体)和"环"(闭环结构)何时出现、何时消失。一个结构存在得越久("持久性"越长),说明它越稳定、越显著。过渡区域的结构往往更加复杂,会产生更多显著或持久的拓扑特征。
2. 基因网络的拓扑:解码发育潜能 每个细胞内部,基因之间并非独立工作,它们构成一个复杂的调控或共表达网络。scGeom为每个细胞构建或赋予一个基因网络,并分析其拓扑。
-
对于高可塑性细胞(如干细胞),其基因网络往往处于一种"全局准备"状态,许多通路都保持低水平的活跃和连接,网络整体连通性好,可能形成一些大的"环路"(高维空洞),这代表了功能的多样性和可塑性。
-
对于已分化细胞,其基因网络活动更集中于特化的通路,其他部分"沉默",这会导致网络出现更多孤立的组件(连通性变差),且大尺度环状结构减少。
通过计算基因网络的持久同调(特别是0维"连通组件"和1维"环"的特征),scGeom可以量化这些差异。干细胞的拓扑特征会显示出更短的生命周期(连通组件消失得快,说明连接紧密)和更显著的环状结构。
实验结果:结构指纹如何说话
理论是否有效,需要用数据检验。研究团队在多个真实数据集上验证了scGeom的能力。
1. 精准锁定"桥梁"细胞 在骨髓细胞发育数据集中,已知存在两个不稳定的过渡状态。scGeom仅凭计算细胞网络的曲率和局部拓扑特征,就成功地将这些过渡细胞高亮出来,其效果与依赖聚类结果的先进方法MuTrans相当,但出发点更为根本。

更令人印象深刻的是在诱导多能干细胞(iPSC)时序分化 数据集上的表现。该数据集已知在培养第1.5天和第2.5天左右发生两次主要的命运转变。在不使用任何时间先验知识的情况下,scGeom发现,恰恰在这两个时间点,整个细胞网络的曲率显著下降,而局部拓扑的"总持久性"显著上升。这直接印证了在命运转变的关键时刻,细胞群体中涌现出大量作为"桥梁"的过渡细胞,其局部结构也变得异常复杂。
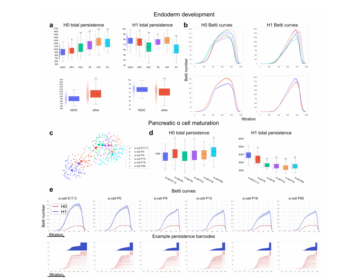
2. 拓扑特征量化发育潜能 在人类内胚层发育 和小鼠胰腺α细胞成熟的数据集中,研究人员分析了基于先验知识的基因网络拓扑。结果清晰显示:
-
干细胞(hESC)的基因网络具有更低的H0总持久性 (连通组件更少、连接更紧密)和更高的H1总持久性(存在更显著、更持久的环状结构)。
-
随着细胞向终末状态分化,H0总持久性上升(网络变得破碎,孤立模块增多),H1总持久性下降(大尺度环状结构消失)。

这些拓扑特征,成为了量化细胞"可塑性"或"成熟度"的无监督指标。
3. 提升细胞分类的"结构助攻" 最后,在小鼠大脑和肾脏 细胞的分类任务中,研究人员将基因网络的拓扑特征(如总持久性、持久熵)作为额外信息,与传统的基因表达特征一起输入机器学习模型。结果显示,加入拓扑特征后,细胞类型分类的准确率、平衡准确率、精确率和召回率均获得了稳定提升。

例如,在大脑数据中,神经元的基因网络表现出显著更长的H1持久条码(更多显著的环),这与神经元功能的高度复杂性和网络连接的广泛性在直觉上是相符的。拓扑特征为分类器提供了超越单纯表达量的、关于基因相互作用"模式"的新信息。
意义与展望:打开单细胞分析的"第三维度"
scGeom的工作标志着单细胞数据分析范式的一次重要演进。它将拓扑数据分析 和离散几何这些强大的数学工具引入了生物学领域,使得研究人员能够超越传统的"聚类-轨迹推断"流程,直接从数据的高维复杂结构中提取生物学洞见。
其意义在于:
-
提供无监督的新视角:无需预先聚类或依赖标记基因,为发现未知的过渡状态和细胞特性提供了独立验证的新手段。
-
量化难以捉摸的性质:为"发育潜能"、"细胞可塑性"等全局性、连续性的生物学概念提供了可计算的拓扑描述子。
-
增强现有分析流程:其提取的结构特征可以作为"增强因子",与任何现有的聚类、分类或轨迹推断方法结合,提升分析的鲁棒性和信息量。
潜在的应用前景广阔:在癌症研究中,识别肿瘤微环境中具有高度可塑性、易于发生转移的"过渡态"细胞;在发育生物学中,更精细地描绘命运决定的岔路口;在再生医学中,评估干细胞产品的分化均匀性和质量。
局限性与未来方向
当然,这项开创性工作也有其局限性。目前,拓扑特征更多是作为整体的"指纹"或"摘要"来使用,尚难以将某个特定的"环"或"空洞"精确地回溯到具体哪些基因或细胞子集上(即特征的可解释性有待加强)。此外,当比较小规模的基因网络(如特定通路)时,不同的基因排列可能产生相同的拓扑结构,需要更精细的比较方法。
未来,随着多参数持久同调等更高级工具的发展,scGeom的方法有望应用于整合多组学数据(同时考虑基因表达、染色质可及性等多种相似性度量)和空间转录组数据(同时整合空间距离与表达相似性),从而在更丰富的维度上解析生命的复杂结构。
scGeom的出现,仿佛为生物学家提供了一副能观测数据"形状"与"结构"的数学显微镜。它告诉我们,细胞的命运密码不仅写在基因表达的"音符"里,更编码在这些音符交织而成的"空间结构"之中。当我们在单细胞数据的海洋中航行时,除了关注岛屿(细胞类型)的位置,或许更应该去感受洋流的曲率与漩涡的拓扑,因为它们才能真正指引我们理解生命动态变迁的深邃轨迹。
一个值得思考的问题是:如果细胞的命运转变真的对应着其网络拓扑结构的特定演变模式,那么我们能否逆向为之------通过人工设计或干预基因网络的拓扑结构,来主动引导或重编程细胞的命运走向?这听起来像是科幻,但或许正是拓扑生物学未来可能触及的疆界。