FT838NB1-RT是一款集成 700V 功率 NPN 的原边反馈(PSR)AC-DC 控制器,专为5W 以下(如 5V/1A) 小功率反激电源设计,可省去光耦与 TL431,极简外围、低成本、高性价比。
FT838NB1-RT典型应用场景
便携式设备充电器:手机、无绳电话、PDA、MP3/MP4、数码相机等 5V/1A 充电头 / 适配器。
小家电与待机电源:机顶盒、网络设备辅助电源,待机功耗要求严苛的场景。
小型 LED 驱动:LED 射灯、灯杯、球泡灯等照明电源。
消费电子电源:儿童玩具、遥控设备、小夜灯等低成本小型电源方案。
FT838NB1-RT核心定位与优势
集成度高:内置 700V 功率 NPN,无需外置 MOS,SOP-8 封装,体积小。
控制方式:原边反馈(PSR)实现 CV/CC,简化次级反馈,降本增效。
性能特性:支持 3% 线损补偿、全范围无异音、快速动态响应,满足 5 级能效。
保护完善:逐周期限流、VCC 过压 / 欠压、过温、开路等多重保护,通过安规认证。
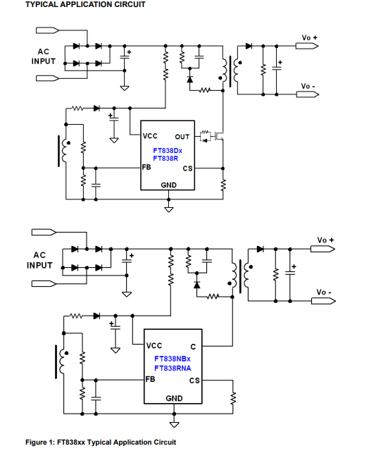
典型应用电路:

特点:
无需光耦 + TL431,靠原边绕组采样实现稳压
芯片内置高压功率管,外围元件极少,成本低
核心工作流程:
上电:AC 输入经整流滤波得到高压母线。
启动:芯片内部高压电流源给 VCC 电容充电,芯片启动。
开关控制:芯片通过 C 引脚控制内置功率管的通断,变压器原边电流变化,能量被存储到变压器中。
能量释放:功率管关断后,变压器的能量通过次级绕组释放,整流滤波后得到输出电压。
稳压:芯片通过 FB 引脚采样辅助绕组电压,调整占空比,维持输出电压稳定。
限流:芯片通过 CS 引脚采样原边电流,限制最大输出电流,实现恒流控制。

引脚功能(SOP-8)
| 引脚 | 名称 | 功能 |
|---|---|---|
| 1 | CS | 原边电流采样,接采样电阻到 GND |
| 2 | FB | 输出电压反馈,接辅助绕组分压 |
| 3 | VCC | 芯片供电,接旁路电容与辅助绕组 |
| 4 | NC | 空脚,悬空 |
| 5/6 | GND | 地(内置 NPN 发射极) |
| 7/8 | C | 内置 NPN 集电极,接变压器原边(需合并连接) |