

1、volatile和QAtomicBool

2、QFutureWatcher肯QFuture和QtConcurrent.

例子:



7.1、在线程中执行函数QtConcurrent_run和QRunnable

7.1.1、QtConcurrent_run()的使用



a、invokeMethod和postEvent两种方法异步调用

代码解读:
b、自定义事件传递任务进度postEvent和sendEvent

c、轮询检查线程是否结束

7.1.2、QRunnable使用
a、QMetaObject_invokeMethod()方法启动一个槽

b、QtConcurrent_run()和QRunnbale区别总结

7.2、线程中的过滤和映射

a、映射简化-过滤简化

映射简化-过滤简化的应用NumberGrid列子:


b、QtConcurrent 异步操作的线程安全设计与状态管理:从 QFutureWatcher 到 ThreadSafeErrorInfo 的完整实现策略

c、ThreadSafeErrorInfo 类的详细解析:线程安全错误处理机制

d、QtConcurrent 与 QFutureWatcher 详细使用指南

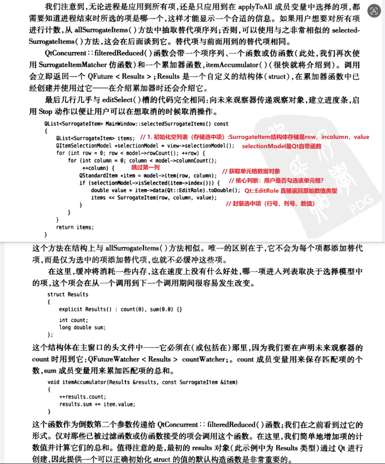
7.2.1、Qt对模型QTableview使用替代项过滤与观察器设置进度条

a、Qt多线程数据处理与停止机制

b、Qt仿函数类 SurrogateItemMatcher 的设计与实现

c、使用 QtConcurrent 进行过滤:完整详细解析

d、finishedSelecting() 函数(异步选择操作完成处理)

e、三参数tr()的用法

7.2.2、使用QtConcurrent进行过滤并简化


7.2.3、用QtConcurrent进行映射



