目录
前言:
解决集群模式下的安全问题(分布式锁),Redis实现秒杀优化,秒杀的异步优化
1.分布式锁
1.1.分布式锁的原理与方案
前述:由于我们发生了集群问题(不同的jvm下的监视器对象不同,那么同一把锁可以获取多次),【 Redis | 实战篇 秒杀实现 】-CSDN博客(问题描述),因此无法实现多个jvm线程的互斥
分析:其实就是因为我们使用的是jvm的锁,而多个jvm监视器并不共享,因此我们需要使用一把可以实现共享的锁(Redis的分布式锁),因为我们Redis只有一个,那么我们的资源就可以实现共享(互斥),从而避免集群问题
分布式锁介绍:满足分布式系统或集群模式下的进程可见并且互斥的锁
必须满足的要求:
- 多线程可见:所以线程都可以看见
- 互斥:保证只有一个线程可以拿到锁,其他线程失败
- 高可用:保证不管什么时候获取锁都会成功
- 高性能:加锁本来就是会影响性能(串行执行),要加快获取锁的速度
- 安全性:考虑没有成功释放锁出现的问题(死锁)
非必须要求:
- 可重入性:可不可以重新来获取锁
- 阻塞性:获取锁失败后会不会继续等待
- 公平/非公平:获取锁是否公平
实现方案:
方案一:MySQL
MySQL:SQL型数据库
- 多线程可见:可见,线程都可以来访问数据库
- 互斥:互斥,线程执行操作时,我们可以向数据库来申请一个互斥锁,当事务提交时锁释放(互斥锁只允许一个线程拿到)
- 高可用:好,利用主从机制
- 高性能:一般,基于硬盘操作
- 安全性:好,断开连接,自动释放锁
解释互斥 :就是其实我们之前实现数据库更新数据的操作时,数据库会分配一个互斥锁,因此在更新操作时不允许多个线程来执行更新(只允许一个线程),因此我们利用这个特性,自己来从数据库申请互斥锁,实现互斥 ,而锁的释放数据库会通过事务的方式来进行操作(如果提交成功那么就释放),总的来说就是你只需要申请锁,锁的释放你不需要管数据库会帮你搞定
方案二:Redis
Redis:非SQL性数据库
- 多线程可见:可见,线程直接访问
- 互斥:互斥,利用setnx命令来实现(数据不存在才能set成功,存在则失败,因此只有一个线程能成功获取锁)
- 高可用:好,主从,哨兵,集群机制
- 高性能:好,基于内存操作
- 安全性:一般,如果线程获取锁成功,服务宕机,锁没有释放(死锁),因此需要设置过期时间(时间一到自动释放锁)
解释互斥 :利用Redis的命令setnx,它的原理就是看Redis中有没有对应key,没有key帮你自动创建(获取锁成功标识),有不会进行任何操作(不会覆盖)(获取锁失败标识),所以它只有第一次执行才可以真正的执行成功,那么利用它就可以实现互斥(只有一个线程才能获取成功)
解释安全性:
- 问题:当线程获取锁成功后,还未执行释放锁操作,服务却宕机了,锁没有释放(死锁),那么以后的线程都无法获取锁,形成了死锁问题
- 解决:既然服务宕机问题无法避免 ,那么我们只能从释放锁出发,因此我们可以给锁设置一个过期时间,时间一到锁自动删除(注意细节,不然还是会出问题)
方案三:Zookeeper
Zookeeper:分布式协调服务
- 多线程可见:可见,直接访问
- 互斥:互斥,有两种方法实现互斥,下面解释
- 高可用:好,集群机制
- 高性能:一般,主从之前的数据同步需要消耗一定的时间
- 安全性:好,创建的临时节点,服务宕机自动释放
互斥方法一:利用它的节点有序性,并且节点是单调递增的,Zookeeper约定每次获取时必须获取到最小的节点才成功(保证了先执行的线程先获取小的节点,实现了线程的有序性,从而实现互斥)
互斥方法二:利用它的唯一性,由于它的节点名称都相同,那么所有线程都根据名称来获取,只有一个线程能成功获取
1.2.Redis的String结构实现分布式锁
分析:实现分布式锁那么就需要实现最基础的获取锁,释放锁
获取锁:
- 利用setnx命令实现互斥
- 利用expire命令设置过期时间
释放锁:
- 手动删除锁(key)
- 超时自动释放锁
问题 :因为我们要使用的是setnx与expire两个不同的命令,分步执行,并没有确保原子性操作 ,那么当我们setnx执行成功,还未执行expire时,服务却宕机了,由于没有设置过期时间,如果出现之前的问题,还是会出现死锁问题(锁未释放)
解决 :既然我们是因为没有确保原子性操作,那么我们就使用一个命令同时完成获取锁和设置过期实际的操作,我们可以通过使用set命令,set命令可以设置参数,而这些参数里就可以设置setnx特性(不能重复赋值)(NX),设置过期时间(EX)
思考:当我们获取锁失败后,我们应该执行什么操作?
- 阻塞式获取:获取锁失败,会阻塞等待,等待锁释放来获取锁
- 非阻塞式获取:获取锁失败,不继续等待,直接返回信息
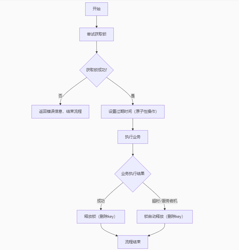
实现非阻塞式获取:
步骤:
开始(跳过一些业务)
==》尝试获取锁
==》判断获取锁是否成功
==》获取锁失败
==》返回错误信息,不再重试(由于实现的是一人一单,获取锁失败则已经下过单了)
==》获取锁成功,设置过期时间(原子性操作)
==》执行业务
==》业务超时/服务宕机
==》锁自动释放(删除key)
==》业务执行成功
==》释放锁(删除key)

java
//接口
public interface ILock {
boolean tryLock(Long time);
void unLock();
}
java
import cn.hutool.core.lang.UUID;
import org.springframework.core.io.ClassPathResource;
import org.springframework.data.redis.core.StringRedisTemplate;
import org.springframework.data.redis.core.script.DefaultRedisScript;
import java.util.Collections;
import java.util.concurrent.TimeUnit;
public class SimpleRedisLock implements ILock{
private String name;
private StringRedisTemplate stringRedisTemplate;
private static final String KEY_PREFIX = "lock:";
private static final String ID_PREFIX = UUID.randomUUID().toString(true) + "-";
public SimpleRedisLock(String name, StringRedisTemplate stringRedisTemplate) {
this.name = name;
this.stringRedisTemplate = stringRedisTemplate;
}
@Override
public boolean tryLock(Long time) {
//1.设置key
String key = KEY_PREFIX + name;
//2.存入Redis,返回
//获取当前线程id
String threadId = ID_PREFIX + Thread.currentThread().getId();
Boolean isLock = stringRedisTemplate.opsForValue().setIfAbsent(key, threadId, time, TimeUnit.SECONDS);
return Boolean.TRUE.equals(isLock);
}
@Override
public void unLock() {
//1.设置key
String key = KEY_PREFIX + name;
//2.删除锁
stringRedisTemplate.delete(key);
}
}
解释:由于我们实现的是一人一单的业务,那么不同的用户的锁需要不同,因此我们的key需要拼接用户id,并且我们是将线程id存入value,为了区分是哪个线程执行获取锁的操作(后面要使用的细节)
1.3.锁误删问题
问题: 线程1获取锁成功,由于执行业务时间过长,导致锁超时释放,而锁已经释放,线程2获取锁成功,在线程2执行业务时,线程1业务执行完直接将锁释放(删除的是线程2的锁),由于锁释放,线程3获取锁成功,执行业务,最终一人下了多次单,还是出现了并发执行的问题
前提:锁还未获取
线程1获取锁成功
==》线程1执行对应业务
==》线程1由于执行业务时发生阻塞,导致执行时间过长
==》线程1的锁自动释放
==》线程2抢到执行权
==》由于锁已经释放
==》线程2获取锁成功
==》线程2执行业务
==》线程1抢到执行权
==》线程1执行完业务
==》线程1释放锁(细节:没有判断)
==》线程3抢到执行权
==》由于锁已经释放
==》线程3获取锁成功
==》线程3执行业务
==》最终线程1,2,3都执行了业务
最终我们本意是一人一单,但是现在是一人下了3次单,出现了并发执行的问题


解决 :其实本质是不是因为线程1误删了线程2的锁 ,那么我们可不可以在每次删除锁时进行判断 ,先判断该锁是不是自己线程获取到的锁,如果是的那么就删除锁,不是那么就不执行删除锁操作,而我们之前是不是把线程的id存入了锁对应的value 中,那么我们可以从中取出值与执行删除锁的线程id进行比较即可

步骤:
开始(跳过一些业务)
==》尝试获取锁
==》判断获取锁是否成功
==》获取锁失败
==》返回错误信息,不再重试(由于实现的是一人一单,获取锁失败则已经下过单了)
==》获取锁成功,设置过期时间(原子性操作)
==》执行业务
==》业务超时/服务宕机
==》锁自动释放(删除key)
==》业务执行成功
==》取出锁中存储的value(获取锁的线程id)
==》获取id与执行删除锁线程id进行判断
==》id一致
==》释放锁(删除key)
==》不一致,不执行删除操作


java
//接口
public interface ILock {
boolean tryLock(Long time);
void unLock();
}
java
import cn.hutool.core.lang.UUID;
import org.springframework.core.io.ClassPathResource;
import org.springframework.data.redis.core.StringRedisTemplate;
import org.springframework.data.redis.core.script.DefaultRedisScript;
import java.util.Collections;
import java.util.concurrent.TimeUnit;
public class SimpleRedisLock implements ILock{
private String name;
private StringRedisTemplate stringRedisTemplate;
private static final String KEY_PREFIX = "lock:";
private static final String ID_PREFIX = UUID.randomUUID().toString(true) + "-";
public SimpleRedisLock(String name, StringRedisTemplate stringRedisTemplate) {
this.name = name;
this.stringRedisTemplate = stringRedisTemplate;
}
@Override
public boolean tryLock(Long time) {
//1.设置key
String key = KEY_PREFIX + name;
//2.存入Redis,返回
//获取当前线程id
String threadId = ID_PREFIX + Thread.currentThread().getId();
Boolean isLock = stringRedisTemplate.opsForValue().setIfAbsent(key, threadId, time, TimeUnit.SECONDS);
return Boolean.TRUE.equals(isLock);
}
@Override
public void unLock() {
//1.设置key
String key = KEY_PREFIX + name;
//2.获取标识
String threadId = ID_PREFIX + Thread.currentThread().getId();
//3.获取Redis中的标识
String id = stringRedisTemplate.opsForValue().get(key);
if(threadId.equals(id)){
//标识相同,释放锁
//4.删除
stringRedisTemplate.delete(key);
}
}
}
解释:由于我们之前存入了线程id,那么当我们进行删除锁操作时,我们先进行判断id是否正确,再进行删除
思考: 由于线程id的创建是不断递增的,但是我们现在在集群情况下存在多个jvm它们之间的线程id不会共享,那么线程的id有可能重复 ,不同的jvm的线程id很可能出现重复,因此还是会出现误删问题
解决: 就是说我们不仅仅是要区分不同的线程,还需要区分不同的tomcat(jvm),总的来说就是需要区分不同jvm下的不同线程,所以我们在存入vaule值的时候就需要存入区分jvm的标识
实现:我们生成一个全局变量UUID(static,final),用UUID区分不同的jvm,用线程id区分不同的线程,将生成的UUID拼接上线程id存入value即可
1.4.锁的原子性操作问题
问题 :当线程1获取锁成功后执行业务,在判断锁是否一致,锁一致,但是此时发生了阻塞(jvm的垃圾回收可能会阻塞),由于阻塞时间过长,发生锁的超时释放,由于锁释放了,线程2获取锁成功后,线程1来执行删除锁的操作(已经判断过一致了),其实是把线程2的锁删除,线程3获取锁,执行业务,最终还是出现了多个线程执行业务,出现并发执行问题
前提:此时锁还未获取
线程1获取锁成功
==》线程1执行业务
==》线程1判断锁是否一致
==》线程1判断成功
==》线程1还未删除锁发生了阻塞(jvm有垃圾回收机制可能会操作阻塞)
==》线程1由于阻塞时间过长,导致锁超时释放
==》由于锁已经释放
==》线程2抢到执行权
==》线程2获取锁成功
==》线程2执行业务
==》线程2判断锁是否一致
==》线程2判断成功
==》线程1抢到执行权
==》由于之前已经进行了判断操作,可以直接删除
==》线程1执行删除锁操作(删除线程2的锁)
==》线程3抢到执行权
==》线程3获取锁成功
==》线程3执行业务
==》线程2也会删除线程3的锁
==》循环执行
最终一个用户可以下多个单,出现了并发执行问题



原因 :其实出现问题的原因还是因为判断锁标识和释放锁标识是两个动作 (如果之间发生阻塞,那么就会出现问题),因此我们还是需要进行原子性操作
思考:一般想到的解决方案是不是进行事务管理,同时成功才事务提交,失败一个就事务回滚
Redis的事务:Redis的事务是一个批处理操作 (只会一次性就全部执行完,并不会有分布操作),因为你的判断操作是需要查询数据来进行判断,如果你将判断锁和删除锁加入Redis事务,那么你的查询数据的结果需要等到删除锁操作执行时才会有数据(一次性全部执行),因此此方法行不通
1.5.Lua脚本解决原子性问题
Redis来执行Lua脚本:Redis提供了Lua脚本功能,在一个脚本中可以编写多条Redis命令,确保命令执行时的原子性,而Lua是一个编程语言
语法:redis.call('命令名称','key','其他参数',........)(脚本)
在Redis中调用Lua脚本:EVAL "脚本" 0(代表脚本要使用的key个数)(如果你是在命令中写死了key,那么个数就写0,没有写死,而是写的KEYS[N],那么个数就写N)
比如:EVAL "return redis.call('set',KEYS[1],ARGV[1])" 1 name Rose
解释:就是说你这里写了key的个数为1,那么它就会从开头找一位参数(name),找完了那么剩余的就是其他参数,Rose就是ARGV[1]
RedisTemplate调用Lua脚本:
Lua
-- 比较线程标识是否与锁中的标识一致
if (redis.call('get',KEYS[1]) == ARGV[1]) then
-- 释放锁
return redis.call('del',KEYS[1])
end
return 0
java
public class SimpleRedisLock implements ILock{
private String name;
private StringRedisTemplate stringRedisTemplate;
private static final String KEY_PREFIX = "lock:";
private static final String ID_PREFIX = UUID.randomUUID().toString(true) + "-";
private static final DefaultRedisScript<Long> UNLOCK_SCRIPT;
static {
UNLOCK_SCRIPT = new DefaultRedisScript<Long>();
UNLOCK_SCRIPT.setLocation(new ClassPathResource("unlock.lua"));
UNLOCK_SCRIPT.setResultType(Long.class);
}
public SimpleRedisLock(String name, StringRedisTemplate stringRedisTemplate) {
this.name = name;
this.stringRedisTemplate = stringRedisTemplate;
}
@Override
public boolean tryLock(Long time) {
//1.设置key
String key = KEY_PREFIX + name;
//2.存入Redis,返回
//获取当前线程id
String threadId = ID_PREFIX + Thread.currentThread().getId();
Boolean isLock = stringRedisTemplate.opsForValue().setIfAbsent(key, threadId, time, TimeUnit.SECONDS);
return Boolean.TRUE.equals(isLock);
}
@Override
public void unLock() {
//调用lua脚本
stringRedisTemplate.execute(UNLOCK_SCRIPT
, Collections.singletonList(KEY_PREFIX + name)
,ID_PREFIX + Thread.currentThread().getId());
}
}
1.6.基于String实现分布式锁存在的问题
问题:
- 不可重入:同一个线程无法多次获取同一把锁
- 例子:在同一个线程中方法a获取锁后调用方法b,b也要获取锁,b获取锁失败,如果你是可重试机制,b就会一直等待a将锁释放,而a需要调用b执行完才能释放,从而出现死锁问题
-
- 不可重试:实现了非阻塞式,尝试一次获取,失败就返回错误信息
- 注意:由于实现了不可重试机制,其实上面的例子只能用来理解一下
-
- 超时释放:虽然可以避免死锁问题,但是会出现超时误删锁的问题,存在安全隐患
-
- 主从一致性:主从同步存在延迟,当主宕机时,就会出现问题
- 原理:主节点负责写操作,从节点负责读操作,读是从多个节点读,并且当主出现问题时,从会代主
- 例子:线程1获取锁(set写操作),主节点完成(同步延迟),还未同步到从节点,主节点宕机,从代主(未同步锁),线程2就可以获取锁
- 解释:虽然有这种情况,但是由于主从延迟可以做到毫秒及一下,所以其概率极低
解决:简单说一下
不可重入 :是因为你锁只有一次使用权,那么我们可以给锁加个次数,先判断是不是同一个jvm下的同一个线程,是的那就给锁的次数加一,当每次删除锁时先进行判断是不是自己的锁,然后进行次数减一,最后判断次数是不是已经为0,为0才可以删除锁,细节:由于现在有三个字段(key,value,次数)因此我们要使用Hash结构来实现
不可重试:就是更改一段业务代码,既然你需要重试,那么就重试(细节:不要获取锁失败就之间重试,可以等一等,利用订阅和信号量来解决)
超时释放:其实就是因为我们执行业务时,由于业务时间过长导致释放,那么我们可以进行一个判断,在超时时间的三分之一处(别处也可以)你的业务还在执行,那么我就刷新你的锁超时时间,你一直在执行,那么我就一直刷新(细节:利用watchDog)
主从一致性:既然是因为主从同步出现问题,那就不要主从了,直接让所有节点变成Redis的独立节点(都可以进行读写操作),以前获取锁只需要访问主节点,现在你需要访问所有的独立节点,都同意你才能获取到锁(都存入了锁数据)
1.7.Redisson分布式锁
介绍:在Redis的基础上实现了一个分布式工具集合(类似工具包),就是说你不需要自己来实现分布式锁了,直接用它就行
实现步骤:
- 引入依赖:

- 配置Redisson客户端:

使用:直接调用方法,给参数就行(和之前我们自己定义的差不多)
java
@Service
@Slf4j
public class VoucherOrderServiceImpl extends ServiceImpl<VoucherOrderMapper, VoucherOrder> implements IVoucherOrderService {
@Autowired
private ISeckillVoucherService iSeckillVoucherService;
@Autowired
private RedisIdWorker redisIdWorker;
@Autowired
private StringRedisTemplate stringRedisTemplate;
@Autowired
private RedissonClient redissonClient;
//代理对象
IVoucherOrderService proxy;
@Override
public Result seckillVoucher(Long voucherId) throws InterruptedException {
//1.根据id查询数据库优惠券信息
SeckillVoucher voucher = iSeckillVoucherService.getById(voucherId);
//2.获取时间
LocalDateTime beginTime = voucher.getBeginTime();
LocalDateTime endTime = voucher.getEndTime();
//3.判断时间
if (beginTime.isAfter(LocalDateTime.now())) {
return Result.fail("秒杀还未开始");
}
if (endTime.isBefore(LocalDateTime.now())) {
return Result.fail("秒杀已经结束");
}
//4.获取库存
Integer stock = voucher.getStock();
//库存不足
if (stock < 1) {
return Result.fail("库存不足");
}
Long userId = UserHolder.getUser().getId();
RLock lock = redissonClient.getLock("lock:order:" + userId);
boolean isLock = lock.tryLock(1L, TimeUnit.SECONDS);
if (!isLock) {
//获取锁失败
return Result.fail("只能下一单");
}
//获取锁成功
//获取代理对象
try {
IVoucherOrderService proxy = (IVoucherOrderService) AopContext.currentProxy();
return proxy.creatOrder(voucherId);
} catch (IllegalStateException e) {
throw new RuntimeException(e);
} finally {
lock.unlock();
}
}
@Transactional
public Result creatOrder(Long voucherId) {
//根据用户id和优惠券id查询数据库
Long userId = UserHolder.getUser().getId();
int count = query().eq("user_id", userId).eq("voucher_id", voucherId).count();
if (count > 0) {
//该用户已经下过单了
return Result.fail("一个用户只能下一单");
}
//库存足
//5.库存减1
boolean success = iSeckillVoucherService.update()
.setSql("stock = stock -1")
.eq("voucher_id", voucherId).gt("stock", 0)//乐观锁
.update();
if (!success) {
return Result.fail("库存不足");
}
//6.创建订单
VoucherOrder voucherOrder = new VoucherOrder();
//优惠券id
voucherOrder.setVoucherId(voucherId);
//订单id
Long orderId = redisIdWorker.setId("order");
voucherOrder.setId(orderId);
//用户id
voucherOrder.setUserId(userId);
//存入数据库
save(voucherOrder);
return Result.ok(orderId);
}
}
2.秒杀优化
分析:由于我们进行的查询更新操作都是直接对数据库进行操作,而数据库的并发能力本身是比较差的(写操作更慢) ,并且为了安全问题,我们还加入了分布式锁(影响性能),假设同时有大量的用户来访问(串行执行),一个接一个(等待时间过长)
例子 :在一家成本有限的饭店里,店主既要当服务员又要当厨师,当一名顾客来点单,店主需要接待顾客,然后进行炒菜(这个时间就长了),如果有下一个顾客也来点单,但是由于店主正在炒菜,顾客需要等待,你说他会不会等待这么久(工作效率低)
例子解决: 是不是因为店主需要干的事情太多了,那么店主就必须多聘用几人,分别负责不同的工作,这样效率就提高了
问题解决:因此我们也需要将业务操作分别由不同的线程来执行,效率就提高了
思考:怎么分开呢?
例子:在饭店里,当用户点餐后,服务员是不是需要给用户一个小票记录用户的单号,而厨师那里也需要一个小票,他需要根据单号来依次炒菜,这样是不是实现了异步执行,服务员只需要等待用户下完单后给小票,然后他就可以接待下一个顾客了(无需过度等待),而用户只需要等餐就行,工作效率大大提高(给完小票就是代表下单成功,之前是给餐后才是下单成功)
再次解决 :因此我们也可以实现该思想,我们可以将查询,判断库存,校验一人一单的操作类比于服务员接单操作,而我们的创建订单操作类比于厨师炒菜操作(时间长的你就可以类比厨师炒菜),我们判断校验成功后直接给用户返回下单成功,而具体的创建下单操作用户无需等待,类比后台执行(它会帮我们执行完,异步执行)
总结思路 :下单操作是不是只需要是判断校验成功,那么他就可以下单,我们就是在判断校验成功直接返回下单成功信息(而下单操作异步执行),这样就大大增加了效率
优化 :既然是先查询判断校验,然后异步更新数据库,那么我们可不可以将查询数据库转变成查询Redis(效率再次提高)
实现思路:我们将需要用到的查询数据存入Redis,判断校验成功后,将具体订单信息存入阻塞队列中,然后直接返回订单id即可,异步(新的线程)从队列中取出数据,执行创建订单操作(更新数据库)
思考如何将数据存入Redis:判断时间操作不需要我们判断了,其实前端就已经进行了判断,符合要求的你才能下单,判断库存呢,使用Redis的String结构(key为优惠券id,value为库存数量),校验一人一单呢?我们是不是可以这样思考:我们使用set集合(不可重复特性),key为优惠券id,value为用户id,因为value不可重复,因此只能存在不同的用户id,用户下单时,如果查到这个优惠券已经有该用户时,校验不通过,反之通过
**细节:**由于我们Redis同步了数据库的库存,那么其实当校验通过时,我们的Redis是不是也需要扣减库存,并且在操作Redis时,我们是不是也需要保证原子性操作(使用Lua脚本)
步骤:
Lua脚本
开始(操作Redis)
==》判断库存是否充足
==》库存不足
==》返回1(约定标识)
==》库存充足
==》判断用户是否下过单
==》用户已经下过单
==》返回2(约定标识)
==》用户没有下过单
==》扣减库存(-1)
==》将用户id存入当前优惠券的set集合
==》返回0(约定标识)

Lua
--获取id
local voucherId = ARGV[1]
local userId = ARGV[2]
--获取key
local stockKey = "seckill:stock:" .. voucherId
local orderKey = "seckill:order:" .. voucherId
--获取库存,判断
local stock = tonumber(redis.call('get', stockKey))
if not stock or stock <= 0 then
return 1 -- 库存不足
end
--判断用户是否重复下单
if(redis.call('sismember',orderKey,userId) == 1) then
--已经下过单
return 2
end
-- 扣减库存
redis.call('incrby',stockKey,-1)
-- 保存用户id到Redis中
redis.call('sadd',orderKey,userId)
-- 返回
return 0
服务端
前端传过来优惠券id
==》后端接收id
==》传入Lua脚本需要的用户id和优惠券id
==》执行Lua脚本
==》判断返回结果是否为0
==》结果不为0
==》根据返回结果,返回对应的错误信息
==》1(库存不足),2(不能重复下单)
==》结果为0
==》将优惠券id和用户id和订单id存入阻塞队列
==》调用新的线程异步执行更新数据库操作(下单操作)
==》直接返回订单id(下单成功信息)

java
@Service
@Slf4j
public class VoucherOrderServiceImpl extends ServiceImpl<VoucherOrderMapper, VoucherOrder> implements IVoucherOrderService {
@Autowired
private ISeckillVoucherService iSeckillVoucherService;
@Autowired
private RedisIdWorker redisIdWorker;
@Autowired
private StringRedisTemplate stringRedisTemplate;
@Autowired
private RedissonClient redissonClient;
private static final DefaultRedisScript<Long> SECKILL_SCRIPT;
static {
SECKILL_SCRIPT = new DefaultRedisScript<Long>();
SECKILL_SCRIPT.setLocation(new ClassPathResource("seckill.lua"));
SECKILL_SCRIPT.setResultType(Long.class);
}
//队列
private final BlockingQueue<VoucherOrder> orderTasks = new ArrayBlockingQueue<>(1024*1024);
//线程池
private static final ExecutorService SCRIPT_ORDER_EXECUTOR = Executors.newSingleThreadExecutor();
//代理对象
IVoucherOrderService proxy;
@PostConstruct
private void init(){
//类加载就执行方法
SCRIPT_ORDER_EXECUTOR.submit(new OrderRunTask());
}
private class OrderRunTask implements Runnable{
@Override
public void run() {
while (true) {
try {
//1.获取队列信息
VoucherOrder voucherOrder = orderTasks.take();
//2.创建订单
handleOrder(voucherOrder);
} catch (Exception e) {
log.error("处理订单异常:",e);
}
}
}
}
private void handleOrder(VoucherOrder voucherOrder) throws InterruptedException {
//设置锁
Long userId = voucherOrder.getUserId();
RLock lock = redissonClient.getLock("lock:order:" + userId);
boolean isLock = lock.tryLock(1L, TimeUnit.SECONDS);
if (!isLock) {
//获取锁失败
log.error("获取锁失败");
return ;
}
//获取锁成功
//获取代理对象
try {
//创建订单
proxy.creatOrderTask(voucherOrder);
} catch (IllegalStateException e) {
throw new RuntimeException(e);
} finally {
lock.unlock();
}
}
@Override
public Result seckillVoucher(Long voucherId) {
//1.获取用户id
Long userId = UserHolder.getUser().getId();
//2.执行lua脚本
Long result = stringRedisTemplate.execute(
SECKILL_SCRIPT,
Collections.emptyList(),
voucherId.toString(), userId.toString());
//3.判断
long r = result.longValue();
if (r != 0){
//执行失败,无法下单
return Result.fail(r==1?"库存不足":"无法重复下单");
}
//4.成功执行,可以下单
// 阻塞队列
Long orderId = redisIdWorker.setId("order");
//5.创建订单
VoucherOrder voucherOrder = new VoucherOrder();
//5.1优惠券id
voucherOrder.setVoucherId(voucherId);
//5.2订单id
voucherOrder.setId(orderId);
//5.3用户id
voucherOrder.setUserId(userId);
//6.加入阻塞队列
orderTasks.add(voucherOrder);
proxy = (IVoucherOrderService) AopContext.currentProxy();
return Result.ok(orderId);
}
@Transactional
public void creatOrderTask(VoucherOrder voucherOrder) {
//根据用户id和优惠券id查询数据库
Long userId = voucherOrder.getUserId();
Long voucherId = voucherOrder.getVoucherId();
int count = query().eq("user_id", userId).eq("voucher_id", voucherId).count();
if (count > 0) {
//该用户已经下过单了
log.error("不能重复下单");
return;
}
//库存足
//5.库存减1
boolean success = iSeckillVoucherService.update()
.setSql("stock = stock -1")
.eq("voucher_id", voucherId).gt("stock", 0)//乐观锁
.update();
if (!success) {
return;
}
//存入数据库
save(voucherOrder);
}
}
解释:
阻塞队列:有一个线程尝试去队列中获取元素时,有元素获取成功,没有那么该线程就会被阻塞(一直等待),直到队列中有元素,获取到元素,才能继续执行后续操作
线程池:准备线程池,来实现新线程异步执行下单操作,准备一个线程任务(下单)让线程执行(一直)
- 思考:是不是当我们的项目一启动,用户就可以进行下单了,因此我们需要在类加载完毕时就开始执行任务,使用注解@PostConstruct
- 再思考:由于我们是开启一个新的线程来创建订单,而不同的线程的TreadLocal空间并不共享,所以无法从中获取,同理代理对象也不能获取(原理也是根据线程id来获取的,而我们的线程id已经变化)
**解决:**我们本来就已经将用户id存入了阻塞队列,我们直接从队列中取值就行,而代理对象也可以将其存入阻塞队列中或者是定义一个成员变量(先在主线程将变量赋值,新的线程直接调用即可)
内存限制问题: 由于我们使用的阻塞队列基于jvm来实现,使用的是jvm的内存,如果同时有大量用户下单(队列中的任务还没有来得及执行,内存没来得及释放),从而导致队列中的内存用完了,那么在之后下单的用户不会下单成功(内存限制)
数据安全问题:
- 原理是先在Redis中保证订单信息,再由新的线程操作数据库完成下单,那如果在操作数据库之前(下单之前),服务器宕机了,没有下单成功(数据库中没有订单数据),Redis和数据库中的数据不一致
- 原理线程从队列中取出任务后,该任务在队列中就已经删除了,那如果线程取出任务执行时发生了事故,导致任务还未执行完就终止了,而此时队列中也没有该任务了(数据库也没有进行下单操作),数据还是会不一致
3.秒杀的异步优化
3.1.基于消息队列的异步下单思路
分析:我们出现了问题是内存泄漏和数据安全问题,内存泄漏好解决,那么换一个,数据安全呢
例子:在之前,还没有快递柜时,快递员送快递需要受限于用户是否有时间接收(用户在上班上面的),如果用户很忙,快递员先把快递放门口,而用户担心快递被偷,不放门口一直等用户也不行,用户请假回家拿快递也不行,这样造成了双方不好的局面
解决: 如果我们设置一个快递柜,快递员只需要将快递送到快递柜即可,用户有时间了自己去拿一下就行,而快递柜既保证了快递的安全也保证了快递的存放数量
**思考:**我们是不是也可以这样,生产者为快递员,队列为快递柜,消费者为用户,那我们该使用什么队列呢?使用消息队列
消息队列的介绍:存放消息的队列,最简单的消息队列包含3个角色
- 消息队列:存储和管理消息
- 生成者:发送消息到消息队列中
- 消费者:从消息队列中获取消息并处理消息
优势:
- 它独立于jvm,不受jvm内存限制
- 不仅仅可以做消息的存储还可以做持久化(消息确认机制:你取出消息后,你需要消息确认,没有确认队列中的消息就不会消失,确保消息至少被消费一次)
基于Redis来实现消息队列的方式:
- List结构:基于List结构来模拟消息队列
- PubSub:基本的点对点消息模型
- Stream:比较完善的消息队列模型
3.2.基于List结构的消息队列
队列的基于原理:先进的先出去,出口与入口不一致
分析:那么我们就可以使用对应的List命令来实现(左边存,右边取,或者反之)
思路:我们具体使用的命令:BRPOP(左边存,右边取),这个命令它可以设置等待时间,那就代表使用该命令可以实现阻塞式获取数据
优点:
- 使用Redis,不受jvm内存限制
- List本身是Redis的数据结构,因此支持持久化,保证数据安全
- 满足有序性
缺点:
- 无法避免消息丢失:没有消息确认机制,消费者取出消息后,List中消息删除,而如果消费者自己出现了问题没有消费,导致消息丢失
- 只支持单消费者:拿了消息就会删除消息(只能使用一次)
3.3.基于PubSub的消息队列
介绍:消息传递模型(广播),消费者可以订阅一个或多个channel(类似频道),只要生产者向对应频道发送消息,那么所有订阅该频道的消费者就都可以收到消息
优点:
- 使用Redis,不受jvm内存限制
- 采用发布订阅支持多消费多生成
- 满足有序性
缺点:
- 不支持数据持久化:发送一条消息,没人订阅,那么消息就会消失,并不会将消息保证到Redis中
- 无法避免消息丢失:发送消息没人接收,那就丢失了
- 消息堆积有上限,超出数据丢失:发送消息时,如果有消费者订阅(监听),那么消费者那里会有一个缓存区域(临时存储消息),消费完一条消息,缓存就减一条消息,如果突然有大量消息发出,消费者来不及处理,而缓存空间有限,超出空间数据丢失
3.4.基于Stream的消息队列
基础命令:


命令XREAD特点:
- 消息可回溯
- 可以多消费者抢消息(竞争),加快消费速度
- 可以阻塞读取
- 没有消息漏读风险
- 有消息确认机制,保证消息至少被消费一次
消费者组:



3.5.Redis作为消息队列的3种方式对比
1. 消息持久化
-
List
支持持久化,消息存储在内存中,可通过RDB/AOF机制持久化到磁盘。适合需要简单持久化的场景,但需注意内存容量限制。
-
PubSub
不支持持久化。消息仅在发布时推送给当前在线的订阅者,若订阅者离线则消息丢失。适用于实时通知等临时性场景。 -
Stream
支持持久化,消息按时间顺序存储,可长期保留。支持数据备份和恢复,适合需要高可靠性的场景。
2. 阻塞读取
-
List
支持阻塞读取(如
BLPOP命令),消费者可等待新消息到达,避免轮询资源浪费。适合需要长连接等待消息的场景。 -
PubSub
不支持阻塞读取。订阅者需在线才能接收消息,消息即时推送后即失效,无法主动拉取历史消息。
-
Stream
支持阻塞读取(如
XREAD命令),消费者可阻塞等待新消息,并支持指定超时时间。结合消费者组时,能实现高效的消息分发。
3. 消息堆积处理
-
List
消息堆积受限于内存空间,需通过多消费者并行消费(如多个客户端轮询同一List)加快处理速度。适用于低吞吐量场景,但需警惕内存溢出风险。
-
PubSub
消息堆积能力极弱,受限于消费者缓冲区。若消费者处理速度慢,可能导致消息丢失或缓冲区溢出。仅适合瞬时流量场景。
-
Stream
支持设定队列最大长度(
MAXLEN),超过时自动淘汰旧消息。通过消费者组(Consumer Group)实现负载均衡,多个消费者可并行处理同一队列,显著减少堆积风险。适合高并发场景。
4. 消息确认机制
-
List
不支持消息确认。消息一旦被消费者读取即从队列移除,若消费失败无法重新投递。需自行实现重试逻辑。
-
PubSub
不支持消息确认。消息推送后即丢弃,无重试机制,可靠性较低。
-
Stream
支持消息确认(
XACK)。消费者处理消息后需显式确认,若未确认,消息会重新分配给其他消费者。结合消费者组的Pending Entries List(PEL),可实现可靠的消息投递。
5. 消息回溯
-
List
不支持消息回溯。消息被消费后即从队列头部移除,无法重新访问历史数据。
-
PubSub
不支持消息回溯。消息发布后仅推送给当前订阅者,无法追溯历史记录。
-
Stream
支持消息回溯。通过消息ID(时间戳+序号)可精确读取历史消息(如
XREAD指定起始ID),便于故障恢复或数据重放。

3.6.基于Stream消息队列实现异步秒杀下单
Lua脚本:
Lua
--获取id
local voucherId = ARGV[1]
local userId = ARGV[2]
--orderId
local orderId = ARGV[3]
--获取key
local stockKey = "seckill:stock:" .. voucherId
local orderKey = "seckill:order:" .. voucherId
--获取库存,判断
local stock = tonumber(redis.call('get', stockKey))
if not stock or stock <= 0 then
return 1 -- 库存不足
end
--判断用户是否重复下单
if(redis.call('sismember',orderKey,userId) == 1) then
--已经下过单
return 2
end
-- 扣减库存
redis.call('incrby',stockKey,-1)
-- 保存用户id到Redis中
redis.call('sadd',orderKey,userId)
-- 发送消息
redis.call('xadd','stream.orders','*','userId',userId,'voucherId',voucherId,'id',orderId)
-- 返回
return 0
java
@Service
@Slf4j
public class VoucherOrderServiceImpl extends ServiceImpl<VoucherOrderMapper, VoucherOrder> implements IVoucherOrderService {
@Autowired
private ISeckillVoucherService iSeckillVoucherService;
@Autowired
private RedisIdWorker redisIdWorker;
@Autowired
private StringRedisTemplate stringRedisTemplate;
@Autowired
private RedissonClient redissonClient;
private static final DefaultRedisScript<Long> SECKILL_SCRIPT;
static {
SECKILL_SCRIPT = new DefaultRedisScript<Long>();
SECKILL_SCRIPT.setLocation(new ClassPathResource("seckill.lua"));
SECKILL_SCRIPT.setResultType(Long.class);
}
//线程池
private static final ExecutorService SCRIPT_ORDER_EXECUTOR = Executors.newSingleThreadExecutor();
//代理对象
IVoucherOrderService proxy;
@PostConstruct
private void init(){
//类加载就执行方法
SCRIPT_ORDER_EXECUTOR.submit(new OrderRunTask());
}
private class OrderRunTask implements Runnable{
String queueName = "stream.orders";
@Override
public void run() {
while (true) {
try {
//1.获取队列信息
List<MapRecord<String, Object, Object>> list = stringRedisTemplate.opsForStream().read(
Consumer.from("g1", "c1"),
StreamReadOptions.empty().count(1).block(Duration.ofSeconds(2)),
StreamOffset.create(queueName, ReadOffset.lastConsumed())
);
//2.判断消息是否获取成功
if(list == null || list.isEmpty()){
//2.1.获取失败,没有消息,继续循环
continue;
}
//解析消息
MapRecord<String, Object, Object> record = list.get(0);
Map<Object, Object> values = record.getValue();
VoucherOrder voucherOrder = BeanUtil.fillBeanWithMap(values, new VoucherOrder(), true);
//3.获取成功,可以下单
handleOrder(voucherOrder);
//4.ACK确认
stringRedisTemplate.opsForStream().acknowledge(queueName,"g1",record.getId());
} catch (Exception e) {
log.error("处理订单异常:",e);
handlePendingList();
}
}
}
private void handlePendingList() {
while (true) {
try {
//1.获取队列信息
List<MapRecord<String, Object, Object>> list = stringRedisTemplate.opsForStream().read(
Consumer.from("g1", "c1"),
StreamReadOptions.empty().count(1),
StreamOffset.create(queueName, ReadOffset.from("0"))
);
//2.判断消息是否获取成功
if(list == null || list.isEmpty()){
//2.1.获取失败,说明pendList没有异常消息,退出
break;
}
//解析消息
MapRecord<String, Object, Object> record = list.get(0);
Map<Object, Object> values = record.getValue();
VoucherOrder voucherOrder = BeanUtil.fillBeanWithMap(values, new VoucherOrder(), true);
//3.获取成功,可以下单
handleOrder(voucherOrder);
//4.ACK确认
stringRedisTemplate.opsForStream().acknowledge(queueName,"g1",record.getId());
} catch (Exception e) {
log.error("处理pending-list订单异常:",e);
try {
Thread.sleep(20);
} catch (InterruptedException ex) {
throw new RuntimeException(ex);
}
}
}
}
}
@Override
public Result seckillVoucher(Long voucherId) {
//1.获取用户id
Long userId = UserHolder.getUser().getId();
//订单id
Long orderId = redisIdWorker.setId("order");
//2.执行lua脚本
Long result = stringRedisTemplate.execute(
SECKILL_SCRIPT,
Collections.emptyList(),
voucherId.toString(), userId.toString(),orderId.toString());
//3.判断
long r = result.longValue();
if (r != 0){
//执行失败,无法下单
return Result.fail(r==1?"库存不足":"无法重复下单");
}
//获取代理对象
proxy = (IVoucherOrderService) AopContext.currentProxy();
//返回订单id
return Result.ok(orderId);
}
}
问题:
- Redis持久化数据还是会出现数据丢失风险
- 只支持消费者确认,不支持生产者(如果是生产者发送消息时,出现了消息丢失呢?)
解决:使用专门的消息中间件