理想二极管控制器驱动外部 NMOS实现超低正向压降和可防反向电流特性,广泛应用在有大电流高功率、电源输入防反需求场景中。那理想二极管控制IC内部到底是怎么工作的,怎么实现这些特性的呢?本文以LM74700-Q1为例介绍尝试解答上述问题。
一 理想二极管控制器基本信息
LM74700-Q1通过控制外部 N沟道MOSFET 实现"理想二极管"行为,用于 电池反向保护 。其核心优势是 极低的正向压降(20mV) 和 快速反向电流阻断(<0.75μs) 。
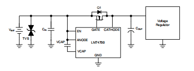
首先来看看其典型应用图示意。

ANODE :连接外部MOSFET的源极(S)和输入电源。
CATHODE :连接外部MOSFET的漏极(D)和负载。
GATE :驱动外部MOSFET的栅极(G)。
VCAP :外接电荷泵电容,为栅极提供驱动电压(最高~15V)。
EN :使能引脚(高电平工作,低电平关断)。
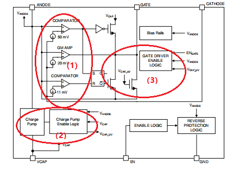
二 内部核心功能结构

LM74700-Q1内部框图
结合上边框图及规格书介绍,理想二极管控制器的核心结构或功能如下:
1)压差监测比较器
检测外部MOS管源漏极之间电压,为驱动MOS提供基础条件。主要参数如下。
|------------|--------------|----------------|------------|
| 参数 | 正向阈值 | 反向阈值 | 精度 |
| 开启条件 | +50mV | - | ±5mV |
| 关断条件 | - | -11mV | ±1mV |
| 响应时间 | 10μs | 0.75μs | - |
2) 电荷泵(Charge Pump)
工组原理前几篇文章解释听多了,这里不过多介绍。
电荷泵主要是为外部NMOSFET提供栅极驱动电压(最高15V)。NMOS为什么需要需要电荷泵在前一篇文章里有详细解释。
3) 快速反向电流阻断
检测到 V A-C<−11mV 时,在 0.45μs(典型值) 内关断MOSFET。体二极管配合实现反向时的截止功能。
使其可以满足ISO7637汽车瞬态脉冲(如-150V Pulse 1)。
4)敏捷的 动态栅极控制
轻载时调节 V GS 维持20mV压降;重载时全导通以降低 R DS(on)。
采用线性调节控制方案运行的理想二极管控制器根据负载电流来控制栅源电压,使正向电压保持在低位。轻载条件下的栅源电压较低 , 并随着负载电流的增加而增 大 。但在从轻载到重载的突然负载瞬变期间具有低栅源电压会带来不利影响。 在较轻负载下,栅源电压高于 MOS 的 Vth 且 Rds(on) 高于标称值,旨在满足正向调节要求 Rds(on) _Light_Load = 20mV / Light_Load。当突然从轻负载转变为较高负载时 , MOS 的栅极需要快速从低电压充电到高电压 , 以满足突然增加的负载需求 (此时要求VGS快速增大减小Rds(on)) 。如果栅极没有快速充电 , 输出电压在最坏情况下的压降等于 I heavy _L oad × R ds ( on ) _L ight _L oad , 但不会超过 MOSFET 的体二极管压降 ,将会使得MOS压降明显增大,从而使得输出电压骤降 。

DMT6007LFG NMOS VGS与Rds(on)示意
从上图可以看出,一定程度内,当VGS增大时,Rds(on)减小。
TI 的理想二极管控制器 LM74700-Q1 在正向压降超过 50 mV 时具有 11 mA 峰值源极电流。此特性有助于在负载快速瞬变期间为栅极快速充电,从而最大限度地减少电源压降。下图显示了负载从 10 mA 轻载突变为 5A 时 LM74700-Q1 的负载瞬态响应。控制器会快速反应并快速增强 MOSFET 栅极,使输出压降降至 <50mV。

LM74700-Q1 的快速负载瞬态响应
三 理想二极管 工作模式 和状态机介绍
|----------------|------------------|-----------------------------------------------------------|
| 模式 | 触发条件 | 动作 |
| 正向导通模式 | | 调节GATE电压,使V A-C稳定在 20mV(低损耗导通)。 |
| 全导通模式 | VA-C>50mV | 将GATE直接连接至VCAP(最高电压),最小化MOSFET导通电阻。 |
| 反向保护模式 | VA-C<−11mV | 0.75μs内关断MOSFET(GATE连接至ANODE),利用MOSFET体二极管阻断反向电流。 |
| 关断模式 | EN=低电平 | 电荷泵和栅极驱动禁用,静态电流仅 1μA。 |
注:V A-C =V ANODE -VCATHODE
工作状态流程简图

以LM74700-Q1 为例,结合图表,重点说说正向导通模式和反向阻断模式。
- 正向导通模式 & 全导通模式
负载电流≤5.7A:调节Vgs维持20mV恒定压降
负载电流>5.7A:MOS完全打开,压降= I_load × Rds_on

正向电压与负载电流间的关系
结合上图可以看到,理想二极管控制器控制的MOS的正向压降明显低于肖特基。
2) 反向阻断模式
检测到11mV反向压差 → 0.75μs内关断MOS

LM74700-Q1 对 ISO 7637-2 脉冲 1 的响应
在电池输入端施加 ISO 7637-2 测试脉冲 1 后,负载电流开始快速反向并试图将输出电压拉负。LM74700-Q1 会检测到反向电流,并在 0.75 µs 内关断 MOSFET 以阻断反向电流并 防止输出变为负值。通常,理想二极管电路在此类瞬态期间为模块的其余部分提供能量时会使用大容量保持电容器。LM74700-Q1 在 0.75 µs 内快速关断 MOSFET,同时由于二极管反偏,有效防止了大容量保持电容器放电引起的输出电压骤降。
3)状态机切换流程图
以下是LM74700-Q1状态机切换流程图,虽然不很准确,但是大致描述了其工作和响应的过程,适当参考。

=========================================================================
~~~码字不易,欢迎点赞、关注、转发,感谢支持!~~~
参考文档: