简单
题目描述:
给你单链表的头节点 head ,请你反转链表,并返回反转后的链表。
示例 1:

ini
输入: head = [1,2,3,4,5]
输出: [5,4,3,2,1]
示例 2:

ini
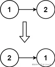
输入: head = [1,2]
输出: [2,1]
示例 3:
ini
输入: head = []
输出: []
提示:
- 链表中节点的数目范围是
[0, 5000] -5000 <= Node.val <= 5000
思路:
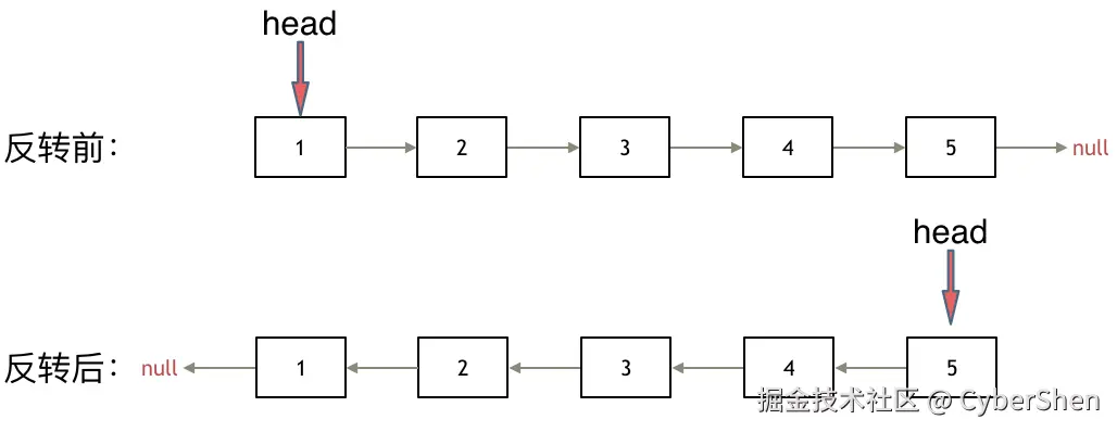
如果再定义一个新的链表,实现链表元素的反转,其实这是对内存空间的浪费。
其实只需要改变链表的next指针的指向,直接将链表反转 ,而不用重新定义一个新的链表,如图所示:

解题(双指针法): C语言版:
c
/**
* Definition for singly-linked list.
* struct ListNode {
* int val;
* struct ListNode *next;
* };
*/
struct ListNode* reverseList(struct ListNode* head) {
struct ListNode* prev = NULL;
struct ListNode* curr = head;
while(curr){
struct ListNode* next = curr->next;
curr->next = prev;
// 反转一个链,就把指针移到后面一个链对应的两个元素
prev = curr;
curr = next;
}
return prev;
}