一、大电压化小电压
下面是一个是一个五伏转三点三伏电路


这里的的输出电压由于二极管D8的问题,导致最大输出也就3.3V,不能超过3.3V
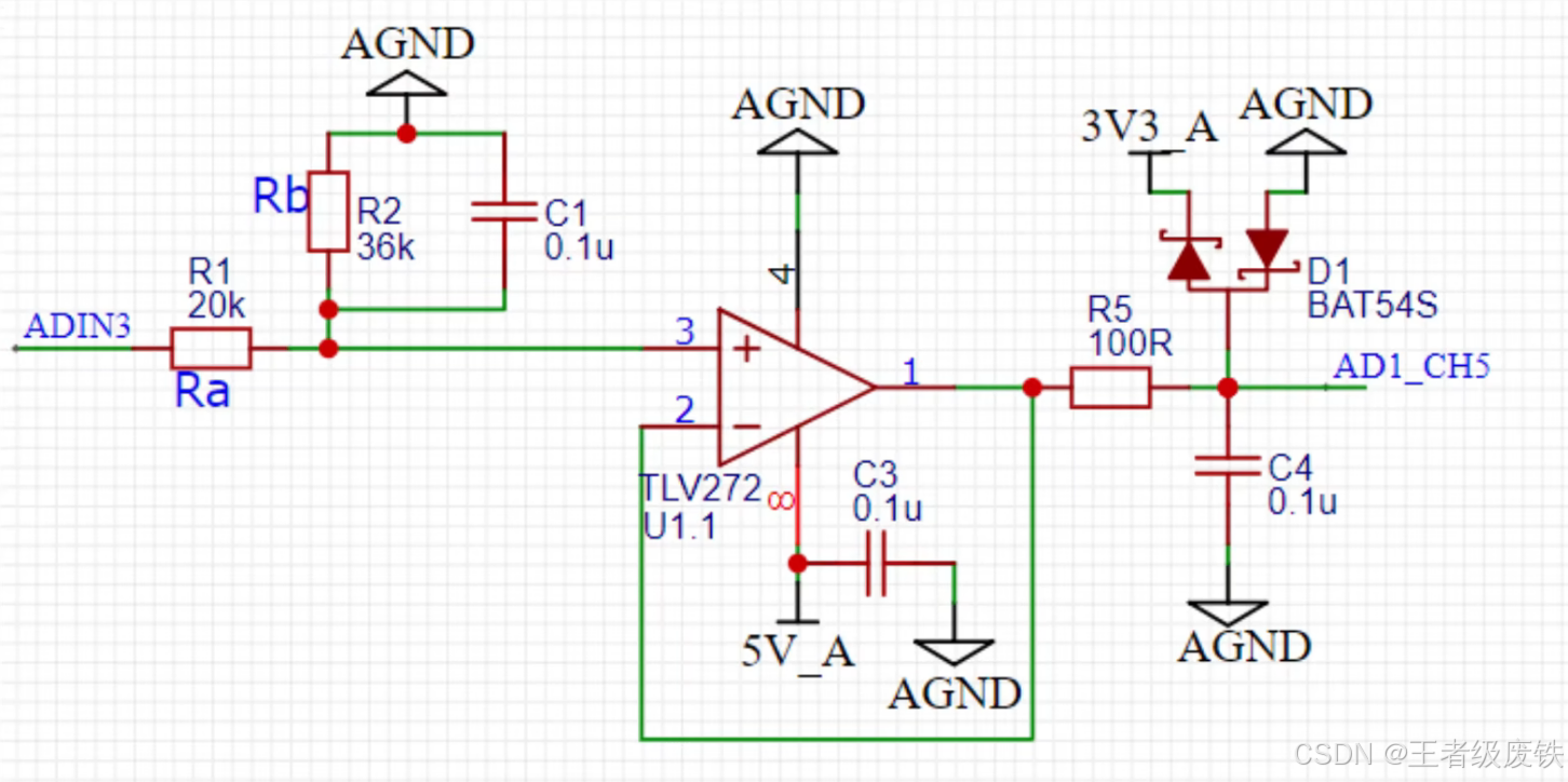
1、串联分压电路

2、由于运放的虚断特性,3引脚是没有电流通过的

3、3脚的电压就是Ra,Rb串联回路中Rb所分担的电压

4、由于虚短的特性:V2 = V3,这里还是V2 = V3 = V1
这里可以看到Rb/(Ra+Rb),无论怎么样都会小于1,也就是大电压化为小电压了
这样通过改变Ra和Rb的阻值,就能够实现一定范围内大电压向小电压的转化
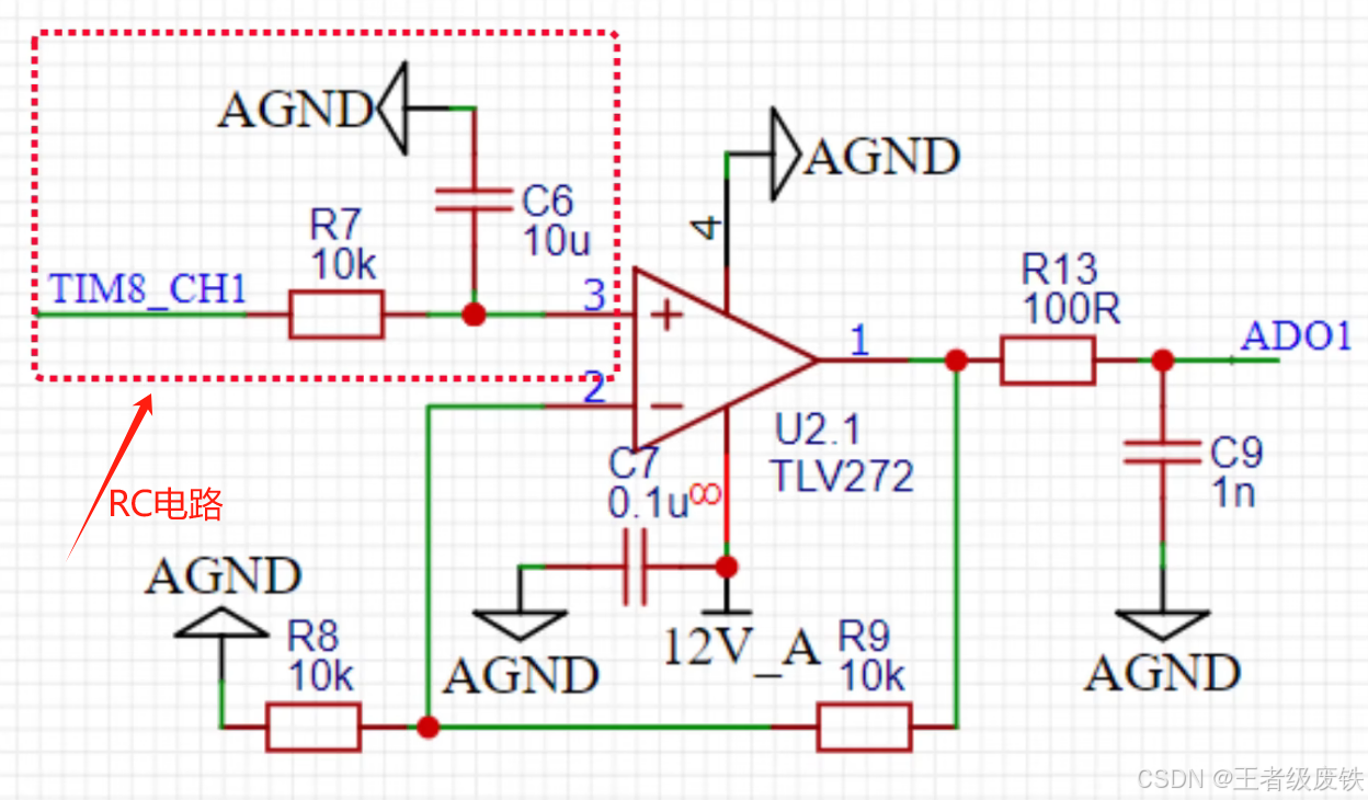
二、小电压化大电压电路
1、RC电路:能够将单片机输出的PWM方波取亚均值转换成连续的电压

2、虚短特性2脚和3脚的电压相等,所以通过r9的电流和r8相等

3、虚断特性:往运放的2脚通路上并没有电流,所以通过r9的电流和r8相等

4、输出端v1等于i * (R8+R9) ,V1 = V3 / R8 * ( R8 + R9),其实也就可以看作R8,R9串联
所以由公式v1等于Vin / R8 * ( R8 + R9)

5、合理选择电阻值理论上可以实现一定范围内任意电压的转化,工业上常用的模拟通信信号一般不超过十伏,所以这里取十二伏供电电压,让饱和值在我们的工程范围之上
