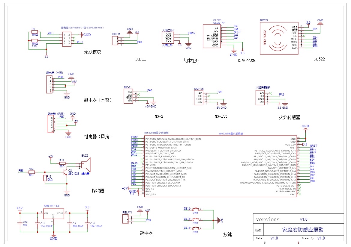
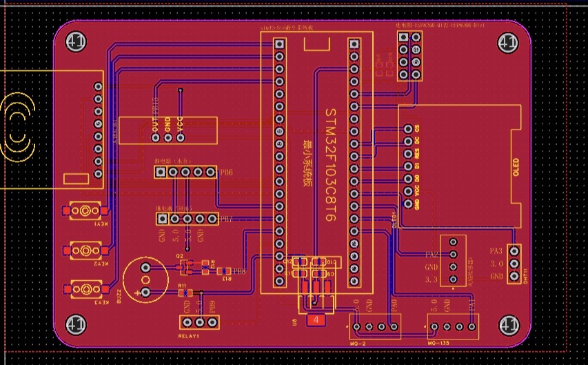
功能概括
(1)硬件端
1.ESP8266-01s:使用wifi模块进行联网使用;
2.STM32F103C8T6:用于所有程序的中控和模块数据通信;
3.温湿度传感器(DHT11):用于检测环境的温度和湿度;
4.火焰传感器:用于检测厨房是否存在明火;
5.MQ-2:用于检测环境的烟雾浓度是否超过设置的阈值
6.MQ-135:用于检测环境的的有害气体浓度是否超过阈值;
7.风扇:检测到数据异常时自动开启通风(烟雾,有害,温度);
8.蜂鸣器:用于异常数据的报警处理(火灾,烟雾,有害);
9.水泵:当检测到明火之后可以自动开启水泵模拟灭火
10.继电器(模拟天然气阀门):当检测到有(火灾,烟雾,有害)自动关闭天然气阀门,防止二次爆炸;
11.按键:可以按键控制排风扇,天气器阀门的开启和关闭;
12.人体红外传感器 感应到有人存在超过30s触发蜂鸣器警告 可以通过手机App和RFID卡验证通过后解除报警 ,解除报警后循环功能
(2)APP端
1.使用MQTT协议与设备进行信息交互;
2.可采集到底层设备数据并且展示到界面UI;
3.可以远程设置环境的烟雾浓度、有害气体浓度、温度阈值;
4.可以远程查看数据是否超标,界面会出现提示信息;
5.可以一键控制排风扇开启和关闭,可以远程控制天然气阀门状态;
6.手机app上设置居家和离家两个模式 RFID卡验证通过后开启居家模式离家后在App上开始离家模式
7.添加一键解除报警功能,以及一键开启离家模式功能
(3)云平台使用(需要可以找我获取)
只是链接各个设备使用,采用MQTT即时通讯;





