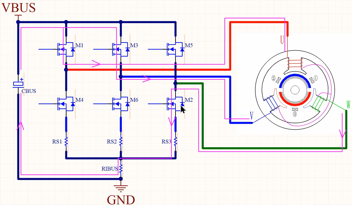
1、三电阻采样电路

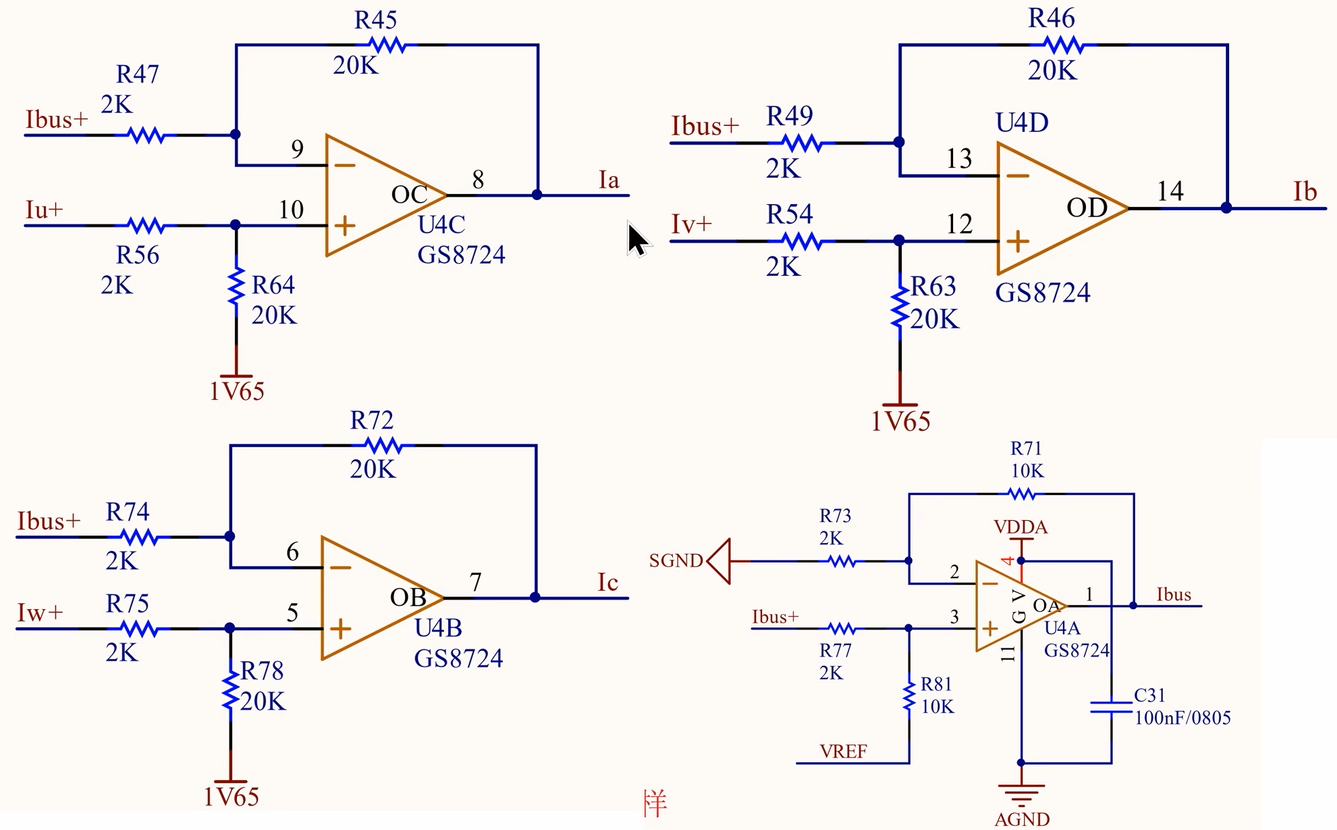
2、三电阻采样运放电路

3、三电阻采样的方法
采集三相对称相电流,需要使用 SVPWM。SVPWM 调制出了正弦相电压,才产生正弦相电流。SVPWM分为六个扇区,下面以七段式 SVPWM 的扇区一为例,说明三电阻采集电流的方法。
扇区一,有 V0(000)、V1(100)、V2(110)、V7(111)四个矢量共同作用。其中 V0 跟 V7 为零矢量。

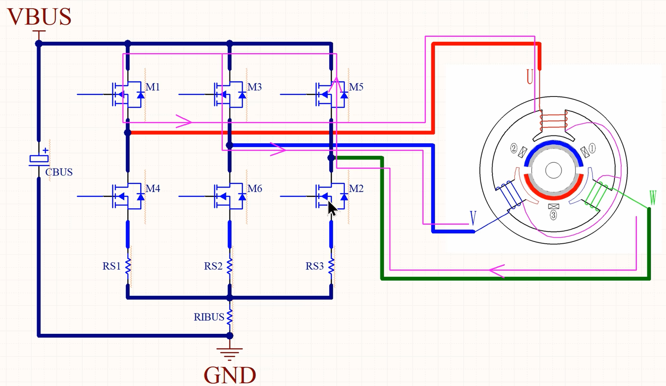
3.1矢量V1

可以采出VW相的电流,推算出U相电流,需注意V1作用时间不能太短,会导致不满足ADC采样时间;
3.2矢量V2

可以采到W相的电流;
3.3矢量V7

采样电阻没有电流流过;
3.4矢量V0

SVPWM各个矢量作用时间是有顺序的,V0时刻就是在V1时刻之后切换到了V0;V1时刻电流经过U相上管,流到V相W相的下管;V0时刻电流继续通过U相下管,流向V相W相的下管,形成续流回路;
此时,三个采样电阻都有电流流过;
4、三电阻采样的问题分析与解决
三电阻采样主要在V0时刻进行,V0时间短会导致不满足ADC采样时间;
此时两种方法,
一种为限制矢量圆也就是限制最大占空比,
一种为矢量 V0 持续的时间短,U 相下管导通时间短,但是 V 相跟 W 相持续的时间长。因此采样另外两相电流是准确的。根据 Iu+Iv+Iw = 0,可计算 Iu=-Iv-Iw。

故三电阻相电流采样的方法总结为:在三相逆变电路三个下管导通时,根据不同的扇区,选择导通时间最长的两个下管进行电流采样,得到两相电流后,再计算第三相电流。每个 PWM 周期采集一次电流。
