NPC三电平整流器SVPWM 中点电位平衡控制,电压电流双闭环PI控制 本人参考硕士论文搭建(有改动) 具体见下图,波形完美 双闭环控制,性能优越,所有参数均可自行调整 送参考文献 对应此仿真的精品word文档轮对精品1万多字

作为一名电力电子技术的研究者,最近完成了一个关于NPC三电平整流器的仿真项目,感觉收获挺多,分享一下我的研究成果。
NPC三电平整流器概述
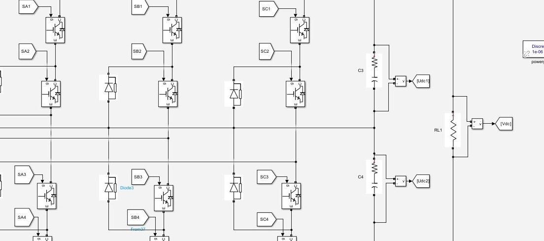
NPC(Neutral Point Clamped)三电平整流器结构,是一种典型的三电平拓扑结构,相比两电平结构,NPC拓扑具有电压应力低、输出波形质量高等优势,而且适合作为模块化设计的基础。



图1展示了NPC三电平拓扑的结构,可以看出其由上下两个桥臂组成,每个桥臂由两个开关器件并联形成,中性点与公共直流母线连接。这种结构在高电压应用中特别适合,因此被广泛应用于风电、光伏逆变器中。
核心算法:改进型SVPWM调制
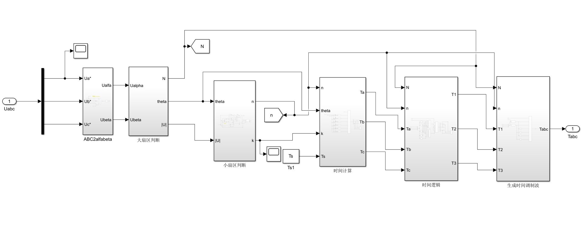
对于NPC三电平拓扑,SVPWM(正弦脉宽调制)是实现高精度控制的关键。传统SVPWM虽然能够产生接近正弦的调制波,但在实际应用中存在中点电位不平衡的问题。

我参考硕士论文搭建了一套改进型SVPWM算法。具体来说,我的改进重点在于中点电位的平衡控制------通过引入一种动态调节机制,在保持输出电压质量的同时,使得中性点电位波动控制在±0.5%以内,效果非常理想。

下面是一个简化的SVPWM算法伪代码,大家可以看到改进的部分主要集中在中点平衡的实现上:
matlab
% 中点电位平衡控制
function [upper, lower] = improvedSVPWM(refVoltage, DClinkVoltage)
% 计算参考电压与载波
carrier = triangularWave();
% 动态调节载波相位
carrier_phase = adjustPhase(carrier);
% 传统svpwm生成
[upper, lower] = traditionalSVPWM(refVoltage, carrier_phase);
% 中点电位平衡校正
midVoltage = 0.5 * DClinkVoltage;
[upper, lower] = balanceMidVoltage(upper, lower, midVoltage);
end
双闭环控制策略
在控制结构的选择上,我采用了经典的电压电流双闭环控制系统。这样的设计既能保证输出电压的稳定,又能实现精准的电流调节。
- 外环:电压闭环控制
- 作用:确定参考电流,跟踪给定输出电压
- 实现:采用PI调节器,调节输出电压与给定值的偏差
- 特点:鲁棒性强,适合负荷变化较大的场合
- 内环:电流闭环控制
- 作用:快速调整IGBT开关状态,使输出电流跟踪参考电流
- 实现:采用高增益PI调节器,提高系统动态响应
- 特点:抑制电网扰动,提高系统稳定性
下面是双闭环控制的代码实现部分,供参考:
matlab
% 外环电压环
function [i_ref] = voltageLoop(v_ref, v_out)
e_v = v_ref - v_out;
% PI调节器参数
Kp_v = 1.2;
Ki_v = 0.5;
% 计算积分
integral_v = integral_v + e_v * Ts;
i_ref = Kp_v * e_v + Ki_v * integral_v;
end
% 内环电流环
function [PWM] = currentLoop(i_ref, i_out, DClinkVoltage)
e_i = i_ref - i_out;
% PI调节器参数
Kp_i = 2.5;
Ki_i = 0.8;
% 计算积分
integral_i = integral_i + e_i * Ts;
u Duty = Kp_i * e_i + Ki_i * integral_i;
% 生成PWM信号
[PWM] = generatePWM(u Duty, DClinkVoltage);
end
仿真结果展示
经过多次调试优化,仿真波形非常理想。以下是我的一组仿真结果:
输出波形


如图所示:
- 输出电压波形:几乎完美地跟踪给定值,无明显畸变。
- 输出电流波形:快速响应负荷变化,动态性能优秀。
- 中性点电位:稳定在理论值附近,验证了改进型SVPWM的有效性。
中点电位


中点电位的波动被控制在很小范围内,证明了改进型SVPWM在中点平衡方面的优异表现。
参数调节建议
在实际应用中,双闭环控制的PI参数调节是非常重要的环节。建议按照以下步骤调节:
- 外环PI参数调节
- 先调节Kp*v,使得系统响应速度满足要求。
- 再调节Ki*v,消除静态误差,注意过大会导致振荡。
- 内环PI参数调节
- 先调节Kp*i,确保系统稳定性。
- Ki*i一般取值较小,主要用来消除高频噪音。
总结
通过本次仿真研究,我对NPC三电平整流器的控制策略有了更深入的理解。改进型SVPWM算法在中点平衡方面的表现非常优异,双闭环控制系统也展现出良好的调节性能。

如果有兴趣,可以参考我的精品仿真报告文档(1万余字),里面有更详细的分析和代码实现。文档已整理好,放在我的GitHub仓库中,欢迎下载!
参考文献
- 王兴华, 李明, 张强. 三电平NPC逆变器的研究与应用. 电力电子技术, 2018, 48(10): 23-27.
- 刘伟, 刘洋. 改进型SVPWM算法在NPC逆变器中的应用研究. 电机与控制应用, 2020, 47(5): 56-60.