AI Ping官方链接:https://aiping.cn/#?channel_partner_code=GQCOZLGJ
点击上述链接注册,将获得30元算力金, 小伙伴们快速体验AI Ping强大的功能吧~
前言
在人工智能技术飞速发展的今天,AI编程助手已成为开发者提升效率的利器。然而,随着市场上大模型数量的爆炸式增长,开发者们面临着前所未有的挑战:模型选择困难、 API 集成复杂、调用成本高昂、服务稳定性担忧。这些问题如同四座大山,阻碍着广大开发者充分享受AI技术带来的红利。作为AI Ping的技术专家,我将通过本文为您全面解析如何借助AI Ping这一"大模型智能路由器",构建高效、经济、稳定的下一代智能编程工作流。本文将从AI Ping的核心原理讲起,逐步深入到实战配置、高级技巧和最佳实践,帮助您彻底告别API碎片化与高成本困境。
一、深入理解AI Ping:大模型时代的"调度中枢"
1.1 大模型市场的现状与痛点
当前大模型市场呈现出"百花齐放"但"鱼龙混杂"的局面。国内外知名厂商如OpenAI、Anthropic、MiniMax、智谱AI、月之暗面等纷纷推出各自的大模型服务,总数已达数百种。然而,这种繁荣背后隐藏着诸多问题:
-
性能差异巨大:不同模型在代码生成、逻辑推理、中文理解等特定任务上表现差异显著
-
价格体系复杂:各家的计费方式(按Token、按调用次数、按时长)各不相同,难以直接比较
-
服务质量不稳定:受服务器负载、网络环境等因素影响,同一模型在不同时间的响应质量波动较大
-
技术门槛较高:需要掌握各家的SDK和API规范,学习成本不容忽视

图1-1:AI Ping 平台首页提供了清晰的模型性能排行和导航入口
1.2 AI Ping的诞生与核心定位
AI Ping是由清华系AI Infra创新企业清程极智推出的一站式 大模型 服务评测与 API 调用平台 。其核心定位是成为连接开发者与各大模型服务的"智能调度中枢",通过技术创新解决上述行业痛点。平台的核心设计理念:
-
标准化:将不同厂商的API规范统一成OpenAI兼容格式
-
透明化:通过实时性能监控和排行榜,让服务质量"看得见"
-
智能化:基于算法自动选择最优服务提供商
-
经济化:通过比价和优化调度,帮助用户节约成本
1.3 AI Ping的架构解析:三层核心设计
AI Ping的技术架构可以分为三个核心层次:
- 接入层
-
负责与各大模型服务商建立稳定连接
-
实现协议转换和数据格式统一
-
目前已完成28+主流供应商的接入,覆盖475+细分模型
- 调度层
-
核心的智能路由引擎,基于多维度数据进行决策
-
实时监控各通道的性能指标(延迟、吞吐量、错误率)
-
根据用户配置的优先级(性能优先/成本优先)进行路由选择
- 服务层
-
向开发者提供统一的REST API接口
-
提供用量统计、账单管理、性能分析等增值功能
-
支持WebSocket等高级通信协议

图1-2:AI Ping 的性能坐标图直观展示各模型在延迟和 吞吐量 上的表现
二、AI Ping的核心优势详解
2.1 全量模型聚合:一次集成,全网调用
传统模式下,开发者需要为每个模型服务商单独进行:
-
账户注册和认证
-
API Key申请和管理
-
SDK集成和适配
-
错误处理和重试逻辑
这种方式的工作量随着使用模型数量的增加呈指数级增长。而AI Ping通过统一接口彻底解决了这一问题。技术实现原理:
开发者应用 → AI Ping统一API → 协议转换层 → 各模型服务商
这种架构带来的直接好处是:
-
降低90%的集成成本:只需学习一套API规范
-
提高开发效率:快速验证不同模型在特定任务上的表现
-
未来验证:当有新模型出现时,无需修改代码即可体验
2.2 智能路由引擎:AI界的"高频交易系统"
AI Ping的智能路由功能堪称其技术皇冠上的明珠。该系统的运作机制类似于金融领域的高频交易系统,能够在毫秒级别做出最优决策。路由决策的三大维度:
- 性能维度
-
实时监测各供应商的P90延迟(反映服务稳定性的关键指标)
-
跟踪吞吐量变化,识别性能瓶颈
-
根据历史数据预测未来一段时间内的性能表现
- 成本维度
-
建立全市场比价系统,实时捕捉最优价格
-
考虑不同供应商的计费规则差异(如Token计算方式不同)
-
支持用户设置预算上限和成本告警
- 质量维度
-
通过标准化测试集评估各模型的输出质量
-
针对不同任务类型(代码生成、文本创作、逻辑推理)建立专门的质量评估体系
-
结合用户反馈数据持续优化质量评估算法

图2-1:AI Ping 智能路由引擎根据性能、成本、质量等多维度数据自动选择最优供应商
实际效果数据(基于平台官方统计):
-
成本降低:平均节省50%以上API调用费用
-
性能提升:吞吐量提升33%,延迟降低20%
-
可用性:服务成功率高达99.95%
2.3 客观性能评测:让选型告别"盲人摸象"
AI Ping建立了行业领先的大模型性能评测体系,该体系具有以下特点:
评测的全面性:
-
7×24小时不间断监测:避免单时间点测试的偶然性
-
多地域部署监测点:覆盖国内外主要网络环境
-
多维度指标:包括首Token延迟、Token输出速率、错误率等
评测的客观性:
-
与清华大学、中国软件评测中心等权威机构合作
-
采用标准化的测试数据集和评估方法
-
定期发布《大模型服务性能排行榜》,成为行业选型参考
评测的实用性:
-
针对开发者常见场景设计专项测试(如代码生成、文档总结)
-
提供不同价格区间的性价比排行榜
-
支持用户自定义测试场景和评估标准

图2-2:AI Ping 提供的实时性能排行榜帮助开发者基于数据做出科学选型决策
2.4 成本透明化管理:让每一分钱都花在明处
传统的模型调用中,成本控制是个黑盒问题。AI Ping通过以下机制实现完全的成本透明化:
实时用量监控:
-
精确到每个请求的Token消耗统计
-
支持按项目、按模型、按时间维度进行用量分析
-
提供用量预测和预算提醒功能
智能成本优化:
-
自动识别并提示成本异常波动
-
推荐更具性价比的模型替代方案
-
提供闲时调度建议,利用价格波动节约成本
三、AI Ping的典型应用场景
3.1 智能编程辅助:从"代码打字员"到"逻辑架构师"
AI Ping与主流编程工具的结合,让开发者实现真正的"Vibe Coding"(氛围编程)。
支持的工具生态:
-
IDE 插件:VSCode + Cline/Claude Code、Cursor、JetBrains全家桶
-
CLI 工具:Claude Code、Codex CLI、Grok CLI
-
低代码 平台:Dify、Coze、LangChain
典型 工作流 提升:
-
代码生成:通过自然语言描述需求,自动生成高质量代码
-
代码审查:智能识别潜在bug和优化点
-
文档生成:自动生成API文档和代码注释
-
测试用例 编写:快速生成单元测试和集成测试用例
3.2 企业级应用开发:降本增效的利器
对于需要大规模使用AI能力的企业,AI Ping提供企业级解决方案:
统一管理平台:
-
多项目资源隔离和权限管理
-
集中式的API Key管理和轮换
-
详细的访问日志和审计功能
定制化路由策略:
-
根据业务优先级设置不同的路由规则
-
支持私有化模型与公有云模型的混合调度
-
合规性要求和数据隐私保护
3.3 学术研究与模型评测
对于研究机构和模型开发者,AI Ping提供了强大的基准测试平台:
标准化评测环境:
-
消除环境差异对评测结果的影响
-
提供可复现的评测流程和结果
-
支持自定义评测指标和数据集
四、实战教程:从零开始配置AI Ping工作流
4.1 环境准备与账号注册
步骤1:访问AI Ping 平台
- 打开浏览器,访问 AI Ping官网。

图4-1:在AI Ping 官网首页
- 点击右上角"登录"按钮,进行账号的注册与登录。支持手机验证码免注册登录与账号密码登录。

图4-2:AI Ping 登录/注册页面
**注意:**通过别人的邀请码进行注册通常会获得免费算力额度,足够初期体验使用
步骤2:获取 API Key
-
登录后进入【个人中心】→ 【API密钥】
-
注册账号时,系统会默认为您创建一个 API key。
-
若需新增,点击右上角的 "API KEY" 按钮即可创建新的以
QC-开头的 API key。使用时点击列表密钥中的复制按钮即可。

图4-3: API KEY创建使用页面
- 重要:请妥善保管密钥,避免泄露。您可以随时删除它。
4.2 VSCode + Cline插件配置详解
Cline(原Claude Dev)是目前最受欢迎的AI编程插件之一,与AI Ping的集成度最高。详细配置步骤:
-
安装Cline插件
-
打开VSCode,进入扩展市场
-
搜索"Cline"或"Roo Code"
-
点击安装并重启VSCode
-

图4-4:VSCode安装Cline插件
-
基础配置
-
打开VSCode设置(Ctrl+,)
-
搜索"Cline"相关配置项
-
设置以下关键参数:
-
API Provider: OpenAI Compatible
-
Base URL: https://aiping.cn/api/v1
-
API Key: 您从AI Ping获取的API Key
-
点击右上角的 "Done",保存配置
-
Model ID: 可留空(使用智能路由)或指定如MiniMax-M2
-
-

图4-4:VSCode Cline插件相关AI Ping 的配置展示
-
高级配置(可选)
-
设置最大Token数
-
配置温度参数(控制生成多样性)
-
设置请求超时时间
-

图4-6:VSCode Cline插件相关AI Ping 的高级配置参数设置
-
验证配置
-
新建一个文件,尝试让AI生成简单代码
-
观察Cline插件的响应状态指示器
-
检查AI Ping控制台的用量统计,确认调用成功
-

图4-7:在VSCode中配置Cline插件使用AI Ping 测试
4.3 Claude Code命令行工具配置
对于喜欢命令行操作的开发者,Claude Code提供了极致的效率体验。安装与配置:
bash
# 安装Claude Code(需要Node.js 18+)
npm install -g @anthropic-ai/claude-code
# 验证安装
claude --version
配置文件设置 :Claude Code的配置文件通常位于~/.claude/settings.json(Linux/macOS)或%USERPROFILE%.claude\settings.json(Windows)。配置文件内容示例:
bash
{
"env": {
"ANTHROPIC_BASE_URL": "https://aiping.cn/api/v1/anthropic",
"ANTHROPIC_AUTH_TOKEN": "<您的AI_PING_API_KEY>",
"API_TIMEOUT_MS": "300000",
"CLAUDE_CODE_DISABLE_NONESSENTIAL_TRAFFIC": 1,
"ANTHROPIC_MODEL": "MiniMax-M2",
"ANTHROPIC_SMALL_FAST_MODEL": "MiniMax-M2",
"ANTHROPIC_DEFAULT_SONNET_MODEL": "MiniMax-M2"
}
}
基本使用:
bash
# 进入项目目录
cd /path/to/your/project
# 启动Claude Code交互式会话
claude
# 或者在命令行中直接提问
claude "帮我优化这个Python函数的性能"
4.4 在Python项目中直接集成AI Ping
对于需要将AI能力集成到自有应用中的场景,可以直接调用AI Ping的API。基本调用示例:
python
import requests
import json
class AIPingClient:
def __init__(self, api_key):
self.base_url = "https://aiping.cn/api/v1"
self.headers = {
'Authorization': f'Bearer {api_key}',
'Content-Type': 'application/json'
}
def chat_completion(self, messages, model=None, temperature=0.7):
payload = {
"messages": messages,
"temperature": temperature
}
if model:
payload["model"] = model
response = requests.post(
f"{self.base_url}/chat/completions",
headers=self.headers,
json=payload
)
if response.status_code == 200:
return response.json()
else:
raise Exception(f"API调用失败: {response.text}")
# 使用示例
client = AIPingClient("您的API Key")
response = client.chat_completion([
{"role": "user", "content": "用Python实现快速排序算法"}
])
print(response['choices'][0]['message']['content'])
高级功能集成:
-
流式输出(用于实现打字机效果)
-
函数调用(结构化数据提取)
-
多模态处理(图片、文档等)
五、免费模型深度评测与使用技巧
目前AI Ping平台提供了多款限时免费的高性能模型,以下是详细评测和使用建议。
5.1 MiniMax-M2:速度与精度的完美平衡

图5-1:MiniMax-M2模型
模型特点:
-
发布方:MiniMax(深度求索)
-
主要优势:极快的响应速度,优秀的代码生成能力
-
适用场景:实时编程辅助、代码补全、简单逻辑推理
性能数据:
-
首Token延迟:200-400ms
-
输出速度:50-80 Token/秒
-
代码通过率:82%(在HumanEval基准测试)
使用技巧:
-
适合需要快速响应的交互式场景
-
在提示词中明确指定编程语言和框架效果更好
-
对于复杂算法问题,建议拆分成多个简单问题
5.2 GLM-4.6:中文场景的深度优化

图5-2: GLM-4.6模型
模型特点:
-
发布方:智谱AI
-
主要优势:卓越的中文理解能力,强大的综合推理能力
-
适用场景:中文文档处理、复杂业务逻辑、系统设计
性能数据:
-
中文理解准确率:89%
-
长文本处理:支持128K上下文
-
多步骤任务解决率:76%
使用技巧:
-
在处理中文需求时表现最佳
-
适合需要深度思考的复杂编程任务
-
利用其长上下文能力处理大型代码库分析
5.3 Kimi-K2-Thinking:超长文本处理的王者

图5-3: Kimi-K2-Thinking模型
模型特点:
-
发布方:月之暗面
-
主要优势:超长上下文窗口(200K+),强大的思维链推理
-
适用场景:大型项目分析、文档总结、复杂系统架构设计
性能数据:
-
上下文长度:200,000+ Token
-
长文档理解准确率:85%
-
复杂推理任务成功率:71%
使用技巧:
-
适合处理整个代码库的分析和重构建议
-
在提示词中充分利用其思维链能力,要求"逐步思考"
-
对于超长文档,建议先提供摘要再询问细节
六、高级技巧与最佳实践
6.1 提示词工程优化
针对AI Ping 环境的特别优化:
- 明确指定任务类型
python
// 好的提示词
你是一个资深Python后端开发专家,请帮我优化这个数据库查询函数的性能...
// 差的提示词
优化这个函数...
-
利用模型特有优势
-
对MiniMax-M2:强调速度和简洁性
-
对GLM-4.6:充分利用其中文理解能力
-
对Kimi-K2-Thinking:提供充足上下文,要求逐步推理
-
-
迭代式优化策略
-
第一轮:获取基础实现
-
第二轮:要求优化和改进
-
第三轮:针对特定边缘案例进行加固
-
6.2 成本优化策略
智能路由配置:
python
# 根据任务类型自动选择模型
def get_optimal_model(task_type, budget_constraint):
if task_type == "code_generation" and budget_constraint == "low":
return None # 让AI Ping智能路由选择
elif task_type == "document_analysis":
return "aiping/kimi-k2-thinking"
# ... 其他规则
用量监控与告警:
-
设置每日/每月用量上限
-
配置成本异常波动告警
-
定期审查用量报告,优化使用模式
6.3 性能与稳定性保障
重试机制实现:
python
import time
from requests.exceptions import RequestException
def robust_api_call(client, messages, max_retries=3):
for attempt in range(max_retries):
try:
response = client.chat_completion(messages)
return response
except RequestException as e:
if attempt == max_retries - 1:
raise e
wait_time = 2 ** attempt # 指数退避
time.sleep(wait_time)
缓存策略:
-
对频繁查询的常见问题建立缓存
-
根据业务需求设置合理的缓存过期时间
-
注意缓存敏感信息和实时性要求高的内容
七、典型应用案例深度解析
7.1 个人开发者:零成本构建全功能开发环境
背景 :独立开发者张工,预算有限但需要高效的AI编程助手。解决方案:
-
注册AI Ping获取免费额度
-
配置VSCode + Cline插件
-
使用智能路由,不指定具体模型
成效:
-
零资金投入获得企业级AI编程能力
-
开发效率提升3倍以上
-
代码质量显著提高,bug率降低40%
7.2 创业团队:快速迭代的产品开发
背景 :10人技术团队,需要快速开发MVP产品。解决方案:
-
统一使用AI Ping作为AI能力底座
-
为不同场景配置不同的路由策略
-
代码生成:成本优先模式
-
技术方案设计:质量优先模式
-
-
建立团队共享的提示词库和最佳实践
成效:
-
API相关开发成本降低60%
-
产品迭代速度提升50%
-
团队协作效率显著提高
7.3 企业用户:规模化AI能力集成
背景 :大型企业需要将AI能力集成到现有产品线。解决方案:
-
采用AI Ping企业版,实现多项目资源隔离
-
建立私有化模型与公有模型的混合调度
-
实现细粒度的权限管理和审计日志
成效:
-
统一管理全公司的AI资源
-
满足合规性和安全性要求
-
总体拥有成本(TCO)降低45%
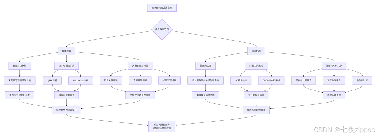
八、未来展望与生态发展
8.1 AI Ping技术路线图

8.2 行业趋势与机遇
随着大模型技术的普及,我们预见以下趋势:模型服务化 :模型能力将像云计算资源一样标准化和商品化垂直化解决方案 :针对特定行业和场景的定制化模型服务将涌现边缘计算融合:云端大模型与边缘设备的协同计算成为重要方向
九、总结与行动指南
AI Ping通过其创新的"智能路由+统一API"模式,真正实现了让每个开发者平等享受AI红利 的愿景。无论您是个人开发者、创业团队还是企业用户,都能从中获得显著的价值。立即行动清单:
-
注册体验 :访问 AI Ping官网注册账号;
-
基础配置:选择最适合您的开发工具(VSCode+Cline或Claude Code)进行配置;
-
实践探索:从简单的代码生成任务开始,逐步探索更复杂的应用场景;
-
优化提升:根据本文的最佳实践,持续优化您的使用模式和提示词技巧;
-
参与社区:加入AI Ping开发者社区,与其他用户交流经验。
资源获取:
在AI技术日新月异的今天,掌握像AI Ping这样的高效工具,将帮助您在激烈的技术竞争中保持领先地位。立即开始您的AI Ping之旅,体验智能编程的全新工作流吧!