从环境搭建到生产部署,手把手教你掌握 Dubbo 在真实项目中的完整使用流程。
文章目录
-
- [引言:一次真实的 Dubbo 项目实战经历](#引言:一次真实的 Dubbo 项目实战经历)
- [一、项目准备与环境搭建 🛠️](#一、项目准备与环境搭建 🛠️)
-
- [1.1 技术栈选择](#1.1 技术栈选择)
- [1.2 项目结构设计](#1.2 项目结构设计)
- [1.3 Maven 父工程配置](#1.3 Maven 父工程配置)
- [二、Dubbo 服务定义与实现 🎯](#二、Dubbo 服务定义与实现 🎯)
-
- [2.1 第一步:定义服务接口(API模块)](#2.1 第一步:定义服务接口(API模块))
- [2.2 第二步:服务接口模块的 POM 配置](#2.2 第二步:服务接口模块的 POM 配置)
- [2.3 第三步:服务实现(Service模块)](#2.3 第三步:服务实现(Service模块))
- [2.4 第四步:服务实现的 POM 配置](#2.4 第四步:服务实现的 POM 配置)
- [三、Dubbo 配置与启动 🚀](#三、Dubbo 配置与启动 🚀)
-
- [3.1 配置文件详解](#3.1 配置文件详解)
- [3.2 启动类配置](#3.2 启动类配置)
- [3.3 使用 Docker Compose 快速搭建环境](#3.3 使用 Docker Compose 快速搭建环境)
- [四、服务调用与消费实践 🔄](#四、服务调用与消费实践 🔄)
-
- [4.1 服务消费者实现](#4.1 服务消费者实现)
- [4.2 使用 @DubboReference 注解方式](#4.2 使用 @DubboReference 注解方式)
- [五、Dubbo 高级特性实战 🚀](#五、Dubbo 高级特性实战 🚀)
-
- [5.1 集群容错与负载均衡](#5.1 集群容错与负载均衡)
- [5.2 异步调用与回调](#5.2 异步调用与回调)
- [5.3 服务分组与版本控制](#5.3 服务分组与版本控制)
- [六、监控、运维与问题排查 🔧](#六、监控、运维与问题排查 🔧)
-
- [6.1 Dubbo Admin 监控](#6.1 Dubbo Admin 监控)
- [6.2 日志配置与问题排查](#6.2 日志配置与问题排查)
- [6.3 常见问题排查指南](#6.3 常见问题排查指南)
- [七、Dubbo 3.x 新特性实践 🌟](#七、Dubbo 3.x 新特性实践 🌟)
-
- [7.1 应用级服务发现](#7.1 应用级服务发现)
- [7.2 Triple 协议(HTTP/2)](#7.2 Triple 协议(HTTP/2))
- [7.3 服务网格集成](#7.3 服务网格集成)
- [八、总结与最佳实践 📚](#八、总结与最佳实践 📚)
-
- [8.1 Dubbo 使用流程总结](#8.1 Dubbo 使用流程总结)
- [8.2 最佳实践清单](#8.2 最佳实践清单)
- [8.3 学习资源推荐](#8.3 学习资源推荐)
- [8.4 最后的建议](#8.4 最后的建议)
- [参考资料 📖](#参考资料 📖)
引言:一次真实的 Dubbo 项目实战经历
还记得我第一次接触 Dubbo 时,面对分布式系统的复杂性感到迷茫。服务间如何通信?怎么保证高可用?性能如何优化?这些问题曾经困扰了我很久。经过多个实际项目的历练,我总结出了一套 Dubbo RPC 框架的完整使用流程,今天就来分享给大家。
想象一下这样的场景:你要为一个电商平台构建微服务架构,需要处理每天百万级的订单量,服务间调用频繁,对性能和可靠性要求极高。这正是 Dubbo 大显身手的舞台!
一、项目准备与环境搭建 🛠️
1.1 技术栈选择
根据多年经验,我推荐以下技术栈组合:
| 组件 | 技术选型 | 版本 | 选择理由 |
|---|---|---|---|
| 开发框架 | Spring Boot | 2.7.x | 简化配置,快速开发 |
| RPC框架 | Apache Dubbo | 3.2.x | 高性能,服务治理完善 |
| 注册中心 | Nacos | 2.2.x | 易于使用,功能全面 |
| 配置中心 | Nacos Config | 2.2.x | 统一配置管理 |
| 服务监控 | Dubbo Admin | 0.5.x | 官方管理控制台 |
| 链路追踪 | SkyWalking | 9.x | APM监控,问题定位 |
| 构建工具 | Maven | 3.8+ | 依赖管理,项目构建 |
1.2 项目结构设计
清晰的项目结构是成功的第一步。以下是我在实际项目中使用的标准结构:
ecommerce-microservice/ # 父工程
├── ecommerce-common/ # 公共模块
│ ├── src/main/java/com/ecommerce/common/
│ │ ├── constant/ # 常量定义
│ │ ├── exception/ # 异常定义
│ │ ├── model/ # 公共模型
│ │ └── util/ # 工具类
│ └── pom.xml
├── ecommerce-api/ # API接口模块
│ ├── user-api/ # 用户服务API
│ ├── product-api/ # 产品服务API
│ ├── order-api/ # 订单服务API
│ └── payment-api/ # 支付服务API
├── ecommerce-service/ # 服务实现模块
│ ├── user-service/ # 用户服务实现
│ ├── product-service/ # 产品服务实现
│ ├── order-service/ # 订单服务实现
│ └── payment-service/ # 支付服务实现
├── ecommerce-gateway/ # API网关
├── docker-compose.yml # 容器编排
├── Jenkinsfile # CI/CD流水线
└── pom.xml # 父POM
1.3 Maven 父工程配置
xml
<?xml version="1.0" encoding="UTF-8"?>
<project xmlns="http://maven.apache.org/POM/4.0.0"
xmlns:xsi="http://www.w3.org/2001/XMLSchema-instance"
xsi:schemaLocation="http://maven.apache.org/POM/4.0.0
http://maven.apache.org/xsd/maven-4.0.0.xsd">
<modelVersion>4.0.0</modelVersion>
<groupId>com.ecommerce</groupId>
<artifactId>ecommerce-microservice</artifactId>
<version>1.0.0-SNAPSHOT</version>
<packaging>pom</packaging>
<modules>
<module>ecommerce-common</module>
<module>ecommerce-api</module>
<module>ecommerce-service</module>
<module>ecommerce-gateway</module>
</modules>
<properties>
<java.version>11</java.version>
<spring-boot.version>2.7.14</spring-boot.version>
<spring-cloud.version>2021.0.8</spring-cloud.version>
<spring-cloud-alibaba.version>2021.0.5.0</spring-cloud-alibaba.version>
<dubbo.version>3.2.7</dubbo.version>
<nacos.version>2.2.3</nacos.version>
<maven.compiler.source>11</maven.compiler.source>
<maven.compiler.target>11</maven.compiler.target>
<project.build.sourceEncoding>UTF-8</project.build.sourceEncoding>
</properties>
<dependencyManagement>
<dependencies>
<!-- Spring Boot -->
<dependency>
<groupId>org.springframework.boot</groupId>
<artifactId>spring-boot-dependencies</artifactId>
<version>${spring-boot.version}</version>
<type>pom</type>
<scope>import</scope>
</dependency>
<!-- Spring Cloud -->
<dependency>
<groupId>org.springframework.cloud</groupId>
<artifactId>spring-cloud-dependencies</artifactId>
<version>${spring-cloud.version}</version>
<type>pom</type>
<scope>import</scope>
</dependency>
<!-- Spring Cloud Alibaba -->
<dependency>
<groupId>com.alibaba.cloud</groupId>
<artifactId>spring-cloud-alibaba-dependencies</artifactId>
<version>${spring-cloud-alibaba.version}</version>
<type>pom</type>
<scope>import</scope>
</dependency>
<!-- Dubbo -->
<dependency>
<groupId>org.apache.dubbo</groupId>
<artifactId>dubbo-bom</artifactId>
<version>${dubbo.version}</version>
<type>pom</type>
<scope>import</scope>
</dependency>
<!-- Nacos -->
<dependency>
<groupId>com.alibaba.nacos</groupId>
<artifactId>nacos-client</artifactId>
<version>${nacos.version}</version>
</dependency>
</dependencies>
</dependencyManagement>
<build>
<plugins>
<plugin>
<groupId>org.apache.maven.plugins</groupId>
<artifactId>maven-compiler-plugin</artifactId>
<version>3.11.0</version>
<configuration>
<source>${java.version}</source>
<target>${java.version}</target>
<encoding>UTF-8</encoding>
</configuration>
</plugin>
</plugins>
</build>
</project>
二、Dubbo 服务定义与实现 🎯
2.1 第一步:定义服务接口(API模块)
服务接口的定义是 Dubbo 使用的核心,它定义了服务契约。我遵循以下原则:
- 接口先行:先定义接口,再实现
- 版本管理:每个接口都要有版本号
- DTO设计:使用独立的数据传输对象
java
// 订单服务接口定义
// ecommerce-api/order-api/src/main/java/com/ecommerce/order/api/OrderService.java
package com.ecommerce.order.api;
import com.ecommerce.common.model.PageResult;
import com.ecommerce.order.api.dto.*;
/**
* 订单服务接口
* @version 1.0.0
*/
public interface OrderService {
/**
* 创建订单
* @param request 创建订单请求
* @return 订单ID
*/
Long createOrder(CreateOrderRequest request);
/**
* 根据ID查询订单
* @param orderId 订单ID
* @return 订单详情
*/
OrderDTO getOrderById(Long orderId);
/**
* 分页查询用户订单
* @param query 查询条件
* @return 订单分页结果
*/
PageResult<OrderDTO> queryUserOrders(OrderQuery query);
/**
* 取消订单
* @param orderId 订单ID
* @param reason 取消原因
* @return 是否成功
*/
boolean cancelOrder(Long orderId, String reason);
/**
* 支付订单
* @param request 支付请求
* @return 支付结果
*/
PaymentResult payOrder(PaymentRequest request);
}
// DTO定义示例
package com.ecommerce.order.api.dto;
import lombok.Data;
import lombok.Builder;
import lombok.NoArgsConstructor;
import lombok.AllArgsConstructor;
import java.io.Serializable;
import java.math.BigDecimal;
import java.util.Date;
import java.util.List;
@Data
@Builder
@NoArgsConstructor
@AllArgsConstructor
public class CreateOrderRequest implements Serializable {
private static final long serialVersionUID = 1L;
private Long userId;
private List<OrderItemDTO> items;
private String shippingAddress;
private String remark;
@Data
@Builder
@NoArgsConstructor
@AllArgsConstructor
public static class OrderItemDTO implements Serializable {
private Long productId;
private Integer quantity;
private BigDecimal price;
}
}
@Data
@Builder
@NoArgsConstructor
@AllArgsConstructor
public class OrderDTO implements Serializable {
private static final long serialVersionUID = 1L;
private Long orderId;
private Long userId;
private String orderNo;
private BigDecimal totalAmount;
private Integer status;
private String statusDesc;
private Date createTime;
private Date updateTime;
private List<OrderItemDTO> items;
}
2.2 第二步:服务接口模块的 POM 配置
xml
<!-- ecommerce-api/order-api/pom.xml -->
<?xml version="1.0" encoding="UTF-8"?>
<project xmlns="http://maven.apache.org/POM/4.0.0"
xmlns:xsi="http://www.w3.org/2001/XMLSchema-instance"
xsi:schemaLocation="http://maven.apache.org/POM/4.0.0
http://maven.apache.org/xsd/maven-4.0.0.xsd">
<modelVersion>4.0.0</modelVersion>
<parent>
<groupId>com.ecommerce</groupId>
<artifactId>ecommerce-api</artifactId>
<version>1.0.0-SNAPSHOT</version>
</parent>
<artifactId>order-api</artifactId>
<dependencies>
<!-- 公共模块依赖 -->
<dependency>
<groupId>com.ecommerce</groupId>
<artifactId>ecommerce-common</artifactId>
<version>${project.version}</version>
</dependency>
<!-- Dubbo API依赖 -->
<dependency>
<groupId>org.apache.dubbo</groupId>
<artifactId>dubbo</artifactId>
</dependency>
<!-- Lombok简化代码 -->
<dependency>
<groupId>org.projectlombok</groupId>
<artifactId>lombok</artifactId>
<optional>true</optional>
</dependency>
<!-- 参数验证 -->
<dependency>
<groupId>javax.validation</groupId>
<artifactId>validation-api</artifactId>
</dependency>
</dependencies>
</project>
2.3 第三步:服务实现(Service模块)
服务实现是业务逻辑的核心,这里需要特别注意 Dubbo 注解的使用:
java
// 订单服务实现类
// ecommerce-service/order-service/src/main/java/com/ecommerce/order/service/OrderServiceImpl.java
package com.ecommerce.order.service;
import lombok.extern.slf4j.Slf4j;
import org.apache.dubbo.config.annotation.DubboService;
import org.springframework.beans.factory.annotation.Autowired;
import org.springframework.transaction.annotation.Transactional;
import com.ecommerce.order.api.OrderService;
import com.ecommerce.order.api.dto.*;
import com.ecommerce.common.model.PageResult;
import com.ecommerce.order.domain.model.Order;
import com.ecommerce.order.domain.model.OrderItem;
import com.ecommerce.order.domain.repository.OrderRepository;
import com.ecommerce.order.service.assembler.OrderAssembler;
import com.ecommerce.order.service.validator.OrderValidator;
import java.util.List;
import java.util.stream.Collectors;
/**
* 订单服务实现
*
* @DubboService 注解是关键:
* 1. 将此类声明为Dubbo服务提供者
* 2. 自动注册到注册中心
* 3. 暴露服务接口供消费者调用
*/
@Slf4j
@DubboService(
version = "1.0.0", // 服务版本,用于灰度发布
interfaceClass = OrderService.class, // 服务接口
timeout = 5000, // 超时时间5秒
retries = 2, // 失败重试2次
loadbalance = "leastactive", // 负载均衡策略:最少活跃调用
cluster = "failover", // 集群容错模式:失败自动切换
validation = "true", // 启用参数验证
filter = "tpsLimit,exception", // 过滤器:限流和异常处理
executes = 100, // 服务提供者最大并行执行请求数
actives = 50 // 每服务消费者最大活跃请求数
)
@Service
public class OrderServiceImpl implements OrderService {
@Autowired
private OrderRepository orderRepository;
@Autowired
private OrderAssembler orderAssembler;
@Autowired
private OrderValidator orderValidator;
@Autowired
private ProductService productService; // 通过Dubbo调用商品服务
@Autowired
private UserService userService; // 通过Dubbo调用用户服务
@Override
@Transactional(rollbackFor = Exception.class)
public Long createOrder(CreateOrderRequest request) {
log.info("开始创建订单,用户ID: {}", request.getUserId());
// 1. 参数验证
orderValidator.validateCreateRequest(request);
// 2. 调用用户服务验证用户信息(Dubbo调用)
UserDTO user = userService.getUserById(request.getUserId());
if (user == null) {
throw new RuntimeException("用户不存在");
}
// 3. 调用商品服务验证库存和价格(Dubbo调用)
for (CreateOrderRequest.OrderItemDTO item : request.getItems()) {
ProductDTO product = productService.getProductById(item.getProductId());
if (product == null) {
throw new RuntimeException("商品不存在: " + item.getProductId());
}
if (product.getStock() < item.getQuantity()) {
throw new RuntimeException("库存不足: " + product.getName());
}
}
// 4. 创建订单实体
Order order = orderAssembler.toOrder(request);
// 5. 保存订单
order = orderRepository.save(order);
// 6. 扣减库存(Dubbo调用)
for (CreateOrderRequest.OrderItemDTO item : request.getItems()) {
productService.decreaseStock(item.getProductId(), item.getQuantity());
}
log.info("订单创建成功,订单ID: {}", order.getId());
return order.getId();
}
@Override
public OrderDTO getOrderById(Long orderId) {
log.debug("查询订单,订单ID: {}", orderId);
Order order = orderRepository.findById(orderId)
.orElseThrow(() -> new RuntimeException("订单不存在"));
// 获取订单项详情
List<OrderItem> items = orderRepository.findItemsByOrderId(orderId);
return orderAssembler.toOrderDTO(order, items);
}
@Override
public PageResult<OrderDTO> queryUserOrders(OrderQuery query) {
log.debug("查询用户订单,用户ID: {}, 页码: {}, 大小: {}",
query.getUserId(), query.getPage(), query.getSize());
// 分页查询
Page<Order> page = orderRepository.findByUserId(
query.getUserId(),
PageRequest.of(query.getPage(), query.getSize())
);
// 转换为DTO
List<OrderDTO> orderDTOs = page.getContent().stream()
.map(order -> {
List<OrderItem> items = orderRepository.findItemsByOrderId(order.getId());
return orderAssembler.toOrderDTO(order, items);
})
.collect(Collectors.toList());
return PageResult.of(orderDTOs, page.getTotalElements());
}
@Override
@Transactional(rollbackFor = Exception.class)
public boolean cancelOrder(Long orderId, String reason) {
log.info("取消订单,订单ID: {}, 原因: {}", orderId, reason);
Order order = orderRepository.findById(orderId)
.orElseThrow(() -> new RuntimeException("订单不存在"));
// 检查订单状态是否可以取消
if (!order.canCancel()) {
throw new RuntimeException("订单当前状态不可取消");
}
// 更新订单状态
order.cancel(reason);
orderRepository.save(order);
// 恢复库存(Dubbo调用)
List<OrderItem> items = orderRepository.findItemsByOrderId(orderId);
for (OrderItem item : items) {
productService.increaseStock(item.getProductId(), item.getQuantity());
}
log.info("订单取消成功,订单ID: {}", orderId);
return true;
}
@Override
@Transactional(rollbackFor = Exception.class)
public PaymentResult payOrder(PaymentRequest request) {
log.info("支付订单,订单ID: {}, 金额: {}",
request.getOrderId(), request.getAmount());
// 支付逻辑实现
// ...
return PaymentResult.builder()
.success(true)
.paymentNo(generatePaymentNo())
.paymentTime(new Date())
.build();
}
private String generatePaymentNo() {
return "PAY" + System.currentTimeMillis() +
ThreadLocalRandom.current().nextInt(1000, 9999);
}
}
2.4 第四步:服务实现的 POM 配置
xml
<!-- ecommerce-service/order-service/pom.xml -->
<?xml version="1.0" encoding="UTF-8"?>
<project xmlns="http://maven.apache.org/POM/4.0.0"
xmlns:xsi="http://www.w3.org/2001/XMLSchema-instance"
xsi:schemaLocation="http://maven.apache.org/POM/4.0.0
http://maven.apache.org/xsd/maven-4.0.0.xsd">
<modelVersion>4.0.0</modelVersion>
<parent>
<groupId>com.ecommerce</groupId>
<artifactId>ecommerce-service</artifactId>
<version>1.0.0-SNAPSHOT</version>
</parent>
<artifactId>order-service</artifactId>
<dependencies>
<!-- API依赖 -->
<dependency>
<groupId>com.ecommerce</groupId>
<artifactId>order-api</artifactId>
<version>${project.version}</version>
</dependency>
<!-- Spring Boot Starter -->
<dependency>
<groupId>org.springframework.boot</groupId>
<artifactId>spring-boot-starter-web</artifactId>
</dependency>
<dependency>
<groupId>org.springframework.boot</groupId>
<artifactId>spring-boot-starter-data-jpa</artifactId>
</dependency>
<!-- Dubbo Spring Boot Starter -->
<dependency>
<groupId>org.apache.dubbo</groupId>
<artifactId>dubbo-spring-boot-starter</artifactId>
</dependency>
<!-- Spring Cloud Alibaba Nacos Discovery -->
<dependency>
<groupId>com.alibaba.cloud</groupId>
<artifactId>spring-cloud-starter-alibaba-nacos-discovery</artifactId>
</dependency>
<!-- Spring Cloud Alibaba Nacos Config -->
<dependency>
<groupId>com.alibaba.cloud</groupId>
<artifactId>spring-cloud-starter-alibaba-nacos-config</artifactId>
</dependency>
<!-- 数据库 -->
<dependency>
<groupId>mysql</groupId>
<artifactId>mysql-connector-java</artifactId>
<scope>runtime</scope>
</dependency>
<!-- 其他业务模块API -->
<dependency>
<groupId>com.ecommerce</groupId>
<artifactId>user-api</artifactId>
<version>${project.version}</version>
</dependency>
<dependency>
<groupId>com.ecommerce</groupId>
<artifactId>product-api</artifactId>
<version>${project.version}</version>
</dependency>
</dependencies>
<build>
<plugins>
<plugin>
<groupId>org.springframework.boot</groupId>
<artifactId>spring-boot-maven-plugin</artifactId>
<configuration>
<mainClass>com.ecommerce.order.OrderServiceApplication</mainClass>
</configuration>
</plugin>
</plugins>
</build>
</project>
三、Dubbo 配置与启动 🚀
3.1 配置文件详解
yaml
# application.yml
spring:
application:
name: order-service
profiles:
active: dev
# 数据源配置
datasource:
url: jdbc:mysql://localhost:3306/ecommerce_order?useUnicode=true&characterEncoding=utf8&useSSL=false
username: root
password: 123456
driver-class-name: com.mysql.cj.jdbc.Driver
hikari:
maximum-pool-size: 20
minimum-idle: 5
connection-timeout: 30000
# JPA配置
jpa:
show-sql: true
hibernate:
ddl-auto: update
properties:
hibernate:
dialect: org.hibernate.dialect.MySQL8Dialect
format_sql: true
# Dubbo配置
dubbo:
application:
name: order-service-provider
qos-enable: true # 启用QOS运维服务
qos-port: 22222 # QOS端口
register-mode: instance # 注册模式:实例级
# 协议配置
protocol:
name: dubbo # 协议名称
port: 20880 # 协议端口
serialization: hessian2 # 序列化方式
threads: 200 # 业务线程池大小
accepts: 1000 # 服务端最大连接数
# 注册中心配置
registry:
address: nacos://127.0.0.1:8848 # Nacos地址
parameters:
namespace: ${spring.profiles.active} # 使用环境作为命名空间
# 服务提供者配置
provider:
timeout: 5000 # 远程调用超时时间(毫秒)
retries: 2 # 远程调用重试次数
loadbalance: leastactive # 负载均衡策略
cluster: failover # 集群容错模式
filter: tpsLimit,exception # 过滤器
# 服务消费者配置
consumer:
check: false # 启动时不检查提供者是否可用
lazy: true # 延迟连接
connections: 10 # 每个服务提供者的最大连接数
# 配置中心
config-center:
address: nacos://127.0.0.1:8848
# 元数据中心
metadata-report:
address: nacos://127.0.0.1:8848
# Nacos配置
spring.cloud.nacos:
discovery:
server-addr: 127.0.0.1:8848
namespace: ${spring.profiles.active}
group: DEFAULT_GROUP
metadata:
version: 1.0.0
config:
server-addr: 127.0.0.1:8848
namespace: ${spring.profiles.active}
group: DEFAULT_GROUP
file-extension: yaml
# 服务端口
server:
port: 8081
servlet:
context-path: /order-service
# 日志配置
logging:
level:
com.ecommerce.order: DEBUG
org.apache.dubbo: INFO
file:
name: logs/order-service.log
logback:
rollingpolicy:
max-file-size: 10MB
max-history: 30
3.2 启动类配置
java
// 订单服务启动类
package com.ecommerce.order;
import lombok.extern.slf4j.Slf4j;
import org.apache.dubbo.config.spring.context.annotation.EnableDubbo;
import org.springframework.boot.SpringApplication;
import org.springframework.boot.autoconfigure.SpringBootApplication;
import org.springframework.cloud.client.discovery.EnableDiscoveryClient;
import org.springframework.context.ConfigurableApplicationContext;
import org.springframework.core.env.Environment;
import java.net.InetAddress;
import java.net.UnknownHostException;
/**
* 订单服务启动类
*
* @EnableDubbo: 启用Dubbo功能
* @EnableDiscoveryClient: 启用服务发现
*/
@Slf4j
@EnableDubbo
@EnableDiscoveryClient
@SpringBootApplication(scanBasePackages = "com.ecommerce")
public class OrderServiceApplication {
public static void main(String[] args) throws UnknownHostException {
ConfigurableApplicationContext context =
SpringApplication.run(OrderServiceApplication.class, args);
Environment env = context.getEnvironment();
String appName = env.getProperty("spring.application.name");
String port = env.getProperty("server.port");
String contextPath = env.getProperty("server.servlet.context-path", "");
String hostAddress = InetAddress.getLocalHost().getHostAddress();
log.info("""
----------------------------------------------------------
Application '{}' is running! Access URLs:
Local: http://localhost:{}{}
External: http://{}:{}{}
Dubbo QOS: telnet {} 22222
Profile(s): {}
----------------------------------------------------------""",
appName,
port,
contextPath,
hostAddress,
port,
contextPath,
hostAddress,
env.getActiveProfiles().length == 0 ?
env.getDefaultProfiles() : env.getActiveProfiles()
);
// 打印Dubbo服务信息
log.info("Dubbo services exported on port: 20880");
log.info("Service registration to Nacos completed");
}
}
3.3 使用 Docker Compose 快速搭建环境
yaml
# docker-compose.yml
version: '3.8'
services:
# MySQL数据库
mysql:
image: mysql:8.0
container_name: ecommerce-mysql
environment:
MYSQL_ROOT_PASSWORD: 123456
MYSQL_DATABASE: ecommerce
TZ: Asia/Shanghai
ports:
- "3306:3306"
volumes:
- mysql-data:/var/lib/mysql
- ./sql/init.sql:/docker-entrypoint-initdb.d/init.sql
command:
--character-set-server=utf8mb4
--collation-server=utf8mb4_unicode_ci
--default-time-zone='+08:00'
networks:
- ecommerce-network
# Nacos注册中心
nacos:
image: nacos/nacos-server:v2.2.3
container_name: ecommerce-nacos
environment:
MODE: standalone
SPRING_DATASOURCE_PLATFORM: mysql
MYSQL_SERVICE_HOST: mysql
MYSQL_SERVICE_PORT: 3306
MYSQL_SERVICE_DB_NAME: nacos
MYSQL_SERVICE_USER: root
MYSQL_SERVICE_PASSWORD: 123456
NACOS_AUTH_ENABLE: 'true'
ports:
- "8848:8848"
- "9848:9848"
- "9849:9849"
volumes:
- nacos-logs:/home/nacos/logs
- nacos-data:/home/nacos/data
depends_on:
- mysql
networks:
- ecommerce-network
# Dubbo Admin管理控制台
dubbo-admin:
image: apache/dubbo-admin:0.5.0
container_name: ecommerce-dubbo-admin
environment:
admin.config-center: nacos://nacos:8848
admin.registry.address: nacos://nacos:8848
admin.metadata-report.address: nacos://nacos:8848
ports:
- "8080:8080"
depends_on:
- nacos
networks:
- ecommerce-network
# SkyWalking APM
skywalking-oap:
image: apache/skywalking-oap-server:9.5.0
container_name: ecommerce-skywalking-oap
environment:
SW_STORAGE: elasticsearch7
SW_STORAGE_ES_CLUSTER_NODES: elasticsearch:9200
ports:
- "11800:11800"
- "12800:12800"
depends_on:
- elasticsearch
networks:
- ecommerce-network
skywalking-ui:
image: apache/skywalking-ui:9.5.0
container_name: ecommerce-skywalking-ui
environment:
SW_OAP_ADDRESS: skywalking-oap:12800
ports:
- "8088:8080"
depends_on:
- skywalking-oap
networks:
- ecommerce-network
# Elasticsearch
elasticsearch:
image: elasticsearch:7.17.10
container_name: ecommerce-elasticsearch
environment:
discovery.type: single-node
ES_JAVA_OPTS: "-Xms512m -Xmx512m"
xpack.security.enabled: "false"
ports:
- "9200:9200"
- "9300:9300"
volumes:
- elasticsearch-data:/usr/share/elasticsearch/data
networks:
- ecommerce-network
networks:
ecommerce-network:
driver: bridge
volumes:
mysql-data:
nacos-logs:
nacos-data:
elasticsearch-data:
四、服务调用与消费实践 🔄
4.1 服务消费者实现
在订单服务中,我们需要消费用户服务和商品服务:
java
// 订单服务中的消费者配置
package com.ecommerce.order.config;
import lombok.extern.slf4j.Slf4j;
import org.apache.dubbo.config.ConsumerConfig;
import org.apache.dubbo.config.ReferenceConfig;
import org.apache.dubbo.config.spring.ReferenceBean;
import org.springframework.context.annotation.Bean;
import org.springframework.context.annotation.Configuration;
import com.ecommerce.user.api.UserService;
import com.ecommerce.product.api.ProductService;
@Slf4j
@Configuration
public class DubboConsumerConfig {
/**
* 用户服务引用配置
* 使用@Bean方式可以更精细地控制配置
*/
@Bean
public ReferenceBean<UserService> userServiceReference() {
ReferenceBean<UserService> reference = new ReferenceBean<>();
reference.setInterface(UserService.class);
reference.setVersion("1.0.0");
reference.setCheck(false); // 启动时不检查提供者
reference.setLazy(true); // 延迟连接
reference.setTimeout(3000); // 超时时间3秒
reference.setRetries(2); // 重试2次
reference.setLoadbalance("leastactive"); // 最少活跃调用
reference.setCluster("failover"); // 失败自动切换
reference.setConnections(10); // 每个提供者的连接数
// 方法级配置
reference.setMethods(Arrays.asList(
new MethodConfig("getUserById")
.setTimeout(1000)
.setRetries(0), // 查询操作不重试
new MethodConfig("updateUser")
.setTimeout(5000)
.setRetries(1) // 更新操作重试1次
));
reference.setFilter("tpsLimit,exception");
log.info("用户服务引用配置完成");
return reference;
}
/**
* 商品服务引用配置
*/
@Bean
public ReferenceBean<ProductService> productServiceReference() {
ReferenceBean<ProductService> reference = new ReferenceBean<>();
reference.setInterface(ProductService.class);
reference.setVersion("1.0.0");
reference.setCheck(false);
reference.setTimeout(2000);
reference.setRetries(2);
reference.setLoadbalance("random");
reference.setCluster("failfast"); // 快速失败,适合非幂等操作
log.info("商品服务引用配置完成");
return reference;
}
/**
* 全局消费者配置
*/
@Bean
public ConsumerConfig consumerConfig() {
ConsumerConfig consumer = new ConsumerConfig();
consumer.setCheck(false);
consumer.setLazy(true);
consumer.setTimeout(5000);
consumer.setRetries(2);
consumer.setCluster("failover");
consumer.setLoadbalance("leastactive");
consumer.setFilter("tpsLimit,exception");
return consumer;
}
}
4.2 使用 @DubboReference 注解方式
除了配置类方式,更推荐使用注解方式,更加简洁:
java
// 订单服务中使用Dubbo服务
package com.ecommerce.order.service;
import lombok.extern.slf4j.Slf4j;
import org.apache.dubbo.config.annotation.DubboReference;
import org.springframework.stereotype.Service;
import com.ecommerce.user.api.UserService;
import com.ecommerce.user.api.dto.UserDTO;
import com.ecommerce.product.api.ProductService;
import com.ecommerce.product.api.dto.ProductDTO;
@Slf4j
@Service
public class OrderBusinessService {
/**
* 使用@DubboReference注解引用远程服务
* 优势:
* 1. 代码简洁,声明式配置
* 2. 支持Spring依赖注入
* 3. 自动代理生成
*/
@DubboReference(
version = "1.0.0",
check = false,
timeout = 3000,
retries = 2,
loadbalance = "leastactive",
cluster = "failover",
mock = "com.ecommerce.order.service.mock.UserServiceMock", // 服务降级mock类
validation = "true" // 启用参数验证
)
private UserService userService;
@DubboReference(
version = "1.0.0",
check = false,
timeout = 2000,
retries = 1,
loadbalance = "random",
cluster = "failfast",
stub = "com.ecommerce.order.service.stub.ProductServiceStub" // 本地存根
)
private ProductService productService;
/**
* 创建订单的业务方法
*/
public void processOrderCreation(Long userId, List<OrderItem> items) {
log.info("开始处理订单创建,用户ID: {}", userId);
try {
// 1. 调用用户服务获取用户信息(Dubbo调用)
UserDTO user = userService.getUserById(userId);
if (user == null || !user.isActive()) {
throw new RuntimeException("用户无效或未激活");
}
log.debug("获取用户信息成功: {}", user.getUsername());
// 2. 调用商品服务验证库存
for (OrderItem item : items) {
ProductDTO product = productService.getProductById(item.getProductId());
if (product == null) {
throw new RuntimeException("商品不存在: " + item.getProductId());
}
// 检查库存
boolean available = productService.checkStock(
item.getProductId(),
item.getQuantity()
);
if (!available) {
throw new RuntimeException("商品库存不足: " + product.getName());
}
log.debug("商品验证通过: {} x{}", product.getName(), item.getQuantity());
}
// 3. 扣减库存
for (OrderItem item : items) {
boolean success = productService.decreaseStock(
item.getProductId(),
item.getQuantity()
);
if (!success) {
throw new RuntimeException("扣减库存失败: " + item.getProductId());
}
}
log.info("订单处理完成,用户: {}", user.getUsername());
} catch (Exception e) {
log.error("订单处理失败: {}", e.getMessage(), e);
throw new RuntimeException("订单创建失败: " + e.getMessage(), e);
}
}
/**
* 查询用户订单历史
*/
public UserOrderHistory getUserOrderHistory(Long userId) {
log.info("查询用户订单历史,用户ID: {}", userId);
// 1. 获取用户信息
UserDTO user = userService.getUserById(userId);
// 2. 获取用户订单(本地查询)
List<Order> orders = orderRepository.findByUserId(userId);
// 3. 获取每个订单的商品详情
List<UserOrderHistory.OrderDetail> orderDetails = orders.stream()
.map(order -> {
List<OrderItem> items = orderRepository.findItemsByOrderId(order.getId());
// 获取商品详情(Dubbo调用)
List<ProductDTO> products = items.stream()
.map(item -> productService.getProductById(item.getProductId()))
.filter(Objects::nonNull)
.collect(Collectors.toList());
return UserOrderHistory.OrderDetail.builder()
.order(order)
.products(products)
.build();
})
.collect(Collectors.toList());
return UserOrderHistory.builder()
.user(user)
.orderDetails(orderDetails)
.build();
}
}
// 服务降级Mock类
package com.ecommerce.order.service.mock;
import lombok.extern.slf4j.Slf4j;
import com.ecommerce.user.api.UserService;
import com.ecommerce.user.api.dto.UserDTO;
@Slf4j
public class UserServiceMock implements UserService {
@Override
public UserDTO getUserById(Long id) {
log.warn("用户服务调用失败,使用降级数据,用户ID: {}", id);
// 返回降级数据
return UserDTO.builder()
.id(id)
.username("降级用户")
.email("mock@example.com")
.status(0)
.build();
}
// 其他方法的降级实现...
}
// 本地存根Stub类
package com.ecommerce.order.service.stub;
import lombok.extern.slf4j.Slf4j;
import com.ecommerce.product.api.ProductService;
import com.ecommerce.product.api.dto.ProductDTO;
@Slf4j
public class ProductServiceStub implements ProductService {
private final ProductService productService;
// Dubbo会自动注入远程代理
public ProductServiceStub(ProductService productService) {
this.productService = productService;
}
@Override
public ProductDTO getProductById(Long id) {
log.info("调用商品服务前执行本地逻辑,商品ID: {}", id);
// 本地缓存检查
ProductDTO cached = localCache.get(id);
if (cached != null) {
return cached;
}
// 调用远程服务
ProductDTO product = productService.getProductById(id);
// 缓存结果
if (product != null) {
localCache.put(id, product, 5, TimeUnit.MINUTES);
}
log.info("商品服务调用完成");
return product;
}
// 其他方法的本地位理...
}
五、Dubbo 高级特性实战 🚀
5.1 集群容错与负载均衡
在实际项目中,合理的容错和负载均衡策略至关重要:
java
// 高级调用配置示例
package com.ecommerce.order.service.payment;
import org.apache.dubbo.config.annotation.DubboReference;
import org.springframework.stereotype.Component;
import com.ecommerce.payment.api.PaymentService;
import com.ecommerce.payment.api.dto.PaymentRequest;
import com.ecommerce.payment.api.dto.PaymentResult;
@Component
public class PaymentInvoker {
/**
* 支付服务调用 - 根据业务特点配置
*
* 场景分析:
* 1. 支付操作需要强一致性,不能重复执行
* 2. 支付对延迟敏感,需要快速失败
* 3. 需要保证幂等性
*/
@DubboReference(
version = "1.0.0",
// 集群容错策略
cluster = "failfast", // 快速失败:适合非幂等写操作
// cluster = "failover", // 失败自动切换:适合幂等操作
// cluster = "forking", // 并行调用:适合实时性要求高的操作
// 负载均衡策略
loadbalance = "leastactive", // 最少活跃调用:使慢的提供者收到更少请求
// loadbalance = "random", // 随机:默认策略
// loadbalance = "roundrobin", // 轮询:均匀分布请求
// loadbalance = "consistenthash", // 一致性哈希:相同参数请求发往同一提供者
// 调用配置
timeout = 5000, // 超时时间
retries = 0, // 不重试(支付操作需要幂等控制)
connections = 5, // 每个提供者的连接数
actives = 50, // 每服务消费者最大活跃请求数
// 高级特性
sticky = true, // 粘滞连接:总是向同一提供者发起请求
mock = "com.ecommerce.order.service.mock.PaymentServiceMock", // 降级
validation = "true", // 参数验证
// 方法级配置(通过parameters设置)
parameters = {
"getPaymentInfo.timeout", "3000",
"getPaymentInfo.retries", "2",
"processPayment.timeout", "10000",
"processPayment.retries", "0"
}
)
private PaymentService paymentService;
/**
* 处理支付
*/
public PaymentResult processPayment(PaymentRequest request) {
// 幂等性检查
String idempotentKey = generateIdempotentKey(request);
if (isDuplicateRequest(idempotentKey)) {
return getPreviousResult(idempotentKey);
}
try {
// Dubbo调用
PaymentResult result = paymentService.processPayment(request);
// 记录幂等键
recordIdempotentKey(idempotentKey, result);
return result;
} catch (Exception e) {
log.error("支付处理失败: {}", e.getMessage(), e);
throw new RuntimeException("支付失败: " + e.getMessage(), e);
}
}
/**
* 不同的业务方法使用不同的配置
*/
public PaymentResult queryPayment(String paymentNo) {
// 查询操作可以配置重试
return paymentService.getPaymentInfo(paymentNo);
}
}
5.2 异步调用与回调
对于非关键路径或耗时操作,使用异步调用可以提升系统吞吐量:
java
// 异步调用示例
package com.ecommerce.order.service.async;
import org.apache.dubbo.config.annotation.DubboReference;
import org.apache.dubbo.rpc.RpcContext;
import org.springframework.scheduling.annotation.Async;
import org.springframework.stereotype.Service;
import com.ecommerce.notification.api.NotificationService;
import com.ecommerce.notification.api.dto.NotificationRequest;
import java.util.concurrent.CompletableFuture;
import java.util.concurrent.Future;
@Service
public class AsyncNotificationService {
@DubboReference(
version = "1.0.0",
timeout = 30000, // 异步调用可以设置更长超时
async = true, // 启用异步调用
sent = false // 是否等待消息发出
)
private NotificationService notificationService;
/**
* 方式1:使用CompletableFuture
*/
public CompletableFuture<Boolean> sendNotificationAsync(NotificationRequest request) {
// Dubbo 3.x方式
return notificationService.sendNotification(request);
}
/**
* 方式2:使用RpcContext获取Future(Dubbo 2.x方式)
*/
public void sendNotificationWithCallback(NotificationRequest request) {
// 异步调用
notificationService.sendNotification(request);
// 获取Future
Future<Boolean> future = RpcContext.getContext().getFuture();
// 添加回调
CompletableFuture.supplyAsync(() -> {
try {
return future.get();
} catch (Exception e) {
log.error("通知发送失败", e);
return false;
}
}).thenAccept(result -> {
if (result) {
log.info("通知发送成功: {}", request);
} else {
log.warn("通知发送失败: {}", request);
}
});
}
/**
* 方式3:Spring Async + Dubbo Async组合
*/
@Async("notificationExecutor")
public CompletableFuture<Void> processNotificationAsync(Long orderId) {
log.info("开始异步处理订单通知,订单ID: {}", orderId);
// 构建通知请求
NotificationRequest request = NotificationRequest.builder()
.type("ORDER_CREATED")
.userId(getOrderUserId(orderId))
.content("您的订单已创建,订单号: " + getOrderNo(orderId))
.build();
// 异步调用通知服务
return notificationService.sendNotification(request)
.thenAccept(success -> {
if (success) {
log.info("订单通知发送成功,订单ID: {}", orderId);
updateNotificationStatus(orderId, "SENT");
} else {
log.warn("订单通知发送失败,订单ID: {}", orderId);
updateNotificationStatus(orderId, "FAILED");
}
})
.exceptionally(throwable -> {
log.error("订单通知处理异常,订单ID: {}", orderId, throwable);
updateNotificationStatus(orderId, "ERROR");
return null;
});
}
}
5.3 服务分组与版本控制
在大中型项目中,服务分组和版本管理是必备能力:
yaml
# 多版本、多分组配置示例
dubbo:
# 服务提供者配置
provider:
# 默认分组
group: production
version: 1.0.0
# 服务引用配置
consumer:
# 根据需求引用不同版本的服务
references:
userService:
interface: com.ecommerce.user.api.UserService
version: 1.0.0
group: production
userServiceV2:
interface: com.ecommerce.user.api.UserService
version: 2.0.0
group: canary # 金丝雀分组
userServiceTest:
interface: com.ecommerce.user.api.UserService
version: 1.0.0
group: test # 测试分组
java
// 多版本服务调用
package com.ecommerce.order.service.version;
import org.springframework.stereotype.Service;
import com.ecommerce.user.api.UserService;
@Service
public class MultiVersionService {
// 生产版本
@DubboReference(
version = "1.0.0",
group = "production",
timeout = 1000
)
private UserService productionUserService;
// 金丝雀版本(新功能测试)
@DubboReference(
version = "2.0.0",
group = "canary",
timeout = 2000
)
private UserService canaryUserService;
// 测试版本
@DubboReference(
version = "1.0.0",
group = "test",
timeout = 3000
)
private UserService testUserService;
/**
* 根据用户类型选择不同的服务版本
*/
public UserDTO getUserWithVersionRouting(Long userId) {
UserType userType = getUserType(userId);
switch (userType) {
case VIP:
// VIP用户使用新版本
return canaryUserService.getUserById(userId);
case TEST:
// 测试用户使用测试版本
return testUserService.getUserById(userId);
case NORMAL:
default:
// 普通用户使用生产版本
return productionUserService.getUserById(userId);
}
}
/**
* 灰度发布:按用户ID百分比路由
*/
public UserDTO getUserWithGrayRelease(Long userId) {
// 灰度比例:10%的用户使用新版本
boolean useNewVersion = userId % 10 == 0;
if (useNewVersion) {
log.info("用户ID: {} 路由到新版本", userId);
return canaryUserService.getUserById(userId);
} else {
return productionUserService.getUserById(userId);
}
}
}
六、监控、运维与问题排查 🔧
6.1 Dubbo Admin 监控
Dubbo Admin 是官方提供的管理控制台,可以监控服务状态:
yaml
# Dubbo Admin 配置
dubbo:
admin:
config-center: nacos://127.0.0.1:8848
registry: nacos://127.0.0.1:8848
metadata-report: nacos://127.0.0.1:8848
通过 Dubbo Admin 可以:
- 查看服务提供者和消费者
- 监控服务调用统计
- 动态调整服务配置
- 进行服务测试和Mock
6.2 日志配置与问题排查
合理的日志配置可以帮助快速定位问题:
yaml
# 日志配置
logging:
level:
# Dubbo相关日志
org.apache.dubbo: INFO
com.alibaba.dubbo: INFO
# 业务日志
com.ecommerce: DEBUG
# 重要组件日志
org.springframework.cloud: INFO
com.alibaba.nacos: WARN
# JSON格式日志,便于ELK收集
pattern:
console: "%d{yyyy-MM-dd HH:mm:ss} [%thread] %-5level %logger{36} - %msg%n"
file: '{"time":"%d{yyyy-MM-dd HH:mm:ss.SSS}", "level":"%level", "thread":"%thread", "logger":"%logger{36}", "message":"%message", "exception":"%ex"}'
# 按服务分离日志文件
file:
name: logs/${spring.application.name}.log
logback:
rollingpolicy:
max-file-size: 50MB
max-history: 30
total-size-cap: 3GB
java
// 日志记录最佳实践
package com.ecommerce.order.service.logging;
import lombok.extern.slf4j.Slf4j;
import org.apache.dubbo.rpc.RpcContext;
import org.aspectj.lang.ProceedingJoinPoint;
import org.aspectj.lang.annotation.Around;
import org.aspectj.lang.annotation.Aspect;
import org.springframework.stereotype.Component;
@Slf4j
@Aspect
@Component
public class DubboLoggingAspect {
/**
* Dubbo服务调用日志切面
*/
@Around("@within(org.apache.dubbo.config.annotation.DubboService) || " +
"@annotation(org.apache.dubbo.config.annotation.DubboService)")
public Object logDubboService(ProceedingJoinPoint joinPoint) throws Throwable {
String serviceName = joinPoint.getSignature().getDeclaringTypeName();
String methodName = joinPoint.getSignature().getName();
Object[] args = joinPoint.getArgs();
// 获取调用上下文信息
RpcContext context = RpcContext.getContext();
String remoteHost = context.getRemoteHost();
String consumerApp = context.getAttachment("application");
long startTime = System.currentTimeMillis();
try {
log.info("Dubbo服务调用开始 - 服务: {}#{} 消费者: {} 来源: {}",
serviceName, methodName, consumerApp, remoteHost);
if (log.isDebugEnabled()) {
log.debug("请求参数: {}", Arrays.toString(args));
}
// 执行原方法
Object result = joinPoint.proceed();
long costTime = System.currentTimeMillis() - startTime;
log.info("Dubbo服务调用成功 - 服务: {}#{} 耗时: {}ms",
serviceName, methodName, costTime);
return result;
} catch (Exception e) {
long costTime = System.currentTimeMillis() - startTime;
log.error("Dubbo服务调用异常 - 服务: {}#{} 耗时: {}ms 异常: {}",
serviceName, methodName, costTime, e.getMessage(), e);
throw e;
}
}
/**
* Dubbo消费调用日志切面
*/
@Around("@within(org.apache.dubbo.config.annotation.DubboReference) || " +
"execution(* *.*(..)) && @annotation(org.apache.dubbo.config.annotation.DubboReference)")
public Object logDubboConsumer(ProceedingJoinPoint joinPoint) throws Throwable {
// 类似的消费端日志记录...
return joinPoint.proceed();
}
}
6.3 常见问题排查指南
| 问题现象 | 可能原因 | 排查步骤 | 解决方案 |
|---|---|---|---|
| 服务调用超时 | 1. 网络延迟 2. 服务处理慢 3. 线程池满 | 1. 检查网络连通性 2. 查看服务端日志 3. 监控线程池状态 | 1. 调整timeout 2. 优化服务逻辑 3. 扩大线程池 |
| 服务找不到 | 1. 未注册到注册中心 2. 版本/分组不匹配 3. 网络分区 | 1. 检查注册中心 2. 确认版本配置 3. 检查网络 | 1. 重启服务 2. 修正配置 3. 检查防火墙 |
| 调用链路中断 | 1. 服务宕机 2. 负载均衡问题 3. 容错配置错误 | 1. 检查服务状态 2. 查看调用统计 3. 验证配置 | 1. 服务重启 2. 调整负载策略 3. 修改容错配置 |
| 序列化错误 | 1. 接口不一致 2. 版本不兼容 3. 数据格式错误 | 1. 对比接口定义 2. 检查版本 3. 验证数据 | 1. 统一接口 2. 版本迁移 3. 数据修复 |
| 性能下降 | 1. 连接数不足 2. 序列化效率低 3. 网络拥堵 | 1. 监控连接池 2. 分析序列化 3. 网络监控 | 1. 增加连接数 2. 更换序列化 3. 网络优化 |
七、Dubbo 3.x 新特性实践 🌟
7.1 应用级服务发现
Dubbo 3.x 引入了应用级服务发现,大幅提升了性能:
yaml
# 启用应用级服务发现
dubbo:
application:
name: order-service
register-mode: instance # 可选:interface(接口级), instance(应用级)
# 应用级服务发现配置
application-level-discovery:
enabled: true
# 迁移阶段配置
migration:
step: APPLICATION_FIRST # 可选:FORCE_INTERFACE, APPLICATION_FIRST, FORCE_APPLICATION
threshold: 1.0
proportion: 100
delay: 10
checker: true
force: false
registry:
address: nacos://127.0.0.1:8848
parameters:
enable-empty-protection: false # 应用级发现不需要空保护
7.2 Triple 协议(HTTP/2)
Triple 协议基于 HTTP/2,兼容 gRPC,是 Dubbo 3.x 的推荐协议:
yaml
# Triple协议配置
dubbo:
protocol:
name: tri # Triple协议
port: 50051
serialization: protobuf # 推荐使用protobuf
codec: triple
# Triple协议高级配置
triple:
max-concurrent-streams: 1000
flow-control-window: 1048576 # 1MB
header-table-size: 4096
initial-window-size: 1048576
max-frame-size: 16384 # 16KB
max-header-list-size: 8192
# 多协议支持(同时支持Dubbo和Triple)
protocols:
dubbo:
name: dubbo
port: 20880
triple:
name: tri
port: 50051
7.3 服务网格集成
Dubbo 3.x 支持与 Service Mesh 集成:
yaml
# 服务网格配置
dubbo:
# 启用服务网格支持
mesh:
enable: true
type: proxyless # 可选:proxyless(无代理), sidecar(有代理)
# Proxyless模式配置
proxyless:
enabled: true
# 使用xDS协议与Istio等控制面通信
xds:
enabled: true
address: istiod.istio-system.svc:15010
secure: true
# 服务治理配置(通过控制面下发)
config-center:
protocol: xds
address: istiod.istio-system.svc:15010
registry:
protocol: xds
address: istiod.istio-system.svc:15010
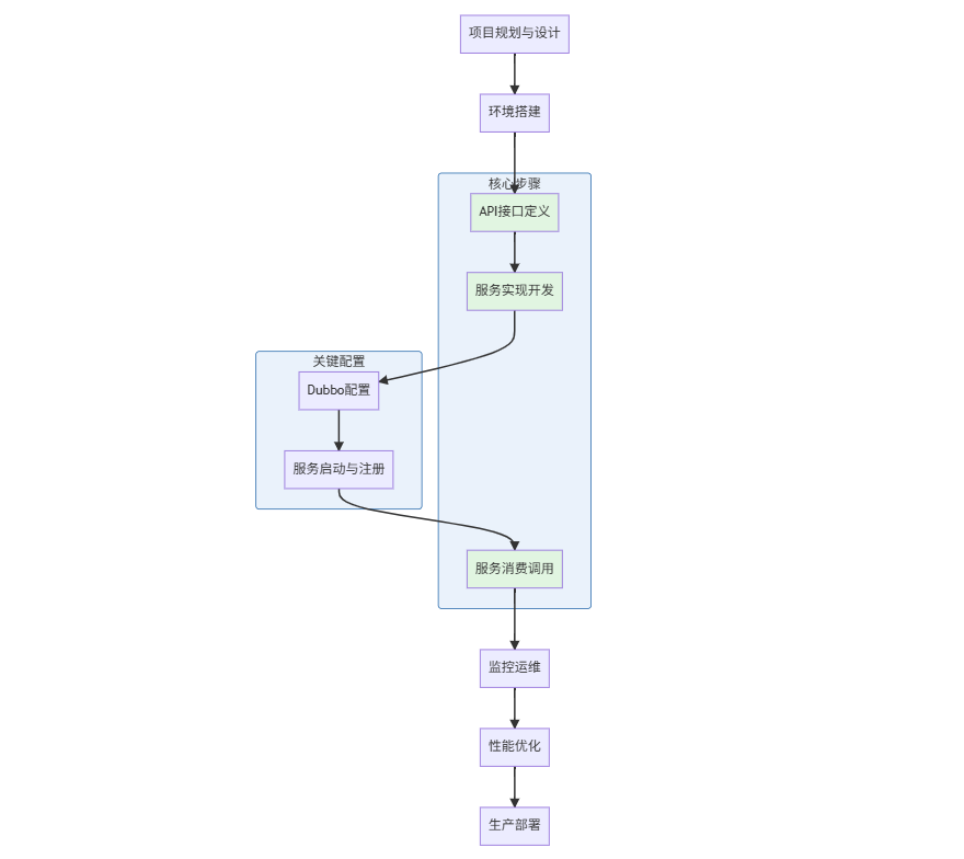
八、总结与最佳实践 📚
8.1 Dubbo 使用流程总结
通过本文的详细讲解,我们完整走过了 Dubbo 的使用流程:

8.2 最佳实践清单
| 实践领域 | 具体建议 | 重要性 |
|---|---|---|
| 接口设计 | 1. 接口先行,契约驱动 2. 版本管理,向后兼容 3. DTO设计,避免暴露领域模型 | ⭐⭐⭐⭐⭐ |
| 配置管理 | 1. 环境分离配置 2. 使用配置中心 3. 合理的超时和重试 | ⭐⭐⭐⭐ |
| 服务治理 | 1. 启用监控和日志 2. 配置合理的容错策略 3. 实施限流和降级 | ⭐⭐⭐⭐⭐ |
| 性能优化 | 1. 选择合适的序列化 2. 配置连接池 3. 启用异步调用 | ⭐⭐⭐⭐ |
| 运维部署 | 1. 健康检查 2. 优雅上下线 3. 多版本部署 | ⭐⭐⭐⭐⭐ |
8.3 学习资源推荐
- 官方文档 :Apache Dubbo 官网
- 源码学习 :Dubbo GitHub
- 实战案例 :Dubbo Samples
- 进阶书籍:《深入理解 Apache Dubbo 与实战》
8.4 最后的建议
💡 经验分享:Dubbo 虽然功能强大,但不要过度设计。根据项目规模选择合适的功能组合,从小处着手,逐步演进。记住,技术是为业务服务的,简单、稳定、可维护的架构才是好架构。
参考资料 📖
🔍 进阶学习建议:掌握 Dubbo 基础后,可以深入学习服务网格、分布式事务、链路追踪等微服务相关技术,构建更加完善的微服务知识体系。
标签 : Dubbo RPC 微服务 Spring Boot 分布式系统