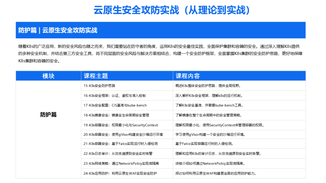
随着K8s的广泛应用,新的安全风险也随之而来,在云原生环境中,容器逃逸、恶意镜像、未授权访问等攻击方式已履见不鲜。要保障集群与容器安全,我们必须站在防守者视角,运用K8s的安全最佳实践,提供整体的安全防护。
本期「防护篇」将从攻防对抗视角出发,通过深入理解K8s提供的多种安全机制,并结合第三方安全工具,将不同层面的安全风险与解决方案相结合,构建一个安全防护框架,全面掌握K8s集群的安全防护思路,更好地保障K8s集群和容器的安全。

01、K8s安全防护思路:将K8s在不同层面存在的安全风险与解决安全问题的核心思路相结合,构建一个体系框架,来帮助大家更好地理解K8s集群的安全防护思路。这里包括了K8s自身提供的安全机制,引入一些安全工具来提供额外的安全能力。

02、K8s安全框架:这是保障K8s集群安全比较关键的安全机制。通过这个安全框架,可以确保K8s集群内资源对象的安全,防止未经授权的访问和潜在威胁对集群的影响。

在这个防护课程体系里,我融入了自己在参加CKA和CKS认证培训的内容,结合云原生的实践,重新梳理了自己的思路,我相信对你应该会有很大的帮助。
在过去近两年的时间里,我思考并整理了整个技术框架,精心制作了一套关于云原生安全攻防的视频课程,内容都是干货满满,从实战到技巧,都是非常有诚意的。
欢迎加入知识星球,深入学习云原生安全攻防的完整视频课程,踏上一段云原生安全的学习之旅。