大家好,这里是专注表观组学十余年,领跑多组学科研服务的易基因。
2025年11月20日,南方科技大学朱健康院士团队在《Proc Natl Acad Sci U S A》(PNAS)杂志发表题为"A chromatin-linked CPL2--PHD2/3 module sustains multiple DNA methylation pathways and Polycomb silencing "的科研成果。研究揭示了植物中名为CPL2-PHD2/3的染色质关联功能模块通过协调多种DNA甲基化通路和Polycomb沉默通路进而维持基因组稳定性和发育精确性。
具体而言,研究发现CPL2(RNA聚合酶II C端结构域Ser5磷酸酶样蛋白2)与PHD2/3(PHD finger域蛋白)形成一个独立于BAH域蛋白AIPP3的CPL2-PHD2/3功能模块,此模块通过双重机制发挥具体 作用:一方面,该模块通过直接互作SUVH4/5蛋白强化SUVH4/5--CMT2反馈环路,并促进RNA介导的DNA甲基化(RdDM)通路,特异性维持转座元件(TE)的CHH DNA甲基化 ;另一方面,CPL2-PHD2/3作为Polycomb沉默的关键调控模块,通过与LHP1互作或独立鉴定低甲基化H3K4,从而导致LHP1功能缺陷位点的基因沉默。该研究首次建立了DNA甲基化通路(靶向TE)与Polycomb沉默(靶向基因)系统之间的功能桥梁,阐明了植物如何通过一个多功能枢纽整合不同的表观遗传信号,为理解植物表观遗传网络如何协同调控转座元件沉默与基因表达提供了全新的调控机制。

**英文标题:**A chromatin-linked CPL2--PHD2/3 module sustains multiple DNA methylation pathways and Polycomb silencing
**中文标题:**染色质相关的CPL2--PHD2/3模块维持多种DNA甲基化通路和Polycomb沉默
**发表时间:**2025-11-20
**发表期刊:**PNAS
**影响因子:**IF9.4/Q1
技术平台: WGBS、ChIP-seq、RNA-seq(易基因金牌技术)
**作者单位:**南方科技大学、美国普渡大学、四川农业大学等
尽管先前的研究结果已充分阐明多种基于染色质的表观遗传通路,但其全基因组协同和互作调控机制仍知之甚少。作者先前鉴定出了BAH--PHD--CPL2复合体,其中AIPP3通过其BAH域结合H3K27me3,并与PHD2和PHD3(PHD2/3)协同,招募CPL2通过去磷酸化RNA聚合酶II以抑制转录。
本研究揭示了CPL2与PHD2/3形成一个独特模块(CPL2--PHD2/3),通过参与多种DNA甲基化通路以维持CHH DNA甲基化并沉默转座元件(TE)中的CHH甲基化位点。该模块与SUVH4和SUVH5(SUVH4/5)发生互作,在部分H3K9me2标记区域维持SUVH4/5--CMT2介导的CHH甲基化。PHD3的染色质富集同样使该模块能够在含有H3K9me2、H3K27me3或两个标记皆不含的位点维持RdDM通路的CHH DNA甲基化。因此,CPL2--PHD2/3成为此前被忽略的植物DNA甲基化网络多功能调控因子。此外,其基因抑制功能与DNA甲基化解偶联。有趣的是,CPL2--PHD2/3通过与LHP1互作或鉴定低甲基化H3K4来抑制Polycomb标记基因,也独立沉默了大量LHP1单独存在时无法抑制的基因,这两类基因均对正常发育至关重要。这种双重且几乎不依赖LHP1的抑制模式,使CPL2--PHD2/3成为Polycomb沉默的关键调控因子。
综上所述,本研究结果确立了CPL2--PHD2/3作为连接协同调控DNA甲基化和Polycomb相关抑制的染色质响应整合因子,为多样化的染色质谱中对TE和基因的表观遗传控制提供了统一机制。

CPL2--PHD2/3介导的表观遗传调控模型。
- 在部分H3K9me2标记位点,CPL2--PHD2/3通过与SUVH4/5直接互作强化SUVH4/5--CMT2反馈环路,在跨染色质域中维持DNA甲基化。
- 在其他H3K9me2富集区域,CPL2--PHD2/3在染色体臂和异染色质中促进RdDM。RdDM主要通过SHH1--CLSY1/2--Pol IV分支运作,而异染色质中CLSY3/4--Pol IV通路作用有限。
- 在部分H3K27me3标记位点,CPL2--PHD2/3维持由SHH1--CLSY1/2--Pol IV分支驱动的RdDM,在两个染色体区域中均发挥作用。
- 在大部分H3K9me2和H3K27me3缺失位点,CPL2--PHD2/3支持RdDM,其活性主要由SHH1--CLSY1/2--Pol IV引导,ZMP--CLSY3/4--Pol IV在全基因组范围内发挥次要作用。
- 在DNA甲基化水平降低基因位点,CPL2--PHD2/3在强LHP1--H3K27me3标记位点显示中等程度富集(左),但在弱标记(中)或无标记(右)位点结合更强,从而促进转录抑制。其占位可能同时依赖于LHP1互作以及对H3K4me0和H3K4me1的识别,使其能与LHP1协同产生差异性调控效应。
研究方法
1 、遗传材料构建:
构建phd2/3双突变体(phd2/3C),并使用了已有的cpl2-2、aipp3-1、lhp1-4等突变体,以及通过农杆菌转化获得的蛋白标签株系。
2 、多组学分析:
- 全基因组DNA甲基化测序(WGBS): 对野生型(Col-0)和突变体(cpl2-2, phd2/3C11 , phd2/3C19)进行WGBS,在全基因组范围内鉴定CHH、CHG和CG中的差异甲基化区域(DMRs),特别是关注CHH hypo-DMRs,以评估CPL2-PHD2/3模块对DNA甲基化的作用。
- **染色质免疫沉淀测序(ChIP-seq):**利用已发表及本研究产生的ChIP-seq数据,分析了多种组蛋白修饰(H3K9me2, H3K27me3, H3K4me1, H3K4me3, H3K9ac, H3K27ac)以及蛋白(如LHP1, PHD3, Pol V)在全基因组上的分布。通过将DMRs与这些染色质状态图谱进行整合,阐明了CPL2-PHD2/3模块发挥功能的染色质环境。
- RNA **测序(RNA-seq):**对野生型和突变体进行转录组测序,鉴定差异表达基因(DEGs),以评估CPL2-PHD2/3模块在转录沉默中的功能,并将表达变化与染色质状态、蛋白结合数据进行关联分析。
- **多组学整合分析:**对WGBS、ChIP-seq和RNA-seq数据进行关联分析,包括DMR聚类分析、信号metaplot分析、不同突变体数据集(如nrpe1, nrpd1, cmt2, suvh4/5/6, ddm1等)的交叉比对,以确定CPL2-PHD2/3调控的位点依赖于哪条具体的DNA甲基化通路。
3 、蛋白互作分析:
- **免疫沉淀-质谱联用(IP-MS):**鉴定与CPL2、PHD2/3蛋白互作的复合体成员,发现其与SUVH4/5、LHP1体内互作。
- **分裂荧光素酶互补实验(Split-Luc):**在植物体内验证CPL2、PHD2/3与SUVH4/5、LHP1之间的直接蛋白互作。
- **酵母双杂交实验(Y2H):**进一步验证并精细定位蛋白互作的结构域。
结果图形
(1)CPL2和PHD2/3协同调控长转座元件的CHH甲基化
研究人员通过构建phd2/3 CRISPR双突变体(phd2/3C)并与cpl2-2突变体进行比较,利用WGBS技术在全基因组范围内系统评估了DNA甲基化状态。 分析结果显示,在cpl2-2、phd2/3C11、phd2/3C19 突变体中,CHH 低甲基化差异区域(hypo-DMRs)的数量远超过其他序列背景(CG, CHG)的DMRs或高甲基化DMRs(hyper-DMRs),表明CPL2-PHD2/3模块主要影响非对称的CHH甲基化(图1A)。超过80%的CHH hypo-DMRs与转座元件区域重叠(图1B),并且这些DMRs所关联的TEs长度显著长于基因组中所有注释TEs的平均长度,显示出对长TEs的特异性(图1C-D),三个突变体之间的CHH hypo-DMRs显著重叠,表明二者在功能上高度协同。尽管CPL2与PHD2/3存在蛋白互作(图3I-J),但转录水平上无相互调控,提示CPL2-PHD2/3模块构成一个独立于AIPP3的亚复合体,特异性维持CHH甲基化。
WGBS技术在本研究中系统筛选出CPL2--PHD2/3模块的CHH甲基化靶标,通过精确定量低甲基化水平,并与已发表的cmt2、nrpd1等突变体数据集交叉比对,为后续功能分析提供了准确的分子靶标。

图1:cpl2-2和phd2/3突变体中CHH低甲基化DMR特征。
- 低甲基化DMRs的CHH甲基化水平。
- CHH低甲基化DMR的分布。
- CHH低甲基化DMR相关TE与所有TE及SIMs的长度比较。
- 热图显示CHH低甲基化DMR相关TE、所有TE和SIMs在不同长度区间内的归一化比例。
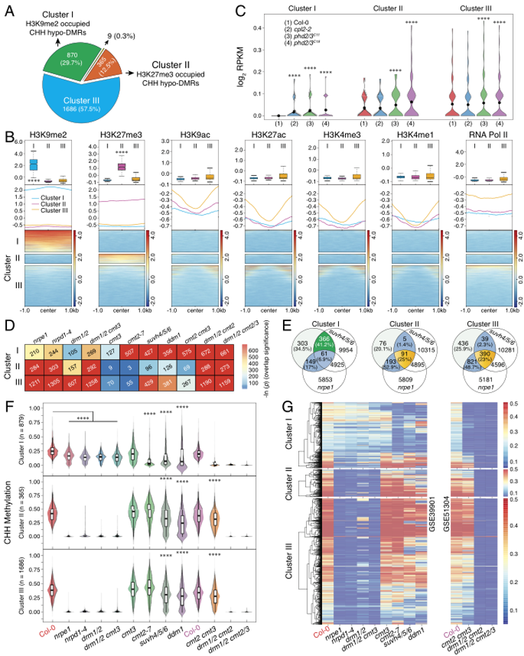
(2)CPL2--PHD2/3模块在不同染色质状态下介导TE的CHH甲基化与转录沉默
为分析CPL2-PHD2/3模块发挥功能的染色质谱,研究者将合并的CHH hypo-DMRs集合与组蛋白修饰ChIP-seq数据(H3K9me2、H3K27me3)进行交叉分析。根据与这些修饰的共定位情况,将DMRs分为三个簇(Cluster):Cluster I(n=879)富含H3K9me2(其中9个同时含H3K27me3);Cluster II(n=365)仅含H3K27me3;Cluster III(n=1686)不含这两种抑制性标记。Metaplot和热图分析(图2A-B)展示各簇特异性组蛋白修饰富集模式:Cluster I和II分别在DMR主体及侧翼区域富集H3K9me2和H3K27me3,且活跃染色质标记(H3K9ac、H3K27ac、H3K4me3/me1)在所有簇中均显著缺失。
RNA-seq分析进一步显示,在三个突变体中,位于这些DMRs ±2kb bins内的转录本水平显著上调(图2C),表明CPL2-PHD2/3不仅维持甲基化,也直接参与转录沉默。值得注意的是,Cluster I(H3K9me2富集)的转录本水平始终低于其他簇,且RNA Pol II占据最低,这提示DNA甲基化与H3K9me2协同强化沉默。
ChIP-seq通过组蛋白修饰图谱将DMRs功能异质性分层,揭示了模块活性与染色质环境的依赖性关系。特别是PHD3在Cluster I-III均显示染色质富集(图3F-G),直接证明CPL2-PHD2/3模块通过鉴定不同的组蛋白密码(H3K9me2、H3K27me3或H3K4me0)实现多场景调控。

图2:CPL2--PHD2/3调控区域的染色质特征、表达谱以及与CHH低甲基化DMR的交叉分析。
- 基于与H3K9me2、H3K27me3或两者皆缺失的重叠分析,将合并的CHH低甲基化DMR分层为三个簇。
- 各簇CHH低甲基化DMR ±1kb范围内指示组蛋白标记和RNA Pol II的归一化ChIP-seq信号热图和metaplot图,以及比较各簇平均ChIP-seq信号箱线图。
- 小提琴图显示各簇和基因型中的转录水平。
- CHH低甲基化DMR簇与突变体衍生DMR之间重叠的热图。
- 每个簇的DMR与suvh4/5/6和nrpe1突变体CHH低甲基化DMR之间的重叠维恩图。
- 箱线图显示各簇特异性DMR在不同基因型中的CHH甲基化水平。
- 热图展示各簇DMR在不同基因型中的CHH甲基化模式。
(3)根据不同染色质环境将CPL2--PHD2/3与不同甲基化通路重叠分析
基于不同簇的染色质特征,研究者将各簇的CHH hypo-DMRs与已发表的多种DNA甲基化通路缺失突变体(如nrpe1/nrpd1代表RdDM缺陷,cmt2代表CMT2缺陷,suvh4/5/6代表H3K9甲基转移酶缺陷,ddm1代表染色质量塑因子缺陷)的WGBS数据进行重叠分析(图2D-E)。分析结果表明,Cluster I (H3K9me2富集)的DMRs与suvh4/5/6、cmt2和ddm1突变体定义的区域广泛重叠,与RdDM (nrpe1) 区域也有中度重叠,表明在H3K9me2富集区,该模块同时与SUVH4/5-CMT2环路和RdDM通路重叠。Cluster II和III(H3K27me3或无标记)则主要与RdDM缺陷突变体(nrpe1, nrpd1)的DMRs重叠,与cmt2重叠极少。
对甲基化水平定量分析(图2F-G)证实了这种通路依赖性。Cluster I的CHH甲基化在cmt2、suvh4/5/6和ddm1突变体中下降更显著;而Cluster II和III的CHH甲基化则在RdDM突变体中几乎完全丧失。这些结果清晰地表明,CPL2-PHD2/3模块是一个染色质环境响应因子,能根据局部是富含H3K9me2还是H3K27me3(或无标记),选择性地与SUVH4/5-CMT2维持环路或RdDM de novo甲基化通路连接,从而维持CHH甲基化。
(4)CPL2--PHD2/3主要支持由SHH1--CLSY1/2--Pol IV分支引导的跨染色质域RdDM
作者为了进一步解析CPL2-PHD2/3如何支持RdDM,研究者将DMRs细分为更具体的调控类别(CMT2特异、RdDM特异等)。分析结果表明,Clusters IIa和IIIa(占Clusters II/III的75-80%)仅与nrpd1-4 DMRs重叠,而不与cmt2-7重叠(图3A),表明这些区域完全由RdDM调控。基因组定位显示,Cluster Ia和Ib偏好性定位于近着丝粒异染色质,而Clusters IIa和IIIa富集于染色体臂上(图3B)。甲基化分析揭示,clsy1/2双突变体和shh1单突变体在所有簇中均导致CHH甲基化显著降低,而clsy3/4影响有限(图3C),表明CPL2--PHD2/3主要依赖SHH1--CLSY1/2--Pol IV分支招募Pol IV。
ChIP-seq数据显示,Pol V在Clusters Ib、IIa和IIIa的DMRs上强富集,且水平在臂区和异染色质区相当(图3D-E);PHD3同样在这些区域富集,但表现出明显的臂区偏好性(图3F-G)。ChIP-seq通过Pol V和PHD3的占用率分析,直接可视化CPL2--PHD2/3模块在RdDM通路中的空间定位,证明了模块通过识别H3K4me0招募至Pol V靶位点,且其活性与Pol IV招募分支的选择性密切相关。

图3:CPL2--PHD2/3模块根据不同染色质环境影响CHH DNA甲基化通路。
- UpSet图显示所指示的簇、nrpd1-4和cmt2-7突变体之间共有和特有的CHH低甲基化DMRs。
- A中DMRs的基因组分布,划分为近着丝粒异染色质和染色体臂。
- 不同基因型中DMRs(±1 kb)的CHH甲基化水平,按子簇(A)和基因组位置(B)分层。
- 在所指示的子簇DMRs ±1kb范围内Pol V的ChIP-seq信号的metaplot图和热图。
- 箱线图比较按基因组位置(B)分层的各子簇Pol V的平均ChIP-seq信号。
- PHD3相应的ChIP-seq分析。
- IP-MS分析显示SUVH4与CPL2--PHD2/3模块共纯化箱线图。
- SUVH4与CPL2--PHD2/3模块共纯化表。
- 分裂荧光素酶互补实验显示CPL2--PHD2/3与SUVH4/5在烟草本塞姆氏叶片中的互作。
- 酵母双杂交实验对所选互作进行验证。
(5)LHP1与CPL2--PHD2/3互作并在PHD2/3抑制基因位点与H3K27me3共定位
CPL2-PHD2/3在基因沉默中的功能与Polycomb通路相关。RNA-seq分析发现,phd2/3C 突变体中上调的差异表达基因(up-DEGs)绝大多数(>60%)与LHP1的ChIP-seq结合位点重叠,且这些基因显著富集在H3K27me3标记的染色质状态(CS-2, CS-4, CS-5)中(图4B、C、D)。
IP-MS和分裂荧光素酶互补实验证实了LHP1与CPL2、PHD2/3之间存在直接的物理互作(图4F、H)。结构域分析进一步揭示,LHP1通过其Chromoshadow域(CSD)与CPL2和PHD2互作(图4I)。这些结果表明,CPL2-PHD2/3模块与经典的Polycomb沉默reader蛋白LHP1存在功能关联,并可能共同作用于H3K27me3标记的基因位点。

图4:LHP1与CPL2--PHD2/3模块物理互作,并以H3K27me3依赖方式定位于PHD2/3调控基因。
- UpSet图显示所指示突变体之间上调差异表达基因(up-DEGs)的共有和独特集合。
- phd2/3C11 ∩19 up-DEGs在预定义染色质状态(CSs)中的富集情况。
- H3K27me3的ChIP-seq富集分析在CS-2/4/5与所有其他染色质状态的基因体±1 kb范围内,通过箱线图(左)和metaplot图(右)可视化展示。
- H3K27me3相关因子靶向的phd2/3C11∩19 up-DEGs比例,显示所有up-DEGs(左)及CS-2/4/5或Others亚群中的结果。
- LHP1的ChIP-seq富集分析。
- IP-MS分析显示LHP1与CPL2一同与PHD2/3共纯化。
- 全长LHP1及其截短结构域构建体的互作实验示意图。
- 分裂荧光素酶互补实验显示LHP1与PHD2/3或CPL2在烟草本塞姆氏叶片中的物理互作。
- 酵母双杂交实验显示在含或不含3-AT的选择性互作。
(6)CPL2--PHD2/3与LHP1--H3K27me3轴的依赖性协同关系
在lhp1-4突变体中,60.1%的上调DEGs(270/449)为LHP1直接结合靶标。尽管phd2/3C11∩19 (64.8%)和cpl2-2(56.9%)的上调基因也广泛被LHP1结合,但仅有7.6%(31/408)和7.2%(11/153)的LHP1靶标在lhp1-4中同步去抑制,表明CPL2--PHD2/3在多数LHP1结合位点是必需的下游抑制因子(图5A)。LHP1结合的靶基因呈现高H3K27me3、低H3K4me3/me1的特征染色质签名,而非LHP1靶标则相反(图5B)。PHD3和AIPP3在两组基因中均持续富集,且在非LHP1靶标中结合更强(图5A)。这种分布模式支持补偿性招募模型:在H3K27me3富集位点,LHP1主导并招募CPL2-PHD2/3;而在H3K27me3缺失位点,则由AIPP3(通过BAH域识别H3K27me3)或PHD2/3(通过PHD域识别低甲基化H3K4)来招募CPL2-PHD2/3,从而实现沉默。
ChIP-seq通过分层绘制基因集的组蛋白修饰谱,揭示了LHP1与CPL2--PHD2/3的层级关系,LHP1提供染色质定位信号,而CPL2--PHD2/3是实际的抑制因子。

图5:CPL2--PHD2/3模块与LHP1--H3K27me3轴在基因抑制和发育中的功能性互作
- UpSet图显示所指示突变体中差异表达基因(DEGs)与已知LHP1靶标之间的重叠,其中维恩图(中部)突出显示了phd2/3 C11∩19和cpl2-2株系中LHP1靶向的上调DEGs的交集。
- Metaplot图显示突变体中上调DEGs上H3K27me3、H3K4me3和H3K4me1的ChIP-seq图谱。
- 由LHP1和CPL2--PHD2/3模块共同调控的代表性基因的RNA-seq和ChIP-seq信号IGV图。
- 所指示基因型在播种后38天的典型发育表型。
(7)CPL2--PHD2/3与LHP1--H3K27me3的共有和特有功能分析
phd2/3C 双突变体表现出与lhp1相似的终端花序、早花、短角果等发育缺陷(图5D),RNA-seq证实AP1、AP3、SEP3等花器官身份基因在两者中均去抑制(图5C)。但CPL2--PHD2/3突变体独有下卷莲座叶、增强分枝等表型,对应于PID(非LHP1靶标,高H3K4me1)和IAMT1(LHP1靶标但高H3K4me0)的特异性上调。全基因组分析显示,CPL2--PHD2/3抑制基因数(640个)远超lhp1(449个),且包含大量应激应答和节律基因(CAT3、WRKY70、ELF4等)。
这些结果表明,CPL2-PHD2/3模块与LHP1-H3K27me3在核心发育基因上功能协同,共同建立"双重防护"机制;但同时,CPL2-PHD2/3模块能独立于LHP1,通过识别不同的染色质信号(如H3K4me0),调控一套更广泛的、对特定发育和生理过程至关重要的基因,体现了其功能的独特性与可塑性。
结论和启示
本研究通过WGBS+ChIP-seq+RNA-seq等多组学分析确立了CPL2-PHD2/3模块是一个全新的、连接DNA甲基化与Polycomb沉默的表观遗传整合枢纽。CPL2-PHD2/3模块通过响应不同的组蛋白修饰(H3K9me2、H3K27me3、H3K4me0),灵活地调用相应的效应分子(SUVH4/5、CMT2、RdDM machinery、LHP1),从而在复杂的染色质环境中实现对转座元件和基因的精准沉默。这一发现揭示了两条关键的表观遗传协同调控通路,深化了对植物基因组表观调控网络复杂性和精细性的理解。未来研究可进一步探索该模块在环境响应、作物驯化及表观遗传育种中的潜在应用价值。
WGBS 与ChIP-seq在本研究中的核心作用
WGBS:绘制全基因组DNA甲基化图谱并鉴定CPL2--PHD2/3模块的CHH甲基化靶标,提供了后续所有分析(簇分类、通路、表型关联)的分子基础。其单碱基分辨率特性使研究者能够区分CG/CHG/CHH背景,精准锁定模块的CHH特异性功能;而不同突变体的甲基化差异定量(Δm)为评估遗传互作强度提供了客观指标。
ChIP-seq:将2,930个DMRs从无差异列表转化为具有生物学意义的三簇系统。其关键创新应用包括:Pol V ChIP-seq验证RdDM靶标真实性;PHD3 ChIP-seq直接证明模块染色质占位与功能相关性;LHP1/H3K27me3共定位分析揭示模块在Polycomb沉默中的上下文依赖性。
参考文献:
Zhang L, ...et al, Zhu JK. A chromatin-linked CPL2-PHD2/3 module sustains multiple DNA methylation pathways and Polycomb silencing. Proc Natl Acad Sci U S A. 2025 Nov 25;122(47):e2523102122. doi: 10.1073/pnas.2523102122.