文章目录
- 一、比较器原理
- 二、利用比较器实现的常见电路
- 三、电路分析
-
- 这里对以下4个元件进行说明其具体作用:
- [1. 二极管 D1(1N4002)](#1. 二极管 D1(1N4002))
- [2. 电阻 R7(10kΩ)](#2. 电阻 R7(10kΩ))
- [3. 电阻 R1(1kΩ)](#3. 电阻 R1(1kΩ))
- [4. 电阻 R2(10kΩ)](#4. 电阻 R2(10kΩ))
一、比较器原理
- 当同相端电压 > 反相端电压(V+ > V-):输出高电平。
- 当同相端电压 < 反相端电压(V+ < V-):输出低电平。
二、利用比较器实现的常见电路
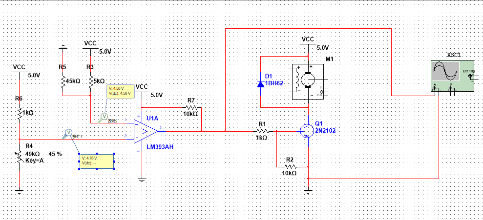
由于上面这个图不能直观的感受到比较器的作用,在下面这个图中我加入了电位计来调节输入端的电压:
在这里我固定了V+=4.5V,因此调节反相输入端电位计改变其电压即可。

- V+>V-时,输出高电平;

- V+<V-时,输出低电平;

三、电路分析

这里对以下4个元件进行说明其具体作用:
1. 二极管 D1(1N4002)
电机M1是感性负载,断电瞬间会产生 "反向电动势尖峰"(电压远高于电源电压),易击穿三极管或损坏其他元件。
D1 在此处是续流二极管 ,其反向并联在电机两端,能为电机断电时的反向电动势提供泄放回路,吸收尖峰电压,保护三极管Q1及周边电路。
2. 电阻 R7(10kΩ)
比较器U1A是LM393(开漏输出型比较器) ;
开漏输出的特点是 "无法主动输出高电平,仅能拉低电平";
R7 是比较器的上拉电阻,一端接电源 VCC、一端接比较器输出端,当比较器输出高阻态时,R7 能将输出电平上拉至 VCC,使比较器可正常输出高电平信号,保障对三极管Q1的控制逻辑有效。
3. 电阻 R1(1kΩ)
三极管Q1是 PNP 型管,基极电流过大易烧坏发射结 。
R1 是基极限流电阻,串联在比较器输出与三极管基极之间,限制流入基极的最大电流,避免三极管因基极过流损坏,同时稳定基极驱动电流。
4. 电阻 R2(10kΩ)
R2 是三极管基极的下拉电阻 ,一端接基极、一端接地。
其作用是:当比较器输出高电平(或高阻态)时,将三极管基极电平下拉至接近地电位,确保 PNP 管可靠截止;同时避免基极悬空,防止电磁干扰导致三极管误导通,稳定基极电平。

