综合项目实战——电子商城信息查询系统

目录

一、项目核心目标

二、技术选型解析

三、系统整体设计

[3.1 架构设计](#3.1 架构设计)

[3.2 核心模块介绍](#3.2 核心模块介绍)

[3.3 系统流程图](#3.3 系统流程图)

四、核心功能实现详解

[4.1 用户注册与登录](#4.1 用户注册与登录)

[4.1.1 注册功能实现](#4.1.1 注册功能实现)

[4.1.2 登录功能实现](#4.1.2 登录功能实现)

[4.2 商品搜索](#4.2 商品搜索)

[4.2.1 关键词模糊查询](#4.2.1 关键词模糊查询)

[4.2.2 ID精确查询](#4.2.2 ID精确查询)

[4.2.3 动态页面生成](#4.2.3 动态页面生成)

[4.3 资源加载与 URL 编解码](#4.3 资源加载与 URL 编解码)

[4.3.1 静态资源加载](#4.3.1 静态资源加载)

[4.3.2 URL 编解码](#4.3.2 URL 编解码)

[4.4 异常处理](#4.4 异常处理)

[4.5 结果展示](#4.5 结果展示)

五、项目亮点与技术难点

[5.1 项目亮点](#5.1 项目亮点)

[5.2 技术难点](#5.2 技术难点)

六、总结与未来展望

[6.1 项目总结](#6.1 项目总结)

[6.2 未来优化方向](#6.2 未来优化方向)

附录:完整代码


在数字化购物场景中,用户对商品信息的快速检索、精准定位需求日益迫切。传统电子商城常存在查询入口分散、检索效率低、交互繁琐等问题,影响用户体验。为此,我基于 C 语言、HTTP 协议与 SQLite 数据库,开发了一款轻量高效的电子商城信息查询系统,整合用户注册登录、商品模糊搜索、ID 精确查询、详情展示等核心功能。本文将详细分享项目的设计思路、核心实现与技术亮点。

技术栈:C语言、HTTP/1.1、TCP、SQLite3、HTML

一、项目核心目标

  • 解决商品查询效率低、交互不便捷的痛点,提供统一查询入口
  • 实现完整的用户身份验证流程(注册 + 登录)
  • 支持商品关键词模糊搜索与 ID 精确查询,快速定位目标商品
  • 动态生成搜索结果页与商品详情页,优化前端展示
  • 保证系统轻量性与稳定性,适配基础服务器环境

二、技术选型解析

技术方向 选型 选型理由
后端开发 C 语言 接近底层、执行效率高,适合实现轻量 HTTP 服务器,无冗余依赖
数据库 SQLite 轻量级文件型数据库,无需独立服务进程,适配小型应用存储需求,支持 SQL 标准
网络协议 HTTP/1.1 基于 TCP 协议,浏览器原生支持,简化客户端与服务器交互
前端展示 HTML + 原生 CSS 静态模板 + 动态数据拼接,无需复杂前端框架,降低开发成本
辅助工具 URL 编解码模块 处理中文等特殊字符,保证参数传输正确性
开发工具 GCC 编译器、SQLite3 客户端 跨平台兼容,调试便捷

三、系统整体设计

3.1 架构设计

采用分层架构与模块化设计,从下至上分为数据库层、核心功能层、网络交互层,整体架构如下:
系统整体架构图

3.2 核心模块介绍

每个模块各司其职,通过函数调用实现数据流转,关键模块与代码对应关系如下:

模块名称 核心功能 对应代码文件 / 函数
请求解析模块 提取 HTTP 请求中的方法、URL、参数 01ser.c / parse_http_request
路由分发模块 根据 URL 路径分发至对应业务模块 01ser.c / main 函数 URL 判断逻辑
用户管理模块 注册验证、登录校验 01ser.c / handle_register、handle_login
商品查询模块 模糊搜索、ID 精确查询 02sql_search.c / search_goods、handle_detail
页面生成模块 动态拼接 HTML 页面 02sql_search.c / search_result、detail_result
资源加载模块 加载 HTML / 图片静态资源 01ser.c / send_head、send_file
URL 编解码模块 处理特殊字符传输 url2.c / urlencode、urldecode
数据库操作模块 数据库连接、查询、插入 01ser.c / 02sql_search.c / sqlite3_open / exec

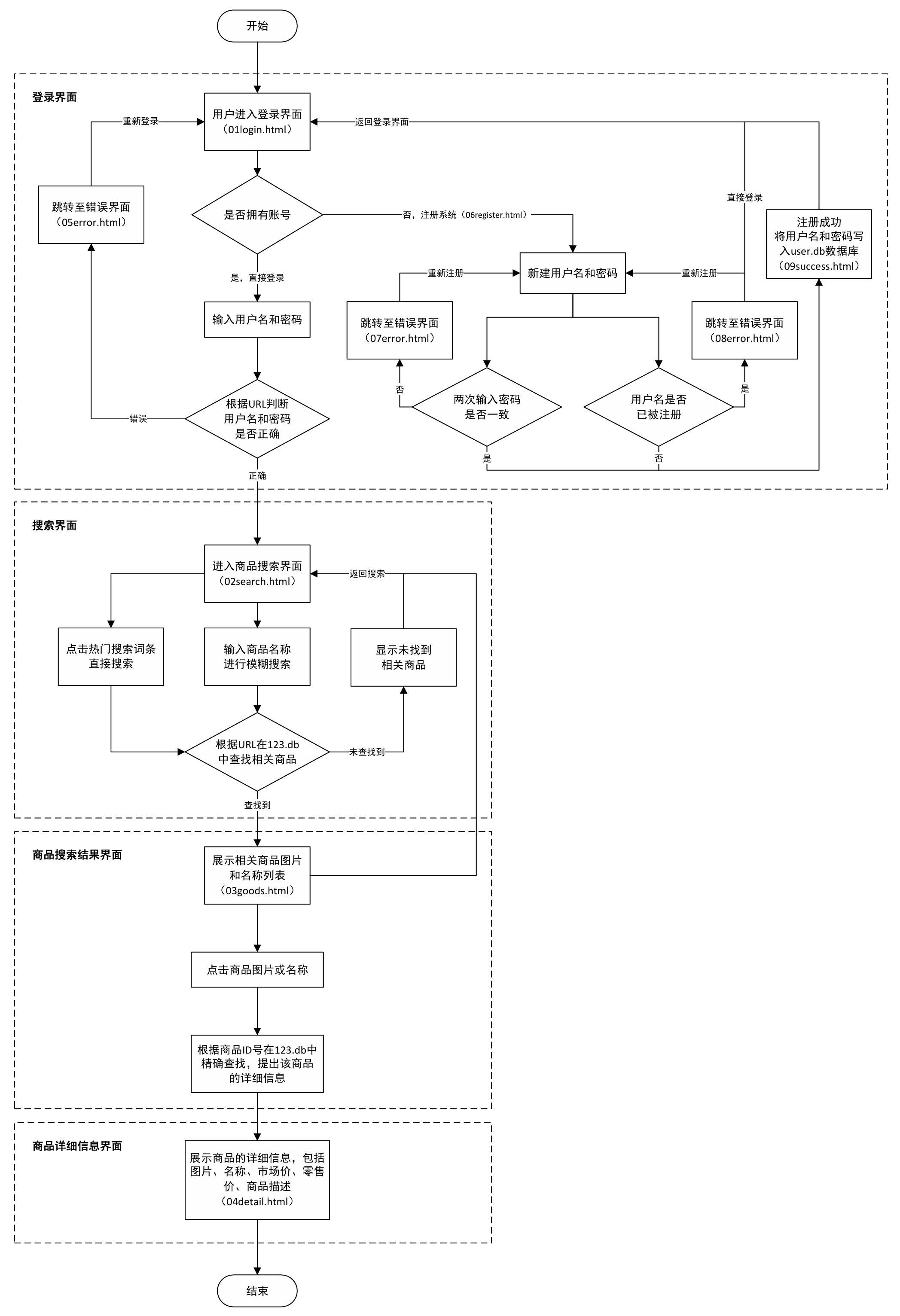
3.3 系统流程图

系统流程图

四、核心功能实现详解

4.1 用户注册与登录

4.1.1 注册功能实现

流程:用户访问注册页→填写信息提交→后端解析参数→验证合法性→数据库写入→返回结果

  • 关键步骤1:参数解析与解码

从 URL 中提取用户名、密码、确认密码,通过 urldecode 处理中文等特殊字符

cpp 复制代码
char *params = strchr(url, '?');
params++; // 跳过问号
// 解析username、userpass、confirmpass参数
char *param = strtok(params, "&");
while (param)
{
  char *key = param;
  char *value = strchr(param, '=');
  if (value)
  {
    *value = '\0';
    value++;
    urldecode(value); // 解码特殊字符
    if (0 == strcmp(key, "username")) strncpy(username, value, sizeof(username)-1);
    else if (0 == strcmp(key, "userpass")) strncpy(userpass, value, sizeof(userpass)-1);
    else if (0 == strcmp(key, "confirmpass")) strncpy(confirmpass, value, sizeof(confirmpass)-1);
  }
  param = strtok(NULL, "&");
}
  • 关键步骤 2:合法性验证

验证密码一致性,查询数据库判断用户名是否已存在

cpp 复制代码
// 验证密码一致性
if (strcmp(userpass, confirmpass) != 0)
{
  send_file(conn, "./07error.html", FILE_HTML);
  return;
}
// 查询用户名是否存在
const char *query_sql = "select name from user where name = ?;";
sqlite3_bind_text(stmt, 1, username, -1, SQLITE_STATIC);
if (sqlite3_step(stmt) == SQLITE_ROW)
{
  // 用户名已存在,返回错误页
  sqlite3_finalize(stmt);
  sqlite3_close(db);
  send_file(conn, "./08error.html", FILE_HTML);
  return;
}
  • 关键步骤 3:数据库插入

验证通过后,将用户信息写入 user.db,返回注册成功页

cpp 复制代码
// 插入新用户
const char *insert_sql = "insert into user values (?, ?);";
// 绑定用户名和密码
sqlite3_bind_text(stmt, 1, username, -1, SQLITE_STATIC);
sqlite3_bind_text(stmt, 2, userpass, -1, SQLITE_STATIC);
//注册成功
if (sqlite3_step(stmt) == SQLITE_DONE) 
{
  send_file(conn, "./09success.html", FILE_HTML);
}

4.1.2 登录功能实现

核心逻辑:匹配用户名与密码,验证通过跳转至搜索页

cpp 复制代码
// 查询数据库中的密码
const char *query_sql = "select password from user where name = ?;";
sqlite3_bind_text(stmt, 1, username, -1, SQLITE_STATIC);
if (sqlite3_step(stmt) == SQLITE_ROW)
{
  const char *db_pass = (const char *)sqlite3_column_text(stmt, 0);
  if (db_pass && strcmp(userpass, db_pass) == 0)
  {
    // 密码匹配,跳转至搜索页
    send_file(conn, "./02search.html", FILE_HTML);
    return;
  }
}
// 验证失败,返回错误页
send_file(conn, "./05error.html", FILE_HTML);

4.2 商品搜索

4.2.1 关键词模糊查询

用户主动操作,核心查询方式

适用场景:用户输入商品名称关键词(如 "三星"),匹配所有名称包含该关键词的商品。

  • 关键实现:search_goods 函数中构造模糊查询 SQL:
cpp 复制代码
// 非纯数字关键词,按商品名称模糊查询
snprintf(sql_cmd, sizeof(sql_cmd),
         "select goods_name, goods_img, goods_id, goods_desc, market_price, shop_price "
         "from goods where goods_name like '%%%s%%';",
         keyword);
  • 结果处理:通过 callback 函数将查询结果封装到 SearchResult 结构体,包含商品名称、图片、价格等信息。
cpp 复制代码
SearchResult *result = (SearchResult *)data;
result->products = (Product *)realloc(result->products, (result->count + 1) * sizeof(Product));

result->products[result->count].goods_name = strdup(argv[0]);
result->products[result->count].goods_img = strdup(argv[1]);
result->products[result->count].goods_id = strdup(argv[2]);
result->products[result->count].goods_desc = strdup(argv[3]);
result->products[result->count].market_price = strdup(argv[4]);
result->products[result->count].shop_price = strdup(argv[5]);

4.2.2 ID精确查询

系统内部逻辑,仅用于详情页生成

适用场景:用户点击搜索结果中的商品,通过商品 ID 精准获取详情。

  • 关键实现:
    • 从 URL 提取商品 ID(如/detail_19 提取 ID 为 19);
    • 设置 search_flag=1,触发精确查询模式:
cpp 复制代码
if (is_all_digit(keyword) && search_flag == 1) 
{
  // 纯数字ID,精确查询
  snprintf(sql_cmd, sizeof(sql_cmd),
           "select goods_name, goods_img, goods_id, goods_desc, market_price, shop_price "
           "from goods where goods_id = %s;",
           keyword);
}

4.2.3 动态页面生成

查询结果通过替换 HTML 模板占位符生成动态页面

  • 搜索结果页:读取 03goods.html 模板,替换 {{GOODS_NAME}} 为商品列表 HTML,无结果时替换 {{EMPTY_TIP}}:
cpp 复制代码
// 拼接单个商品的HTML结构
snprintf(product, sizeof(product),
         "<a href=\"detail_%s\"<div class=\"product-link\">"
         "<div class=\"product\">"
         "<img src=\"./%s\" "
         "alt=\"%s的图片\" class=\"product-img\">"
         "<div class=\"product-name\">%s</div>"
         "</div></a><br>",
         result->products[i].goods_id, result->products[i].goods_img, result->products[i].goods_name,
         result->products[i].goods_name);
strcat(goods_html, product);
  • 详情页:读取 04detail.html 模板,替换 {{GOODS_DETAIL}} 为商品完整信息(含市场价、零售价、描述)。
cpp 复制代码
snprintf(detail_html, sizeof(detail_html),
         "<div>"
         "<img src=\"./%s\" alt=\"%s\">"
         "<h3 class=\"product-name\">%s</h3>"
         "<p>市场价:<span style=\"color: #999;\">%s</span></p>"
         "<p>零售价:<span style=\"color: #f00;\">%s</span></p>"
         "<p><br>商品描述:%s</p>"
         "</div>",
         product->goods_img, product->goods_name, product->goods_name, product->market_price, product->shop_price,
         product->goods_desc);

4.3 资源加载与 URL 编解码

4.3.1 静态资源加载

系统需加载HTML页面、PNG/JPG图片等静态资源,通过 send_head 和 send_file 函数实现

  • send_head:构造 HTTP 响应头,设置状态码、Content-Type、内容长度等:
cpp 复制代码
char buf[256] = {0};
char *http_cmd[7] = {NULL};
http_cmd[0] = "HTTP/1.1 200 OK\r\n";
char date[64];
time_t now = time(NULL);
struct tm *gmt = gmtime(&now);
// 格式化GMT时间
strftime(date, sizeof(date), "Date: %a, %d %b %Y %H:%M:%S GMT\r\n", gmt);
http_cmd[1] = date;
// 根据文件类型设置Content-Type
switch (type)
{
  case FILE_HTML:
    http_cmd[2] = "Content-Type: text/html;charset=utf-8\r\n";  // HTML文件
    break;
  case FILE_PNG:
    http_cmd[2] = "Content-Type: image/png\r\n";  // PNG图片
    break;
  case FILE_JPG:
    http_cmd[2] = "Content-Type: image/jpeg\r\n";  // JPG图片
    break;
  default:
    http_cmd[2] = "Content-Type: text/html;charset=utf-8\r\n";
}
http_cmd[3] = buf;
sprintf(buf, "content-length: %ld\r\n", file_size(file));  // 内容长度
http_cmd[4] = "Connection: keep-closed\r\n";               // 连接关闭方式
http_cmd[5] = "Server: MYWEBSer\r\n";                      // 服务器标识 http_cmd[6] = http_cmd[6] = "Content-Language: zh-CN\r\n\r\n";           // 内容语言
  • send_file:发送响应头后,分块读取文件内容并发送至客户端,支持大文件高效传输。
cpp 复制代码
send_head(conn, filename, type);
int fd = open(filename, O_RDONLY);
while (1)
{
  char buf[4096] = {0};
  int rd_ret = read(fd, buf, sizeof(buf));
  if (rd_ret <= 0)
  {
    break;
  }
  send(conn, buf, rd_ret, 0);
}

4.3.2 URL 编解码

解决中文等特殊字符在 HTTP 传输中的乱码问题

  • 编码(urlencode):将非字母数字的字符转换为%XX格式(XX 为 ASCII 码十六进制);
  • 解码(urldecode):将%XX格式还原为原始字符:
cpp 复制代码
// 解码核心逻辑
if (c != '%')
{
  res[res_len++] = c;
}
else
{
  char c1 = url[++i];
  char c0 = url[++i];
  int num = hex2dec(c1) * 16 + hex2dec(c0);
  res[res_len++] = num;
}

4.4 异常处理

系统包含完善的异常处理机制,覆盖常见错误场景:

  • 数据库连接失败:跳转至原页面重新操作;
  • 密码不一致 / 用户名重复:返回对应错误提示页;
  • 无效 URL / 不支持的文件类型:返回 "当前不支持该文件类型,请尝试其他文件";
  • 内存泄漏防护:通过 free_search_result 函数释放搜索结果的内存,遍历释放每个商品字段。

4.5 结果展示

结果展示包含 "用户名已存在"、"两次输入密码不一致"、"用户名或密码错误" 等异常处理情况。

电子商城信息查询系统结果展示

五、项目亮点与技术难点

5.1 项目亮点

  • 轻量高效:基于 C 语言实现 HTTP 服务器,无冗余依赖,资源占用低,响应速度快;
  • 模块化设计:各模块解耦,便于维护与扩展,如后续可独立新增购物车模块;
  • 灵活的查询模式:支持模糊查询与精确查询,分别负责展示商品列表与单商品完整详情;
  • 完整的异常处理:从参数解析到数据库操作,每个环节都有错误处理,提升系统稳定性。

5.2 技术难点

  • HTTP 协议解析:手动解析HTTP请求头,提取URL与参数,需严格遵循HTTP/1.1协议格式;
  • 动态页面生成:通过字符串拼接替换占位符,需处理模板格式与数据兼容性;
  • 特殊字符传输:通过 URL 编解码模块,解决中文等字符的传输乱码问题;
  • 内存管理:C 语言需手动管理内存,通过统一的内存释放函数,避免内存泄漏。

六、总结与未来展望

6.1 项目总结

本项目基于 C 语言、HTTP 协议与 SQLite 数据库,成功实现了电子商城信息查询系统的核心功能,包括用户注册登录、商品搜索、详情查看、静态资源加载等。系统架构清晰、代码简洁高效,解决了传统电子商城查询效率低、交互繁琐的问题,为用户提供了统一、便捷的商品信息查询入口。

6.2 未来优化方向

  • 功能扩展:新增购物车、订单管理、用户个人中心等功能;
  • 前端优化:使用 CSS 框架美化页面,添加 JavaScript 实现前端表单验证、异步加载;
  • 性能优化:为 SQLite 数据库添加索引,提升查询速度;支持 HTTP 长连接,减少连接开销;
  • 安全升级:设置密码要求(如包含大小写,长度不少于6位)、添加密码加密存储(如 MD5 哈希)、防止 SQL 注入攻击、支持 HTTPS 协议;
  • 兼容性扩展:支持更多文件类型,适配移动端浏览器。

附录:完整代码

  • 完整代码:详情页面顶部
  • 编译运行:
    1. make 生成 search 可执行文件
    2. 执行 sudo ./search
    3. 在浏览器输入 http://127.0.0.1 即可打开登录页面
相关推荐
花间相见5 分钟前
【Ubuntu实用工具】—— 高颜值实用ls命令工具lsd
linux·运维·ubuntu
gergul9 分钟前
python venv虚拟环境复制
linux·开发语言·python
the sun3416 分钟前
共享文件夹设置:让Windows和Ubuntu能方便的传输文件
linux·windows·ubuntu
虎头金猫18 分钟前
监控机不在被监控的机器上,Prometheus怎么跨网络把数据拉过来
运维·服务器·开发语言·网络·云原生·开源·prometheus
Ztopcloud极拓云视角22 分钟前
OpenAI MRC协议深度解析:AI超算集群网络架构升级实战指南
网络·人工智能·阿里云·架构·云计算
链上杯子22 分钟前
WebSocket 和 SSE 怎么选?实时通信入门与避坑
网络·websocket·网络协议
dingdingfish24 分钟前
TLPI 第17章 练习:Access Control Lists
linux·tlpi·exercise
枫叶丹428 分钟前
【HarmonyOS 6.0】Data Augmentation Kit 智慧化数据检索 C 接口解析:向量化、知识检索与知识问答
c语言·开发语言·华为·harmonyos
枳实-叶33 分钟前
【Linux驱动开发】第5天:字符设备驱动核心原理:主次设备号+cdev+数据拷贝全解
linux·运维·驱动开发
TANGLONG22240 分钟前
【C++】STL基础必备:深入解析vector容器的实现(含源码)
c语言·开发语言·数据结构·c++·笔记·算法·stl