目录
前言🚩
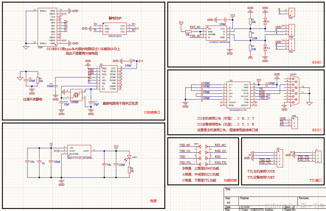
嘿,各位电子发烧友和好奇宝宝们!想不想在电子小项目的奇妙世界里大展身手,却又苦于不知从何下手?别愁啦!今天就给大家带来一个超有趣的小项目------多功能 USB 转串口模块电路。这电路可不简单,它就像个"串口魔法大师",有静电防护的"金钟罩",CH340G 芯片这位"核心大将",还能在 RS485、RS232、TTL 这些串口间自由切换,更有电源转换和功能切换的神奇本领。接下来,咱们就一起钻进这个电路的"肚子"里,把它的小秘密都挖出来!
一、原理图&PCB


二、工作原理
该多功能USB转串口模块,其电路主要由静电防护、USB转串口芯片(CH340G)、电平转换及接口(RS485、RS232、TTL)、电源转换以及功能切换等部分构成。以下是对该电路工作过程和功能的详细分析:
1.静电防护电路
- 工作过程 :在USB接口处设置了多个二极管组成的静电防护电路。当USB接口引入静电干扰时,这些二极管能够迅速将静电电荷泄放到地(GND),从而保护后续电路免受静电冲击。
- 功能 :防止静电对模块内部电路造成损坏,提高模块的可靠性和稳定性。
2.CH340G芯片电路
- 工作过程 :CH340G是一款USB转串口芯片。当模块通过USB接口连接到计算机时,芯片与计算机建立USB通信连接。计算机将数据通过USB接口发送给CH340G,芯片将这些数据转换为串行数据,并通过其TXD引脚输出;同时,芯片通过RXD引脚接收来自外部串行设备的数据,并将其转换为USB格式的数据发送回计算机。
- 功能 :实现USB接口与串行通信接口之间的数据转换,是模块的核心功能部件。
3.晶振电路
- 工作过程 :晶振与电容组成振荡电路,为CH340G芯片提供精确的时钟信号。这个时钟信号是芯片正常工作的基础,确保芯片能够按照预定的频率进行数据收发和处理。
- 功能 :为USB转串口芯片提供稳定的时钟源,保证数据传输的准确性和稳定性。
4.电源电路
- 工作过程 :通过USB接口获取5V电源,经过AMS1117 - 3.3芯片进行电压转换,将5V电压稳定转换为3.3V,为模块内的其他芯片和电路提供工作电压。同时,电源电路中还包含滤波电容,用于去除电源中的高频噪声,保证电源的纯净度。
- 功能 :为模块提供稳定的工作电源,确保各部分电路正常工作。
5.RS485接口电路
- 工作过程 :使用MAX13487EESA芯片实现TTL电平与RS485电平的转换。当模块工作在RS485模式时,CH340G输出的TTL电平数据通过该芯片转换为RS485电平,然后通过A、B引脚发送到RS485总线;同时,从RS485总线接收到的RS485电平数据通过该芯片转换为TTL电平,发送给CH340G进行处理。120Ω终端电阻用于匹配总线阻抗,减少信号反射。
- 功能 :使模块能够与支持RS485通信的设备进行数据传输,适用于长距离、多节点的通信场景。
6.RS232接口电路
- 工作过程 :采用SP3232EEY - L/TR芯片实现TTL电平与RS232电平的转换。当模块选择RS232模式时,CH340G输出的TTL电平数据通过该芯片转换为RS232电平,通过TX、RX引脚与RS232设备通信;反之,从RS232设备接收的RS232电平数据通过该芯片转换为TTL电平,发送给CH340G。
- 功能 :实现模块与支持RS232接口的设备之间的通信,常用于短距离、点对点的通信。
7.TTL接口电路
- 工作过程 :直接将CH340G的TXD、RXD、TTL等引脚引出,提供标准的TTL电平串行通信接口。用户可以根据需要直接使用这些引脚与TTL电平的设备进行连接和通信。
- 功能 :为TTL电平的设备提供直接的通信接口,方便与一些低电压、低功耗的设备进行连接。
8.功能切换电路
- 工作过程 :通过拨码开关或跳线帽来选择模块的工作模式(RS485、RS232或TTL)。不同的设置会改变信号的传输路径,使模块工作在相应的通信模式下。
- 功能 :实现模块功能的灵活切换,满足不同应用场景的需求。
综上所述,该多功能USB转串口模块通过整合多种接口和功能电路,能够灵活地将计算机的USB接口转换为不同的串行通信接口,广泛应用于嵌入式系统开发、工业自动化控制、数据采集等领域。
结尾
这就看完了?那也太棒了吧👍!通过本教程,我们进一步了解了多功能USB转串口模块,你是否还有别的疑问或者是更好的见解,欢迎在评论区留言,下期见啦!㊗️你玩得开心👻,学得愉快!