Redo Log
在数据库系统的宏伟殿堂中,事务的持久性(Durability)是ACID四大基石中至关重要的一环。它承诺,一个一旦提交的事务,其对数据库的更改将是永久的,即使遭遇系统崩溃、断电等灾难性故障,这些更改也不会丢失。在MySQL世界,特别是其默认且强大的存储引擎InnoDB中,实现这一庄严承诺的核心机制,便是Redo Log(重做日志)。它远不止是一个简单的日志文件,而是整个存储引擎实现崩溃恢复、保证数据一致性与持久性的心脏与安全卫士。本文将深入剖析Redo Log的设计哲学、内部结构、运作机制及其在InnoDB生态系统中的关键作用。
Redo Log的设计哲学:权衡的艺术
在深入技术细节之前,理解Redo Log的设计初衷至关重要。它的存在,本质上源于计算机系统中一个根本性的性能矛盾:对磁盘的随机I/O与顺序I/O在速度上存在数量级的差异。
数据库的数据最终存储在磁盘的数据页(通常以.ibd文件形式组织)中。当事务修改数据时,理想情况下,我们可以直接将修改后的数据页(脏页)写回磁盘的原始位置。然而,这会导致大量的随机磁盘写入,因为数据页在磁盘上的分布是散乱的。随机I/O的寻道和旋转延迟使其效率极低,成为数据库性能的主要瓶颈。
Redo Log的智慧在于,它引入了"写日志"(Write-Ahead Logging, WAL)这一经典范式。其核心思想可以概括为:在将数据页的变更持久化到其原本的磁盘位置之前,先将这些变更以一种紧凑的、顺序追加的方式记录到另一个独立的日志区域。
这种设计带来了两个革命性的优势:
- 将随机写转化为顺序写:事务的修改被记录为一条条日志记录,这些记录被严格地、连续地追加到Redo Log文件的末尾。顺序I/O的速度远远超过随机I/O,从而极大地提升了事务提交的吞吐量。
- 为崩溃恢复提供保障 :由于日志先行,即使系统在脏页刷盘前崩溃,我们依然拥有一份完整的、关于"发生了什么"的日志记录。在重启时,InnoDB可以读取Redo Log,并将其中记录的变更重放(Redo)到数据页上,从而将数据库恢复到崩溃前的状态,确保了已提交事务的持久性。
因此,Redo Log的设计哲学是在性能 与持久性 之间做出的一个精妙绝伦的权衡。它通过接受一种额外写入(日志)的方式,避免了性能更差的随机写入,同时完美地履行了对持久性的保证。

Redo Log的物理构成:内存与磁盘的二重奏
Redo Log的实现并非单一实体,而是一个精巧的两层架构,协同处理内存的速度与磁盘的持久。
Redo Log Buffer:高速暂存区
Redo Log Buffer是位于MySQL服务器进程内存空间(用户空间)中的一块固定大小的连续内存区域。所有事务产生的修改,在初始阶段并非直接写入磁盘,而是首先被组织成称为"Redo Log Record"的日志条目,并顺序写入这个缓冲区。
关键特性与作用:
- 速度极快:在内存中操作,避免了低速磁盘I/O,使得事务的日志记录步骤对性能影响极小。
- 批量处理的基础:多个事务的日志记录可以在Buffer中汇集,为后续高效的批量刷盘(Flush)创造条件,进一步摊薄I/O成本。
- 易失性:内存中的数据在断电或进程崩溃时会丢失。因此,Buffer中的日志必须在某个时刻被安全地持久化到磁盘,才能实现真正的持久性。这引出了下一层结构。
Redo Log File:持久化阵地
Redo Log File是位于磁盘上的物理文件,默认情况下,InnoDB会创建两个文件:ib_logfile0和ib_logfile1。它们构成了Redo Log的持久化存储介质。
核心特征:
- 循环写入(Circular Writing):这是Redo Log文件最显著的特点。两个(或更多)文件在逻辑上被视为一个首尾相接的环。日志从第一个文件开始顺序追加写入,写满后切换到下一个文件,当最后一个文件也被写满时,则回头覆盖第一个文件重新开始写入。
- 固定大小 :每个Redo Log文件的大小是固定的,由
innodb_log_file_size参数控制。总Redo Log空间 =innodb_log_files_in_group*innodb_log_file_size。 - 顺序追加:无论事务修改哪个数据页,其产生的日志都被严格地、一条接一条地追加到文件的当前写入位置。这是实现高性能的关键。
- 非易失性:数据一旦被安全地写入并同步(fsync)到磁盘文件,即使系统崩溃也能幸存,是崩溃恢复的最终依据。
内存中的Buffer和磁盘上的File通过一套复杂的刷盘(Flush)规则和指针机制进行协同,确保了日志数据从高速暂存到安全落盘的无缝流转。
LSN:统一一切的逻辑序列号
要理解Redo Log的内部协同与崩溃恢复,必须掌握一个贯穿始终的核心概念:Log Sequence Number。
LSN是一个单调递增的8字节整数(在MySQL 8.0中),可以将其理解为自数据库实例初始化以来,Redo Log系统中产生的字节总量的逻辑计数。任何对InnoDB存储引擎的修改,只要产生了Redo记录,就会导致LSN的增加,增量为该Redo记录的长度。
LSN的精妙之处在于它的全局性和一致性:
- 在Redo Log中 :每一个写入的日志记录都有其对应的LSN范围。当前写入位置由
Log.写入LSN(有时称为write_lsn)标识。已经被安全刷盘到日志文件的位置由Log.刷盘LSN(flushed_to_disk_lsn)标识。显然,flushed_to_disk_lsn<=write_lsn。 - 在Buffer Pool的数据页中 :每个数据页的头部(Page Header)都有一个字段
FIL_PAGE_LSN,记录了最后一次修改该数据页的日志所对应的LSN。当一个数据页在内存中被修改成为"脏页"时,这个LSN就会被更新。 - 在检查点信息中 :
Checkpoint LSN是一个至关重要的标记,它代表了上一次检查点完成时,所有LSN小于或等于该值的数据页的修改,都已经被刷新到了磁盘的数据文件中。关于检查点的细节将在后文展开。
LSN的核心作用:
- 崩溃恢复的导航图:在数据库重启时,InnoDB通过比较数据页上的LSN和Redo Log中的LSN,可以精确判断出哪些数据页的修改尚未持久化到磁盘(即数据页LSN < Redo Log中对应的LSN),从而确定需要从哪个LSN点开始重放Redo Log,避免了不必要的全量恢复,极大提升了恢复速度。
- 同步进度的标尺:LSN为InnoDB内部各个组件(Log Buffer, Log File, Buffer Pool)提供了一把统一的尺子,用于度量数据刷盘的进度、计算复制延迟(通过比较主备库的LSN)等。
- 空间管理的依据 :Redo Log的循环重用逻辑也与LSN紧密相关。只有LSN小于
Checkpoint LSN的日志记录所占用的空间才是"可覆盖"的,因为它们代表的修改已经持久化到了数据文件。
可以说,LSN是串联起Redo Log、Buffer Pool和磁盘数据文件的"通用语言",是InnoDB实现一致性状态管理和高效崩溃恢复的基石。
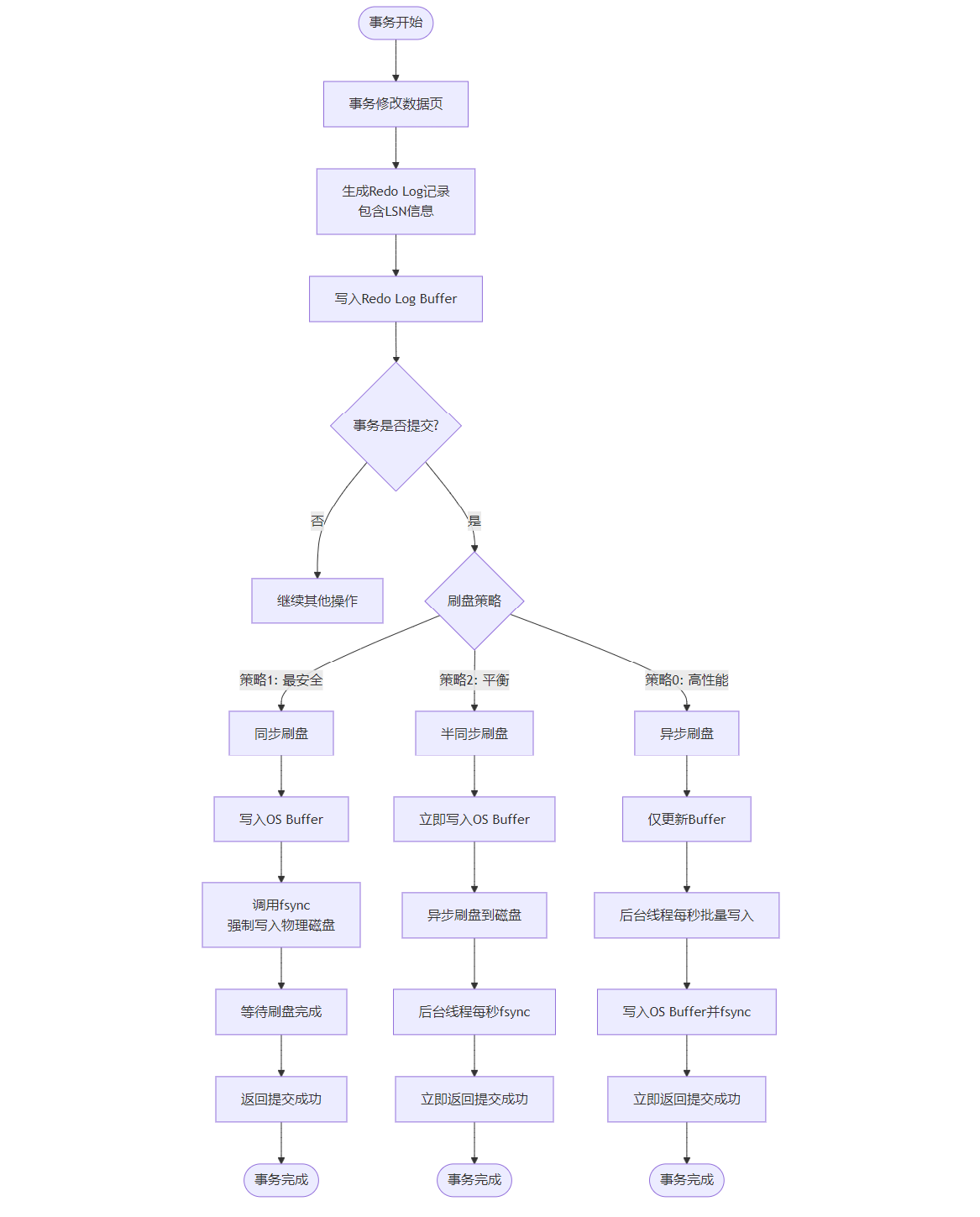
持久化策略:innodb_flush_log_at_trx_commit
事务提交时,其产生的Redo Log何时、如何从内存中的Log Buffer持久化到磁盘的Log File,直接决定了事务持久性的保证级别和性能表现。这一行为由关键参数 innodb_flush_log_at_trx_commit 控制,它提供了三个级别的权衡选项。
为了更好地理解,我们需要引入操作系统I/O栈的概念。当MySQL将数据写入磁盘文件时,数据流通常经历:MySQL用户空间内存 (Log Buffer) -> 操作系统内核缓冲区 (OS Page Cache/Buffer) -> 物理磁盘。只有调用 fsync() 或类似系统调用,才能强制将内核缓冲区的数据刷入物理磁盘,确保数据在断电后不丢失。
策略一:为安全牺牲部分性能
设置 innodb_flush_log_at_trx_commit = 1 (默认值)
这是最严格、最安全的设置。在此模式下:
- 每次事务提交时,MySQL会立即将本次事务产生的所有Redo Log记录从Log Buffer写入到操作系统的内核缓冲区(OS Buffer)。
- 紧接着,MySQL会立即 发起一个
fsync()系统调用,强制要求操作系统将内核缓冲区中相关的日志数据刷写到物理磁盘上。 - 只有在
fsync()调用成功返回后,事务的提交操作才被视为完成,并向客户端返回成功。
影响:
- 优点:提供了最强的持久性保证。即使数据库、操作系统或机器在事务提交后立刻崩溃,由于日志已落盘,该事务的修改也绝不会丢失。
- 缺点 :每次提交都涉及一次昂贵的
fsync()磁盘操作(尽管是顺序写),这会带来显著的I/O延迟,限制系统的每秒事务处理量(TPS)。这是典型的"用性能换安全"。
策略二:为性能承担丢失风险
设置 innodb_flush_log_at_trx_commit = 0
这是最激进、性能最好的设置,但风险最高。
- 每次事务提交时,不会触发任何将Log Buffer写入OS Buffer的操作。
- 由InnoDB的一个后台线程,每隔1秒 ,将Log Buffer中的所有内容批量写入OS Buffer,并调用一次
fsync()刷到磁盘。
影响:
- 优点 :将频繁的刷盘合并为每秒一次,大大减少了
fsync()调用,I/O压力最小,事务提交延迟极低,吞吐量最高。 - 缺点 :如果MySQL进程崩溃,最近1秒内已提交事务的日志(仍在Log Buffer中)将全部丢失。如果机器断电或操作系统崩溃,最多可能丢失长达1秒的已提交事务数据。不适用于对数据安全性要求高的场景。
策略三:平衡安全与性能
设置 innodb_flush_log_at_trx_commit = 2
这是一个折中的选项。
- 每次事务提交时,MySQL会立即将本次事务的Redo Log从Log Buffer写入OS Buffer。
- 但是,不会立即 调用
fsync()。 - 同样由后台线程每隔1秒 ,调用一次
fsync(),将OS Buffer中的数据刷入物理磁盘。
影响:
- 优点 :相比设置为1,它避免了每次提交的
fsync(),提交延迟显著降低。相比设置为0,它在MySQL进程崩溃时更安全,因为日志已写入OS Buffer(由操作系统管理),只要操作系统不崩溃,数据仍在。 - 缺点:如果整个服务器断电或操作系统崩溃,最多仍可能丢失1秒的已提交事务数据(因为OS Buffer中的内容未刷盘)。
- 适用场景:适用于可以容忍在极端故障下丢失少量数据(如1秒),但希望获得比模式1更高性能的应用,例如许多Web应用。
总结与选择:
- 要求绝对数据安全 (如金融交易核心系统):必须设为 1。
- 追求极致性能,可容忍数据丢失 (如实时缓存、日志采集、监控数据):可考虑设为 0 或 2 。通常,2 是比 0 更常见的选择,因为它对MySQL进程崩溃有更好的抵抗力。
- 通用场景,希望较好的性能且相对安全 :2 是一个不错的平衡点。
此外,参数 innodb_flush_log_at_timeout(默认1秒)控制着后台线程执行刷盘的频率,主要影响模式0和2。
写入、擦除与检查点:循环日志的生命周期
RedoLog写入和刷盘流程

Redo Log文件采用固定大小、循环写入的模式。要管理这个循环空间,避免有用的日志被过早覆盖,InnoDB依赖于两个关键的指针和一个核心机制。
Write Pos 与 CheckPoint
- Write Pos(当前写入位置) :指向Redo Log环中下一个待写入日志记录的位置。随着事务不断产生日志,
Write Pos会顺时针向前移动。 - CheckPoint(检查点位置) :指向Redo Log环中一个逻辑位置。所有LSN小于
CheckPoint的日志记录,其对应的数据页修改都已经被刷新到了磁盘的数据文件(.ibd文件)中。这意味着,这些日志记录已经完成了它们"保障持久性"的历史使命,它们所占用的日志空间可以被安全地覆盖,用于记录新的日志。
循环写入过程
- 新事务产生日志,从
Write Pos处开始顺序追加写入。 Write Pos随之向前推进。- 后台线程(或特定触发条件)会不断地将Buffer Pool中的"脏页"刷新到磁盘数据文件。每当一个数据页被成功刷盘,该页上记录的LSN就被"固化"了。
- 系统会定期或不定期地推进
CheckPoint的位置,将其更新到所有已被刷盘的脏页中最小的那个LSN(实际上更复杂,但概念如此)。这意味着,直到这个LSN为止的所有修改都已持久化。 Write Pos和CheckPoint之间的空间,就是当前可用的、空闲的Redo Log空间。- 当
Write Pos即将追上CheckPoint(即空闲空间快用完)时,InnoDB会感知到Redo Log空间不足。这时,它会强制加快脏页的刷盘速度 ,努力推进CheckPoint,以释放出更多的可覆盖日志空间。如果CheckPoint的推进速度跟不上日志生成速度,最终Write Pos会真的追上CheckPoint,此时InnoDB将不得不停止所有新的数据修改操作 (但读操作可能继续),全力刷脏页,直到CheckPoint被推进,释放出空间。这通常表现为数据库的短暂"卡顿"或写入挂起。
由此可见,Redo Log的总大小 (innodb_log_file_size * innodb_log_files_in_group) 是一个非常重要的性能调优参数。太小的日志文件会导致频繁的"空间紧张",引发强制刷脏和性能波动。通常建议设置得足够大,可以容纳至少一小时的高峰期写负载。
检查点机制:协调日志与数据的交响指挥
检查点(Checkpoint)是连接Redo Log(日志)和Buffer Pool(数据页)的核心协调机制。它不是简单地移动一个指针,而是一个确保数据一致性和持久性、并管理I/O负载的关键过程。
检查点的目标
- 缩短恢复时间 :崩溃恢复时,只需要从
CheckPoint LSN之后开始重放Redo Log,因为之前的修改已持久化。检查点越新,需要重放的日志就越少,恢复越快。 - 回收日志空间 :如上所述,推进
CheckPoint是回收Redo Log文件空间、允许循环写入的前提。 - 平滑I/O负载:通过后台持续、渐进地将脏页刷盘,避免在日志空间耗尽时或关闭实例时,进行集中式的、可能阻塞业务的巨大I/O操作。
检查点的类型与触发
InnoDB实现了多种检查点策略,以适应不同场景:
- Sharp Checkpoint(尖锐检查点) :在数据库关闭(如
innodb_fast_shutdown=0)或明确要求将所有脏页刷盘时发生。它会将所有脏页全部刷盘,CheckPoint LSN被推到当前最新LSN。这会带来大量I/O,通常在服务不运行时进行。 - Fuzzy Checkpoint(模糊检查点) :这是数据库运行时的常态。它不会一次性刷所有脏页,而是分批、分阶段地刷。触发模糊检查点的条件包括:
- 定期触发:由后台Master Thread周期性调度。
- 日志空间不足触发:当Redo Log空闲空间比例低于一定阈值(例如小于1/2)时,强制推进检查点以释放空间。
- 脏页比例过高触发 :当Buffer Pool中脏页所占比例超过
innodb_max_dirty_pages_pct(默认75%)时,主动刷脏以控制内存中脏页数量。 - 保证恢复时间触发 :InnoDB会估算重放一定量日志所需的时间。如果估算的恢复时间过长(由
innodb_recovery_stats相关参数影响),也会触发检查点。
检查点过程与LSN更新
执行检查点的过程大致如下:
- 确定一个目标LSN,即本次希望推进到的
CheckPoint LSN(记为checkpoint_lsn)。 - 在Buffer Pool的脏页链表(Flush List) 中,找到所有LSN小于等于
checkpoint_lsn的脏页。脏页按照其修改的LSN(即页头部的FIL_PAGE_LSN)在Flush List中排序。 - 将这些脏页批量写入磁盘的数据文件。这是一个异步I/O过程。
- 当一批脏页成功刷盘后,系统就可以安全地将
CheckPoint LSN更新到一个新的、更大的值(通常不会一次推到目标LSN,而是逐步推进)。 - 将最新的
CheckPoint LSN、对应的Redo Log文件编号和偏移量等信息,写入一个称为检查点信息 的特殊、固定的磁盘区域(通常是系统表空间的第一个页)。这个操作本身是原子的,并且会调用fsync()。这是崩溃恢复的起点。
如果系统在检查点过程中崩溃,重启时将从最后记录在磁盘上的那个CheckPoint LSN开始恢复,这是绝对安全的,因为该LSN之前的修改确已落盘。
Redo Log与InnoDB生态系统的协同
Redo Log并非孤立运作,它与InnoDB的其他核心组件深度集成,共同构建了坚固的数据管理系统。
与Buffer Pool的交互
- 修改产生:事务在Buffer Pool中修改数据页,产生脏页,同时生成Redo Log记录写入Log Buffer。数据页头部的LSN被更新。
- 刷脏驱动:Redo Log的剩余空间和检查点机制是驱动脏页刷盘(从Buffer Pool到数据文件)的主要动力之一。
- 恢复桥梁:崩溃恢复时,Redo Log是"操作指令",Buffer Pool是"工作现场"。恢复过程将Redo Log重放到Buffer Pool的对应数据页上,重新构造出崩溃前的脏页状态,然后再由正常的刷脏机制将这些页写回数据文件。
与Undo Log的关系
Undo Log(回滚日志)用于保证事务的原子性(Atomicity)和隔离性(Isolation,如MVCC)。一个常见的误解是Undo Log记录"物理相反"操作。实际上,现代InnoDB的Undo Log也记录的是如何重建旧版本数据行的逻辑信息。
关键点在于:Undo Log的持久化也受Redo Log保护! 这是因为:
- Undo Log本身也存储在特殊的表空间(回滚段)中,其修改也是先应用在Buffer Pool的Undo页上。
- 对Undo页的修改,同样会生成对应的Redo Log记录。这意味着,Redo Log包含了数据更改和Undo Log更改的完整历史。
- 这样做确保了,即使在写Undo Log的过程中发生崩溃,Redo Log也能在恢复时重建出完整的Undo信息,从而保证事务能够正确回滚或为MVCC提供所需的历史版本。
因此,事务提交时,我们只需要保证其Redo Log持久化(通过innodb_flush_log_at_trx_commit),就间接保证了其对应的Undo Log信息也已持久化(因为保护Undo的Redo已经落盘)。
在复制与备份中的作用
- 主从复制:在基于二进制日志(Binlog)的复制中,Redo Log是InnoDB内部机制,而Binlog是MySQL Server层的逻辑日志。但它们通过一个称为"两阶段提交(2PC)"的协议协同,确保主库上事务在Binlog和Redo Log中都完成持久化后才提交,从而保证主从数据一致性。组复制(Group Replication)等基于Paxos的集群也依赖Redo Log来保证本地持久性。
- 物理备份 :像
Percona XtraBackup这样的在线物理备份工具,其工作原理的核心正是利用InnoDB的Redo Log。备份开始时,它记录当前的LSN,然后拷贝数据文件。在拷贝过程中,数据库仍在运行,会产生新的修改(脏页和Redo Log)。备份完成后,它再拷贝备份期间产生的所有Redo Log。在恢复时,先恢复数据文件,然后重放备份的Redo Log,将数据"追赶"到备份结束时的那个一致状态。这充分证明了Redo Log对于构造一个数据一致性的时间点快照至关重要。
高级主题与性能考量
Redo Log的写入优化
除了顺序追加,InnoDB还对Redo Log写入进行了多项优化:
- 日志组(Log Group):虽然通常只配置一组(两个文件),但InnoDB支持多组日志文件,理论上可以分布在不同磁盘以提升I/O能力(但实践中单组顺序写已足够高效)。
- 并行写入 :从MySQL 5.7开始,引入了
innodb_log_write_ahead_size参数,控制着"预写入"的单位,与操作系统和存储设备的原子写入大小对齐,可以避免"读-修改-写"的额外开销,提升SSD等设备的日志写入效率。 - 无锁设计:日志记录的产生和写入Log Buffer经过精心设计,尽可能减少锁竞争,使得多线程可以高效并发地产生日志。
Redo Log大小配置的权衡
- 太大 :虽然减少了因日志空间不足而强制刷脏的风险,但会延长崩溃恢复的时间,因为需要重放的日志量可能很大。此外,过大的日志文件也会占用更多的磁盘空间。
- 太小:这是更常见的问题。会导致频繁触发"日志空间紧张",迫使InnoDB高强度刷脏页,与用户查询竞争I/O资源,引起性能周期性抖动。在极端写负载下,甚至可能导致事务因"log wait"而挂起。
- 经验法则 :一个古老的建议是将Redo Log总大小设置为能容纳1小时的写入量。监控
Innodb_os_log_written状态变量在高峰期的增长速率(字节/秒),然后乘以3600秒,可以估算出一个合理值。例如,若高峰期每秒写入256KB日志,则1小时需要约900MB。设置为1GB或2GB是合理的起点。在MySQL 8.0中,可以动态调整innodb_log_file_size,使得调整过程无需重启,大大便利了运维。
监控Redo Log
关键的监控指标包括:
Innodb_log_waits:计数器,表示因Log Buffer空间不足而需要等待的次数。如果这个值持续增长,说明innodb_log_buffer_size可能设置太小。Innodb_os_log_written:自实例启动以来,写入Redo Log的总字节数。通过计算差值可以了解日志生成速率。SHOW ENGINE INNODB STATUS命令输出中LOG部分:Log sequence number:当前的LSN(即write_lsn)。Log flushed up to:已刷盘的LSN(即flushed_to_disk_lsn)。Pages flushed up to:最后一个被刷盘的脏页的LSN(与检查点相关)。Last checkpoint at:当前的CheckPoint LSN。- 观察
Log sequence number - Last checkpoint at的差值,可以了解当前"活跃"的、尚未被检查点覆盖的日志量。如果这个值持续接近Redo Log总大小,说明系统正在接近日志空间瓶颈。
从理论到实践:一个崩溃恢复的推演
让我们通过一个简化的时间线,将上述所有概念串联起来,看Redo Log如何完成它的终极使命:
- 时间点T0 :数据库正常运行时,
CheckPoint LSN为1000。事务A(修改页P1,P2)和事务B(修改页P3)提交,产生LSN 1001-1100的日志。根据innodb_flush_log_at_trx_commit=1设置,这些日志被写入Log Buffer并立即fsync()到磁盘Log File。此时,脏页P1,P2,P3仍在Buffer Pool中。 - 时间点T1 :后台检查点线程工作,将脏页P1(LSN 1005)刷盘。然后它将
CheckPoint LSN更新到1005,并将此信息写入磁盘的检查点区域。现在,LSN<=1005的日志(对应P1的修改)已经"失效"。 - 时间点T2:事务C(修改页P4)提交,产生LSN 1101-1150的日志并刷盘。
- 时间点T3(灾难时刻):系统突然断电。此时内存中所有数据(Buffer Pool, Log Buffer)丢失。磁盘上存有:数据文件(包含了P1的修改,但不包含P2,P3,P4的修改),以及完整的Redo Log文件(包含LSN 1001-1150的所有记录)。
- 时间点T4(恢复启动) :MySQL重启,InnoDB开始崩溃恢复。
- 阶段1:重做(Redo) :InnoDB读取磁盘上的检查点信息,找到最后的
CheckPoint LSN = 1005。然后,它从Redo Log中LSN=1005之后的位置开始扫描,依次重放每一条日志记录(LSN 1006-1150)。这个过程在内存中(新的Buffer Pool)重新构造出脏页P2,P3,P4,并将这些页标记为脏页。此时,内存中的数据状态与崩溃前(T3时刻)完全一致。 - 阶段2:回滚(Undo):InnoDB检查所有在崩溃时可能活跃的事务(这部分信息也从受Redo保护的Undo Log中恢复)。发现事务A和B已提交(它们的Commit标记记录在Redo Log中),无需处理。事务C可能未提交(假设其Commit记录在LSN 1150,已持久化,故也已提交)。所有事务状态一致。
- 恢复完成,数据库对外提供服务。脏页P2,P3,P4将在后续正常的后台刷脏过程中被写入数据文件。
- 阶段1:重做(Redo) :InnoDB读取磁盘上的检查点信息,找到最后的
至此,Redo Log成功地将数据库从一场灾难中拯救回来,完美地履行了其保证事务持久性的神圣职责。
结论
Redo Log是InnoDB存储引擎中一个融合了深度计算机科学思想和卓越工程实践的杰作。它通过将随机写转化为顺序写这一巧妙的"偷换概念",在确保数据持久性的前提下,极大地提升了数据库的写入性能。从内存中的Log Buffer到磁盘上的循环日志文件,从全局统一的LSN到协调日志与数据的检查点机制,Redo Log的每一个细节都经过精心设计,使其在可靠性、性能和空间效率之间达到了精妙的平衡。
理解Redo Log,不仅是理解一个日志模块,更是打开InnoDB内部世界的一把钥匙。它揭示了数据库如何应对硬件故障、如何管理I/O、如何实现高性能的事务处理。对于数据库管理员和开发者而言,深入掌握Redo Log的原理,是进行有效的性能调优、容量规划、备份恢复以及设计高可靠数据库架构的必备基础。在数据驱动一切的时代,Redo Log作为数据安全与一致性的默默守护者,其价值不言而喻。