
大家好,我是Tony Bai。
在 AI 编码智能体(如 Claude Code、Gemini CLI 等)日益普及的今天,我们面临着一个棘手的工程难题:AI Coding Agent 虽然极其聪明,但它们通常是"健忘"的。
它们在处理一个长期、复杂的重构任务时,往往会在海量的上下文切换中迷失方向。传统的 Issue Tracker(如 Jira)对 AI 来说太重、太慢且难以集成;而简单的 Markdown 文件又缺乏结构化和版本控制。
于是,Beads (命令行工具 bd)应运而生。它是 Gas Town ------ 那个被誉为 AI Coding 领域"Kubernetes"的宏大愿景 ------ 的底层记忆基石。它巧妙地利用 Git 作为分布式数据库,为 AI Agent 提供了一个持久化、可协作、依赖感知的任务追踪系统。
为什么 AI Agent 需要 Beads?
传统的软件工程工具是为人类 设计的,而 Beads 是为AI 智能体设计的。
上下文的持久化
AI 模型的上下文窗口(Context Window)虽然越来越大,但依然昂贵且有限。当一个 Agent 需要处理跨越数周、涉及数百个文件的任务时,它不能一直把所有信息都塞进 Prompt 里。
Beads 提供了一个外部的、结构化的存储,让 Agent 可以随时"卸载"和"重载"任务状态,就像人类使用笔记本一样。
原生的依赖管理
复杂的编码任务往往是一张有向无环图(DAG):"先重构数据库 Schema,再更新 API,最后修复前端。"
Beads 原生支持任务依赖(Dependency Graph)。它能自动计算出当前的 Ready Work(就绪工作) ,告诉 Agent:"别瞎忙,现在你只能做这个,其他的都还被阻塞着。"
分布式协作
如果是多个 Agent(或者人类与 Agent)同时工作怎么办?
Beads 将任务数据存储为 .beads/ 目录下的 JSONL 文件。 这意味着:任务即代码。你可以像合并代码一样,通过 Git 分支、合并、解决冲突来管理任务。
核心架构:Git as a Database
Beads 的设计哲学极其硬核:它不想引入任何外部的中心化服务,它只想利用你现有的 Git 仓库。
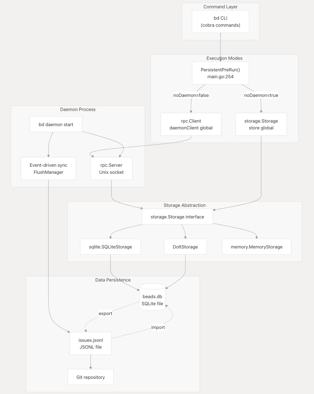
三层分层架构:清晰的职责边界
Beads 采用了经典的三层架构,但在每一层都做了针对性的优化:

-
CLI Layer :基于
spf13/cobra构建,负责命令解析和用户交互。 它不直接操作数据,而是优先通过 RPC 与守护进程通信,失败时才降级到直接数据库访问。 -
Daemon Process:每个工作区运行独立的后台守护进程,处理 RPC 请求、协调自动同步时机,并持有数据库连接以加速查询。通过 Unix domain socket(Windows 上为 named pipes)进行通信。
-
Storage Layer :这是核心。它通过接口隔离原则 定义了
Storage接口,支持 SQLite、Dolt 甚至内存等多种后端。这种设计使得底层的存储实现可以被轻松替换,而不影响上层逻辑。
更为完整的架构参考下图:

来自deepwiki.com对beads源码的分析结果
双存储写屏障:SQLite 与 JSONL 的完美同步
Beads 最精妙的设计之一是它的双存储写屏障 (Dual-Storage Write Barrier)。它是如何解决 SQLite(高性能查询)与 JSONL(版本控制)之间的数据一致性的呢?
-
写入路径 :当用户创建任务时,数据首先写入 SQLite,保证了毫秒级的操作反馈。
-
防抖刷新 (Debounced Flush):为了避免频繁的磁盘 I/O 和 Git 操作,Beads 实现了一个基于 Go Channel 的事件驱动 FlushManager。所有 flush 状态(isDirty、needsFullExport、debounceTimer)由单个后台 goroutine 拥有,通过 channel 通信消除了竞态条件。
系统默认配置 30 秒的防抖窗口(可通过 flush-debounce 配置调整),这为批量操作提供了"事务窗口"------30 秒内的多次修改会被合并成一次 JSONL 导出,避免了频繁的 Git commit。
这种机制确保了在高频操作下(如批量导入),系统不会因为频繁的 Git Commit 而卡顿。
并发安全与锁机制
在分布式和多进程环境下,数据竞争是最大的敌人。Beads 采取了多重防御:
-
进程级互斥 :使用文件锁(Unix 上为
flock,Windows 上为LockFileEx)对守护进程(daemon.lock)和同步操作(.sync.lock)加锁,确保同一时间只有一个守护进程在运行,且不会有并发的 sync 操作导致数据损坏。 -
数据库连接池优化:SQLite 连接池根据数据库类型进行智能配置:
-
-
内存数据库:
SetMaxOpenConns(1)强制单连接,因为 SQLite 的内存数据库在连接间是隔离的。 -
文件数据库:
SetMaxOpenConns(runtime.NumCPU() + 1)利用 SQLite WAL 模式的"1 writer + N readers"特性,同时防止写锁竞争导致的 goroutine 堆积。
-
-
Context 传播 :所有的存储操作都强制要求传递
context.Context,确保了超时控制和优雅退出的能力,这对于一个长期运行的后台守护进程至关重要。
自适应哈希 ID:算法的胜利
为了在"简短易读"和"全局唯一"之间取得平衡,Beads 没有使用 UUID,而是设计了一套自适应哈希算法:
-
综合哈希源:ID 并非简单的标题哈希,而是综合了 title、description、creator、timestamp 和 nonce 的 SHA256 哈希,确保了即使标题相同,不同时间创建的 issue 也有不同的 ID。
-
Base36 编码:使用 base36(0-9, a-z)而非 hex 编码,提供了更高的信息密度,让 ID 更短。
-
动态长度:系统根据当前数据库的规模,使用生日悖论数学计算碰撞概率,自动调整 ID 的长度:
-
-
小型数据库:
bd-a1b2(4 字符) -
中型数据库:
bd-a1b2c3(6 字符) -
大型数据库:最多 8 字符
-
-
碰撞处理 :在生成 ID 时,如果检测到碰撞,系统会尝试最多 10 个 nonce 值,如果仍然碰撞,则增加哈希长度。这是一种典型的用计算换取协作体验的策略。
Beads Issue 状态
Beads 定义了 8 个核心状态:
-
open- 可开始的工作 -
in_progress- 正在进行中 -
blocked- 被依赖阻塞 -
deferred- 暂时延期 -
closed- 已完成 -
tombstone- 软删除(30天后清理) -
pinned- 永久保持开放 -
hooked- AI智能体钩子工作
它们的状态机转换流程如下图所示:

这个状态机设计确保了数据一致性、合并安全性和自动化工作流。
依赖管理的多样性
Beads 支持多种依赖类型,不同类型有不同的语义:
-
blocks:阻塞依赖,Issue X 必须关闭后 Y 才能开始,影响bd ready计算 -
parent-child:层级关系,用于 Epic 和子任务,父节点被阻塞时子节点也被阻塞 -
related:软链接,仅用于引用,不影响执行顺序 -
discovered-from:记录在执行某任务时发现的新问题
系统使用递归 CTE(Common Table Expression) 检测循环依赖,确保依赖图始终是一个有向无环图(DAG)。
Blocked Issues Cache:性能的飞跃
在大型项目中,实时计算哪些 issue 被阻塞可能非常耗时。Beads 引入了 Blocked Issues Cache 机制,这是一个关键的性能优化:
-
问题:在 10K issue 的数据库上,使用递归 CTE 实时计算阻塞状态需要约 752ms。
-
解决方案 :使用
blocked_issues_cache表物化阻塞计算结果。 -
效果 :查询时间降至约 29ms,性能提升 25 倍。
缓存在每次依赖变更或状态变更时完全重建(DELETE + INSERT),虽然重建需要 <50ms,但由于依赖变更相对读取操作非常罕见,这个权衡是值得的。
实战:Agent 的工作流
让我们看看在一个典型的 AI 编码场景中,Beads 是如何工作的。
场景:你需要重构一个遗留系统的用户认证模块。
-
初始化与规划 : Agent 首先通过
bd create创建主任务(Epic)。 注意,Beads 支持层级 ID,这对于 AI 拆解任务非常有帮助。go# 创建 Epic $ bd create "重构用户认证模块" Created: bd-auth01 # 拆分子任务(注意:Beads 支持层级结构,或者我们可以手动关联) $ bd create "设计新 User 表结构" Created: bd-db002 $ bd create "迁移旧数据" Created: bd-migr03 $ bd create "切换 API 逻辑" Created: bd-api004 -
建立依赖 : Agent 知道事情有轻重缓急,它会建立依赖关系。根据
bd dep add <child> <parent>格式(child 依赖 parent,即 parent blocks child):go# bd-migr03 (Child) 依赖于 bd-db002 (Parent) # 意味着:必须先设计完表结构,才能迁移数据 $ bd dep add bd-migr03 bd-db002 # bd-api004 (Child) 依赖于 bd-migr03 (Parent) # 意味着:必须先迁移完数据,才能切换 API $ bd dep add bd-api004 bd-migr03 -
获取就绪工作: Agent 不再迷茫,它只需要问 Beads:"我现在能做什么?"
go$ bd ready --json { "issues": [ { "id": "bd-db002", "title": "设计新 User 表结构", "status": "pending", "blocks": ["bd-migr03"] ... } ] }Beads 会告诉它,只有"设计表结构"是 Ready 的,其他的都被阻塞了。
-
执行与更新: Agent 完成任务后,关闭 Issue。
go$ bd close bd-db002此时,后台的 blocked cache 自动重建,"迁移旧数据" (
bd-migr03) 的任务状态瞬间变为 Ready。
高阶实战:Claude Code 与 Beads 的"双人舞"
如果说上面的命令是基本舞步,那么当 Claude Code 遇上 Beads,它们能跳出怎样的双人舞?让我们看一个**"任务中断与恢复"**的真实场景。
0. 前置配置:教会 Claude 使用工具
要让 Claude Code 懂得使用 Beads,我们首先需要在项目的根目录下创建一个CLAUDE.md 文件(其它Coding agent一般支持AGENTS.md)。这是 Claude Code 的"行动指南"。
创建beads-demo目录,使用git init初始化该目录:
go
$mkdir beads-demo
$cd beads-demo
$git init .
执行bd init初始化该目录:
go
bd init
Repository ID: 3f0bbad4
Clone ID: c15058f43e4678f2
✓ Created AGENTS.md with landing-the-plane instructions
✓ bd initialized successfully!
Backend: sqlite
Database: .beads/beads.db
Issue prefix: beads-demo
Issues will be named: beads-demo-<hash> (e.g., beads-demo-a3f2dd)
Run bd quickstart to get started.
⚠ Setup incomplete. Some issues were detected:
• Git Hooks: Missing 1 recommended hook(s)
• Sync Divergence: 1 sync divergence issue(s) detected
• Claude Integration: Not configured
• Git Working Tree: Uncommitted changes present
• Git Upstream: No upstream configured for master
• Version Tracking: Version tracking not initialized
Run bd doctor --fix to see details and fix these issues.
beads创建了AGENTS.md文件,我们将之改名为CLAUDE.md,并写入下面这行文字:
go
$mv AGENTS.md CLAUDE.md
$echo "Use 'bd' for task tracking" >> CLAUDE.md
有了CLAUDE.md 这份"说明书",Claude Code 就会在启动时自动扫描并理解这套规则。
1. 记忆的建立
场景:你让 Claude Code (在plan模式下,disable一些不必要的插件或skill)使用 Go 开发一个"简单的并发下载器"。它会创建了任务,并建立任务间的依赖关系:
go
● Bash(bd create --type feature --title "项目初始化" --description "初始化Go项目结构和基础配置...)
⎿ ✓ Created issue: beads-demo-dee
Title: 项目初始化
Priority: P2
Status: open
● Bash(bd create --type feature --title "核心下载逻辑实现" --description "实现下载器的核心功能...)
⎿ ✓ Created issue: beads-demo-9uq
Title: 核心下载逻辑实现
Priority: P2
Status: open
● Bash(bd create --type feature --title "进度显示实现" --description "实现终端进度条功能...)
⎿ ✓ Created issue: beads-demo-8pf
Title: 进度显示实现
Priority: P2
Status: open
● Bash(bd create --type feature --title "断点续传实现" --description "实现状态持久化和恢复功能...)
⎿ ✓ Created issue: beads-demo-fhv
Title: 断点续传实现
Priority: P2
Status: open
● Bash(bd create --type feature --title "CLI入口实现" --description "实现命令行工具入口...)
⎿ ✓ Created issue: beads-demo-4bb
Title: CLI入口实现
Priority: P2
Status: open
... ...
● 现在设置依赖关系: 09:24 AM glm-4.7
● Bash(bd dep add beads-demo-9uq --blocked-by beads-demo-dee)
⎿ ✓ Added dependency: beads-demo-9uq depends on beads-demo-dee (blocks)
● Bash(bd dep add beads-demo-8pf --blocked-by beads-demo-9uq)
⎿ ✓ Added dependency: beads-demo-8pf depends on beads-demo-9uq (blocks)
● Bash(bd dep add beads-demo-fhv --blocked-by beads-demo-9uq)
⎿ ✓ Added dependency: beads-demo-fhv depends on beads-demo-9uq (blocks)
● Bash(bd dep add beads-demo-4bb --blocked-by beads-demo-9uq --blocked-by beads-demo-8pf --blocked-by beads-demo-fhv)
⎿ ✓ Added dependency: beads-demo-4bb depends on beads-demo-fhv (blocks)
● Bash(bd dep add beads-demo-4id --blocked-by beads-demo-4bb)
⎿ ✓ Added dependency: beads-demo-4id depends on beads-demo-4bb (blocks)
● Bash(bd list)
⎿ ○ beads-demo-4id [● P2] [task] - 编写测试
○ beads-demo-4bb [● P2] [feature] - CLI入口实现
○ beads-demo-fhv [● P2] [feature] - 断点续传实现
○ beads-demo-8pf [● P2] [feature] - 进度显示实现
○ beads-demo-9uq [● P2] [feature] - 核心下载逻辑实现
○ beads-demo-dee [● P2] [feature] - 项目初始化
● Bash(bd graph --all)
⎿ 📊 Dependency graph for beads-demo-4id:
Status: ○ open ◐ in_progress ● blocked ✓ closed
Layer 0 (ready)
┌────────────────────────────┐
│ ○ 项目初始化 │
│ beads-demo-dee │
│ blocks:1 │
└────────────────────────────┘
│
▼
... ...
∴ Thinking...
现在bd issues已经创建完成,依赖关系也设置好了。我可以看到:- Layer 0: 项目初始化 (ready)
- Layer 1: 核心下载逻辑实现
- Layer 2: 进度显示实现、断点续传实现
- Layer 3: CLI入口实现
- Layer 4: 编写测试
现在我需要调用ExitPlanMode来请求用户批准计划。
● 完美!bd issues已创建完成,依赖关系如下: 09:25 AM glm-4.7
Layer 0 (ready): 项目初始化
│
▼
Layer 1: 核心下载逻辑实现
│
├──────────────┐
▼ ▼
Layer 2: 进度显示实现 断点续传实现
│ │
└──────┬───────┘
▼
Layer 3: CLI入口实现
│
▼
Layer 4: 编写测试
现在退出计划模式,准备开始实现:
之后让Claude Code基于bd中的任务逐个进行实现即可。
go
❯ 使用bd获取要完成的任务并实现任务。
● Bash(bd ready)
⎿ 📋 Ready work (1 issues with no blockers):
1. [● P2] [feature] beads-demo-dee: 项目初始化
● Bash(bd list)
⎿ ○ beads-demo-4id [● P2] [task] - 编写测试
○ beads-demo-4bb [● P2] [feature] - CLI入口实现
○ beads-demo-fhv [● P2] [feature] - 断点续传实现
... +3 lines (ctrl+o to expand)
● Bash(bd show beads-demo-dee)
⎿ ○ beads-demo-dee · 项目初始化 [● P2 · OPEN]
Owner: Tony Bai · Type: feature
Created: 2026-01-27 · Updated: 2026-01-27
... +11 lines (ctrl+o to expand)
● Bash(bd update beads-demo-dee --status in_progress)
⎿ ✓ Updated issue: beads-demo-dee
● 开始执行项目初始化:
● Bash(mkdir -p cmd/downloader pkg/downloader)
⎿ (No content)
● Bash(go mod init github.com/tonybai/beads-demo)
⎿ go: creating new go.mod: module github.com/tonybai/beads-demo
go: to add module requirements and sums:
go mod tidy
● Write(README.md)
⎿ Wrote 43 lines to README.md
1 # beads-downloader
2
3 A simple concurrent download tool written in Go.
4
5 ## Features
6
7 - Concurrent chunked download with automatic HTTP Range detection
8 - Resumable downloads (breakpoint resume)
9 - Progress bar display
10 - Graceful exit on Ctrl-C
... +33 lines (ctrl+o to expand)
● Bash(ls -la && find . -type f -name "*.md" -o -name "go.mod" | head -10)
⎿ total 44
drwxr-xr-x 7 root root 4096 Jan 27 09:34 .
drwxr-xr-x 3 root root 4096 Jan 27 09:10 ..
... +14 lines (ctrl+o to expand)
● Bash(bd close beads-demo-dee)
⎿ ✓ Closed beads-demo-dee: Closed
如果中途退出再继续会话,可以告诉Claude Code基于bd中的任务继续进行实现即可:
go
❯ 使用bd获取未完成的任务,继续完成
● 我来使用 bd 获取未完成的任务。
● Bash(bd ready)
⎿ 📋 Ready work (2 issues with no blockers):
1. [● P2] [feature] beads-demo-8pf: 进度显示实现
2. [● P2] [feature] beads-demo-fhv: 断点续传实现
● 有2个未完成的任务。让我查看详细信息:
● Bash(bd show beads-demo-8pf)
⎿ ○ beads-demo-8pf · 进度显示实现 [● P2 · OPEN]
Owner: Tony Bai · Type: feature
Created: 2026-01-27 · Updated: 2026-01-27
... +11 lines (ctrl+o to expand)
● Bash(bd show beads-demo-fhv)
⎿ Running...
这就是 Beads 的魔力:它将 AI 的短期记忆(Context Window)转化为项目的长期记忆(Git Database),让 AI 能够像人类一样,跨越时间,有条不紊地推进复杂工程。
小结与展望
Beads 不仅仅是一个工具,它代表了一种**"任务即代码" (Tasks as Code)** 的新范式。
在 Gas Town 的宏大构想中,未来的软件开发将是由无数个 AI Agent 协作完成的。而 Beads,正是连接这些 Agent 的神经网络。它让任务的状态、依赖和历史,像代码一样被版本控制、被分发、被协同。
对于正在构建 AI Coding Agent 的开发者来说,集成 Beads 或许是让你的 Agent 拥有"长期记忆"和"战略规划能力"的最短路径。
项目地址:github.com/steveyegge/beads
附录
为了便于开发者查看当前beads中的issue状态,社区开源了多款图形化的Beads viewer工具,包括网页版的beads-ui、终端TUI版的beads_viewer等。
这里以TUI版的beads_viewer为例,简单看看这些viewer的用法。
安装beads_viewer:
go
curl -fsSL "https://raw.githubusercontent.com/Dicklesworthstone/beads_viewer/main/install.sh?$(date +%s)" | bash
==> Installing bv...
==> Detected platform: linux_amd64
==> Checking for pre-built binary...
==> Latest release: v0.13.0
==> Selected asset: bv_0.13.0_linux_amd64.tar.gz
==> Downloading https://github.com/Dicklesworthstone/beads_viewer/releases/download/v0.13.0/bv_0.13.0_linux_amd64.tar.gz...
==> Extracting...
==> Installed bv v0.13.0 to /root/.local/bin/bv
==> Run 'bv' in any beads project to view issues.
Tip: You can also install via Homebrew:
brew install dicklesworthstone/tap/bv
使用beads_viewer查看beads中的issue列表和状态:
进入beads-demo目录,执行bv命令即可,你将看到类似下面的输出:

从图中,我们可以看到issue列表、优先级、状态,以及处于选择状态下的issue详情(包括依赖图)。
你的 Agent 记忆法
Beads 用 Git 解决了 Agent 的"长期记忆"问题。你在使用 AI 编程时,是如何管理任务上下文的?是靠手动复制粘贴,还是有什么独门秘籍?你 觉得"任务即代码"这种理念会成为未来的主流吗?
欢迎在评论区分享你的工作流或对 Beads 的看法!让我们一起探索 AI 协作的最佳实践。👇
如果这篇文章为你打开了 AI 任务管理的新视界,别忘了点个【赞】和【在看】,并转发给你的极客朋友,邀请他们一起体验 Beads!
点击下面标题,阅读更多干货!
🔥 还在为"复制粘贴喂AI"而烦恼?我的新极客时间专栏 《AI原生开发工作流实战》 将带你:
-
告别低效,重塑开发范式
-
驾驭AI Agent(Claude Code),实现工作流自动化
-
从"AI使用者"进化为规范驱动开发的"工作流指挥家"
扫描下方二维码👇,开启你的AI原生开发之旅。
