ALT+TAB可以快速切换页面方便对板
如果你对下面描述的部分有异或,比如不确定RTC是什么?BOOT引脚对烧录的方式有什么影响?都可以在《参考资料》中ctrl+F快速搜索,免得你去百度了~

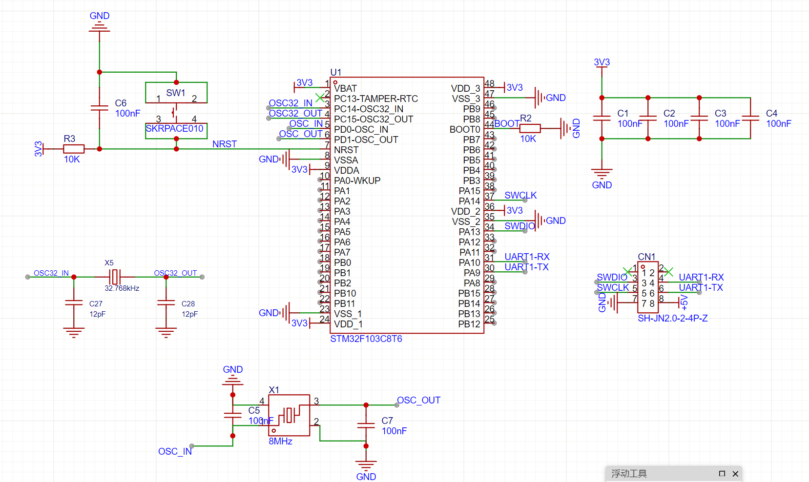
电源模块
首先画电源模块,找到主控的VSS VDD以及VBAT,接入GND和3V3,这个VBAT是给备用区供电的,备用区用于掉电后仍然运行的程序,比如外部RTC(Real-Time-Clock)电路,用于解决时间戳不一致的问题(没有 RTC 的设备,每次上电时间都会回到 1970-01-01(Unix 时间起点),导致日志乱序、定时任务失效、摄像头时间戳错误等问题 。)。

然后在电源上加一个小的滤波电容,因为DCDC输出的3V3并不稳定,有可能导致掉电重启,因此需要小电容来储能,在掉电的时候为其补充到3V3。


这几颗电容和stm32主控是并联的关系,找到他们共同的网络标签就知道了
复位电路模块


复位电路有个按钮,按下后就会重启单片机,进入某个内存块中开始执行程序,但是具体会从哪个内存块读取,取决于BOOT引脚。具体来说有三种配置方式,我们默认BOOT0 = 0 → 从 主 Flash 启动,其他方式参考《参考资料》。
接收这个复位信号的引脚是NRST,N代表低电平有效,RST是reset的简写。
因此,按下按钮应该使其切换一瞬间低电平,一般运行时应处于高电平,因此需要加一个上拉电阻。

按下SW1后3V3与GND联通,NRST处的电压和R1下端电压,也就是GND电压一致,为LOW。
弹起后NRST处电压和C5下端电压一致,为3V3,为HIGH。
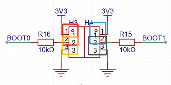
BOOT烧录电路模块


烧录模式的切换通过引脚帽开关实现。
通过切换两个引脚帽的位置(红黄、蓝灰),有四种烧录方式。
我们只需要从主Flash开始读取程序,因此只需要BOOT=0的烧录方式,也就是把BOOT0置低电平。这样即可:


烧录的时候需要SWCLK SWDIO两个引脚,因此去手册找这两个引脚对应的芯片内引脚


是PA13 PA14

这两个引脚要和烧录器连接,可以直接使用排针,也可以使用简牛插口,就是这个东西:


在烧录器和这块板子上都会有这种接口,这样就不需要每次自己对应着插排针了。


首先查看烧录器端的引脚定义。注意,我们看的是背面,因此正面来看右侧是1号引脚,顺序如上图。
DIO CLK支持SWD烧录,RXTX支持UART ISP烧录方式(虽然在这个项目只需要SWD,如果要UART ISP烧录,则需要将BOOT0置为高电平)
我们采用5V供电,因此3V3可以叉掉。


虽然虽然在这个项目只需要SWD,但我们保留USART ISP接口。
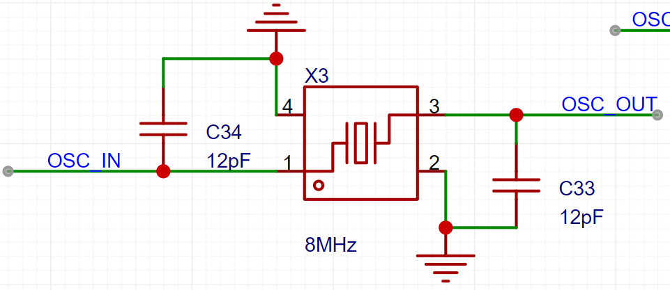
外部晶振电路模块
内部晶振会受到温度影响,因此不准,需要加外部晶振。
32k晶振是低速晶振,我们需要的是一个能替代内晶振的晶振,要用8MHz

这是高速晶振的电路图:

这是低俗晶振的电路图:

都是固定的,记住就好,注意这个电容,选型号的时候会告诉你,比如这款3225,就要用12pF的电容。
然后我们看主控上的引脚:

可以看到两组引脚,分别对应外部高低速晶振:
| 引脚名称 | 全称 | 对应时钟源 | 典型频率 | 主要用途 |
|---|---|---|---|---|
| OSC_IN / OSC_OUT | 外部高速振荡器输入/输出 | HSE(High-Speed External) | 4~26 MHz(常见 8MHz) | 提供系统主时钟,经 PLL 倍频后驱动 CPU、总线、外设 |
| OSC32_IN / OSC32_OUT | 外部低速振荡器输入/输出 | LSE(Low-Speed External) | 32.768 kHz | 驱动 RTC(实时时钟) 和 低功耗模式下的唤醒定时器 |

如果不知道用那个型号,可以在实力电路找到对应元件,右键,找查看产品链接即可。

为什么晶振要接电容到地?
根本原因 :晶振是一个被动谐振元件 ,必须依靠外部电容构成完整的 LC 谐振回路,才能:
- 满足振荡起振条件(相位 + 增益)
- 匹配负载电容,确保频率精准
- 抑制噪声和 EMI,提高稳定性
- 提供可靠的直流偏置参考
整体

以上就是如何绘制stm32的最小电路的流程。
参考资料
Cortex-M 是什么?
它不是某个具体的品牌或产品,而是 ARM 公司设计的一种"CPU 蓝图" 。
就像发动机的设计图一样,ARM 把这个"低功耗、反应快、省电又便宜"的 CPU 设计好,然后授权给 ST(意法半导体)、NXP、兆易创新等公司,让他们做成各种微控制器(MCU)卖出去。
Cortex-M 有什么用?
让小设备变聪明,而且不费电、不贵、反应快。
DSP(数字信号处理器)
是一种专门用来"快速处理声音、图像、传感器信号等实时数据"的专用芯片。
假设你戴着一副 主动降噪耳机,外面很吵(比如地铁轰隆声),但你听到的却是安静的音乐。
这个神奇效果是怎么来的?
→ 耳机里的麦克风先"听"到噪音,
→ 然后 DSP 芯片立刻计算出一个"反向声波" ,
→ 再把反向声波和原音乐混合,
→ 噪音就被抵消了!
整个过程必须在 几毫秒内完成 ,否则你就听出延迟了。
这种"高速+大量数学运算"的任务,普通 CPU 或单片机搞不定,但 DSP 就是干这个的!
🔧 DSP 的核心特点(简单说):
-
专精数学运算
特别擅长做 乘法 + 加法 (比如
a×b + c),这是处理声音、图像的基础操作。普通芯片要好几个步骤,DSP 一个时钟周期就搞定。
-
哈佛架构
程序和数据分开存、分开读,就像两条高速公路并行,不堵车,速度更快。
-
流水线工作
像工厂流水线:取指令、解码、运算同时进行,效率翻倍。
-
有专用指令
比如"快速傅里叶变换(FFT)"------把声音从"时间域"转成"频率域"(比如识别你是男声还是女声),DSP 一条指令就能加速完成。
-
实时性强
数据来了马上处理,绝不拖延,适合雷达、电机控制、语音通话等对时间敏感的场景。
为什么很多音频处理要通过FFT转换到频率域处理?
在"时间域"里,声音是一团乱麻;而在"频率域"里,它被拆成了清晰的"音高成分",处理起来就像调音台一样简单直接。
什么是RTC 为什么实现RTC还需要添加外部低速晶振而不是高速晶振
RTC = Real-Time Clock(实时时钟)
你可以把它理解成设备里的 "电子表" ------即使主芯片断电、关机,它依然能靠一颗小纽扣电池(比如 CR2032)继续走时,记住当前的 年、月、日、时、分、秒、星期。
📌 没有 RTC 的设备,每次上电时间都会回到
1970-01-01(Unix 时间起点),导致日志乱序、定时任务失效、摄像头时间戳错误等问题 。
✅ 二、为什么 RTC 需要晶振?而且必须是 低速 的(32.768 kHz)?
🔧 核心原因:为了精准地"每秒走一步"
RTC 的本质是一个计数器:它靠一个稳定的时钟信号不断计数,数到一定值就认为"过了一秒"。
而 32.768 kHz 这个数字不是随便选的 ------它等于 2¹⁵(32768)!
这意味着:
- 晶振每秒振动 32768 次
- 只需一个 15 级二分频电路(就是连续除以 2,15 次)
- 就能得到 1 Hz 的精确秒脉冲(32768 ÷ 2¹⁵ = 1)
✅ 优势:
- 电路简单(只需计数器,无需复杂 PLL)
- 功耗极低(微安级,适合电池供电)
- 成本低、稳定性好'
备份域
| 问题 | 答案 |
|---|---|
| 什么是备份域? | MCU 中由 VBAT 供电的"保险柜",用于在掉电/复位时保存 RTC 时间和关键数据。 |
| 为什么不直接用 1Hz 晶振? | 物理上不可行 (太大太贵)、抗干扰差 、无法支持高精度时间,而 32.768kHz 是经过验证的最优解。 |
BOOT引脚的选择对烧录方式有什么影响
一、核心机制:BOOT 引脚决定"启动入口"
以 STM32 为例(其他如 ESP32、NXP i.MX 类似):
- BOOT0 = 0 → 从 主 Flash 启动(运行用户程序)✅ 正常工作模式
- BOOT0 = 1, BOOT1 = 0 → 从 系统存储器(System Memory) 启动 → 运行 ST 出厂预置的 Bootloader ✅ 串口/USB 烧录模式
- BOOT0 = 1, BOOT1 = 1 → 从 SRAM 启动(调试用)
🔑 关键点:只有进入 Bootloader 模式,才能通过 UART、USB 等接口接收新固件。
二、对不同烧录方式的影响
1️⃣ SWD/JTAG 烧录(如 ST-Link、J-Link)→ ❌ 不受 BOOT 引脚影响
- 原理 :调试器通过 SWD 接口直接访问芯片内核和 Flash 控制器,绕过 CPU 启动流程。
- 即使 BOOT0=0(从 Flash 启动),只要芯片未被写保护,ST-Link 仍可擦除/烧录。
- 无需切换 BOOT 引脚,开发最方便。
📌 结论:使用 ST-Link/DAP-Link 烧录时,BOOT 引脚保持默认(BOOT0=0)即可 。
2️⃣ UART/USB 串口烧录(Bootloader 模式)→ ✅ 必须正确设置 BOOT 引脚
- 前提 :芯片必须从系统存储器启动,才能运行内置 Bootloader。
- 操作要求 :
- 烧录前:BOOT0 = 1, BOOT1 = 0
- 按复位(或上电),使芯片采样到该状态
- 通过串口发送固件(如使用 STM32CubeProgrammer)
- 烧录完成后:必须将 BOOT0 改回 0,否则下次上电仍进 Bootloader,不运行用户程序!
⚠️ 常见错误:烧完忘记改 BOOT0,设备"变砖"(其实只是没跑用户代码)。
3️⃣ U 盘拖拽烧录(DAP-Link 的 MSD 模式)→ ❌ 不依赖 BOOT 引脚
- DAP-Link 内部模拟 U 盘,实际仍是通过 SWD 协议烧录。
- 和 ST-Link 一样,直接操作 Flash,不经过 CPU 启动流程。
- BOOT 引脚状态无关紧要。
4️⃣ OTA / 应用层更新 → ❌ 完全不需要动 BOOT 引脚
- 用户程序自己实现升级逻辑(如接收新固件写入 Flash 某区域)。
- 启动时由用户代码跳转,BOOT 引脚始终为 0。
- BOOT 引脚只在出厂首次烧录或救砖时才需要干预。
1️⃣ 主 Flash(Main Flash / User Flash)------ 你的"程序仓库"
- 是什么 :芯片内置的 非易失性存储器(断电不丢数据),容量从几 KB 到几 MB 不等。
- 存什么 :你写的 用户程序(.bin/.hex 文件)、常量数据、配置参数等。
- 特点 :
- 只能按 页(Page)擦除(比如 2KB 一页),写入前必须先擦。
- 写入速度慢,但读取快。
- 掉电后内容永久保存(可擦写约 10 万次)。
- 类比 :就像电脑的 硬盘 ------ 存放操作系统和软件。
✅ 正常运行时,CPU 就是从这里加载并执行你的代码。
2️⃣ 系统存储器(System Memory)------ 出厂预装的"救火队长"
- 是什么 :芯片厂商(如 ST)在生产时固化在芯片内部的一段特殊 ROM 区域(通常 16--32KB)。
- 存什么 :官方 Bootloader 程序(不可修改!)。
- 作用 :当你的主 Flash 程序损坏、或首次烧录时,可通过它 从串口(UART)、USB 等接口接收新固件。
- 如何进入 :设置 BOOT0=1, BOOT1=0,上电复位 → 芯片从 System Memory 启动。
- 类比 :就像手机的 Recovery 模式 或 电脑 BIOS 的 PXE 网络启动 ------ 用于"救砖"或无调试器烧录。
⚠️ 注意:它不是 RAM,也不是普通 Flash,而是 掩膜 ROM(Mask ROM),出厂就写死,无法更改。
3️⃣ Bootloader ------ "启动脚本"(可以是多个角色)
这个词有两层含义,容易混淆:
🔹 A. 系统级 Bootloader(即 System Memory 里的那个)
- 厂商提供,固定功能:接收 UART/USB 数据 → 写入主 Flash。
- 用户不能改,只能"用"。
🔹 B. 用户自定义 Bootloader(放在主 Flash 开头)
- 你自己写的程序,放在主 Flash 起始位置。
- 功能更强大:比如支持 OTA 升级、加密校验、多应用切换等。
- 启动流程:
上电 → 主 Flash 的 Bootloader 运行 → 检查是否要升级 → 跳转到 App 区执行
✅ 很多智能设备(如路由器、IoT 终端)都采用这种"双区设计"。
📌 关键区别:
- System Memory 里的 Bootloader = 厂商给的"急救包"
- 主 Flash 里的 Bootloader = 你自己写的"智能管家"
4️⃣ SRAM(Static RAM)------ CPU 的"工作台"
- 是什么 :芯片内部的 高速易失性内存(断电清零)。
- 存什么 :
- 程序运行时的 变量、堆栈、函数调用记录
- 中断服务程序(ISR)的临时数据
- DMA 缓冲区(如串口接收缓存)
- 特点 :
- 读写速度极快(纳秒级),与 CPU 同频
- 容量小(几 KB 到几 MB)
- 掉电即丢失(所以不能存程序)
- 类比 :就像你办公桌上的 桌面 ------ 所有正在处理的文件都放这儿,关灯(断电)就收走了。
✅ 所有计算、逻辑判断、实时控制,都是在 SRAM 上完成的!
🔄 它们如何协作?------ 一个完整启动流程
-
上电 → 芯片采样 BOOT 引脚
-
情况 A:BOOT0=0
→ 从 主 Flash 启动
→ CPU 直接执行你的程序
→ 程序中的变量自动分配到 SRAM
→ 正常工作 ✅
-
情况 B:BOOT0=1, BOOT1=0
→ 从 系统存储器 启动
→ 运行 ST 官方 Bootloader
→ 等待 PC 通过串口发送新固件
→ 收到后写入 主 Flash
→ 烧录完成,需手动改回 BOOT0=0 才能运行新程序
-
(高级)用户 Bootloader 模式
→ 主 Flash 开头放自研 Bootloader
→ 它先运行,检查是否有新固件(比如从 SD 卡或网络下载)
→ 有则擦写 App 区,无则跳转到 App
→ 实现"无缝升级"
一、"APP区"是什么?
📌 简单说:
"APP区"就是主 Flash 中专门存放你写的"应用程序"的那一块内存区域。
它通常和 Bootloader 区 配对出现,构成一种常见的 双区固件架构。
🔧 为什么要有 APP 区?
想象你的智能手环需要升级固件:
- 如果直接覆盖整个 Flash,升级中途断电 → 设备变砖!
- 所以工程师把 Flash 分成两部分:
表格
| 区域 | 地址范围(示例) | 内容 | 特点 |
|---|---|---|---|
| Bootloader 区 | 0x08000000 ~ 0x08007FFF | 启动管理程序 | 小、稳定、不常更新 |
| APP 区 | 0x08008000 ~ 0x0807FFFF | 用户应用程序 | 大、经常 OTA 升级 |
🔄 工作流程:
- 上电 → CPU 先运行 Bootloader
- Bootloader 检查:
- 是否有新固件?
- APP 是否有效?(校验 CRC/签名)
- 如果一切正常 → 跳转到 APP 区地址,开始执行你的 main() 函数
- 如果需要升级 → 从网络/SD卡接收新固件 → 写入 APP 区 → 重启
💡 这样即使 APP 升级失败,Bootloader 还在,可以重新下载,永不掉砖!
二、为什么 STM32 开发板除了 4 针 SWD 烧录口,还有一个 USB 的"T字口"?
你看到的这个 USB Type-C 或 Micro-USB 接口(常标为 "USB USER" 或 "USB OTG") ,和烧录口是完全不同的功能!
🔌 它主要有三大用途:
1️⃣ 给开发板供电(Power Supply)
- 最基础的作用:插上 USB 线,5V 电源进来 → 板载 LDO 转成 3.3V → 给 STM32 供电。
- 不需要额外电源适配器,方便调试。
⚠️ 注意:这个 USB 不用于烧录(除非特殊设计),只是供电!
2️⃣ STM32 的 USB 功能测试(Device / Host / OTG)
- 模拟 U 盘、键盘、鼠标(USB Device)
- 读取 U 盘(USB Host)
- 实现手机与开发板互传数据(OTG)
✅ 举例:
📌 这个 USB 是 STM32 自己的功能引出,和烧录无关!
3️⃣ 某些开发板支持 USB DFU 烧录(但需配合 BOOT 引脚)
一、整体框架:STM32 的 4GB 地址空间(Cortex-M 架构)
STM32 基于 ARM Cortex-M 内核,是 32 位处理器,理论寻址空间为:
0x0000_0000 ~ 0xFFFF_FFFF(共 4GB)
但实际硬件资源远小于 4GB,ARM 预先将这 4GB 划分为 8 个 512MB 的 Block,STM32 在此基础上填充真实硬件:
表格
| 地址范围 | 名称 | 主要内容 |
|---|---|---|
| 0x0000_0000 -- 0x1FFF_FFFF | 代码区(Code) | Flash、System Memory、ITCM RAM(H7) |
| 0x2000_0000 -- 0x3FFF_FFFF | SRAM 区 | 主 SRAM、DTCM RAM、备份 SRAM |
| 0x4000_0000 -- 0x5FFF_FFFF | 外设寄存器区 | GPIO、UART、TIM、ADC 等控制寄存器 |
| 0x6000_0000 -- 0x9FFF_FFFF | 外部存储器区 | FMC/FSMC 控制的 PSRAM、NOR Flash、SDRAM |
| 0xE000_0000 -- 0xFFFFFFFF | 内核私有外设区 | NVIC、SysTick、MPU、调试组件 |
✅ 所有存储器(包括外设寄存器)都统一编址 ,CPU 用
LDR/STR指令就能访问它们。
🧱 二、内部存储器详解(芯片集成部分)
1️⃣ 主 Flash(Main Flash / User Flash)
- 地址 :
0x0800_0000开始(物理地址) - 类型:非易失性 NOR Flash
- 容量:64KB ~ 2MB(依型号而定,如 STM32F103C8T6 是 64KB)
- 用途 :
- 存放 用户程序(APP)
- 可划分出 Bootloader 区 + APP 区
- 剩余空间可模拟 EEPROM(存配置参数)
- 特点 :
- 掉电不丢失
- 写入前需按 页擦除(Page Erase)
- 支持 XIP(Execute In Place)------直接在 Flash 运行代码
🔍 APP 区 = 主 Flash 中从某个偏移地址开始的一段区域,由链接脚本定义。
2️⃣ 系统存储器(System Memory)
- 地址 :
0x1FFF_0000开始(不同系列略有差异) - 类型 :掩膜 ROM(Mask ROM) ------ 出厂固化,不可修改
- 内容 :ST 官方 Bootloader(支持 UART、USB DFU、CAN 等 ISP 协议)
- 用途:首次烧录、救砖、无调试器时更新固件
- 如何启用 :通过 BOOT0/BOOT1 引脚 选择启动源
⚠️ 注意:这不是 Flash,不能写!只是只读的"急救包"。
3️⃣ 选项字节(Option Bytes)
- 地址 :
0x1FFF_F800附近 - 类型:特殊 Flash 区域(可擦写,但次数有限)
- 用途 :配置芯片行为,如:
- 读保护(RDP)
- 写保护(WRP)
- BOOT0 引脚功能重映射
- 看门狗使能
- 特点:独立于主程序,烧录时可选择是否覆盖
4️⃣ SRAM(Static RAM)
-
地址 :
0x2000_0000开始(主 SRAM) -
类型:高速易失性静态 RAM
-
容量:几 KB ~ 1MB+(如 H7 有 1MB)
-
细分(以 STM32H7 为例):
- DTCM RAM(0x2000_0000):数据紧耦合内存,CPU 直连,零等待
- ITCM RAM(0x0000_0000):指令紧耦合内存,放关键代码(如中断服务程序)
- AXI SRAM(0x2400_0000):大容量通用 RAM
- 备份 SRAM(0x3880_0000):接 VBAT,掉电保持(需纽扣电池)
-
用途:
- 全局变量(
.data,.bss) - 栈(Stack)和堆(Heap)
- DMA 缓冲区
- RTOS 任务栈、TCB
- 全局变量(
✅ 所有运行时数据都在 SRAM!
5️⃣ 备份域(Backup Domain)
- 不是独立存储器 ,而是 SRAM 和 RTC 寄存器的一个逻辑区域
- 供电 :由 VBAT 引脚(纽扣电池)单独供电
- 包含 :
- RTC 寄存器(时间、闹钟)
- 备份 SRAM(4KB~32KB)
- 备份数据寄存器(BKP)
- 作用:系统复位/掉电后仍保留关键状态
🔌 三、外部扩展存储器(通过 FMC/FSMC 或 OCTOSPI)
6️⃣ PSRAM(Pseudo SRAM)
- 地址 :
0x6000_0000起(Bank1),通过 FMC 控制器映射 - 类型:伪静态 RAM(内部是 DRAM + 自刷新控制器,接口像 SRAM)
- 用途:当内部 SRAM 不够时,扩展图像帧缓存、音频缓冲、AI 模型权重
- 优点:比 SDRAM 接口简单,比 SRAM 成本低、容量大(常见 8~64MB)
💡 常用于 ESP32-S3、STM32H7 视觉项目。
7️⃣ 外部 NOR/NAND Flash、SDRAM
- 也通过 FMC/OCTOSPI 映射到
0x6000_0000~0x9FFF_FFFF - 用于存储大文件(如 UI 图片、语音提示、固件备份)