
🎪 前端摸鱼匠:个人主页
🎒 个人专栏:《vue3入门到精通》
🥇 没有好的理念,只有脚踏实地!
文章目录
-
- [一、 响应式基石:深入理解 ref 与 reactive](#一、 响应式基石:深入理解 ref 与 reactive)
-
- [1.1 ref:为基本类型和对象值披上响应式"外衣"](#1.1 ref:为基本类型和对象值披上响应式“外衣”)
-
- [1.1.1 为什么需要 ref?](#1.1.1 为什么需要 ref?)
- [1.1.2 ref 的工作原理与 .value 的本质](#1.1.2 ref 的工作原理与 .value 的本质)
- [1.1.3 ref 也能包装对象](#1.1.3 ref 也能包装对象)
- [1.2 reactive:让对象本身"活"起来](#1.2 reactive:让对象本身“活”起来)
-
- [1.2.1 reactive 的工作原理](#1.2.1 reactive 的工作原理)
- [1.2.2 reactive 的局限性](#1.2.2 reactive 的局限性)
- [1.3 小结:ref vs. reactive 的核心区别](#1.3 小结:ref vs. reactive 的核心区别)
- [二、 核心机制:ref 在 reactive 对象中的自动解包](#二、 核心机制:ref 在 reactive 对象中的自动解包)
-
- [2.1 什么是自动解包?------ "智能管家"的比喻](#2.1 什么是自动解包?—— “智能管家”的比喻)
- [2.2 自动解包发生的"黄金法则"](#2.2 自动解包发生的“黄金法则”)
-
- [法则一:在 `reactive` 对象或数组内部访问时](#法则一:在
reactive对象或数组内部访问时) - 法则二:在模板(Template)的顶层插值中
- [法则一:在 `reactive` 对象或数组内部访问时](#法则一:在
- [2.3 自动解包的"禁区":何时不会发生?](#2.3 自动解包的“禁区”:何时不会发生?)
-
- [禁区一:当 `ref` 被替换时](#禁区一:当
ref被替换时) - [禁区二:从 `reactive` 对象中解构时](#禁区二:从
reactive对象中解构时) - [禁区三:通过数组索引或 Map 键访问 `ref` 时(在特定上下文中)](#禁区三:通过数组索引或 Map 键访问
ref时(在特定上下文中)) - 禁区四:在普通对象中
- [禁区一:当 `ref` 被替换时](#禁区一:当
- [2.4 深入原理:自动解包是如何实现的?](#2.4 深入原理:自动解包是如何实现的?)
- [2.5 自动解包的决策流程图](#2.5 自动解包的决策流程图)
- [三、 进阶应用与最佳实践](#三、 进阶应用与最佳实践)
-
- [3.1 处理嵌套结构:ref 在 reactive,reactive 又在 ref 中](#3.1 处理嵌套结构:ref 在 reactive,reactive 又在 ref 中)
- [3.2 解决方案:`toRefs`------ 解构的救星](#3.2 解决方案:
toRefs—— 解构的救星) - [3.3 精准控制:`toRef`------ 为单个属性创建 ref](#3.3 精准控制:
toRef—— 为单个属性创建 ref) - [3.4 组合式函数(Composables)中的黄金法则](#3.4 组合式函数(Composables)中的黄金法则)
- [3.5 选择的艺术:何时使用 `ref`,何时使用 `reactive`?](#3.5 选择的艺术:何时使用
ref,何时使用reactive?)
- [四、 总结](#四、 总结)
一、 响应式基石:深入理解 ref 与 reactive
在探讨"自动解包"这个高级话题之前,我们必须先确保对ref和reactive这两个基础工具有了坚如磐石的理解。它们就像是武功心法中的"内功",只有内功深厚,才能自如地运用招式。
1.1 ref:为基本类型和对象值披上响应式"外衣"
ref是Vue 3中最基础、最通用的响应式API。它的设计初衷是为了解决JavaScript基本类型(如string, number, boolean)无法被Proxy直接代理的问题。
1.1.1 为什么需要 ref?
Vue 3的响应式系统是基于ES6的Proxy实现的。Proxy可以拦截对对象的操作,但它无法直接拦截对基本类型变量的修改。
javascript
let count = 0; // 这是一个普通的变量,不是响应式的
// 即使Vue用Proxy也无法监听下面这种直接赋值
count = 1; // Vue无法知道这个变化
为了解决这个问题,Vue 3的设计者们提出了一个巧妙的方案:将基本类型值"包装"到一个对象中。
1.1.2 ref 的工作原理与 .value 的本质
ref做的就是这件事:它接收一个值,然后返回一个"响应式引用对象"。这个对象只有一个属性,就是.value。
javascript
import { ref } from 'vue';
// 将数字 0 包装成一个响应式对象
const count = ref(0);
console.log(count); // 输出: { value: 0 }
这个.value属性是关键。它持有我们原始的值。当我们想要读取或修改这个值时,必须通过.value。
javascript
// 读取值
console.log(count.value); // 输出: 0
// 修改值(这是响应式的!)
count.value = 1;
通俗化解读: 你可以把ref想象成一个带有特殊标签的"魔法盒子"。你把一个值(比如数字0)放进去。这个盒子本身是响应式的,但盒子里的东西需要通过一个特定的"取物口"(.value)来存取。当你通过.value修改里面的东西时,Vue的响应式系统就能感应到这个变化,并通知相关的视图更新。
1.1.3 ref 也能包装对象
虽然ref主要是为基本类型设计的,但它同样可以包装对象。
javascript
import { ref } from 'vue';
const user = ref({ name: 'Alice', age: 25 });
// 读取和修改也需要通过 .value
console.log(user.value.name); // 'Alice'
user.value.age = 26;
这里有一个细微但重要的区别:
- 当
ref包装的是一个对象 时,Vue会内部调用reactive()来将这个对象变成一个深层响应式的代理。 - 当
ref包装的是一个基本类型 时,.value本身就是一个简单的值。
这意味着,对于ref({ ... }),.value返回的是一个响应式代理对象。
javascript
import { ref, isReactive } from 'vue';
const objRef = ref({ a: 1 });
// .value 本身是一个 reactive 对象
console.log(isReactive(objRef.value)); // true
const numRef = ref(1);
// .value 只是一个普通数字
console.log(isReactive(numRef.value)); // false
1.2 reactive:让对象本身"活"起来
如果说ref是为基本类型量身定做的,那么reactive就是为对象和数组(它们都是引用类型)设计的专属方案。
1.2.1 reactive 的工作原理
reactive接收一个普通对象,然后返回一个该对象的响应式代理。这个代理对象会"看起来"和原始对象一模一样,但它的任何属性(包括嵌套属性)的读写操作都会被Vue的响应式系统所拦截。
javascript
import { reactive } from 'vue';
// 定义一个普通对象
const rawState = { count: 0, user: { name: 'Bob' } };
// 将其转换为响应式代理
const state = reactive(rawState);
// state 现在是响应式的了
state.count++; // 这会触发响应式更新
state.user.name = 'Alice'; // 深层响应式,这也会触发更新
通俗化解读: reactive就像给一个普通的房子(对象)装上了全方位的智能监控(Proxy)。你不需要通过某个特定的"取物口",你可以直接走进房子的任何一个房间(访问属性),监控都能记录下你的行为。如果你想移动或改变房间里的家具(修改属性),监控会立刻察觉。
1.2.2 reactive 的局限性
reactive虽然强大,但也有一些重要的"使用须知",这些须知恰好是ref可以弥补的。
-
不能替换整个对象 :如果你试图将一个
reactive对象整个替换成一个新的对象,会失去响应性。javascriptlet state = reactive({ count: 0 }); // ❌ 这样做会失去响应性! // state 变量现在指向了一个全新的、非响应式的对象 state = reactive({ count: 1 }); // 或者 state = { count: 1 }; // 这更是直接断开了响应式连接这是因为响应式连接是建立在
reactive返回的那个原始代理对象 上的。当你把state变量指向一个新对象时,你就断开了这个连接。 -
解构会失去响应性 :当你使用ES6解构语法从
reactive对象中提取属性时,提取出来的变量会失去响应性。javascriptimport { reactive } from 'vue'; const state = reactive({ count: 0 }); // ❌ count 变量是一个普通的数字 0,它和 state.count 的响应式连接被切断了 const { count } = state; // 后续修改 state.count,count 变量不会更新 state.count++; console.log(count); // 依然是 0为什么会这样? 解构操作相当于
const count = state.count;。这里,你只是把state.count在那一时刻的值 赋给了新变量count。count变量本身并不知道state.count未来的变化。
1.3 小结:ref vs. reactive 的核心区别
为了更清晰地对比,我们可以用一个表格来总结:
| 特性 | ref |
reactive |
|---|---|---|
| 适用类型 | 任何类型(基本类型、对象、数组...) | 仅对象和数组 |
| 访问方式 | 在JS/TS中需要通过.value |
直接访问属性(state.count) |
| 模板中访问 | 自动解包,无需.value |
直接访问属性 |
| 替换整个值 | ✅ 支持 (myRef.value = newValue) |
❌ 不支持(会失去响应性) |
| 解构 | ✅ 支持(但需要配合toRefs) |
❌ 不支持(会失去响应性) |
| 底层实现 | 包含.value属性的对象,内部对对象值使用reactive |
Proxy |
现在,我们已经对ref和reactive有了扎实的理解。ref是一个带.value的"魔法盒子",而reactive是一个被全方位监控的"智能房子"。接下来,我们将进入本文的核心:当"魔法盒子"被放进"智能房子"里时,会发生什么奇妙的化学反应?
二、 核心机制:ref 在 reactive 对象中的自动解包
"自动解包"这个词听起来很酷,但它到底是什么意思?简单来说,就是当一个ref作为reactive对象的一个属性值时,在访问这个属性时,Vue会自动地、透明地帮你把ref的.value给你。
你不再需要手动写.value,Vue会为你处理好这一切。
2.1 什么是自动解包?------ "智能管家"的比喻
让我们继续使用之前的比喻。
reactive对象是一个"智能房子"。ref是一个"魔法盒子"。
现在,你把一个"魔法盒子"(ref)放进了这个"智能房子"(reactive对象)里。
javascript
import { ref, reactive } from 'vue';
const countRef = ref(0); // 一个装有数字 0 的魔法盒子
const state = reactive({ // 一个智能房子
count: countRef // 把魔法盒子放进去
});
当你想从房子里拿出这个盒子里面的东西时,神奇的事情发生了。房子的"智能管家"(Vue的响应式系统)看到了你想要的是一个"魔法盒子",它会非常贴心地帮你打开盒子,直接把里面的东西(数字0)递给你。
javascript
// 你访问 state.count,管家看到 countRef 是个 ref,就自动帮你取了 .value
console.log(state.count); // 输出 0,而不是 { value: 0 }
这个过程,就是自动解包 。Vue在reactive对象的getter(读取属性的函数)中做了特殊处理:如果检测到一个属性值是ref,它就不会返回这个ref对象本身,而是返回这个ref对象的.value。
2.2 自动解包发生的"黄金法则"
自动解包并不是在所有情况下都会发生,它遵循一些特定的规则。理解这些规则是避免踩坑的关键。
法则一:在 reactive 对象或数组内部访问时
这是最主要、最核心的场景。当一个ref被嵌套在一个reactive结构里,访问它时就会自动解包。
javascript
import { ref, reactive } from 'vue';
const count = ref(10);
const message = ref('Hello');
const user = ref({ name: 'Vue Master' });
const state = reactive({
// ref 作为对象的属性值
count,
message,
// 即使是嵌套的 ref 对象
profile: user
});
const list = reactive([
// ref 作为数组的元素
count,
message
]);
// --- 访问对象属性 ---
// Vue 自动解包,等同于 state.count.value
console.log(state.count); // 10
console.log(state.message); // 'Hello'
// --- 访问嵌套的 ref 对象 ---
// user 本身是 ref,所以 state.profile 会自动解包为 user.value
// user.value 是一个被 reactive 包裹的对象,所以 state.profile.name 可以直接访问
console.log(state.profile.name); // 'Vue Master'
// --- 访问数组元素 ---
// Vue 自动解包,等同于 list[0].value
console.log(list[0]); // 10
console.log(list[1]); // 'Hello'
代码分析:
在上面的代码中,无论ref是作为reactive对象的属性,还是作为reactive数组的元素,当我们通过state.count或list[0]去访问它时,Vue都为我们完成了.value的读取操作。这使得代码更加简洁和直观。
法则二:在模板(Template)的顶层插值中
这是另一个非常常见的自动解包场景。在Vue的模板中,如果你在顶层(例如,直接在<div>标签内)使用一个ref,Vue也会自动解包。
vue
<template>
<div>
<!-- count 是一个 ref,但在模板中直接使用时,Vue 自动解包 -->
<p>Count is: {{ count }}</p>
<!-- 如果我们有一个包含 ref 的 reactive 对象 -->
<p>State Count is: {{ state.count }}</p>
<!-- 我们甚至可以直接修改 ref 的值,通过事件处理 -->
<button @click="increment">Increment</button>
</div>
</template>
<script setup>
import { ref, reactive } from 'vue';
const count = ref(0);
const state = reactive({
count: ref(100)
});
function increment() {
// 在 JS 中,我们仍然需要 .value
count.value++;
state.count.value++; // 即使在 reactive 内部,直接赋值时也需要 .value
}
</script>
代码分析:
在<p>Count is: {``{ count }}</p>中,{``{ count }}被自动解析为{``{ count.value }}。这是Vue模板编译器为我们提供的便利。但请注意,这种自动解包只在顶层插值中有效。如果你试图在JavaScript表达式中(比如v-if="count")使用,它同样会自动解包。但如果你把ref传递给一个组件的props,或者用在某个需要对象的地方,解包行为可能会有所不同,我们将在后面讨论。
2.3 自动解包的"禁区":何时不会发生?
理解了自动解包发生的情况后,更重要的是了解它不会发生的情况。这些"禁区"往往是bug的温床。
禁区一:当 ref 被替换时
自动解包只在"访问"属性时发生。如果你试图用一个新值去"替换"整个ref属性,你需要赋值一个新的ref。
javascript
import { ref, reactive } from 'vue';
const initialCount = ref(0);
const state = reactive({
count: initialCount
});
// ❌ 错误的做法:这样会破坏响应性
// state.count 现在变成了数字 1,而不是一个 ref
// 你把魔法盒子里的东西(0)换成了另一个东西(1),而不是换掉整个盒子
state.count = 1;
console.log(state.count); // 1
// 但现在 state.count 已经不是 ref 了,它失去了和 initialCount 的连接
// 它只是一个普通的数字,后续对它的修改不再是响应式的
// ✅ 正确的做法:替换整个 ref
// 创建一个新的 ref
const newCount = ref(100);
// 把新的 ref 赋值给 state.count
state.count = newCount;
console.log(state.count); // 100 (自动解包)
// 现在 state.count 和 newCount 是同一个 ref,响应性保持完好
代码分析:
state.count = 1这行代码,Vue的响应式系统会将其解释为:将state对象的count属性设置为一个普通数字1。这个操作会覆盖掉原来的ref。而state.count = newCount则是将count属性指向了一个新的ref对象,响应性得以保持。
禁区二:从 reactive 对象中解构时
这是reactive的固有局限性,与自动解包无关,但在这里重申一遍至关重要,因为它与ref的解构解决方案形成了鲜明对比。
javascript
import { ref, reactive } from 'vue';
const state = reactive({
count: ref(0),
message: ref('Hello')
});
// ❌ 解构会失去响应性
// `count` 现在是一个数字 0,`message` 是一个字符串 'Hello'
// 它们和 state.count, state.message 的响应式连接被切断了
const { count, message } = state;
// 修改 state,解构出来的变量不会更新
state.count.value = 10;
console.log(count); // 依然是 0
为什么会这样?
解构的本质是值的复制。const { count } = state; 等价于 const count = state.count;。当执行这行代码时,Vue的自动解包机制生效,state.count返回了ref的.value(即数字0)。所以,count变量被赋值为一个普通的数字0,它自然不具备响应性。
禁区三:通过数组索引或 Map 键访问 ref 时(在特定上下文中)
虽然我们之前看到reactive数组中的ref元素可以被自动解包,但这个行为在某些高级API中可能不会按预期工作,尤其是在需要保留ref本身的场景下(例如,某些工具函数)。最典型的例子是,当你试图将一个ref作为数组的索引来访问另一个数组时。
javascript
import { ref, reactive } from 'vue';
const indexRef = ref(0);
const list = reactive(['a', 'b', 'c']);
// 这里 indexRef 不会自动解包!
// 你不能用一个 ref 来直接作为另一个数组的索引
// console.log(list[indexRef]); // ❌ 错误!list[indexRef] 会变成 list[{value: 0}],结果是 undefined
// ✅ 正确的做法是使用 .value
console.log(list[indexRef.value]); // 'a'
代码分析:
JavaScript的语法规定,数组的索引必须是一个值(如数字、字符串),而不能是一个对象。indexRef是一个{ value: 0 }的对象,所以list[indexRef]是无效的。在这种情况下,你必须手动使用.value。Vue的自动解包机制主要作用于属性的读取,而不是在所有JavaScript表达式中进行值替换。
禁区四:在普通对象中
自动解包是reactive对象的专属特性。如果一个ref被放在一个普通的、非响应式的对象里,它是不会自动解包的。
javascript
import { ref } from 'vue';
const myCount = ref(0);
// 这是一个普通的 JS 对象,不是 reactive
const plainObject = {
count: myCount
};
// ❌ 不会自动解包
console.log(plainObject.count); // 输出: { value: 0 }
代码分析:
因为plainObject没有被reactive包裹,它就没有那个"智能管家"来帮你打开ref这个"魔法盒子"。所以你得到的就是ref对象本身。
2.4 深入原理:自动解包是如何实现的?
为了更深入地理解,我们可以稍微窥探一下Vue的内部实现(简化版)。
reactive的底层是Proxy。当你访问一个reactive对象的属性时,会触发它的get陷阱(trap)。
javascript
// 这是一个极度简化的伪代码,用于说明原理
function reactive(target) {
return new Proxy(target, {
get(target, key) {
const res = target[key]; // 获取原始值
// 🌟 核心逻辑在这里 🌟
// 如果获取到的值是一个 ref,并且 key 不是 Vue 内部保留的Symbol
if (isRef(res) && !key.isInternalSymbol) {
// 返回 ref 的 .value
return res.value;
}
// 否则,返回原始值
return res;
},
set(target, key, value) {
// ... setter 逻辑,用于触发更新
}
});
}
公式化表达:
假设 state = reactive({ foo: ref(1) }),那么访问 state.foo 的行为可以描述为:
s t a t e . f o o ≡ if i s R e f ( s t a t e . 原始对象 . f o o ) then s t a t e . 原始对象 . f o o . v a l u e else s t a t e . 原始对象 . f o o state.foo \equiv \text{if } isRef(state.\text{原始对象}.foo) \text{ then } state.\text{原始对象}.foo.value \text{ else } state.\text{原始对象}.foo state.foo≡if isRef(state.原始对象.foo) then state.原始对象.foo.value else state.原始对象.foo
这个伪代码清晰地展示了,自动解包的魔法发生在reactive对象的get操作中。Vue会检查你访问的属性值是不是一个ref,如果是,就"帮"你调用.value。
2.5 自动解包的决策流程图
为了让你对何时解包、何时不解包有一个更直观的认识,我们可以用一个Mermaid流程图来表示这个决策过程。

流程图解读:
这个流程图总结了核心的判断逻辑。关键在于两个问题:
- 你访问的对象是不是
reactive的? - 你拿到的属性值是不是一个
ref?
只有当两个问题的答案都是"是"的时候,自动解包才会发生。
三、 进阶应用与最佳实践
掌握了ref在reactive中的自动解包机制后,我们来看看在实际开发中如何运用这些知识,以及如何应对一些常见的复杂场景。
3.1 处理嵌套结构:ref 在 reactive,reactive 又在 ref 中
响应式系统可以处理非常深的嵌套结构,理解其中的行为至关重要。
javascript
import { ref, reactive, isRef } from 'vue';
// 场景1: ref 包裹一个包含 ref 的 reactive 对象
const innerCount = ref(0);
const innerState = reactive({ count: innerCount });
const outerRef = ref(innerState);
// 如何访问最里面的值?
// outerRef.value 是一个 reactive 对象
// reactive 对象中的 count 属性会自动解包
console.log(outerRef.value.count); // 0
// 如何修改?
// 需要通过 .value 进入 reactive 对象,然后直接修改属性
outerRef.value.count = 10; // ✅ 正确
console.log(innerCount.value); // 10, 响应式连接依然存在
// 场景2: reactive 包裹一个包含 ref 的对象,而这个对象本身又被 ref 包裹
const anotherCount = ref(100);
const anotherRef = ref({ count: anotherCount });
const outerState = reactive({ data: anotherRef });
// 如何访问?
// outerState.data 是一个 ref,所以会自动解包
// 解包后得到 { count: anotherCount }
// 所以 outerState.data.count 会再次自动解包
console.log(outerState.data.count); // 100
// 如何修改?
// outerState.data 已经被解包为 { count: anotherCount }
// 我们可以直接修改它的 count 属性
outerState.data.count = 200; // ✅ 正确
console.log(anotherCount.value); // 200, 响应式连接依然存在
代码分析:
这个例子展示了Vue响应式系统的强大和一致性。无论嵌套多深,规则都是不变的:
- 访问
ref需要.value。 - 访问
reactive对象的属性会自动解包其中的ref。
只要你牢记这两条规则,就可以像剥洋葱一样,一层一层地访问和修改嵌套结构中的数据。
3.2 解决方案:toRefs------ 解构的救星
我们已经知道,直接解构reactive对象会失去响应性。这在使用组合式函数时尤其不方便,因为我们常常希望从函数返回的对象中提取一些属性。
Vue 3提供了一个完美的解决方案:toRefs。
toRefs函数可以将一个reactive对象转换为一个普通对象,其中原始对象的每个属性都变成了一个ref。
javascript
import { reactive, toRefs } from 'vue';
const state = reactive({
count: 0,
message: 'Hello'
});
// 使用 toRefs 进行转换
const stateAsRefs = toRefs(state);
// stateAsRefs 现在是:
// {
// count: ref(0),
// message: ref('Hello')
// }
// ✅ 现在可以安全地解构了!
const { count, message } = stateAsRefs;
// count 和 message 现在都是 ref,它们与原始的 state 属性保持着响应式连接
console.log(count.value); // 0
console.log(message.value); // 'Hello'
// 修改解构出来的 ref 会影响原始的 state
count.value = 10;
console.log(state.count); // 10
// 修改原始的 state 也会影响解构出来的 ref
state.message = 'World';
console.log(message.value); // 'World'
toRefs 的工作原理:
toRefs会遍历reactive对象的所有属性,并为每个属性创建一个新的ref。这个新的ref的.value getter和setter被巧妙地链接回了原始reactive对象的相应属性。
通俗化解读: toRefs就像一个"克隆机器",它把一个"智能房子"(reactive对象)里的每个房间(属性)都变成了一个独立的、能和原房间保持同步的"魔法盒子"(ref)。你可以把这些"魔法盒子"随便拿到哪里使用,它们都能感知到原房子的变化,并且通过它们修改自己,也会反过来影响原房子。
3.3 精准控制:toRef------ 为单个属性创建 ref
有时候,我们不需要转换整个对象,只想为reactive对象中的某一个特定属性创建一个ref。这时,toRef就派上用场了。
toRef(source, key)可以为一个reactive对象的指定属性创建一个ref。
javascript
import { reactive, toRef } from 'vue';
const state = reactive({
count: 0,
user: {
name: 'Jack'
}
});
// 只为 state.count 创建一个 ref
const countRef = toRef(state, 'count');
// countRef 是一个 ref,它与 state.count 保持同步
console.log(countRef.value); // 0
// 通过 ref 修改
countRef.value = 5;
console.log(state.count); // 5
// 通过原始对象修改
state.count = 10;
console.log(countRef.value); // 10
// 也可以为嵌套属性创建 ref
const userNameRef = toRef(state.user, 'name');
userNameRef.value = 'Rose';
console.log(state.user.name); // 'Rose'
toRef vs toRefs:
toRefs(obj):转换整个对象,返回一个新对象,其中所有属性都是ref。toRef(obj, 'key'):只转换单个属性,返回一个ref。
3.4 组合式函数(Composables)中的黄金法则
组合式函数是Vue 3代码复用的核心模式。toRefs在组合式函数中扮演着至关重要的角色。
最佳实践: 一个组合式函数如果返回一个响应式对象,最佳实践是使用toRefs来包装它,以便消费者可以安全地解构而不会丢失响应性。
javascript
// useCounter.js (一个组合式函数)
import { ref, computed, toRefs } from 'vue';
export function useCounter(initialValue = 0) {
const count = ref(initialValue);
const doubled = computed(() => count.value * 2);
function increment() {
count.value++;
}
// ✅ 最佳实践:使用 toRefs 返回
// 这样消费者就可以解构 { count, doubled, increment }
return {
...toRefs({ count, doubled }), // 注意这里,doubled 本身就是 ref,toRefs会保留它
increment // 函数不需要 toRefs
};
}
// MyComponent.vue (消费者)
<script setup>
import { useCounter } from './useCounter';
// ✅ 安全地解构,响应性完好
const { count, doubled, increment } = useCounter(10);
// count 和 doubled 现在是 ref
// increment 是一个普通函数
</script>
<template>
<button @click="increment">
Count is: {{ count }}, Doubled is: {{ doubled }}
</button>
</template>
为什么这很重要?
如果不使用toRefs,消费者就必须这样写:
javascript
// ❌ 不好的实践
const counter = useCounter(10);
// 在模板中必须使用 counter.count, counter.doubled
// 在JS中必须使用 counter.count.value
这使得代码变得冗长和不直观。使用toRefs,组合式函数的API变得更加友好和灵活。
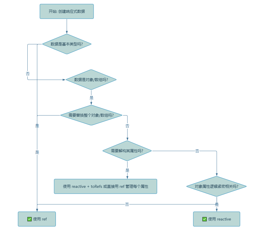
3.5 选择的艺术:何时使用 ref,何时使用 reactive?
了解了这么多,你可能会问:我到底应该用哪个?这里有一些通用的指导原则。
| 场景 | 推荐使用 | 理由 |
|---|---|---|
| 基本类型数据 | ref |
reactive无法处理基本类型。这是ref的核心用途。 |
| 需要替换整个对象/数组 | ref |
ref.value = ... 是安全的。reactive对象不能被整体替换。 |
| 需要解构响应式对象的属性 | ref (配合toRefs) |
从reactive对象解构会失去响应性,而toRefs可以解决这个问题。 |
| 一个具有多个属性的对象,且属性间逻辑紧密相关 | reactive |
可以将整个对象作为一个单元来管理,代码更内聚。例如,表单数据、画布状态等。 |
| 从组合式函数返回响应式数据 | ref (配合toRefs) |
这是标准的最佳实践,提供最大的灵活性给消费者。 |
| 不确定用哪个的时候 | ref |
ref更通用,更灵活。它的限制(需要.value)在大多数情况下是可接受的,并且能明确地表示"这是一个响应式引用"。 |
决策流程图:

这个流程图可以帮助你在不同场景下做出更明智的选择。
四、 总结
经过这次深度探索,我们终于可以自信地说,我们已经彻底掌握了ref在reactive对象中的自动解包机制。
让我们回顾一下核心知识点:
- 基础概念 :
ref是为所有类型设计的"魔法盒子",通过.value访问。reactive是为对象/数组设计的"智能房子",直接访问属性。 - 自动解包 :当
ref被放入reactive对象中时,访问该属性会自动返回.value的值。这是Vue在reactive的getter中实现的。 - 解包规则 :主要发生在
reactive对象/数组内部访问和模板顶层插值时。 - 解包禁区 :替换整个
ref属性、解构reactive对象、在非reactive对象中、以及在某些JS表达式中(如数组索引)不会自动解包。 - 解构方案 :使用
toRefs可以将reactive对象的所有属性转换为独立的ref,从而实现安全的解构。使用toRef可以为单个属性创建ref。 - 最佳实践 :在组合式函数中,使用
toRefs返回响应式数据是推荐的模式。在选择ref还是reactive时,可以根据数据的类型、是否需要替换、是否需要解构等因素来决定。
理解自动解包不仅仅是记住规则,更是理解Vue 3响应式设计哲学的一步。这种设计旨在让开发者在大多数情况下能写出更简洁、更直观的代码,同时又保留了在需要时进行精细控制的能力。
现在,当你再面对ref和reactive的交互时,心中应该再也没有困惑。你可以像一个经验丰富的Vue开发者一样,自如地运用它们,构建出健壮、高效且易于维护的应用程序。继续你的Vue 3探索之旅吧,前方的风景更加精彩!