春晚被机器人霸屏,AL火爆程度渐入高潮,不管是大模型还是机器人训练,都需要巨大的算力。
由于人类的机器计算走了错误的赛道-数字计算机,导致能耗在大型并行计算领域巨大,催生了对GPU服务器供电的巨大需求。于是SST找到了完美的应用场景。
先提两点看法:
1,巨型计算机,应该采用模拟计算机,被人类遗忘的模拟计算机,如今要提上日程,开始研究了,例如数字计算机算积分,在时钟驱动下需要求和累加,很多个时钟周期后才能出结果。如果用模拟计算机计算,只需要搭建一个模拟运算电路,一个时间常数后,结果就出来了,时间很短,能耗十分之小,精度需要提高而已。
2,SST 中文名字叫固态变压器,其实不对,这东西不应该有新名字,还是电力电子拓扑下的数字电源而已,网侧 三相ACDC ,采用CHB或者MMC 直流侧DCDC 采用DAB/CCL/CLLC。所以 SST还是翻译成数字电源得了。
大趋势是这样,我一个普通的个人,也就只能跟着走了,下面初探一下SST的dcdc部分和前级ACDC部分。
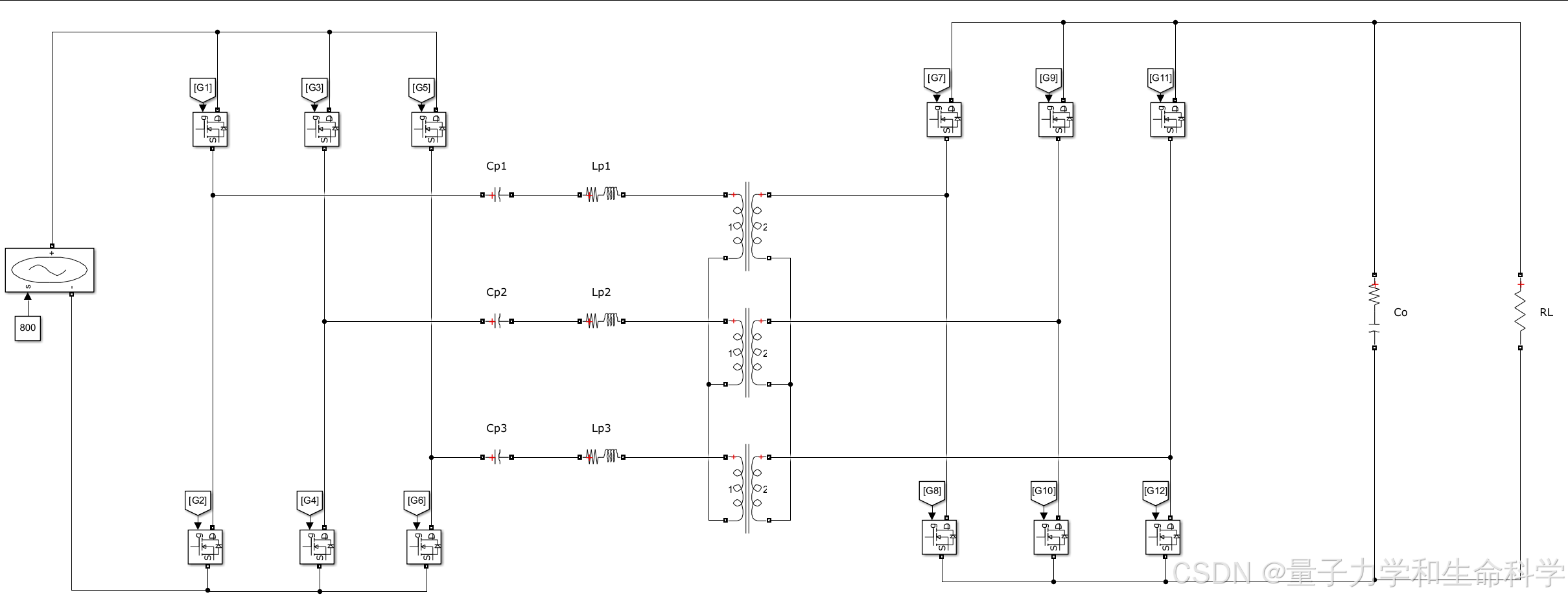
dcdc做了一个三相LLC同步整流变换器:30kw等级,单向工作,如果要求双向工作最好用CLLC

先来个开环硬启动,负载480A

再来看ACDC测,按照1MW设计,采用12级联H桥拓扑,三相,每相12个H桥,整流后每相产生12个800V直流电压,然后用上上面的三相LLC同步变流器进行800to48V变换,一共36路 30kw每路,并联,总功率1080kW,效率按照0.98*0.98=0.96,需要做到这么高的效率,难度极大,发热为45kW
可是这种仿真,用离线仿真的话,模型矩阵太大了,又是微分方程,前后有关联,不好用GPU去算,于是仿真十分慢,甚至跑不起来,反正过年期间在家里的个人电脑上是没有跑起来,容易卡死了:

这么大规模的电力电子拓扑仿真应该采用半实物仿真,控制算法用dsp,拓扑模型放在fpga里面做,这样应该是主流。
待续~~~~~~~~~