本教程仅限于学术探讨,也没有专门针对某个网站而编写,禁止用于非法用途、商业活动、恶意滥用技术等,否则后果自负。观看则同意此约定。如有侵权,请告知删除,谢谢!
本项目为开源网络工具,仅用于学习、研究及合法的网络测试用途。
作者不鼓励也不支持将本软件用于任何违法行为,包括但不限于
绕过网络限制、未授权访问或违反所在国家或地区法律法规的行为。使用者在使用本软件时,应自行确保其行为符合所在司法辖区的
相关法律法规。因使用本软件所产生的任何法律责任或后果,
均由使用者自行承担,与作者无关。
若您不同意上述声明,请勿使用本软件。
文章目录
目录
[1. 接入简单](#1. 接入简单)
[2. 高可用性](#2. 高可用性)
[3. 自定义换 IP 策略](#3. 自定义换 IP 策略)
[4. 稳定弹性并发](#4. 稳定弹性并发)
[5. 支持多协议](#5. 支持多协议)
[📌 企业级数据采集](#📌 企业级数据采集)
[📌 大规模并发访问](#📌 大规模并发访问)
[📌 系统压力测试](#📌 系统压力测试)
[📌 区域性访问](#📌 区域性访问)
[四、隧道代理与传统 API 代理对比](#四、隧道代理与传统 API 代理对比)
[代理池技术选型:Redis + RediSearch vs Elasticsearch](#代理池技术选型:Redis + RediSearch vs Elasticsearch)
[一、Redis + RediSearch](#一、Redis + RediSearch)
[三、性能对比 & 总结](#三、性能对比 & 总结)
[RediSearch 使用指南](#RediSearch 使用指南)
[一、RediSearch 简介](#一、RediSearch 简介)
[📘 官方 SOCKS5 协议规范(RFC 1928)](#📘 官方 SOCKS5 协议规范(RFC 1928))
[1. servers.go 总入口分发器(详情请见socks5.go)](#1. servers.go 总入口分发器(详情请见socks5.go))
[2. HTTP/HTTPS 分支关键流程](#2. HTTP/HTTPS 分支关键流程)
[2.1 协议识别(protocol())](#2.1 协议识别(protocol()))
[2.2 鉴权解析(extractBasicAuthFromHeader)](#2.2 鉴权解析(extractBasicAuthFromHeader))
[2.3 业务路由](#2.3 业务路由)
[3. SOCKS5 主流程](#3. SOCKS5 主流程)
[4. SOCKS5 逐字节流解析](#4. SOCKS5 逐字节流解析)
[阶段 A:方法协商(Method Negotiation)](#阶段 A:方法协商(Method Negotiation))
[阶段 B:用户名密码认证(RFC 1929)](#阶段 B:用户名密码认证(RFC 1929))
[阶段 C:CONNECT 请求(目标地址)](#阶段 C:CONNECT 请求(目标地址))
[阶段 D:TCP 转发(隧道阶段)](#阶段 D:TCP 转发(隧道阶段))
[5. 二级 SOCKS5 代理链路](#5. 二级 SOCKS5 代理链路)
[6. 排障建议](#6. 排障建议)
[7. 两个字总结](#7. 两个字总结)
[8.HTTP & HTTPS](#8.HTTP & HTTPS)
概要:
隧道代理全面解析:原理、优势与应用场景
在做数据采集、接口对接、系统稳定访问等业务时,代理IP几乎是必备工具。相比于传统每次单独获取 IP 的方式,隧道代理(Tunnel Proxy) 提供了一种更稳定、智能和省心的代理接入方式。本文将从原理、特点、优势及典型使用场景进行全面讲解
一、什么是隧道代理
隧道代理是一种特殊的动态代理服务,它通过在客户端和目标服务器之间建立一个固定的隧道通道,由服务端自动管理和切换底层代理 IP,从而实现智能调度和高可用访问。用户只需配置一个固定入口地址和端口,无需自行管理复杂的IP池。
与传统的 API 提取代理不同,隧道代理不是每次请求单独获取 IP,而是通过一个长期连接入口让后端自动调度可用代理 IP,有效简化了使用流程。
隧道代理核心原理
-
固定入口:客户只需配置一个固定的隧道代理地址和端口即可持续使用,无需频繁更换 IP。
-
IP自动调度:服务端自动从高质量 IP 池中选择可用 IP 并定期按策略切换。
-
弹性并发:支持并发控制和带宽弹性调整,满足高并发访问。
-
协议兼容:通常支持 HTTP/HTTPS 和 SOCKS5 等多种代理协议,适配多种业务需求。
简单理解就是:你只需设置一次代理入口地址,后端自动负责 IP 的分配、检测和轮换,大大降低了开发维护成本。
二、隧道代理的优势
隧道代理与普通代理池相比,在企业级使用中具有以下显著优势:
1. 接入简单
用户只需要一个固定代理地址和端口,无需通过 API 提取和维护 IP 池,极大简化了程序逻辑。
2. 高可用性
优质的隧道代理服务商在后台维护百万级别的活跃 IP 池,并对可用性进行实时检测,提升请求成功率。
3. 自定义换 IP 策略
支持按请求、按时间间隔等多种方式切换 IP,用户可以根据业务节奏灵活设置。
4. 稳定弹性并发
弹性并发控制机制允许短时间内突破并发限制,大幅提升并发访问能力,适配大规模任务。
5. 支持多协议
同时兼容 HTTP、HTTPS 和 SOCKS5 等协议,使代理在不同网络场景下都能使用。
三、隧道代理适用场景
隧道代理并非适合所有场景,而是更偏重长期运行、高并发和稳定性要求较高的业务。典型场景包括:
📌 企业级数据采集
需要持续抓取目标站点数据,且数据量大、访问频次高。
📌 大规模并发访问
多进程、多设备同时执行任务,对代理池并发性能要求高。
📌 系统压力测试
需要模拟真实用户行为进行压力测试,对稳定性要求较高。
📌 区域性访问
需要模拟不同省市、不同运营商 IP 访问目标服务。
此外,在 长期稳定性、隐私保护和网络匿名性 等方面,隧道代理也表现优于简单的代理获取方式。
四、隧道代理与传统 API 代理对比
| 特性 | 隧道代理 | API 提取代理 |
|---|---|---|
| 入口方式 | 固定入口地址 | 每次调用接口获取 IP |
| 配置复杂度 | 配置一次即可 | 需持续管理 API 调用 |
| 并发控制 | 弹性并发支持 | 受接口调用限制 |
| IP 管理 | 后端自动调度 | 前端自行维护 IP 池 |
| 适合任务 | 长期稳定运行 | 灵活短期任务 |
| 稳定性 | 高 | 取决于 IP 调用成功率 |
总体来说,若项目对稳定性和持续性要求高,隧道代理更适合;若是短期、变动频繁的任务,API 代理更灵活
五、隧道代理使用注意事项
🔹 换 IP 策略需根据业务设定 :如果是登录状态保持或浏览渲染类任务,不建议每次请求都更换 IP。
🔹 并发和带宽限制 :不同套餐有不同的并发数和带宽上限,要根据实际需求选型。
🔹 协议类型:HTTP/HTTPS 和 SOCKS5 的支持程度会决定适应业务的灵活性。
六、总结
隧道代理通过固定入口、智能调度和多协议支持,使代理 IP 的使用变得更加简单和高效。对于需要长期运行、高并发访问和稳定业务成功率 的场景,它是比传统 API 代理更优的选择。
代理池技术选型:Redis + RediSearch vs Elasticsearch
在构建高性能代理池时,如何选择合适的存储和查询方案非常关键。本文从性能、扩展性、适用场景等角度对 Redis + RediSearch 与 Elasticsearch 进行对比分析。
一、Redis + RediSearch
| 类别 | 内容 |
|---|---|
| 优点 | 高性能:Redis 是内存数据库,读写性能非常高,适合高并发访问场景 |
| 优点 | 简单高效:通过 RediSearch 可以实现多条件过滤(如国家、ISP、端口等) |
| 优点 | 轻量级:适合中等规模的数据量(几百万条记录) |
| 缺点 | 内存消耗:存储大量数据(几百万条代理)会占用较多内存 |
| 缺点 | 水平扩展困难:虽然 Redis 支持集群,但当数据量极大时可能会遇到内存瓶颈,水平扩展较复杂 |
| 适用场景 | 小到中等规模的数据量,且需要非常高的查询性能和高并发访问时,Redis + RediSearch 是理想选择 |
| 推荐操作 | 使用 RediSearch 支持复杂查询(如按国家、ISP、端口等过滤) |
| 推荐操作 | 高并发查询时,可以使用 Redis Pipeline 批量获取代理 IP,提高效率 |
二、Elasticsearch
| 类别 | 内容 |
|---|---|
| 优点 | 分布式架构:适合海量数据场景,能够轻松扩展 |
| 优点 | 丰富的查询功能:支持复杂查询、条件过滤、聚合等 |
| 优点 | 随机查询支持:原生支持 random_score,可基于字段或随机种子进行随机查询 |
| 缺点 | 性能稍逊:与 Redis 相比,写入性能较低,尤其在高并发写入时 |
| 缺点 | 硬件消耗高:需要更多硬件资源(内存、CPU、存储),特别是高可用和扩展性场景 |
| 适用场景 | 大规模数据量(上千万条记录),需要支持复杂查询和高并发查询,并且有分布式扩展需求 |
三、性能对比 & 总结
| 特性 | Redis + RediSearch | Elasticsearch |
|---|---|---|
| 写入性能 | 极快(内存存储) | 较慢(基于磁盘存储) |
| 读取性能 | 极快(内存存储) | 稍逊,但支持大规模查询 |
| 查询复杂度 | 支持基本多条件过滤 | 支持复杂查询、聚合和过滤 |
| 数据量 | 小到中等规模(百万级) | 大规模(千万级以上) |
| 水平扩展性 | 受限于内存,水平扩展较困难 | 分布式设计,水平扩展容易 |
| 硬件要求 | 较低,但需足够内存 | 高,需要较多内存、CPU、存储 |
| [性能对比] |
| 类别 | Redis + RediSearch | Elasticsearch |
|---|---|---|
| 总结缺点 | 受内存限制,水平扩展困难 | 性能略逊,硬件成本高 |
| 使用场景推荐 | 小到中等规模代理池(百万条以内),高性能、高并发查询 | 海量代理池(千万条以上),复杂查询、高并发、分布式扩展需求 |
| [推荐使用场景] |
整体架构流程
|-----------------------------------------------------|
| - 入口:`cmd/main.go` 创建 `ProxyServer`,监听连接。 |
| - 每条连接:`services.NewHandleClient` 先识别协议,再做鉴权。 |
| - 业务分流:`GET /ip` 返回代理信息;HTTP/HTTPS/SOCKS5 走各自处理器。 |
| - 隧道模式:通过 `GetProxy` 从 Redis 代理池取二级代理。 |
| - HTTPS CONNECT:建立隧道成功后使用 `ForwardData` 双向传输。 |
| 附加功能:隧道模式自动安装 RediSearch ,普通代理模式默认直接转发 |
[快速说明(一分钟) && 项目开源地址: https://github.com/jaygarage/GoodPeopleLibrary
https://github.com/jaygarage/RapidTunnel]
XML
D:\JAY\TUNNELPROXY
| .gitignore # Git 忽略文件
| makefile # Linux 中程序打包命令:make build
| README.md # 项目说明文档
|
+---cmd
| main.go # 程序入口
| main.sh # 启动脚本
|
+---proxy
| | AgentPools.go # 代理池管理
| | BasicAuth.go # 基础认证处理
| | forward_data.go # 数据转发逻辑
| | http.go # HTTP 代理处理
| | https.go # HTTPS 代理处理
| | types.go # 结构体和类型定义
| |
| \---socks
| auth.go # SOCKS 认证
| init.go # 初始化逻辑
| socks4.go # SOCKS4 功能(弃用)
| socks4SecondaryProxy.go # SOCKS4 次级代理(弃用)
| socks5.go # SOCKS5 协议实现
| socks5SecondaryProxy.go # SOCKS5 次级代理
|
+---services
| servers.go # 服务器相关服务逻辑
|
+---utils
| +---abs_project_path
| | get_abs_project_path.go # 获取项目绝对路径工具
| |
| +---install_redis
| | install_redis.go # Redis 安装工具
| | install_redis_test.go # Redis 工具测试文件
| |
| +---logrus
| | logrus.go # 日志封装工具
| | logrus_test.go # 日志工具测试文件
| |
| +---redisclient
| | redisclient.go # Redis 客户端封装
| | redis_test.go # Redis 客户端测试
| |
| \---settings
| settings.go # 配置管理

技术名词解释
RediSearch 使用指南
一、RediSearch 简介
RediSearch 是 Redis 的模块化扩展,用于在 Redis 中提供全文搜索、二级索引和复杂查询能力。它不仅能对字符串进行全文搜索,还支持数字、地理位置和标签等字段的过滤,非常适合需要高性能查询的场景。
二、RediSearch的安装&使用
由于集成到了隧道代理程序中,所以我们不需要安装了
1.创建索引:FT.CREATE proxy_pools_idx ON HASH PREFIX 1 "proxy_pools:" SCHEMA port TAG SORTABLE source TAG SORTABLE country TAG SORTABLE region TAG SORTABLE city TAG SORTABLE isp TAG SORTABLE other_info TAG SORTABLE expiration_time NUMERIC SORTABLE
- 添加文档:HSET proxy_pools:127.0.0.1 account "test" password "test123456test" source "test" machine_code "test" internet_ip "127.0.0.1" intranet_ip "127.0.0.1" port "81" country "cn" region "中国" city "test" other_info "" isp "unknown" expiration_time 1710502843; EXPIRE proxy_pools:127.0.0.1 100000
3.条件搜索(标签、数字范围):FT.SEARCH idx:proxy "@country:{CN} @port:[8000 9000]"
4.聚合查询:FT.AGGREGATE idx:proxy "*" GROUPBY 1 @country REDUCE COUNT 0 AS count
5.删除索引:FT.DROPINDEX proxy_pools_idx
三、官方文档资源
🔗 RediSearch 官方 GitHub 仓库(源码 + 文档链接)
https://github.com/RediSearch/RediSearch?utm_source=chatgpt.com🔗 Redis 官方搜索与查询文档(最新 2.x RediSearch)
https://redis.io/docs/latest/operate/oss_and_stack/stack-with-enterprise/search/?utm_source=chatgpt.com🔗 Redis Query Engine(RediSearch)综合文档
https://redis.io/docs/latest/develop/ai/search-and-query/?utm_source=chatgpt.com
技术实现细节
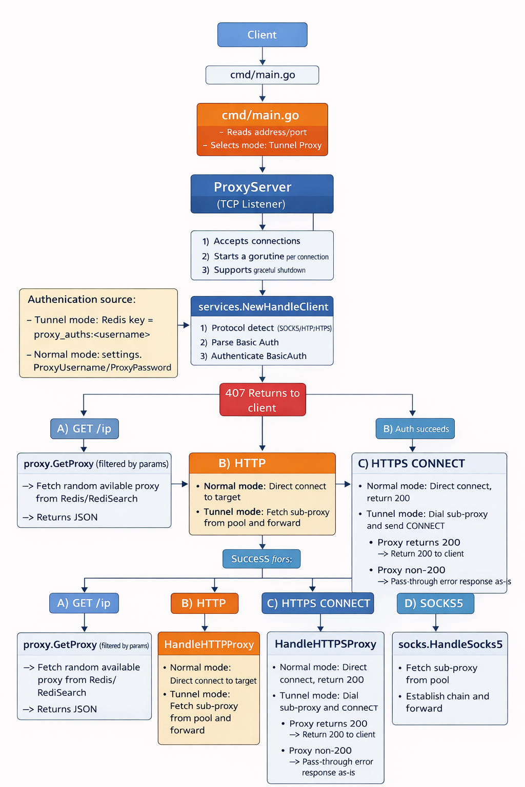
本文将带你梳理一个 Go 语言实现的 TCP 代理项目的核心逻辑,从 servers.go 的入口分发器,到 HTTP/HTTPS 与 SOCKS5 的详细协议流程,再到二级 SOCKS5 代理链路的实现。
📘 官方 SOCKS5 协议规范(RFC 1928)
👉 RFC 1928 -- SOCKS Protocol Version 5(纯文本版)
https://www.rfc-editor.org/rfc/rfc1928.txt👉 RFC 1928 -- HTML 格式规范
https://datatracker.ietf.org/doc/html/rfc1928?utm_source=chatgpt.com👉 RFC 1929 -- Username/Password Authentication for SOCKS V5
https://www.rfc-editor.org/rfc/rfc1929.txt
跟多的官方文档自己找了,记不清了,我当时是参考了挺多项目的,像 GOST 等项目都是有看的
1. servers.go 总入口分发器(详情请见socks5.go)
在 TCP 层接入后的每条连接都会走 services.NewHandleClient(conn),核心流程如下:
| 步骤 | 描述 |
|---|---|
| 1 | 创建 bufio.Reader 以便后续读取首包数据 |
| 2 | 调用 protocol() 识别协议 |
| 3 | 分流到不同处理器: • SOCKS5 → socks.HandleSocks5 • HTTP/HTTPS → handlerHttpAndHttpsServer |
| 4 | 未识别协议则记录告警并退出 |
可以把它理解为 L4 接入后的协议路由器,快速分流不同类型的连接。
2. HTTP/HTTPS 分支关键流程
2.1 协议识别(protocol())
-
首字节判断:
-
0x05→ SOCKS5 -
0x04→ SOCKS4(当前未启用)
-
-
首行前缀判断:
-
CONNECT→ HTTPS 隧道请求 -
GET/POST→ HTTP 请求
-
这是轻量的"首字节 + 首行前缀"策略,速度快,适合入口快速分流。
2.2 鉴权解析(extractBasicAuthFromHeader)
-
支持
Proxy-Authorization或Authorization的Basic认证 -
Base64 解码后按
username[:params]:password格式解析 -
用户名可以携带查询参数:
username|k=v&k2=v2→ 转成QueryParams -
认证失败统一返回
407 Proxy Authentication Required
2.3 业务路由
| 路径 | 处理逻辑 |
|---|---|
GET /ip |
从代理池选代理并返回 JSON |
CONNECT |
HTTPS 隧道处理 |
| 其他方法 | HTTP 转发处理 |
3. SOCKS5 主流程
实现分布在 proxy/socks/socks5.go、auth.go 和 socks5SecondaryProxy.go:
-
方法协商(客户端声明支持的认证方式)
-
服务器选择用户名/密码认证(0x02)
-
客户端发送用户名与密码
-
服务端调用
proxy.BasicAuth验证 -
认证成功后客户端发送 CONNECT 目标地址
-
代理直连目标或通过二级 SOCKS5 代理建链
-
返回成功状态后进入双向转发
ForwardData
4. SOCKS5 逐字节流解析
阶段 A:方法协商(Method Negotiation)
客户端发给代理的请求格式(RFC 1928):
VER:版本号,0x05
NMETHODS:客户端支持的认证方法数量
METHODS:每个字节表示一种方法(0x00=无认证,0x02=用户名密码认证)
|-----|----------|---------|
| VER | NMETHODS | METHODS |
| 1 | 1 | 1~255 |
[请求格式]
示例(只支持用户名密码):
05 01 02 // 客户端只支持用户名密码认证
代理 → 客户端
05 02 // 选择用户名密码认证方式
|-----|--------|
| VER | METHOD |
| 1 | 1 |
[代理选择返回格式]
阶段 B:用户名密码认证(RFC 1929)
客户端 → 代理
VER:子协商版本号,0x01
ULEN:用户名长度
UNAME:用户名
PLEN:密码长度
PASSWD:密码
|-----|------|--------|------|--------|
| VER | ULEN | UNAME | PLEN | PASSWD |
| 1 | 1 | 1~255 | 1 | 1~255 |
示例(用户名 jay,密码 test1234):
01 03 6a 61 79 08 74 65 73 74 31 32 33 34
代理 → 客户端
01 00 // 认证成功
|-----|--------|
| VER | METHOD |
| 1 | 1 |
[认证结果]
用户名支持携带筛选参数:
username|country=HK&isp=aws
阶段 C:CONNECT 请求(目标地址)
客户端 → 代理
+----+-----+-----+------+----------+----------+
|VER | CMD | RSV | ATYP | DST.ADDR | DST.PORT |
+----+-----+-----+------+----------+----------+
VER:0x05
CMD:命令码(0x01=CONNECT,0x02=BIND,0x03=UDP ASSOCIATE)
RSV:保留字节 0x00
ATYP:目标地址类型(0x01=IPv4,0x03=域名,0x04=IPv6)
DST.ADDR:目标地址,长度取决于 ATYP
DST.PORT:目标端口,大端序(2 字节)
示例 1:IPv4 1.2.3.4:80
05 01 00 01 01 02 03 04 00 50
ATYP=0x01 → IPv4
DST.ADDR=01 02 03 04
DST.PORT=0x0050 → 80
示例 2:域名 example.com:443
05 01 00 03 0b 65 78 61 6d 70 6c 65 2e 63 6f 6d 01 bb
ATYP=0x03 → 域名
DST.ADDR长度=0x0b=11,内容=
example.comDST.PORT=0x01bb → 443
代理 → 客户端
成功示例:
+----+-----+-----+------+----------+----------+
|VER | REP | RSV | ATYP | BND.ADDR | BND.PORT |
+----+-----+-----+------+----------+----------+
REP:0x00 = 成功,其余失败码参考 RFC
BND.ADDR / BND.PORT:代理端绑定地址
返回绑定地址后进入双向转发。
阶段 D:TCP 转发(隧道阶段)
-
CONNECT 成功后,SOCKS5 协议完成,进入纯 TCP 字节流透传阶段:
-
客户端发的数据直接转发到目标
-
目标返回的数据直接转发给客户端
-
HTTPS、HTTP 或任意 TCP 流量都在此隧道中进行
| 阶段 | 对应函数 / 方法 |
|---|---|
| 方法协商 | socks.HandleSocks5 → readMethods() / chooseAuth() |
| 用户名密码认证 | socks.HandleSocks5 → auth.go → BasicAuth() |
| CONNECT 请求 | socks.HandleSocks5 → handleConnect() |
| TCP 转发 | socks.ForwardData() |
5. 二级 SOCKS5 代理链路
- 当前代理可选择不直连目标,而是通过二级代理建立隧道
链路:
Client → 本代理 → 二级代理 → 目标站点
流程:
-
从 Redis 代理池取二级 SOCKS5
-
与二级代理完成方法协商和用户名密码认证
-
向二级代理发送 CONNECT 请求到最终目标
-
成功后通过 ForwardData 转发客户端数据
6. 排障建议
| 阶段 | 排查关键点 |
|---|---|
| A | 方法协商是否收到 05 02 |
| B | 认证是否返回 01 00 |
| C | CONNECT 是否成功 (REP=0x00) |
| 隧道模式 | 二级代理可达性和账号密码正确性 |
| 业务失败 | 目标服务或上层协议(TLS/SNI/证书)问题 |
7. 两个字总结
-
servers.go:总入口分发器(协议识别 + HTTP 鉴权 + 业务路由) -
SOCKS5:标准三段式(方法协商 → 用户密码认证 → CONNECT 建连)
-
建连成功后:纯 TCP 字节透传,协议无关
8.HTTP & HTTPS
| 块 | 实现步骤 / 核心逻辑 | 技术关键点 / 说明 |
|---|---|---|
HTTP 代理 (HandleHTTPProxy) |
1. 使用 http.ReadRequest 解析完整请求行、Header、Body 2. Basic Auth 鉴权通过后进入 HTTP 处理分支(非 CONNECT 请求) 3. 构建 http.Transport 并通过 RoundTrip(req) 转发请求 4. 隧道模式与普通模式区分:• 普通模式:直接 TCP 连接目标主机• 隧道模式:通过 proxy.GetProxy 从 Redis/RediSearch 代理池选取二级代理,再设置 Transport.Proxy 5. 异常处理:捕获网络错误、HTTP 4xx/5xx 返回自定义响应 |
HTTP 为应用层请求级转发,可见完整 URL、Header、Body。关注请求超时、连接复用和 Header 注入等实现细节。 |
HTTPS 代理 (HandleHTTPSProxy + CONNECT) |
1. 客户端发 CONNECT host:port 请求建立 TCP 隧道 2. 代理处理 TCP 层隧道:• 普通模式:直接 Dial 目标 TCP• 隧道模式:先 Dial 二级代理,再发 CONNECT target 3. 返回 200 Connection Established 表示隧道就绪 4. 调用 ForwardData 双向拷贝字节流(TLS 握手、加密流透传) 5. 二级代理异常透传:非 200 状态直接返回客户端 |
HTTPS 隧道是 TCP 层转发,代理无法解密内容,只能获取目标地址、端口和握手状态。关注隧道稳定性、流量复制效率、半开连接处理。 |
| HTTP vs HTTPS 核心区别 | 1.层级差异:HTTP 为请求级,HTTPS 为连接级隧道 2.可观测性:HTTP 可解析业务内容,HTTPS 仅可观测 SNI/Host 元数据 3.错误发生位置:HTTP 在 RoundTrip,HTTPS 在 CONNECT/TCP 阶段 4. 性能关注:HTTP 优化连接复用和请求超时,HTTPS 优化隧道稳定性和字节流拷贝效率 |
理解协议层级差异,有助于调试连接失败、超时和代理调度问题。 |
| 排障建议 | 1.HTTP 失败:检查二级代理可用性、RoundTrip 错误类型、DNS 解析、端口可达性 2.HTTPS 失败:优先查看 CONNECT 返回码是否为 200,二级代理透传响应 3.偶发超时:关注 IdleConnTimeout、TLSHandshakeTimeout、``ExpectContinueTimeout、网络 RTT 4.鉴权问题:检查 Authorization 格式和账号密码编码(含特殊字符转义) |
排障思路:按协议层级逐步排查,从代理获取、隧道建立到 Transport 层转发性能,关注 TCP 半开连接和 TLS 握手异常。 |
![]() |
||
| [http&https] |
小结
我这边的 go 版本是 1.26.1执行以下命令配置好GO环境依赖
- **安装缺失环境命令** - 初始化: go mod init liveoddsscraper - 自动安装缺失环境: go mod tidy
1.在此之前我们安装好了服务器的RediSearch了并准备好了环境依赖,我们先启动两个程序,一个80端口作为隧道转发,一个81接口作为普通代理模式


2.我们先测试下普通的直连代理,访问百度也是没有任何问题的

3.再来试试隧道代理的功能怎么样吧,我们需要先在redis中添加一个账号,账号密码就叫test

4.存储刚刚创建的81端口代理到redis代理池中

5.如图1隧道代理正常进入的,从代理池中拿到代理IP,非常丝滑的访问了百度


6.我们来试试线上效果吧,跟三方代理功能几乎一致,也是支持过期时间、区域的过滤的哈纳斯~
到最后呢,基本上都可以满足个人代理使用的.
那我们下期再见咯~ 拜拜勒您~

本项目为开源网络工具,仅用于学习、研究及合法的网络测试用途。
作者不鼓励也不支持将本软件用于任何违法行为,包括但不限于
绕过网络限制、未授权访问或违反所在国家或地区法律法规的行为。使用者在使用本软件时,应自行确保其行为符合所在司法辖区的
相关法律法规。因使用本软件所产生的任何法律责任或后果,
均由使用者自行承担,与作者无关。若您不同意上述声明,请勿使用本软件。
