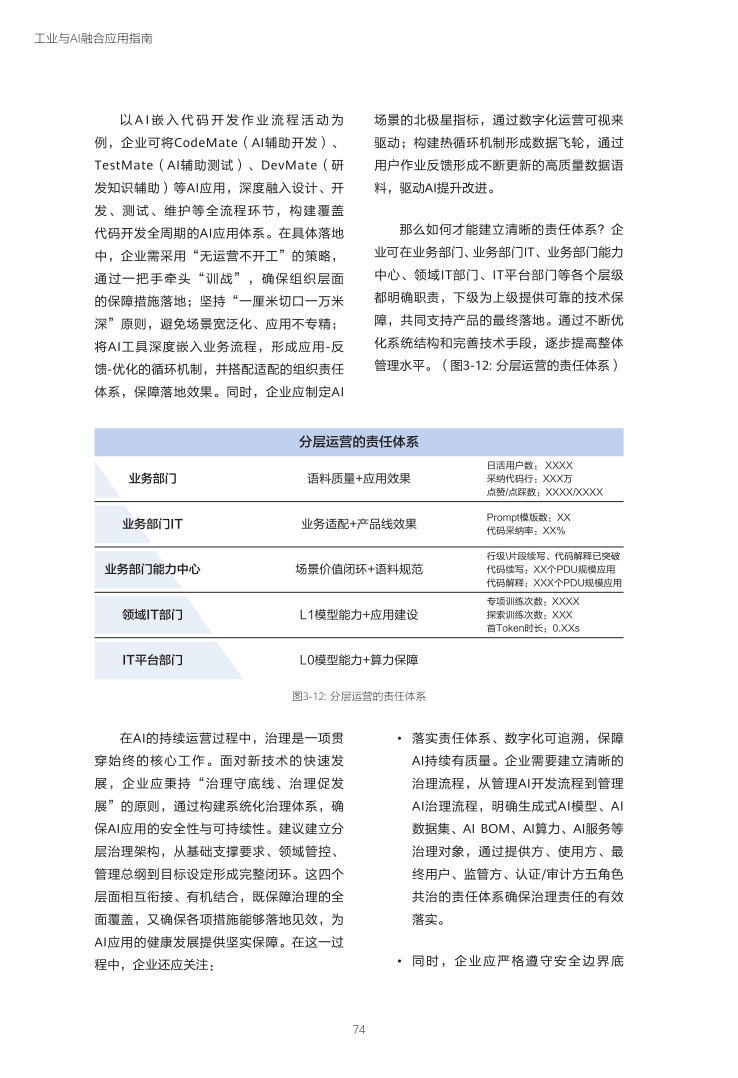
工业领域从业者狂喜!这份工业与 AI 融合应用指南太实用了~ 适配制造、汽车、半导体等行业的企业管理者、技术负责人、AI 落地从业者及数字化转型骨干,不管是推进智能化升级、破解业务痛点还是落地 AI 项目都超适配。核心以 "工业智能普惠化" 为愿景,涵盖三大核心板块:详解 AI 技术演进阶段与工业融合 "双曲线" 特征,梳理汽车、钢铁等七大行业高价值场景及华为盘古大模型等实战案例;提供 "三层五阶八步" 落地方法论,从目标明确、场景识别到组织变革全流程指导;展望工业数智化 "新六化" 趋势,给出建标准、育生态等行业倡议。方案兼顾理论与实操,工具模板齐全,能有效解决数据孤岛、场景碎片化等落地难题,助力企业提质增效与智能化转型




















































































