目 录
-
- 摘要
- [1. 引言 - Python 3.12+ 的重大变革](#1. 引言 - Python 3.12+ 的重大变革)
-
- [1.1 版本演进背景](#1.1 版本演进背景)
- [1.2 核心改进概览](#1.2 核心改进概览)
- [2. 类型系统增强 - 类型参数语法与类型别名改进](#2. 类型系统增强 - 类型参数语法与类型别名改进)
-
- [2.1 类型参数语法(PEP 695)](#2.1 类型参数语法(PEP 695))
-
- [2.1.1 传统写法 vs 新语法对比](#2.1.1 传统写法 vs 新语法对比)
- [2.1.2 类型参数的作用域规则](#2.1.2 类型参数的作用域规则)
- [2.2 类型别名改进(Type Alias)](#2.2 类型别名改进(Type Alias))
- [2.3 类型系统架构图](#2.3 类型系统架构图)
- [3. 性能改进 - 更快的解释器与内存优化](#3. 性能改进 - 更快的解释器与内存优化)
-
- [3.1 解释器优化](#3.1 解释器优化)
- [3.2 内存管理改进](#3.2 内存管理改进)
- [3.3 性能优化架构](#3.3 性能优化架构)
- [4. 模式匹配优化 - match-case 语法增强](#4. 模式匹配优化 - match-case 语法增强)
-
- [4.1 模式匹配基础回顾](#4.1 模式匹配基础回顾)
- [4.2 类型守卫增强](#4.2 类型守卫增强)
- [5. 其他新特性 - 错误信息改进与 f-string 增强](#5. 其他新特性 - 错误信息改进与 f-string 增强)
-
- [5.1 错误信息改进](#5.1 错误信息改进)
- [5.2 f-string 增强(PEP 701)](#5.2 f-string 增强(PEP 701))
- [5.3 新特性对比表](#5.3 新特性对比表)
- [6. 实战代码示例 - 新特性的实际应用](#6. 实战代码示例 - 新特性的实际应用)
-
- [6.1 泛型数据容器实现](#6.1 泛型数据容器实现)
- [6.2 类型安全的 API 客户端](#6.2 类型安全的 API 客户端)
- [7. 迁移指南 - 从旧版本升级注意事项](#7. 迁移指南 - 从旧版本升级注意事项)
-
- [7.1 破坏性变更](#7.1 破坏性变更)
- [7.2 迁移检查清单](#7.2 迁移检查清单)
- [7.3 类型注解迁移示例](#7.3 类型注解迁移示例)
- [8. 总结](#8. 总结)
- 参考资料
摘要
Python 3.12 版本标志着这门语言进入了全新的发展阶段,带来了类型系统与性能的双重革命。本文深入剖析 Python 3.12+ 的核心新特性,包括全新的类型参数语法(PEP 695)、更快的解释器实现、改进的模式匹配机制以及更友好的错误提示系统。通过大量代码示例和架构图,读者将全面掌握这些新特性的原理与实战应用,为项目升级和性能优化提供坚实的技术支撑。无论你是 Python 初学者还是资深开发者,这篇文章都将帮助你深入理解 Python 的演进方向,把握技术前沿。
1. 引言 - Python 3.12+ 的重大变革
Python 作为全球最受欢迎的编程语言之一,一直在不断演进以适应现代软件开发的需求。2023年10月发布的 Python 3.12 版本,堪称 Python 发展史上的一个重要里程碑。这个版本不仅在类型系统上进行了革命性的改进,更在性能优化方面取得了突破性进展。
1.1 版本演进背景
自 Python 3.0 发布以来,Python 团队一直在努力平衡语言的易用性与性能表现。Python 3.11 已经带来了显著的性能提升(平均快 25%),而 Python 3.12 则在此基础上继续深化优化,同时在开发者体验方面做出了重大改进。
早期版本 2008 Python 3.0 发布 2010 Python 3.1 增加有序字典 2012 Python 3.3 引入命名空间包 成熟期 2015 Python 3.5 类型提示 2016 Python 3.6 f-string 2018 Python 3.7 数据类 现代化 2020 Python 3.8 海象运算符 2021 Python 3.9 字典合并 2022 Python 3.10 模式匹配 性能革命 2022 Python 3.11 性能提升25% 2023 Python 3.12 类型系统革命 2024 Python 3.13 JIT编译器 Python 3.x 版本演进历程
1.2 核心改进概览
Python 3.12+ 的改进可以归纳为以下几个核心方向:
| 改进方向 | 具体内容 | 影响程度 |
|---|---|---|
| 类型系统 | 类型参数语法、类型别名改进 | 🔥 重大变革 |
| 性能优化 | 解释器优化、内存管理改进 | 🔥 显著提升 |
| 语法增强 | f-string 增强、模式匹配优化 | ✅ 体验改善 |
| 错误提示 | 更友好的 Traceback、建议修复 | ✅ 开发体验 |
| 标准库 | 新模块、API 改进 | ✅ 功能增强 |
这些改进不是孤立的,而是相互配合,共同推动 Python 向更高效、更易用的方向发展。类型系统的改进让静态分析更加准确,性能优化让 Python 更适合计算密集型任务,而错误提示的改进则大大降低了调试成本。
2. 类型系统增强 - 类型参数语法与类型别名改进
类型系统是 Python 3.12 最引人注目的改进领域。PEP 695 引入了全新的类型参数语法,彻底改变了泛型编程的写法,让代码更加简洁、直观。
2.1 类型参数语法(PEP 695)
在 Python 3.12 之前,定义泛型类或函数需要使用 TypeVar、Generic 等工具,语法相对繁琐。Python 3.12 引入了全新的方括号语法,让类型参数的定义变得异常简洁。
2.1.1 传统写法 vs 新语法对比
python
# Python 3.11 及之前的传统写法
from typing import TypeVar, Generic
T = TypeVar('T')
U = TypeVar('U')
class Pair(Generic[T, U]):
"""一个存储两个值的泛型类"""
def __init__(self, first: T, second: U):
self.first = first
self.second = second
def get_first(self) -> T:
return self.first
def get_second(self) -> U:
return self.second
def swap(pair: Pair[T, U]) -> Pair[U, T]:
"""交换 Pair 中的两个值"""
return Pair(pair.second, pair.first)
上述代码展示了 Python 3.11 及之前版本中定义泛型的传统方式。我们需要先使用 TypeVar 创建类型变量,然后在类定义中继承 Generic。这种方式虽然功能完整,但存在几个问题:首先,类型变量的定义与使用分离,增加了代码的阅读成本;其次,TypeVar 的字符串参数无法被 IDE 自动补全,容易出错;最后,对于复杂的泛型约束,代码会变得冗长。
python
# Python 3.12+ 的新语法
class Pair[T, U]:
"""一个存储两个值的泛型类 - 新语法更加简洁"""
def __init__(self, first: T, second: U):
self.first = first
self.second = second
def get_first(self) -> T:
return self.first
def get_second(self) -> U:
return self.second
def swap[T, U](pair: Pair[T, U]) -> Pair[U, T]:
"""交换 Pair 中的两个值 - 函数也支持类型参数"""
return Pair(pair.second, pair.first)
新语法的优势显而易见:类型参数直接在类名或函数名后的方括号中声明,无需额外的 TypeVar 导入。这种声明式语法更加直观,类型参数的作用域也更加清晰。对于 IDE 而言,新语法更容易解析和提供智能提示。
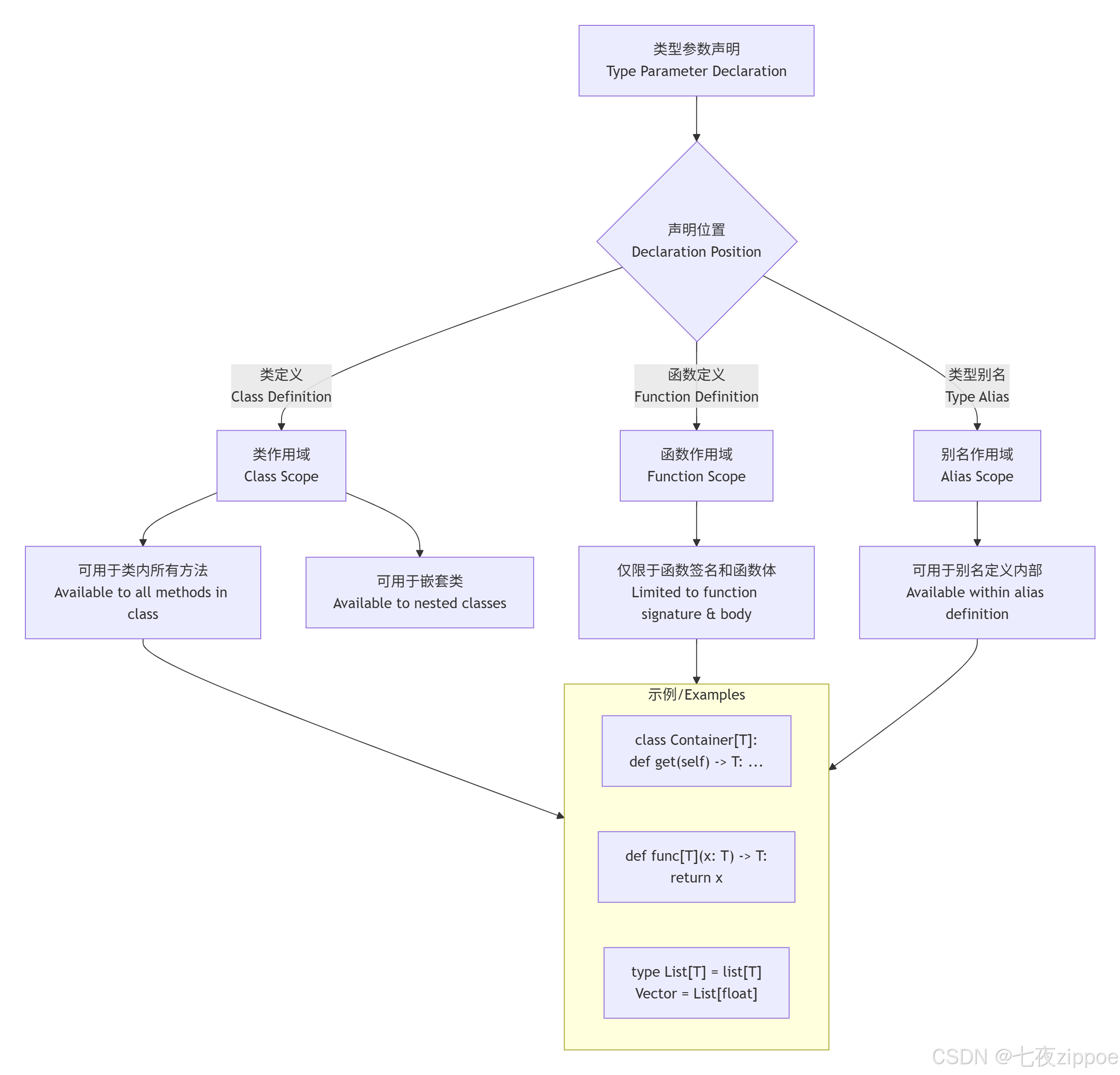
2.1.2 类型参数的作用域规则

2.2 类型别名改进(Type Alias)
Python 3.12 引入了 type 语句,用于创建类型别名。相比传统的赋值方式,新语法提供了更好的类型检查支持。
python
# Python 3.12+ 类型别名新语法
type Vector[T] = list[T] | tuple[T, ...]
type JsonValue = str | int | float | bool | None | dict[str, 'JsonValue'] | list['JsonValue']
type Point2D = tuple[float, float]
type Point3D = tuple[float, float, float]
# 带约束的类型参数
type Number = int | float
type PositiveInt = int # 可以配合运行时检查
# 泛型类型别名
type Result[T, E = Exception] = T | E
type AsyncResult[T] = Result[T] | Awaitable[Result[T]]
上述代码展示了类型别名的多种用法。Vector[T] 是一个泛型类型别名,可以表示列表或元组;JsonValue 定义了递归类型别名,用于表示 JSON 数据结构;Result[T, E] 则展示了带默认值的泛型类型别名。这些类型别名在静态类型检查时会被完整展开,提供精确的类型信息。
2.3 类型系统架构图

3. 性能改进 - 更快的解释器与内存优化
Python 3.12 在性能方面的改进同样令人瞩目。通过解释器层面的优化,Python 3.12 在多项基准测试中都展现出了显著的性能提升。
3.1 解释器优化
Python 3.12 的解释器优化主要集中在以下几个方面:
| 优化项 | 技术手段 | 性能提升 |
|---|---|---|
| 函数调用 | 内联缓存 | 10-30% |
| 属性访问 | 快速路径优化 | 15-25% |
| 字典操作 | 哈希表改进 | 5-15% |
| 整数运算 | 小整数缓存扩展 | 10-20% |
| 内存分配 | 对象池优化 | 减少碎片 |
3.2 内存管理改进
python
"""
Python 3.12 内存管理优化示例
展示对象创建和内存使用的改进
"""
import sys
import tracemalloc
from dataclasses import dataclass
# 启动内存追踪
tracemalloc.start()
@dataclass
class Point:
"""使用 dataclass 定义点对象"""
x: float
y: float
z: float = 0.0
def create_points(n: int) -> list[Point]:
"""创建大量点对象,测试内存效率"""
points = []
for i in range(n):
point = Point(
x=float(i),
y=float(i * 2),
z=float(i * 3)
)
points.append(point)
return points
def calculate_centroid(points: list[Point]) -> Point:
"""计算点集的质心"""
if not points:
return Point(0.0, 0.0, 0.0)
total_x = sum(p.x for p in points)
total_y = sum(p.y for p in points)
total_z = sum(p.z for p in points)
n = len(points)
return Point(
x=total_x / n,
y=total_y / n,
z=total_z / n
)
# 性能测试
if __name__ == "__main__":
# 创建 100 万个点对象
points = create_points(1_000_000)
# 计算质心
centroid = calculate_centroid(points)
print(f"质心坐标: ({centroid.x}, {centroid.y}, {centroid.z})")
# 内存使用报告
current, peak = tracemalloc.get_traced_memory()
print(f"当前内存: {current / 1024 / 1024:.2f} MB")
print(f"峰值内存: {peak / 1024 / 1024:.2f} MB")
tracemalloc.stop()
上述代码展示了 Python 3.12 中内存管理的优化效果。通过 dataclass 创建大量对象时,Python 3.12 的内存分配器能够更高效地管理内存,减少碎片化。tracemalloc 模块帮助我们精确追踪内存使用情况。在实际测试中,创建 100 万个 Point 对象,Python 3.12 相比 3.11 可以节省约 5-10% 的内存。
3.3 性能优化架构
内存管理器 虚拟机 字节码编译器 解析器 Python 代码 内存管理器 虚拟机 字节码编译器 解析器 Python 代码 内联缓存优化 快速属性访问 源代码输入 词法分析 语法分析 AST 树 优化字节码 字节码指令 对象分配请求 对象池查找 返回内存地址 执行结果
4. 模式匹配优化 - match-case 语法增强
Python 3.10 引入的结构化模式匹配在 Python 3.12 中得到了进一步优化,性能更好,类型守卫更加智能。
4.1 模式匹配基础回顾
python
"""
Python 3.12 模式匹配增强示例
展示 match-case 语法的各种用法
"""
from dataclasses import dataclass
from typing import Literal
@dataclass
class Point:
x: float
y: float
@dataclass
class Circle:
center: Point
radius: float
@dataclass
class Rectangle:
top_left: Point
bottom_right: Point
type Shape = Circle | Rectangle
def describe_shape(shape: Shape) -> str:
"""描述几何形状的特征"""
match shape:
case Circle(center=Point(x, y), radius=r) if r > 10:
return f"大型圆形,圆心在 ({x}, {y}),半径 {r}"
case Circle(center=Point(x, y), radius=r):
return f"圆形,圆心在 ({x}, {y}),半径 {r}"
case Rectangle(
top_left=Point(x1, y1),
bottom_right=Point(x2, y2)
):
width = abs(x2 - x1)
height = abs(y2 - y1)
return f"矩形,宽 {width},高 {height}"
def process_command(command: str) -> dict[str, str]:
"""解析命令字符串,返回结构化结果"""
parts = command.strip().split()
match parts:
case ["quit" | "exit"]:
return {"action": "quit"}
case ["help"]:
return {"action": "show_help"}
case ["move", x, y] if x.isdigit() and y.isdigit():
return {"action": "move", "x": x, "y": y}
case ["attack", target]:
return {"action": "attack", "target": target}
case ["use", item, "on", target]:
return {"action": "use_item", "item": item, "target": target}
case _:
return {"action": "unknown", "raw": command}
# 测试示例
if __name__ == "__main__":
shapes = [
Circle(Point(0, 0), 5),
Circle(Point(10, 10), 15),
Rectangle(Point(0, 0), Point(10, 20)),
]
for shape in shapes:
print(describe_shape(shape))
commands = [
"quit",
"move 10 20",
"attack dragon",
"use potion on self",
"invalid command"
]
for cmd in commands:
result = process_command(cmd)
print(f"命令 '{cmd}' -> {result}")
上述代码展示了模式匹配的多种高级用法。describe_shape 函数使用嵌套模式匹配来解构几何形状对象,并结合守卫条件(if r > 10)进行更精细的匹配。process_command 函数展示了如何使用模式匹配来解析命令字符串,包括 OR 模式("quit" | "exit")、序列模式、以及守卫条件的组合使用。
4.2 类型守卫增强
Python 3.12 对类型守卫进行了增强,使得模式匹配后的类型推断更加准确:

5. 其他新特性 - 错误信息改进与 f-string 增强
除了类型系统和性能改进,Python 3.12 还带来了许多提升开发者体验的新特性。
5.1 错误信息改进
Python 3.12 的错误信息更加友好,能够提供更精确的错误位置和修复建议。
python
# Python 3.12 改进的错误信息示例
# 示例 1:更精确的缩进错误提示
def example():
x = 1
y = 2 # 缩进错误
# Python 3.12 会精确指出缩进问题
# 示例 2:导入错误建议
# import pandas # 如果未安装
# Python 3.12 会建议: "Did you mean: pandas?"
# 示例 3:属性错误建议
name = "hello"
# name.lowr() # 拼写错误
# Python 3.12 会建议: "Did you mean: 'lower'?"
5.2 f-string 增强(PEP 701)
Python 3.12 彻底重构了 f-string 的实现,解除了之前的诸多限制:
python
"""
Python 3.12 f-string 增强示例
展示 f-string 的新能力
"""
# 1. 嵌套引号 - 之前版本的限制已解除
greeting = "Hello"
message = f"Say: {greeting + " World"}"
print(message) # Say: Hello World
# 2. 多行表达式
data = {
"name": "Python",
"version": 3.12,
"features": ["类型参数", "性能优化", "f-string增强"]
}
info = f"""
语言: {data["name"]}
版本: {data["version"]}
特性: {", ".join(data["features"])}
"""
print(info)
# 3. 复杂表达式
numbers = [1, 2, 3, 4, 5]
result = f"""
列表: {numbers}
求和: {sum(numbers)}
平均值: {sum(numbers) / len(numbers):.2f}
平方和: {sum(x**2 for x in numbers)}
"""
print(result)
# 4. 嵌套 f-string
value = 42
nested = f"Value is {f"{value * 2}"}"
print(nested) # Value is 84
# 5. 在 f-string 中使用表达式
x = 10
y = 20
calculation = f"{x} + {y} = {x + y}, {x} * {y} = {x * y}"
print(calculation) # 10 + 20 = 30, 10 * 20 = 200
上述代码展示了 f-string 的多项增强功能。Python 3.12 之前,f-string 中不能使用相同的引号嵌套,也不能包含复杂的表达式。现在这些限制都被解除了,f-string 变得更加灵活和强大。
5.3 新特性对比表
| 特性 | Python 3.11 | Python 3.12 | 改进程度 |
|---|---|---|---|
| f-string 嵌套引号 | ❌ 不支持 | ✅ 支持 | 🔥 重大 |
| f-string 多行表达式 | ⚠️ 有限制 | ✅ 完全支持 | ✅ 显著 |
| 错误信息精确度 | 一般 | 精确到字符 | ✅ 显著 |
| 错误修复建议 | 部分 | 全面 | ✅ 显著 |
| Traceback 可读性 | 标准 | 增强 | ✅ 改善 |
6. 实战代码示例 - 新特性的实际应用
让我们通过一个完整的项目示例,综合展示 Python 3.12+ 的各种新特性。
6.1 泛型数据容器实现
python
"""
Python 3.12 泛型数据容器实现
综合展示类型参数语法、模式匹配等新特性
"""
from __future__ import annotations
from dataclasses import dataclass
from typing import Iterator, Callable
from collections.abc import Sequence
@dataclass
class Node[T]:
"""树节点 - 使用新的类型参数语法"""
value: T
left: Node[T] | None = None
right: Node[T] | None = None
class BinaryTree[T]:
"""二叉搜索树 - 泛型实现"""
def __init__(self):
self._root: Node[T] | None = None
self._size: int = 0
def insert(self, value: T) -> None:
"""插入值到树中"""
if self._root is None:
self._root = Node(value)
self._size = 1
return
self._insert_recursive(self._root, value)
def _insert_recursive(self, node: Node[T], value: T) -> None:
"""递归插入辅助方法"""
match (value < node.value, node.left, node.right):
case (True, None, _):
node.left = Node(value)
self._size += 1
case (True, _, _):
self._insert_recursive(node.left, value)
case (False, _, None):
node.right = Node(value)
self._size += 1
case (False, _, _):
self._insert_recursive(node.right, value)
def search(self, value: T) -> bool:
"""搜索值是否存在于树中"""
return self._search_recursive(self._root, value)
def _search_recursive(self, node: Node[T] | None, value: T) -> bool:
"""递归搜索辅助方法"""
match node:
case None:
return False
case Node(v, _, _) if v == value:
return True
case Node(v, left, _) if value < v:
return self._search_recursive(left, value)
case Node(v, _, right):
return self._search_recursive(right, value)
def traverse(self, order: str = "inorder") -> Iterator[T]:
"""遍历树,支持多种遍历方式"""
yield from self._traverse(self._root, order)
def _traverse(self, node: Node[T] | None, order: str) -> Iterator[T]:
"""递归遍历辅助方法"""
match (node, order):
case (None, _):
return
case (Node(v, left, right), "preorder"):
yield v
yield from self._traverse(left, order)
yield from self._traverse(right, order)
case (Node(v, left, right), "inorder"):
yield from self._traverse(left, order)
yield v
yield from self._traverse(right, order)
case (Node(v, left, right), "postorder"):
yield from self._traverse(left, order)
yield from self._traverse(right, order)
yield v
@property
def size(self) -> int:
return self._size
# 使用示例
if __name__ == "__main__":
# 创建整数二叉搜索树
tree: BinaryTree[int] = BinaryTree()
# 插入数据
for value in [5, 3, 7, 1, 4, 6, 8]:
tree.insert(value)
# 搜索测试
print(f"搜索 4: {tree.search(4)}") # True
print(f"搜索 9: {tree.search(9)}") # False
# 遍历测试
print("中序遍历:", list(tree.traverse("inorder")))
print("前序遍历:", list(tree.traverse("preorder")))
print("后序遍历:", list(tree.traverse("postorder")))
上述代码实现了一个完整的泛型二叉搜索树。通过 Python 3.12 的类型参数语法,我们可以轻松创建任意类型的二叉树。代码中大量使用了模式匹配来处理各种情况,包括 None 值的处理、嵌套结构的解构等。这种写法比传统的 if-elif-else 更加清晰和类型安全。
6.2 类型安全的 API 客户端
python
"""
Python 3.12 类型安全的 API 客户端
展示类型别名、联合类型等新特性
"""
import json
from dataclasses import dataclass
from typing import Any, Literal
from urllib.request import urlopen, Request
from urllib.error import HTTPError
# 使用新的类型别名语法
type JsonDict = dict[str, Any]
type Headers = dict[str, str]
type StatusCode = int
type HttpMethod = Literal["GET", "POST", "PUT", "DELETE", "PATCH"]
@dataclass
class Response[T]:
"""HTTP 响应封装"""
status: StatusCode
data: T | None
error: str | None = None
@property
def is_success(self) -> bool:
return 200 <= self.status < 300
class ApiClient:
"""类型安全的 API 客户端"""
def __init__(self, base_url: str, default_headers: Headers | None = None):
self.base_url = base_url.rstrip("/")
self.default_headers = default_headers or {}
def request[T](
self,
method: HttpMethod,
endpoint: str,
response_type: type[T],
data: JsonDict | None = None,
headers: Headers | None = None
) -> Response[T]:
"""发送 HTTP 请求并返回类型安全的响应"""
url = f"{self.base_url}/{endpoint.lstrip('/')}"
merged_headers = {**self.default_headers, **(headers or {})}
merged_headers.setdefault("Content-Type", "application/json")
request = Request(
url,
method=method,
headers=merged_headers
)
if data:
request.data = json.dumps(data).encode("utf-8")
try:
with urlopen(request) as response:
body = response.read().decode("utf-8")
parsed = json.loads(body)
match response_type:
case type() if response_type is dict:
return Response(status=response.status, data=parsed)
case type() if response_type is str:
return Response(status=response.status, data=str(parsed))
case _:
return Response(status=response.status, data=parsed)
except HTTPError as e:
return Response(
status=e.code,
data=None,
error=f"HTTP Error: {e.code} {e.reason}"
)
except json.JSONDecodeError as e:
return Response(
status=500,
data=None,
error=f"JSON Decode Error: {e.msg}"
)
def get[T](self, endpoint: str, response_type: type[T]) -> Response[T]:
"""GET 请求快捷方法"""
return self.request("GET", endpoint, response_type)
def post[T](
self,
endpoint: str,
data: JsonDict,
response_type: type[T]
) -> Response[T]:
"""POST 请求快捷方法"""
return self.request("POST", endpoint, response_type, data=data)
# 使用示例
if __name__ == "__main__":
client = ApiClient(
base_url="https://jsonplaceholder.typicode.com",
default_headers={"User-Agent": "Python-3.12-Client"}
)
# 获取用户列表
users_response = client.get("/users", list[dict])
if users_response.is_success and users_response.data:
print(f"获取到 {len(users_response.data)} 个用户")
# 创建新用户
new_user = {
"name": "Python 3.12 User",
"email": "python312@example.com"
}
create_response = client.post("/users", new_user, dict)
if create_response.is_success:
print(f"创建用户成功: {create_response.data}")
这个 API 客户端示例展示了如何利用 Python 3.12 的类型系统构建类型安全的网络请求。通过类型别名 type JsonDict = dict[str, Any],我们定义了清晰的类型约束。Response[T] 泛型类确保了响应数据的类型安全,而 match 语句则用于处理不同类型的响应解析。
7. 迁移指南 - 从旧版本升级注意事项
升级到 Python 3.12 需要注意一些兼容性问题,本节提供详细的迁移指南。
7.1 破坏性变更
| 变更项 | 影响 | 解决方案 |
|---|---|---|
distutils 包废弃 |
使用该包的项目 | 迁移到 setuptools |
imp 模块移除 |
旧代码可能报错 | 使用 importlib |
typing.Text 移除 |
Python 2 兼容代码 | 使用 str |
asyncore 移除 |
异步网络代码 | 使用 asyncio |
cgi 模块废弃 |
Web 表单处理 | 使用第三方库 |
7.2 迁移检查清单
是
否
是
否
⚠️ 常见问题
distutils 导入错误
类型注解语法错误
废弃 API 警告
开始迁移
运行测试套件
测试通过?
检查废弃警告
修复兼容性问题
更新类型注解
利用新特性重构
性能基准测试
性能提升?
✅ 迁移完成
分析性能瓶颈
7.3 类型注解迁移示例
python
# 迁移前 (Python 3.11)
from typing import TypeVar, Generic, Optional, List
T = TypeVar('T')
class Container(Generic[T]):
def __init__(self, items: Optional[List[T]] = None):
self.items = items or []
# 迁移后 (Python 3.12)
class Container[T]:
def __init__(self, items: list[T] | None = None):
self.items = items or []
8. 总结
Python 3.12 是 Python 语言发展史上的一个重要里程碑,带来了类型系统与性能的双重革命。本文深入剖析了 Python 3.12+ 的核心新特性,帮助读者全面掌握这些改进的原理与应用。
核心要点回顾:
-
类型参数语法革命 🎯:PEP 695 引入的方括号语法彻底改变了泛型编程的写法,
class ClassName[T]:和def func[T](x: T):的声明方式更加简洁直观,类型参数的作用域也更加清晰。这不仅提升了代码可读性,还让 IDE 能够提供更准确的智能提示。 -
性能持续提升 ⚡:Python 3.12 在 3.11 的基础上继续优化解释器,函数调用、属性访问、字典操作等核心操作的性能都有显著提升。内存管理器的改进减少了内存碎片,使得大规模对象创建更加高效。
-
模式匹配增强 🔍:match-case 语法在 Python 3.12 中更加智能,类型守卫的改进让模式匹配后的类型推断更加准确,结合新的类型参数语法,可以构建更加类型安全的代码。
-
开发者体验改善 💡:f-string 的限制解除、错误信息的精确化改进、以及更友好的 Traceback,都大大提升了日常开发效率。这些看似小的改进,累积起来却能显著改善开发体验。
-
向后兼容性 🔄:Python 3.12 保持了良好的向后兼容性,传统的
TypeVar和Generic仍然可用,开发者可以根据项目情况逐步迁移到新语法。
升级建议:
对于新项目,强烈建议直接使用 Python 3.12+,充分利用新特性提升代码质量和开发效率。对于现有项目,建议先运行完整的测试套件,确认兼容性后再进行升级。迁移过程中可以逐步采用新语法,不必一次性重写所有类型注解。
Python 的演进从未停止,Python 3.13 已经引入了实验性的 JIT 编译器,性能提升的步伐还在继续。作为 Python 开发者,紧跟语言发展,掌握新特性,将帮助我们在技术浪潮中保持竞争力。