目录
具体实现功能
由51单片机+热敏电阻+TLC2543AD模块+LCD1602显示屏+报警模块+电源等构成
具体功能:
(1)LCD1602显示测得的温度值与设定的温度范围;
(2)按键可以设定温度范围;
(3)超过设定的温度范围,相应指示灯亮,蜂鸣器响。

仿真/实物演示视频:
51单片机热敏电阻测温
设计介绍

51单片机简介
51单片是一种低功耗、高性能CMOS-8位微控制器,拥有灵巧的8位CPU和可编程Flash,使得51单片机为众多嵌入式控制应用系统提供灵活、高效的解决方案。
本设计所使用的芯片可兼容以下所有的51系列单片机(包括AT系列和STC系列)。

资料内容
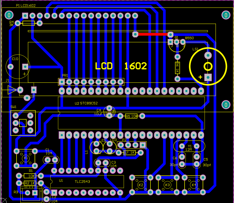
原理图和PCB(AD19)
本系统原理图和PCB设计采用Altium Designer19,具体如图。


注1:请使用Altium Designer19直接打开资料中的工程文件(资料中已说明打开方式)!
注2:此设计需按照原理图制作实物,不可直接烧录到任何开发板中运行(需要修改程序)!
仿真实现(protues8.7)
本设计利用protues8.7软件实现仿真设计,具体如图。

注1:请使用protues8.7直接打开资料中的工程文件(资料中已说明打开方式)!
注2:由于仿真软件限制,仿真设计和实物设计无法百分百对应!!
程序(Keil5)
本设计利用KEIL5软件实现程序设计。
主函数如下:
/////////////////********************************************************************
* 名称 : void main()
* 功能 : 系统主程序
* 输入 : 无
* 输出 : 无
***********************************************************************/
void main()
{
float Rad; //生成运算暂存变量
LCD1602_cls();//LCD1602初始化程序调用
TMOD=0x01; //定时器0初始化配置
TH0=0x4c;
TL0=0x00; //定时初值赋值
ET0=1; //定时器0中断打开
TR0=1; //打开定时器0
EA=1; //打开总中断
temp_h=byte_read(0x2000); //读取EEPROM中存储的温度上下限值
temp_l=byte_read(0x2200);
if(temp_h>99||temp_l>99||temp_l>=temp_h) //判断读取的温度上下限值是否错误 如果是 则重新赋值
{
temp_h=30;
temp_l=10;
}
while(1)
{
zhi=(float)read2543(0)/819.0; //计算电压值
Rad=zhi/((5.0-zhi)/10000.0); //计算热敏电阻当前阻值
temp=(int)((temp * 0.5) + (TempCalculate(Rad,3950.0,0,10000.0) * 0.5)*10);//求出当前系统的当前温度
show(); //显示函数
key(); //按键处理程序
proc(); //超限处理程序
}
}
程序运行结果如图:

注:请使用KEIL C51直接打开资料中的工程文件(资料中已说明打开方式)!
全部资料
全部资料包括原理图和PCB源文件(AD19)、程序(Keil5)、protues仿真(protues8.7)、设计报告(仅供参考)、仿真视频、开发资料、仿真视频、单片机最小系统介绍等,全网最全!资料内容如下图所示!!
