目录
具体实现功能
由51单片机+LCD1602液晶显示、BMP180大气压传感器及电源等组成
具体功能:
BMP180传感器实时采集温度、气压值,并将数据实时显示在LCD1602液晶上。

设计介绍

51单片机简介
51单片是一种低功耗、高性能CMOS-8位微控制器,拥有灵巧的8位CPU和可编程Flash,使得51单片机为众多嵌入式控制应用系统提供灵活、高效的解决方案。
本设计所使用的芯片可兼容以下所有的51系列单片机(包括AT系列和STC系列)。

资料内容
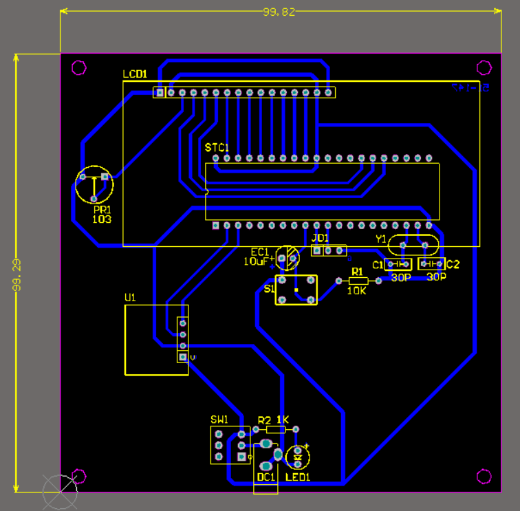
原理图和PCB(AD19)
本系统原理图和PCB设计采用Altium Designer19,具体如图。


注1:请使用Altium Designer19直接打开资料中的工程文件(资料中已说明打开方式)!
注2:此设计需按照原理图制作实物,不可直接烧录到任何开发板中运行(需要修改程序)!
程序(Keil5)
本设计利用KEIL5软件实现程序设计。
主函数如下:
////////////////
void main (void)
{
Init_Timer0(); //定时器0初始化
LCD_Init(); //初始化液晶
DelayMs(20); //延时有助于稳定
LCD_Clear(); //清屏
LCD_Write_String(0,1,"my desiger! ");
Init_BMP085(); //初始化BMP085
while (1) //主循环
{
if(disFlag == 1) //更新显示
{
disFlag = 0;
bmp085Convert();//起亚模块数据转换
sprintf(dis0,"TEMP :%4.1f C ",(float)QY_temp/10);//打印
LCD_Write_String(0,0,dis0);//显示
LCD_Write_Char(10,0,0xdf);//显示温度符号
sprintf(dis1,"PRES :%06.2fKpa ",(float)QY_pre/1000);//打印
LCD_Write_String(0,1,dis1);//显示
}
}
}
程序运行结果如图:

注:请使用KEIL C51直接打开资料中的工程文件(资料中已说明打开方式)!
全部资料
全部资料包括原理图和PCB源文件(AD19)、程序(Keil5)、设计报告(仅供参考)、开发资料、仿真视频、单片机最小系统介绍等,全网最全!资料内容如下图所示!!
