黑马头条登录功能测试-发布功能测试-其他功能模块设计
- 回顾上一节:登录功能+非功能测试点
- 所有项目都适用的测试设计思路
- 一、发布提交文章测试点设计
-
- 1、分析需求
- 2、自己分析一遍
-
- [1. 测试点分析](#1. 测试点分析)
- 2.测试点梳理
- 3、deepseek辅助完成
- 4、测试点转测试用例
- 5、二级页面测试方法
- 二、文章审核功能测试
- 三、其他功能测试流程注意
- 四、测试报告的编写
- 五、ai使用情况总结
- 六、整个项目的测试点:
- 七、整个阶段总结
回顾上一节:登录功能+非功能测试点
温馨提示结尾有完整的测试点,可以拿着来对照每个业务点和功能点分析

所有项目都适用的测试设计思路

一、发布提交文章测试点设计
1、分析需求
需求说明:
- 文章标题:必填项,文章标题不能小于4个字符且不能超过30个字符
- 文章内容:必填项,可以输入文字、选择图片、本地上传图片(支持扩展名:jpg、png,文件不得大于2MB)
- 标签:必填项,标签长度不能超过20个字符
- 频道:必填项,可选择java、mysql、vue、python、weex、大数据、其他
- 定时:必填项,用户可通过日历控件选择当前时间之后的日期及时间
- 封面:单图、三图、无图、自动
上传图片(支持扩展名:jpg、png,文件不得大于2MB)
说明
点击[提交审核】,提示新增文章成功,跳转到内容列表,文章状态显示待审核
点击【存入草稿】,提示保存文章成功
2、自己分析一遍
1. 测试点分析

需要注意的几点:
- 测试下拉框 ,有多种选择的,就选择两头夹中间即可。
- 像日期这种也需要考虑不能选择过去的时间的问题,虽然实际页面是不能选择的,但是设计者需要考虑页面看不到的情况,以预防bug的出现。
- 单选框关联数据的测试:先将单选框的几种情况列出,再确定它的下级有效。
- 当一类的功能点涉及到多个测试需求,我们只需要保证其被覆盖一次即可,将他们分给各个功能点。
2.测试点梳理

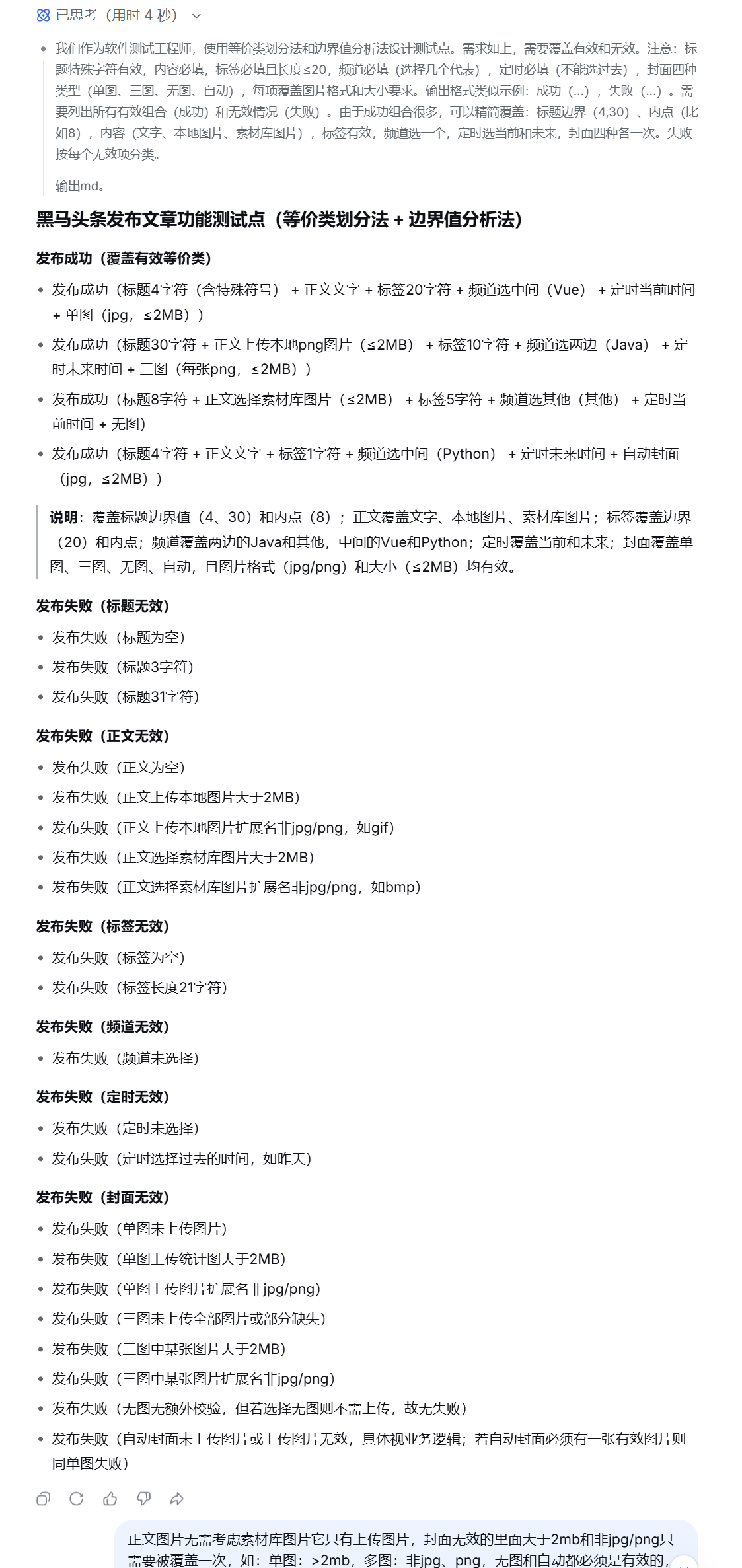
3、deepseek辅助完成
1、测试点分析
首先我们需要将需求细化,ai辅助需要将需求说的很明确,才能给出贴合心意的答案:
- 文章标题:必填项,文章标题不能小于4个字符且不能超过30个字符,特殊字符属于有效
- 文章内容:必填项,可以输入文字、选择图片、本地上传图片(支持扩展名:jpg、png,每张图片的大小不得大于2MB)
- 标签:必填项,标签长度不能超过20个字符
- 频道:必填项,可选择java、mysql、vue、python、weex、大数据、其他,两边选一次,中间选一次
- 定时:必填项,用户可通过日历控件选择当前时间之后的日期及时间,可以选择此刻时间,未来时刻,但是不能选择过去的时间
- 封面:单图、三图、无图、自动
上传图片(支持扩展名:jpg、png,每张图片大小不得大于2MB),每个选项要匹配图片格式,图片格式要求每项被覆盖一次即可
点击[提交审核】,提示新增文章成功,跳转到内容列表,文章状态显示待审核
点击【存入草稿】,提示保存文章成功
ai提示词:
bash
你以软件测试工程师的身份,帮我使用等价类划分法和边界值分析法进行黑马头条发布文章功能的测试点设计,需要覆盖以下需求:(忽略星号无特殊含义,它是markdown语法格式)
1. 文章标题:必填项,文章标题不能小于4个字符且不能超过30个字符,**特殊字符属于有效**
2. 文章内容:必填项,可以输入文字、选择图片、本地上传图片(支持扩展名:jpg、png,**每张图片的大小**不得大于2MB)
3. 标签:必填项,标签长度不能超过20个字符
4. 频道:必填项,可选择java、mysql、vue、python、weex、大数据、其他,**两边选一个,中间选一个进行测试即可**
5. 定时:必填项,用户可通过日历控件选择当前时间之后的日期及时间,**可以选择此刻时间,未来时刻,但是不能选择过去的时间**
6. 封面:单图、三图、无图、自动
上传图片(支持扩展名:jpg、png,每张图片大小不得大于2MB),**每个选项要匹配图片格式,图片格式要求每项被覆盖一次即可**
输出以md格式的文件
可以参考以下示例:
登录成功(用户名正确已注册 + 密码正确 + 勾选协议)
登录失败(用户名为空)
登录失败(用户名不存在,未注册)
...
我们看到他确实给出了测试点,但是我们仍需要交互多次,才能得到相对准确的答案,所以如果我们并不清楚分析过程,根本就看不懂ai发的测试点哪里缺了哪里多了,哪里不准确,而且使用ai交互后,在之后的相对复杂的功能分析,它也能记住同样的分析过程,从而更能贴近标准答案。当然有的时候ai输出的测试点有你没有考虑到的地方,你可以进行补充


2、非功能测试点生成
其实我们也是再做大模型训练的,ai的本质就是数据训练出的一堆结果,你越用,它越懂你。
提示词:通过如上功能测试点,你以软件测试工程师身份,按照质量模型4要素(兼容性、易用性、安全性、性能)生成发布模块的非功能测试点以md格式输出
先将结果粘贴到typora中,保存为md后缀文档。再使用xmind进行导入:

4、测试点转测试用例
1.交互提示词
bash
你以软件测试工程师身份,帮我根据如下测试点转换为测试用例腰求覆盖如下测试点:
...
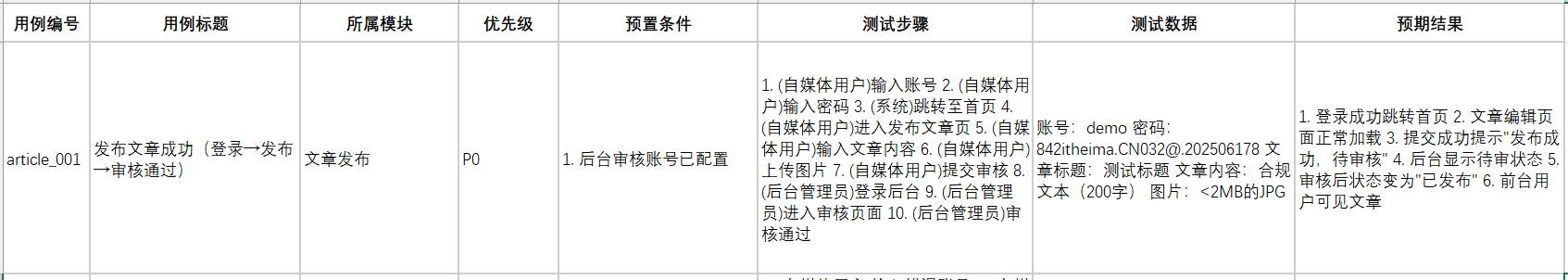
测试用例按照8要素模板编写(用例编号、用例标题、所属模块、优先级、预置条件、测试步骤、测试数据、预期结果)5
测试步骤要求:以小括号中的操作为主编写
输出md格式文件
建议参考如下示例图
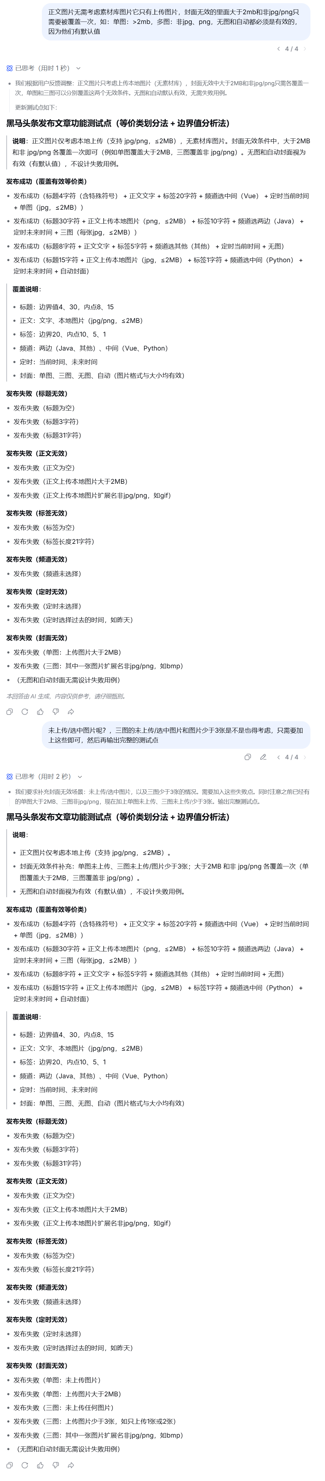
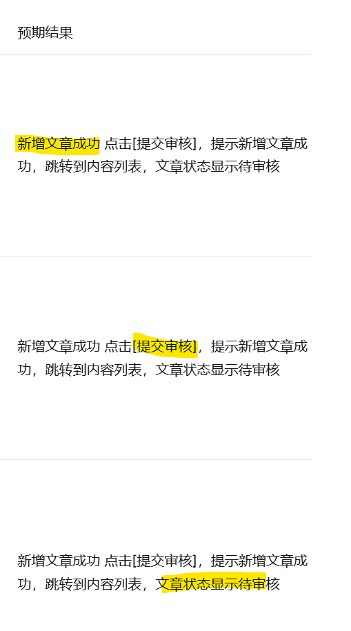
他给的预期结果不太对,提示词 并不是这样的:
点击[提交审核】,提示新增文章成功,跳转到内容列表,文章状态显示待审核

继续交互:
bash
在预期结果中将页面提示修改为:
新增文章成功
点击[提交审核】,提示新增文章成功,跳转到内容列表,文章状态显示待审核

2.失败提示词:
需求里面没有告诉说提交审核失败是提示什么,我们可以就先用ai给的,然后具体测试的时候进行微调即可。
此刻它输出的就是完整的测试用例:先粘贴到typora再复制表格到excel中

执行后添加一列:实际结果,将fail的放在缺陷报告里题bug即可
3.存入草稿功能测试
可以看到测试的完全就是一样的东西,只是需要改变一下标题和提示词而已。

直接给ai交互即可:粘贴进excel表格里

5、二级页面测试方法
1.二级页面:
总分思想:单独的弹窗,弹出的新页面要进行单测,不要在核心功能里面一起测。
解释:
在我们进行封面测试的时候,会发现直接就是能传图片,也没说选哪张图,图片从哪来的,选择第几页的图片
这涉及到一个总分的结构,我们这个整体页面的核心目的是提交审核,关注焦点就在当前页面,只需要有数据即可,不关注数据从哪来,符合数量和格式就可以了。

那这些东西是什么呢?属于下面的独立小功能块,可以单独测试素材库图片能不能选中和翻页,本地上传能不能传指定格式的文件。

注:切记测提交审核核心功能的时候不要打开选择图片这个分页面,这样就搞复杂了
2.最终测试结构

二、文章审核功能测试
1、内容审核界面总览
这个没有具体文字需求,只有一个页面需求写测试点从上往下写即可,相互独立模块的综合页面测试:
确认在发布文章页面发布的文章是否和审核页面出现的文章信息是一摸一样的。这里其实也可以加到文章发布功能测试的预期结果里面,我们前面是加上了的。

拿到这个页面,我们发现是独立功能模块组成的页面测试,考虑一下几个模块:
- 搜索
- 列表--查看、通过、驳回
- 翻页

先看搜索:发现搜索是输入框,而状态是下拉框,使用等价类划分的方法:

搜索、筛选、查询共性思路:
先进行测试点分析,首先搜索框,可以这样分析测试点:
注意一点为空的搜索其实是默认全部列表,像我们之前学的SQL的SELECT * FROM 表名不带有WHERE的语句

审核状态就和正常的下拉框一样:两头夹中间

功能测试点梳理
--直接人工即可,测试功能点较为简单,不需要使用方法,都是基本操作:
搜索的测试点梳理:(想填写测试点标题就要搞清测试的目的:能否搜索到)

内容和翻页都很简单,直接操作,所以可以直接梳理:

注:驳回是需要填写驳回理由的,所以这里相当于有一个二级页面测试融合到内容操作的驳回里了

将测试点转换成测试用例:(完整的功能+非功能测试用例梳理)
这一套完整操作是:(2、3换顺序也无妨)
- 功能测试点分析+梳理
- 使用ai将功能测试点转换成测试用例(ai)
- 利用功能测试点获得非功能测试点(ai)
- 将功能测试点转换为测试用例(ai)
- 拷贝到typora,复制表格到excel文档中
首先我先将功能测试点转换成测试用例:
bash
你以软件测试工程师身份,帮我根据如下测试点转换为测试用例要求覆盖如下测试点
功能
搜索
能够搜到(内容标题精确查询+审核状态为全部)
能够搜到(内容标题模糊查询+审核状态为待人工审核)
能够搜到(内容标题模糊查询+审核状态为已发布)
不能够搜到(内容标题大于30个字符+审核状态为已发布)
内容操作(直接操作,不需要用到方法)
查看
显示的内容是否和提交发布的内容一致
通过
内容能够操作通过成功
驳回
内容能够操作驳回成功(小于50个字符)
内容能够操作驳回成功(输入等于50个字符)
内容能够操作驳回失败(输入大于50个字符)
内容能够操作驳回失败(不输入驳回理由)
翻页(直接操作)
每页数量设置
能够按照指定数量显示
10条/页
20条/页
50条/页
页码跳转
按照页码数跳转
页面能跳转且数据显示对应页面数据
输入页码数跳转
页面能跳转且数据显示对应页面数据
精确查询(严格按照标题内容查找)
有一种情况搜索内容不存在,这属于搜索到的情况
测试步骤要求:以小括号中的操作为主编写
输出md格式文件

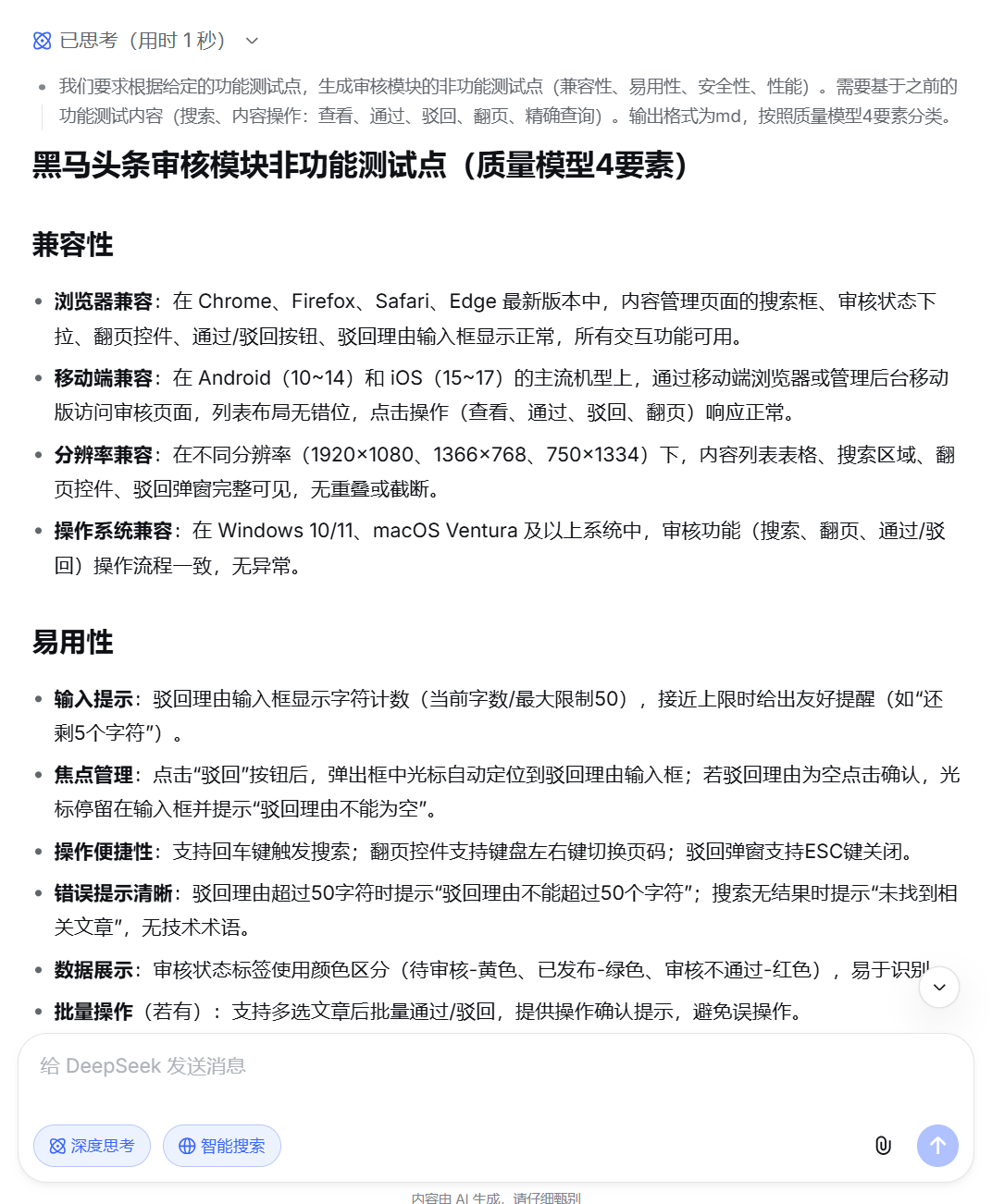
再进行功能测试点推导非功能测试点:
得到非功能测试点:通过如上功能测试点,你以软件测试工程师身份,按照质量模型4要素(兼容性、易用性、安全性、性能)生成审核模块的非功能测试点以md格式输出

将这个内容复制粘贴到typora中,保存为md文档,这样操作


即可打开这样的页面:

再将测试点复制粘贴到我们的模块中即可获得非功能测试点:

再让ai转换成测试用例:
bash
再将这些测试点转换成测试用例

接下来把测试用例的表格全部拷贝到typora里面,再将每个表格拷贝到excel就可以了

接下来就是用例执行和缺陷管理的过程了。
三、其他功能测试流程注意
页面其他功能测试只需要按照这个基础加一两个功能点测试即可,然后测试点转测试用例的时候注意将原型图加上,因为他需要这个写测试步骤
1、数据显示类页面的测法:

四、测试报告的编写
回顾一下测试步骤:需求分析评审、测试计划、用例设计、执行用例、缺陷管理、测试报告。
大部分时间都是再做用例设计、执行用例、缺陷管理,当整个系统测完了,开发的bug修复的差不多了,达到能够发布上线的标准了,预示着这个阶段的测试就结束了,能够写测试报告了。
1、测试报告定义
类似于医院体检后的体检报告:

- 项目概述:测项目名称,核心业务,核心功能
- 过程回顾:实际三个人花费2周,做了...
- 统计分析:总共写了多少测试用例、发现多少缺陷,修复了多少bug。
- 术语说明:针对项目而言的,比如财务类项目给大家介绍很多专业术语,教学类的专业术语介绍,医疗类专业术语介绍。
- 结果确认:最终项目质量怎么样,是否能够上线、发布。
- 总结改进:优势,缺点改进。
2、测试报告的编写
每个人去写自己分到的模块,最终给领导汇总。
直接使用ai去编写:
bash
你以软件测试工程师的身份,帮我编写黑马头条资讯类项目的测试报告,要求如下:
需要包含:项目概述、过程回顾、统计分析、结果确认、总结改进
过程回顾:3个人持续了2个月,使用三台电脑、2部手机
统计分析:整个一期项目用例数大约800条,缺陷数140个,其中严重bug有10个,中等100个,其他的就是轻微bug
结果确认:能否发布,含全部业务及单模块
总结改进:团队优势保持,不足地方下期改进
最终输出md格式文件
说明:
一期项目:从0到1,二期新增和修改,用例不多,新增不多、修改直接在原来的用例上修改
20-30%左右的缺陷,严重bug大约占缺陷的5%-10%,中等的是最多的70%~80%左右,其他的就是轻微的。
五、ai使用情况总结
一、单模块测试设计
1.1 登录模块
-
登录测试点转用例
-
提示词
yacas你以软件测试工程师身份,将下述的测试点转换为测试用例(覆盖测试用例8要素): 测试点: 登录成功(有效账号+正确密码+协议勾选) 登录失败(用户名为空) 登录失败(用户名不存在) 登录失败(密码为空) 登录失败(密码错误) 登录失败(未勾选协议) 操作步骤参考附件截图 输出Excel的测试用例 -
截图:UI原型图、用例模版及一条demo用例即可
-
-
登录非功能测试点
-
提示词
yacas你以软件测试工程师身份,按照质量模型4要素(兼容性、易用性、安全性、性能)生成登录模块的非功能测试点: 参照功能测试点的示例: 登录成功(有效账号+正确密码+协议勾选) 登录失败(用户名为空) ....... 输出md格式文件 -
直接按照用例模版转测试用例
yacas将上述的测试点按照前面功能测试用例模版转换为测试用例
-
-
直接复制结果到Markdown中,再从Markdown复制到Excel中即可。
1.2 发布模块
-
AI梳理测试点
-
提示词
yacas你以软件测试工程师身份,按照等价类和边界值方法设计文章发布功能测试点: 要求覆盖如下需求: 1. 文章标题:必填项,文章标题不能小于4个字符且不能超过30个字符; 2. 文章内容:必填项,可以输入文字、也可以选择图片/本地上传图片(支持扩展名:jpg、png,每张图片不得大于2MB) 标签:必填项,标签长度不能超过20个字符 4. 频道:必填项,可选择java、mysql、vue、python、weex、大数据、其他 5. 定时:必填项,用户可通过日历控件选择当前时间之后的日期及时间,不能选择过去时 6. 封面:单图、三图、无图、自动 其中单图和三图时,需要上传图片(图片支持扩展名:jpg、png,每张图片不得大于2MB) 其中无图和自动不需要选择上传图片 其他细节参考附件UI原型图 参照其他模块测试点的示例: 登录成功(有效账号+正确密码+协议勾选) 登录失败(用户名为空) ....... 输出md格式非表格文件 -
截图

-
和AI交互第1次
yacas标题中远超过范围限制的数据不用考虑,因为已经有超出上边界的无效数据了 标签输入特殊符号归类到输入的有效字符中,不考虑远超过限制的50 无图模式和自动模式没有图片上传入口的所以不考虑无效 组合场景中,有效各种情况全组合,无效情况不需要多无效的组合,只要有一项无效即可,特殊场景和UI交互暂时不考虑,重新输出一份 -
和AI交互第2次
yacas单项无效导致的发布失败,是不是没有写全? -
最终结果参考Markdown文件:文章发布测试点设计(AI)
-
AI生成非功能测试点【在上述功能测试点基础上】
yacas你以软件测试工程师身份,按照质量模型4要素(兼容性、易用性、安全性、性能)生成发布模块的非功能测试点: 以md格式输出
-
-
AI转用例
-
提示词
yacas你以软件测试工程师身份,帮我根据如下测试点转换为测试用例 要求覆盖如下测试点(直接复制XMind主题): ...... 测试用例按照8要素模板编写(用例编号、用例标题、所属模块、优先级、预置条件、测试步骤、测试数据、预期结果) 输出md格式文件 建议参考如下示例图:
-
一次交互出结果
yacas测试步骤中点击发布修改为:提交审核 预期结果中需要参考如下需求描述进行优化,重新输出 "点击【提交审核】,提示新增文章成功,跳转到内容列表,文章状态显示待审核" -
复制出Excel用例
-
二、测试报告
标志:测试活动结束
作用:对于产品质量的详细的说明和总结(评估)
编写人:领导给模板,其他测试人员填写内容 (可借助于AI)
借助于AI生成,参考指令(提示词)如下:
yacas
你以软件测试工程师身份,帮我编写黑马头条资讯类项目的测试报告
要求如下:
需要包含:项目概述、过程回顾、统计分析、结果确认、总结改进
过程回顾:3个人,持续2个月,使用3台电脑,2部手机
统计分析:整个一期项目用例数约800条,缺陷数140个,其中严重bug10个,中等bug 100个,其他轻微bug
结果确认:能否发布,含全部业务及单模块
总结改进:团队优势保持,不足地方下期改进
最终输出md格式文件
- 参考课堂资料md格式的报告文件
六、整个项目的测试点:
非功能的我没有展开,都是ai生成的,还没涉及到我们去测非功能测试点

我后来整理的全套测试思路在最上面附件文件中
七、整个阶段总结
