1.项目背景
📝 前言:为什么我们需要自动化流水线?
在传统的云原生开发中,每次修改代码后,我们都要经历:
本地构建 Docker 镜像 -> 忍受缓慢的网络推送到镜像库 -> 登录服务器 -> 重新拉取部署。这不仅耗时,还极易因为本地环境差异导致"在我的电脑上能跑,上去就崩"。
为了彻底解决这个痛点,本项目将基于 GitOps 理念,利用 GitHub Actions 免费的海外云端算力,搭配阿里云容器镜像服务(ACR) ,打造一条"代码一推,云端全自动构建分发"的极速 CI/CD 流水线。实测单次交付耗时不到 1 分钟!
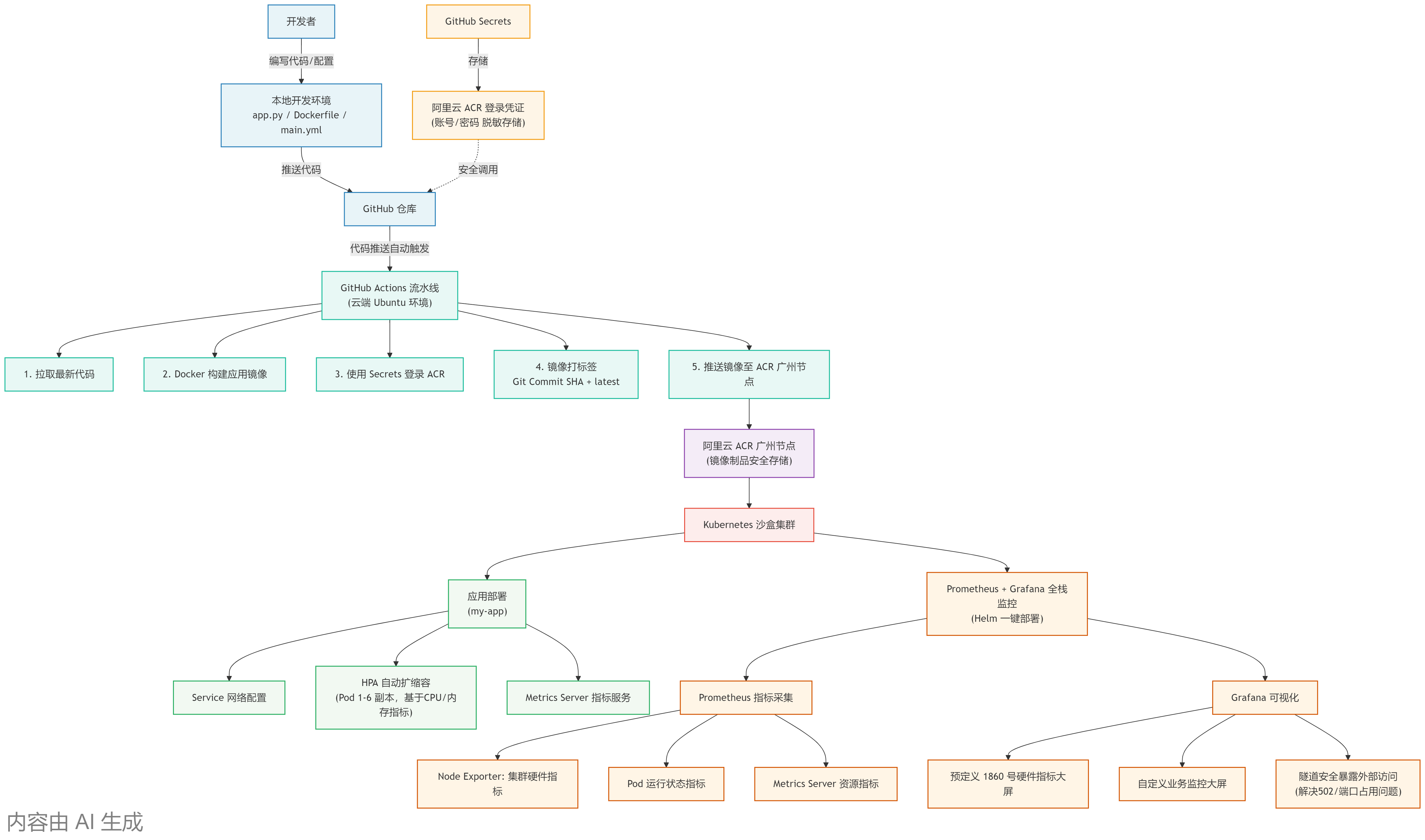
2. 核心架构与数据流向
本项目的运转逻辑如下:
触发: 开发者本地
git push代码到 GitHub。云端 CI: GitHub Actions 监听到 Push 动作,自动在云端启动 Ubuntu 容器。
安全鉴权: 通过 GitHub Secrets 提取脱敏的阿里云凭证进行安全登录。
极速构建与分发: 云端拉取代码、打包 Docker 镜像,并打上基于
Git Commit SHA的唯一版本标签,极速推送到阿里云 ACR 个人版仓库。

| 对比维度 | 传统部署/监控方案(通常) | 项目方案(GitOps + 云原生) |
|---|---|---|
| 交付模式 | 手动、多步骤流程:本地构建 → 手动上传 → 手动更新部署 | GitOps 全自动化:代码推送自动触发完整交付流水线,无需人工介入 |
| 构建速度&一致性 | 本地网络不稳定易超时,环境差异大,存在构建失败、运行不一致的风险 | 云端CI环境:利用免费海外高带宽资源极速构建推送,标准化环境保证构建与运行的一致性 |
| 安全与凭证管理 | 凭证分散存储在不同位置,易出现明文泄露,安全风险高 | GitHub Secrets 集中脱敏管理,全程无明文暴露,符合安全合规要求 |
| 制品版本管理 | 依赖 latest 模糊标签或不规范命名,版本追溯困难,回滚操作复杂易出错 |
精准溯源机制:使用 Git Commit SHA 生成唯一镜像标签,实现版本唯一可追溯,支持秒级回滚 |
| 可观测性(监控) | 仅基础监控能力,多工具分散部署,配置复杂,维护成本高 | 全栈监控体系:Helm 一键部署 Prometheus/Grafana 监控全家桶,实现集群与应用全局统一可观测 |
| 弹性伸缩能力 | 需要手动调整实例副本数,响应滞后,无法快速适配流量突发场景 | HPA 自动扩缩容:基于 CPU/内存指标自动平滑调整 Pod 副本数(1-6个),响应速度快,适配弹性需求 |
| 部署维护成本 | 手动编写与维护 YAML 配置,操作易出错,运维复杂度高,人力成本大 | Helm 标准化打包,一键部署、标准化交付,结合自动化运维能力,大幅降低维护复杂度与人力成本 |
3.完整操作步骤
3.1 准备极简应用代码与 Dockerfile
在本地或 GitHub 网页端创建一个新仓库,并在根目录创建以下两个文件:
1.app.py(业务代码)
sql
from flask import Flask
app = Flask(__name__)
@app.route('/')
def hello():
# 测试点:修改此处的版本号,验证流水线是否生效
return "<h1>Hello, GitOps! This is Version 1.0</h1>"
if __name__ == "__main__":
app.run(host='0.0.0.0', port=5000)
2.Dockerfile (构建图纸)
sql
FROM python:3.9-slim
RUN pip install flask
COPY app.py /app.py
EXPOSE 5000
CMD ["python", "/app.py"]
3.2 开通阿里云 ACR 并获取公网地址
我们需要一个云端的"制品库"来存放镜像。
登录 阿里云容器镜像服务控制台。
进入 个人版(免费) ,在左侧菜单点击 访问凭证,设置一个固定的访问密码。
创建一个命名空间 (全局唯一),并创建一个镜像仓库(代码源选择"本地交割")。
复制该仓库的 公网地址 (例如:
registry.cn-guangzhou.aliyuncs.com/你的命名空间/你的仓库名)。



3.3 配置 GitHub Secrets(核心脱敏规范)
企业级规范绝对不允许密码明文上推! 进入你的 GitHub 仓库 -> Settings -> Secrets and variables -> Actions ,点击 New repository secret,依次添加:
ALIYUN_USERNAME:你的阿里云账号全称(非账号 ID)。
ALIYUN_PASSWORD:你在上一步设置的 ACR 固定密码。
⚠️ 避坑指南: 变量名必须完全由大写字母和下划线组成,千万不能包含首尾空格,否则会触发格式报错
3.4 编写 GitHub Actions 流水线剧本
在仓库根目录创建路径及文件:.github/workflows/main.yml。
sql
name: CI/CD Pipeline
on:
push:
branches: [ main ]
jobs:
build-and-push:
runs-on: ubuntu-latest
steps:
- name: Checkout code
uses: actions/checkout@v3
- name: Login to Aliyun ACR
uses: aliyun/acr-login@v1
with:
# 替换为你的 ACR 公网地址前缀
login-server: registry.cn-guangzhou.aliyuncs.com
region-id: cn-guangzhou
username: ${{ secrets.ALIYUN_USERNAME }}
password: ${{ secrets.ALIYUN_PASSWORD }}
- name: Build and Push Docker Image
run: |
# 替换为你的完整镜像公网地址
IMAGE_NAME="registry.cn-guangzhou.aliyuncs.com/你的命名空间/你的仓库名"
# 核心亮点:使用 Git Commit SHA 作为镜像版本 Tag,保证可溯源!
IMAGE_TAG=${{ github.sha }}
echo "开始构建镜像: $IMAGE_NAME:$IMAGE_TAG"
docker build -t $IMAGE_NAME:$IMAGE_TAG .
echo "开始推送镜像到阿里云..."
docker push $IMAGE_NAME:$IMAGE_TAG
docker tag $IMAGE_NAME:$IMAGE_TAG $IMAGE_NAME:latest
docker push $IMAGE_NAME:latest



3.5 K8s 部署端
要实现 K8S 部署端的"完美闭环",你需要将刚才在阿里云 ACR 中生成的"子弹"(镜像)打到你的 K8s 集群中。
3.5.1 拉取私有镜像的"通关文牒" (ImagePullSecrets)
如果你的阿里云镜像仓库设为"私有",K8s 集群默认是没有权限拉取的。你需要先在集群里创建一个"凭证"。
.在 K8s 终端执行以下命令(替换对应内容):
sql
# 1. 删掉刚才创建的错误凭证
kubectl delete secret aliyun-registry-secret
# 2. 重新创建凭证(注意密码前后的单引号)
kubectl create secret docker-registry aliyun-registry-secret \
--docker-server=crpi-eaavxswe2ezmeaqy.cn-guangzhou.personal.cr.aliyuncs.com \
--docker-username=aliyun0833074004 \
--docker-password='你的ACR固定密码' \
--docker-email=你的邮箱
3.5.2 编写部署脚本 deployment.yaml
创建一个名为 my-app-deploy.yaml 的文件,将流水线生成的镜像地址填入:
sql
apiVersion: apps/v1
kind: Deployment
metadata:
name: my-app
spec:
replicas: 2 # 开启2个副本,体验高可用
selector:
matchLabels:
app: flask-app
template:
metadata:
labels:
app: flask-app
spec:
containers:
- name: flask-container
# 核心:使用你流水线刚推送到阿里云的地址
image: crpi-eaavxswe2ezmeaqy.cn-guangzhou.personal.cr.aliyuncs.com/koudai-dev/my-app:latest
ports:
- containerPort: 5000
# 核心:指定拉取私有仓库的凭证
imagePullSecrets:
- name: aliyun-registry-secret
---
apiVersion: v1
kind: Service
metadata:
name: my-app-service
spec:
type: NodePort
selector:
app: flask-app
ports:
- protocol: TCP
port: 80
targetPort: 5000
nodePort: 30080 # 映射到宿主机 30080 端口
3.5.3 执行部署与闭环验证
应用配置
sql
kubectl apply -f my-app-deploy.yaml
检查状态
sql
# 查看 Pod 是否成功拉取镜像并 Running
kubectl get pods

访问测试
sql
curl localhost:30080

如果你看到屏幕输出:<h1>Hello, GitOps! This is Version 1.0</h1>,恭喜你,整个 CI/CD -> 制品库 -> K8s 部署的闭环彻底打通!
3.6 验收标准
如何验证这条流水线已经完美打通?请对照以下三大标准:
GitHub 端(绿灯同行): * 代码 Push 后,进入 GitHub 的
Actions标签页,流水线自动触发。约 1 分钟内,黄色加载圈变为绿色的对勾 (✅)。(得益于海外节点的超高网速,拉取环境与推送通常在 40~50 秒内即可完成)。

阿里云 ACR 端(云端入库):
登录阿里云 ACR 控制台的"镜像版本"页面。
成功查看到刚刚生成的镜像记录,包含一条带
Git Commit SHA长字符的精准版本,以及一条latest游标版本

K8s 部署端(完美闭环):
- 在 Kubernetes 集群终端中,能够顺利拉取该镜像并运行:

经过实战排障,成功修复了特殊字符导致的鉴权问题,最终 K8s 集群成功拉取阿里云私有镜像。两个 Pod 副本稳定 Running,端到端完整跑通 GitOps 交付链路!