一、写在前面
来自南方医科大学广东省人民医院的Echo博士,通过整合生物信息学分析、机器学习算法、调控网络与药物靶点筛选及动物模型验证,发现泛凋亡(PANoptosis)是驱动糖尿病肾病肾小管间质损伤的核心机制,鉴定出 6 个关键泛凋亡枢纽基因并构建了具备诊断价值的风险评分,同时筛选出 CASP1、FAS 等4个可作为糖尿病肾病诊疗靶点的关键基因。

这一作品发表于《Frontiers In Immunology》(中科院2区 ,IF=5.9 )。最最最重要的是,这是一篇致谢Biomamba生信基地的论文!

Chen Y, Yuan F, Li S, et al. Identification of PANoptosis hub genes driving immune activation and tubulointerstitial injury in diabetic kidney disease by integrative bioinformatics and machine learning[J]. Front Immunol , 2026, 17:1759781.https://doi.org/10.3389/fimmu.2026.1759781 .这里也预祝我们的粉丝们早日命中心仪的期刊,若是大家觉得我平时分享的代码或生信教程有那么点 好用,可以在文章里以这种格式致谢Biomamba ,希望咱们这个系列也能更新个百八十篇
Since Biomamba and his wechat public account team produce bioinformatics tutorials elaborately and share code with annotation, we thank Biomamba for their guidance in bioinformatics and data analysis for the current study.
我们特此开启"一作面对面" 活动,邀请各位第一作者分享经验、传经送宝,也借此沾沾喜运,祝愿大家文章多多、成果累累!
直播时间:2026.4.27 18:00(下周一)
直播预约:预约起来,第一时间锁定直播视频号B站

https://m.bilibili.com/opus/1193639220528283656
二、背景介绍
糖尿病肾病(diabetic kidney disease, DKD)是终末期肾病(ESRD)最主要的病因之一。随着糖尿病患病率持续上升,DKD相关ESRD在许多发达国家已占到约一半病例,而其长期死亡风险仍然较高。与此同时,早期DKD往往缺乏特异性临床表现,传统指标如白蛋白尿、血肌酐、eGFR 及影像学检查在疾病早期的敏感性有限。尽管肾活检仍是诊断金标准,但其有创性决定了其难以用于常规随访和动态监测。因此,寻找基于疾病机制的无创生物标志物,尤其是与免疫炎症和程序性细胞死亡相关的指标,具有重要意义。
长期以来,DKD的研究多以肾小球损伤为中心,但越来越多证据提示,肾小管和小管间质损伤并非被动伴随现象,而可能在疾病进展中发挥更主动、甚至更早期的作用。在高糖、脂代谢紊乱、糖基化终产物堆积、缺氧、氧化应激及血流动力学异常等因素共同作用下,肾小管损伤可持续诱发慢性炎症和免疫异常激活。与类风湿关节炎或脓毒症等急性炎症不同,DKD 更常表现为一种持续存在但程度相对低缓的"微炎症"状态,其特征包括炎症信号持续上调、细胞因子和趋化因子释放增加以及免疫细胞浸润增强。
在这一过程中,程序性细胞死亡被认为是连接组织损伤、炎症反应和免疫失衡的重要分子纽带。已有研究表明,TLR--NF-κB 信号、NLRP3 炎症小体以及 RIPK1--RIPK3--MLKL 轴均参与 DKD 相关炎症和组织损伤。近年来提出的 PANoptosis 概念,则进一步整合了焦亡(pyroptosis)、凋亡(apoptosis)和坏死性凋亡(necroptosis)三类经典死亡方式,强调其在特定病理条件下可通过 PANoptosome 协同参与炎症性组织损伤。既往研究已提示 PANoptosis 与 DKD 中足细胞损伤有关,但其在肾小管上皮细胞及小管间质区室中的具体作用仍缺乏系统阐明。
为回答这一问题,作者整合多个 DKD 肾小管间质转录组数据集,系统评估apoptosis、pyroptosis、necroptosis及其整合形式 PANoptosis 在 DKD 中的扰动与串扰;进一步结合 WGCNA 和多种机器学习算法筛选关键基因,构建 PANoptosis-related risk score(PRS),并联合单细胞转录组、免疫浸润分析、细胞通讯分析以及动物/细胞实验进行验证。同时,作者还利用 miRNA/转录因子调控分析及 DrugnomeAI、DGIdb 等数据库,对潜在调控网络和可成药性进行了延伸探索。
结果表明, DKD 中凋亡、焦亡与坏死性凋亡存在广泛的异常调控与相互串扰,证实泛凋亡是肾小管间质损伤的核心驱动因素。6 个泛凋亡枢纽基因及基于其构建的风险评分具有良好的诊断价值;整合调控网络与药物可及性分析表明,CASP1、FAS、PSMB9及PRKACB可作为DKD中以泛凋亡为核心的干预策略的潜在生物标志物与治疗靶点。
三、生信结果
1、整合转录组分析提示DKD小管/间质区室存在显著免疫炎症激活及程序性细胞死亡异常
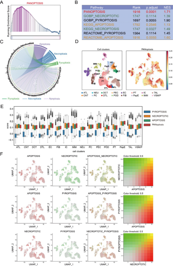
作者首先整合了 4 个 GEO 肾小管间质数据集(GSE104954、GSE30122、GSE47185 和 GSE99325),经 SVA 校正批次效应后,共鉴定出456个差异表达基因,其中上调288个、下调168个。GO、KEGG和Reactome富集分析显示,这些差异基因主要涉及体液免疫反应、T细胞活化、淋巴细胞活化、补体激活、趋化因子信号、NF-κB 通路以及细胞因子网络等炎症和免疫相关过程。同时,凋亡、焦亡和坏死性凋亡等程序性细胞死亡相关通路也明显富集,提示 DKD 小管/间质损伤不仅伴随免疫失衡,也伴随炎症性细胞死亡程序的持续激活。

2、PANoptosis在DKD中整体增强,并且三类死亡通路之间存在明显分子串扰
在进一步的GSEA分析中,作者使用来源于GO、KEGG和Reactome的基因集评估 apoptosis、pyroptosis、necroptosis 及整合后的 PANoptosis 信号。结果显示,三条经典死亡通路在 DKD 中均显著富集,其中PANoptosis signature 的富集最为明显。通路重叠分析发现,至少有 61 个基因被两条及以上死亡通路共享,其中 7 个基因同时属于三条通路,说明这三种程序性细胞死亡并非彼此孤立,而是存在实质性的分子重叠与网络串扰。
为了将上述结果从整体组织层面细化到细胞层面,作者分析了公开的 DKD单细胞转录组数据。结果显示,PANoptosis 相关信号广泛分布于免疫细胞、肾小管细胞和小管间质细胞中。相比apoptosis和necroptosis,pyroptosis在大多数细胞中的整体活性相对较低,但在免疫细胞中更为突出。进一步的亚群分析表明,PANoptosis 评分在**树突细胞(DC)、自然杀伤细胞(NK)以及单核
/巨噬细胞(Mono/Mac)**中最高,而不同近端小管亚段之间差异相对有限。更重要的是,许多细胞类型同时呈现多种程序性细胞死亡信号的共存,支持 PANoptosis 并非简单的概念拼接,而是具有单细胞层面生物学基础的整合性死亡程序。

3、通过WGCNA识别关键共表达模块及PANoptosis相关差异表达基因
在候选基因筛选方面,作者通过 WGCNA 构建共表达网络,在DKD 与对照样本中确定与 DKD 表型最相关的 turquoise 模块。将该模块基因与 PANoptosis 相关基因集及差异表达基因取交集后,得到 13 个候选 PANoptosis-related genes。

4、通过机器学习筛选 DKD 中的枢纽 PANoptosis 相关基因
接下来,作者进一步采用LASSO、ElasticNet、Random Forest、XGBoost和SVM-RFE五种机器学习方法进行交叉筛选,最终稳定获得6个hub genes:YWHAH、PRKACB、PSMB9、FAS、GZMA和CASP1。这些基因被认为代表了DKD中PANoptosis调控网络中的关键节点。
另外,Nephroseq v5数据分析显示,上述6个hub genes在DKD患者肾小管间质中均显著上调,且与肾功能指标密切相关:它们与GFR呈负相关,与血清肌酐呈正相关,提示这些基因不仅与疾病存在相关性,也可能反映疾病严重程度。

5、DKD 患者 PANoptosis 相关特征(PRS)风险评分的构建与验证
在此基础上,作者构建了 PANoptosis-related risk score(PRS)模型。单基因 ROC 分析中,YWHAH、PRKACB、PSMB9、FAS、GZMA 和 CASP1 的 AUC 分别为 0.830、0.902、0.748、0.817、0.902 和 0.919;整合后的 PRS 模型在发现队列中的 AUC 达到 0.981(95% CI: 0.964--0.999),显示出较强的 DKD 区分能力。作者还报告了模型的校准曲线和决策曲线分析,提示该模型在较宽阈值范围内具有较好的临床净获益。

6、PRS 高风险分层对应更强的免疫激活和 PANoptosis 相关转录重编程
按照 PRS 中位数,作者将 DKD 分为高风险组和低风险组。两组比较共鉴定出 627 个差异基因。GO、KEGG 和 Reactome 富集分析显示,高风险组差异基因主要涉及体液免疫、补体激活、抗原处理与呈递、NOD/TNF 信号、白细胞迁移、NK细胞介导细胞毒作用,以及 apoptosis、pyroptosis、necroptosis 等细胞死亡通路。GSEA 进一步显示,PANoptosis 在高风险 DKD 中表现更为显著。也就是说,高 PRS 状态不仅意味着关键基因表达升高,更对应着更广泛的免疫炎症重编程和细胞死亡通路增强。

7、免疫浸润分析提示 PANoptosis 与促炎免疫微环境密切相关
利用 ssGSEA 量化 28 种免疫细胞浸润后,作者发现 DKD 组织中 activated CD4⁺/CD8⁺ T cells、γδ T cells、NK cells 和 mast cells 等细胞显著增多,提示炎症活化状态增强。进一步相关性分析表明,apoptosis、pyroptosis 和 necroptosis 相关通路评分均与这些促炎免疫亚群密切相关;PRS 高风险患者也表现出更强的促炎免疫细胞浸润,而 PRS 和 6 个 hub genes 与免疫活化总体呈正相关。这部分结果说明,PANoptosis 相关程序在 DKD 中不仅与局部细胞损伤有关,也深度嵌入了肾脏炎症微环境重塑过程。

8、单细胞定位与细胞通讯分析揭示 hub genes 参与免疫-小管互作网络
在单细胞层面,6 个 hub genes 表现出明显的细胞类型特异性。PSMB9、GZMA 和 CASP1 主要表达于免疫细胞,且在 DKD 中高于对照;PRKACB 和 FAS 的表达较为广泛;YWHAH 则在多个小管节段、血管平滑肌细胞、免疫细胞及其他小管间质成分中均有表达增强。
更进一步,作者聚焦近端小管(PT)与主要免疫细胞亚群之间的细胞通讯。结果显示,DKD 中整体的通讯数量和强度均增加,不仅体现在免疫细胞之间,也体现在肾小管与免疫细胞之间的双向互作增强。其中,PT--Mono/Mac 和 PT--DC 之间的信号交流尤为突出。相关信号通路包括 apolipoprotein、osteopontin、amyloid-beta precursor protein、galectin 及 fibronectin 等,揭示 ECM 黏附和代谢/凝集素相关信号可能是 DKD 中免疫-小管对话的重要特征。hub genes 的表达还与这些通讯通路强度呈方向依赖性的相关,进一步将 PANoptosis 关键节点与肾小管-免疫细胞网络联系起来。

四、实验验证结果
当然,这篇文章并不只是单纯的生信分析。作者还在 STZ+HFD 小鼠模型、db/db 小鼠以及高糖刺激 HK-2 细胞中,对 hub genes 和 PANoptosis 相关现象进行了验证。结果显示,STZ+HFD 小鼠出现高血糖、体重增加、Scr/BUN 升高、UACR 升高,并伴有明显的小管损伤和纤维化表型。蛋白层面上,DKD 小鼠肾脏中 cleaved GSDMD、cleaved caspase-3 和 p-MLKL 均升高,分别支持 pyroptosis、apoptosis 和 necroptosis 的激活。作者还以 ZBP1 为 bait 进行了 co-IP,检测到 RIPK3、caspase-8 和 caspase-6 共沉淀,为 ZBP1-centered PANoptosome-like complex 提供了支持性证据。
在 HK-2 细胞中,高糖处理可诱导 ZBP1、FN、α-SMA、Kim-1 和 NGAL 升高,而敲低 ZBP1 可减弱这些改变。进一步使用 PANoptosis inhibitor MSB 后,6 个 hub genes 的蛋白表达上调也被明显抑制,提示这些基因与 PANoptosis 激活及高糖诱导的小管损伤具有功能关联。同时,RT-qPCR 和免疫印迹结果还表明,6 个 hub genes 在 STZ+HFD 和 db/db 模型中均呈上调趋势。整体来看,这些实验结果为作者的生信分析提供了较为完整的生物学支持。
五、最后聊聊
总体来看,这篇文章的价值并不只是"找到了几个差异基因",而在于它尝试将多队列转录组整合、单细胞分析、机器学习建模、免疫浸润、细胞通讯以及动物/细胞实验串联起来,较系统地描绘了 DKD 小管/间质区室中 PANoptosis 的异常激活图谱,并揭示了其与免疫炎症微环境之间的密切联系。
这篇文章主要得出以下几点结论:
1.DKD 肾小管和小管间质中 apoptosis、pyroptosis、necroptosis 及整合后的 PANoptosis 均显著增强,且三者之间存在明显串扰。
2.作者筛选出 6 个 PANoptosis hub genes:YWHAH、PRKACB、PSMB9、FAS、GZMA 和 CASP1,它们与肾功能恶化和免疫活化密切相关。
3.基于上述 6 个基因构建的 PRS 模型具有较好的 DKD 识别能力,并可区分一个伴随更强免疫炎症重编程的高风险亚群。
4.单细胞和细胞通讯分析提示,PANoptosis 相关网络可能参与 DKD 中肾小管-免疫细胞之间的双向互作。
5.动物和细胞实验从蛋白和功能层面为 PANoptosis 相关激活及 hub genes 的生物学意义提供了支持。
6.DrugnomeAI 与 DGIdb 分析提示 CASP1、FAS、PSMB9 和 PRKACB 具有一定可成药潜力,但目前仍属于候选靶点和药物再利用线索,距离真正治疗转化仍需更多机制与功能验证。
总之,这篇文章更像是在 DKD 中为 "PANoptosis---免疫激活---小管/间质损伤" 这一轴线搭建了一个较完整的研究框架。它已经提供了较强的相关性证据、一定的实验支持以及潜在转化线索,但对 PANoptosis 在 DKD 中的直接因果机制及临床转化价值,后续仍需要更深入的研究来确认。
最后,也很感谢大家的致谢!你们的鼓励是我们创作的最大动力:欢迎致谢
欢迎致谢
如果我们的内容对你有帮助,欢迎在文章的Acknowledgement中加上这一段,联系客服微信可以发放奖励:
Since Biomamba and his wechat public account team produce bioinformatics tutorials and share code with annotation, we thank Biomamba for their guidance in bioinformatics and data analysis for the current study.
欢迎在发文/毕业时向我们分享你的喜悦~
已致谢文章
鼻咽癌的Bulk RNA-Seq与scRNA-Seq联合分析
13分+文章利用scRNA-Seq揭示地铁细颗粒物引起肺部炎症的分子机制
除了铁死亡,还有铜死亡?!
IF14.3| scRNA-seq+脂质组多组学分析揭示宫内生长受限导致肝损伤的性别差异银屑病和脂肪肝病中共同病理和免疫特征《Advanced Science》新型Arf1抑制剂促进癌症干细胞衰老并增强抗肿瘤免疫
scRNA-seq揭示脓毒症预后水平预测的关键靶点!
机器学习+生信多组学联合构建牙周炎"线粒体功能障碍与免疫微环境"关联网络
KIF18A在肝细胞癌转移中的双重角色
bulk+scRNA-seq挖掘BCL2-MAPK14-TXN氧化应激诊断模型,鉴定脓毒症中氧化应激关键基因
致谢文章+1,中科院1区,scRNA-seq揭示麻黄-甘草配对治疗呼吸系统症状和多(I:C)诱发肺炎模型机制