目录
一.unordered系列关联式容器
在C++98中,STL提供了底层为红黑树结构的一系列关联式容器在查询时效率可达到log2N,即最差情况下需要比较红黑树的高度次,当树中的节点非常多时,查询效率也不理想。最好
的查询是,进行很少的比较次数就能够将元素找到,因此在C++11中,STL又提供了4个
unordered系列的关联式容器,这四个容器与红黑树结构的关联式容器使用方式基本类似,只是
其底层结构不同.
二:unordered_set
- unordered_set是不按特定顺序存储键值的关联式容器,其允许通过键值快速的索引到对应的元素。
- 在unordered_set中,元素的值同时也是唯一地标识它的key。
- 在内部,unordered_set中的元素没有按照任何特定的顺序排序,为了能在常数范围内找到指定的Key,unordered_set将相同哈希值的键值放在相同的桶中。
- 在unordered_set容器通过key访问单个元素要比set快,但它通常在遍历元素子集的范围迭代效率较低。
- 它的迭代器至少是前向迭代器。
1:unordered_set用法详解
1.1:模板参数介绍
cpp
template < class Key, // unordered_set::key_type/value_type
class Hash = hash<Key>, // unordered_set::hasher
class Pred = equal_to<Key>, // unordered_set::key_equal
class Alloc = allocator<Key> // unordered_set::allocator_type
> class unordered_set;
1 .Key(键类型)
- 用于定义键的数据类型,必须是可哈希可比较的
2.Hash(哈希函数类型,默认:std::hash<Key>)
- 将键转换为size_t类型的哈希值,可以使用stl内置的哈希函数,该参数可以缺省,如果用unordered_SET存储自定义数据类型,则需要自己设置哈希函数.
3.KeyEqual(键相等比较函数,默认:std::equal_to<Key>)
- **判断两个键是否相等,**可以使用stl内置的键相等比较函数,该参数可缺省,如果用unordered_set存储自定义数据类型,则需要自己设计键相等比较函数,该函数是实现键值去重和查找必不可少的.
4.Allocator(分配器类型,默认:std::allocator<pair<const Key, T>>)
- 管理内存的分配和释放
1.2:unordered_set的构造函数
- 构造一个某类型的空容器。
- 拷贝构造某同类型容器的复制品。
- 使用迭代器拷贝构造某一段内容。
cpp
#include <iostream>
using namespace std;
#include <unordered_set>
int main()
{
vector<int> v1 = { 1,2,3,4,5,6,7,8,9 };
//构造
unordered_set<int> s1;
//拷贝构造
unordered_set<int> s2(s1);
//迭代器构造
unordered_set<int> s3(v1.begin(), v1.end());
for (const auto& e : s3)
cout << e << " ";
cout << endl;
return 0;
}

1.3:常用接口使用
|----------|-----------------|
| 成员函数 | 功能 |
| insert | 插入指定元素 |
| erase | 删除指定元素 |
| find | 查找指定元素 |
| size | 获取容器中元素的个数 |
| empty | 判断容器是否为空 |
| clear | 清空容器 |
| swap | 交换两个容器中的数据 |
| count | 获取容器中指定元素值的元素个数 |
1.3.1:insert与erase


cpp
#include <iostream>
using namespace std;
#include <unordered_set>
void TestInsertAndErase()
{
unordered_set<int> us1;
us1.insert(1);
us1.insert(2);
us1.insert(7);
us1.insert(5);
us1.insert(9);
us1.insert(25);
us1.insert(4);
for (const auto& e : us1)
cout << e << " ";
cout << endl;
us1.erase(25);
us1.erase(9);
us1.erase(7);
for (const auto& e : us1)
cout << e << " ";
cout << endl;
}
int main()
{
TestInsertAndErase();
}

1.3.2:find与size与empty
cpp
#include <iostream>
using namespace std;
#include <unordered_set>
void TestFindAndSizeAndEmpty()
{
unordered_set<int> us1;
us1.insert(1);
us1.insert(2);
us1.insert(7);
us1.insert(5);
us1.insert(9);
us1.insert(25);
us1.insert(4);
//返回的是该数值的迭代器
cout << *(us1.find(5)) << endl;
cout << "Size:>" << us1.size() << endl;
cout << us1.empty() << endl;
}
int main()
{
TestFindAndSizeAndEmpty();
}

1.3.3:clear与swap与count
cpp
#include <iostream>
using namespace std;
#include <unordered_set>
void TestInsertAndErase()
{
unordered_set<int> us1;
us1.insert(1);
us1.insert(2);
us1.insert(7);
us1.insert(5);
us1.insert(9);
us1.insert(25);
us1.insert(4);
for (const auto& e : us1)
cout << e << " ";
cout << endl;
us1.erase(25);
us1.erase(9);
us1.erase(7);
for (const auto& e : us1)
cout << e << " ";
cout << endl;
}
void TestFindAndSizeAndEmpty()
{
unordered_set<int> us1;
us1.insert(1);
us1.insert(2);
us1.insert(7);
us1.insert(5);
us1.insert(9);
us1.insert(25);
us1.insert(4);
//返回的是该数值的迭代器
cout << *(us1.find(5)) << endl;
cout << "Size:>" << us1.size() << endl;
cout << us1.empty() << endl;
}
void TestClearAndSwapAndCount()
{
unordered_set<int> us1;
us1.insert(1);
us1.insert(2);
us1.insert(7);
us1.insert(5);
us1.insert(9);
us1.insert(25);
us1.insert(4);
unordered_set<int> us2;
us2.insert(6);
us2.insert(3);
us2.insert(8);
us2.insert(11);
us2.insert(17);
us2.insert(20);
us2.insert(20);
us2.insert(20);
cout << "交换前" << endl;
for (auto& e : us1)
cout << e << " ";
cout << endl;
for (auto& e : us2)
cout << e << " ";
cout << endl;
us1.swap(us2);
cout << "交换后" << endl;
for (auto& e : us1)
cout << e << " ";
cout << endl;
for (auto& e : us2)
cout << e << " ";
cout << endl;
cout <<"us1.count(2):>" << us1.count(2) << endl;
cout <<"us2.count(20):>" << us1.count(20) << endl;
us1.clear();
us2.clear();
cout << "us1:size:>" << us1.size() << endl;
cout << "us2:size:>" << us2.size() << endl;
}
int main()
{
TestClearAndSwapAndCount();
}

1.3.4:迭代器
cpp
#include <iostream>
using namespace std;
#include <unordered_set>
void TestIterator()
{
unordered_set<int> us1 = { 10,20,30,40,50,60 };
unordered_set<int>::iterator it = us1.begin();
while(it != us1.end())
{
cout << *it << " ";
++it;
}
cout << endl;
for (auto& element : us1)
cout << element << " ";
cout << endl;
}
int main()
{
TestIterator();
}

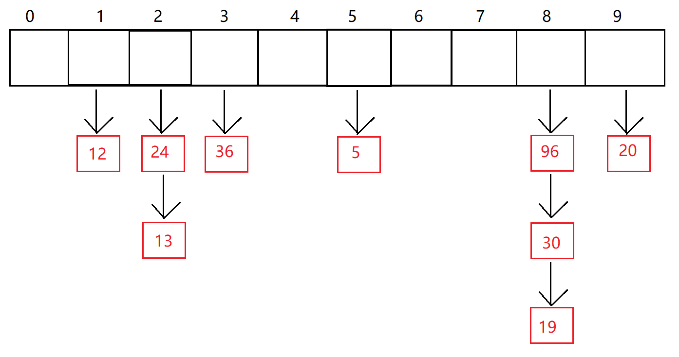
1.3.5:桶操作
STL实现哈希表示意图,对于哈希值相同的元素,STL选择将其用链表链接起来,挂到同一个桶上面去。

- 在C++ STL中,
unordered_set和unordered_map的默认最大负载因子是 1.0(负载因子 = 插入元素数量 / 桶数量) - 这意味着当容器中的元素数量超过桶的数量时(即负载因子 > 1.0),就会触发扩容。
cpp
#include <iostream>
using namespace std;
#include <unordered_set>
void TestBucket()
{
unordered_set<int> uset = { 1, 2, 3, 4, 5, 6, 7, 8, 9, 10 };
cout << "bucket_count: " << uset.bucket_count() << endl; // 桶的数量
cout << "max_bucket_count: " << uset.max_bucket_count() << endl;
cout << "load_factor: " << uset.load_factor() << endl; // 负载因子
cout << "max_load_factor: " << uset.max_load_factor() << endl; // 最大负载因子
// 遍历桶
for (size_t i = 0; i < uset.bucket_count(); ++i)
{
cout << "Bucket " << i << " has " << uset.bucket_size(i) << " elements" << endl;
}
// 查找元素所在的桶
int val = 5;
cout << val << " is in bucket " << uset.bucket(val) << endl;
}
int main()
{
TestBucket();
}

三:unordered_map
- unordered_map是存储<key,value>键值对的关联式容器,其允许通过keys快速的索引到与其对应的value.
- 在unordered_map中,键值通常用于唯一地标识元素,而映射值是一个对象,其内容与此键关联。键和映射值的类型可能不同。
- 在内部,unordered_map没有对<key,value>按照任何特定的顺序排序,为了能在常数范围内找到key所对应的value,unordered_map将相同哈希值的键值对放在相同的桶中。
- unordered_map容器通过key访问单个元素要比map快,但它通常在遍历元素子集的范围迭代方面效率较低。
- unordered_maps实现了直接访问操作符(operator[]),它允许使用key作为参数直接访问value
- 它的迭代器至少是前向迭代器.
1:unorder_map用法详解
1.1:模板参数介绍
cpp
template < class Key, // unordered_map::key_type
class T, // unordered_map::mapped_type
class Hash = hash<Key>, // unordered_map::hasher
class Pred = equal_to<Key>, // unordered_map::key_equal
class Alloc = allocator< pair<const Key,T> > // unordered_map::allocator_type
> class unordered_map;
- Key**(键类型)**
- 定义键的数据类型,必须是可哈希和可比较的
- T**(值类型)**
- 定义与键关联的的值的类型.
- Hash**(哈希函数类型,默认:std::hash<Key>)**
- 将键转换为size_t类型的哈希值
- KeyEqual(键相等比较函数,默认std::equal_to<Key> )
- 判断两个键是否相等,内置数据类型和string类,可以使用stl内置的键相等比较函数,该参数可缺省,如果用unordered_set存储自定义数据类型,则需要自己设计键相等比较函数,该函数是实现键值去重和查找必不可少的。
- Allocator(分配器类型,默认:std::allocator<pair<const Key, T>> )
- 管理内存的分配和释放,绝大多数情况使用默认分配器,特殊场景(如嵌入式系统、实时系统)可能需要自定义分配器.
1.2:unordered_map的接口说明
1.2.1:unordered_map的构造函数

cpp
#include <iostream>
using namespace std;
#include <unordered_set>
#include <unordered_map>
void TestConstructor()
{
unordered_map<string, int> m1{ {"abc", 1}, {"awb", 2}, {"ccd", 3} };
unordered_map<string, int> m2(m1);
unordered_map<string, int> m3;
}
int main()
{
TestConstructor();
return 0;
}

1.2.2:unordered_map的容量
|-------------------------------|--------------------------------------|
| 函数声明 | 功能介绍 |
| bool empty() const | 检测 unordered_map 是否为空 |
| size_t size() const 获 | 获取 unordered_map 的有效元素个数 |
cpp
#include <iostream>
using namespace std;
#include <unordered_set>
#include <unordered_map>
void TestCapacity()
{
unordered_map<string, int> m1{ {"abc", 1}, {"awb", 2}, {"ccd", 3} };
cout << m1.size() << endl;
cout << m1.empty() << endl;
}
int main()
{
TestConstructor();
TestCapacity();
return 0;
}

1.2.3:unordered_map的迭代器
|----------|-------------------------------------------------------------|
| 函数声明 | 功能介绍 |
| begin | 返回 unordered_map 第一个元素的迭代器 |
| end | 返回 unordered_map 最后一个元素下一个位置的迭代器 |
| cbegin | 返回 unordered_map 第一个元素的 const 迭代器 |
| cend | 返回 unordered_map 最后一个元素下一个位置的 const 迭代器 |
cpp
#include <iostream>
using namespace std;
#include <unordered_set>
#include <unordered_map>
void TestIterator()
{
unordered_map<string,int> m1{ {"abc", 1}, {"awb", 2}, {"ccd", 3} };
unordered_map<string, int>::iterator it = m1.begin();
while (it != m1.end())
{
cout << it->first << " " << it->second << endl;
++it;
}
cout << endl;
unordered_map<string, int>::const_iterator rit = m1.cbegin();
while (rit != m1.cend())
{
cout << rit->first << " " << rit->second << endl;
++rit;
}
}
int main()
{
TestIterator();
return 0;
}

1.2.4:unordered_map的元素访问
|--------------|------------------------|
| 函数声明 | 功能介绍 |
| operator[] | 返回与key对应的value,没有一个默认值 |
注意:该函数中实际调用哈希桶的插入操作,用参数key与V()构造一个默认值往底层哈希桶
中插入,如果key不在哈希桶中,插入成功,返回V(),插入失败,说明key已经在哈希桶中,将key对应的value返回.
cpp
#include <iostream>
using namespace std;
#include <unordered_set>
#include <unordered_map>
void TestElementAccess()
{
unordered_map<string, int> m1 = { {"abc",1},{"awb",2}};
cout << m1["abc"] << endl;
cout << m1["awb"] << endl;
cout << m1["ccd"] << endl;
cout << endl;
}
int main()
{
TestElementAccess();
return 0;
}

1.2.5:unordered_map的查询
|------------------------------|------------------------------------|
| 函数声明 | 功能介绍 |
| iterator find(const K& key) | 返回 key 在哈希桶中的位置 |
| size_t count(const K & key) | 返回哈希桶中关键码为 key 的键值对的个数 |
cpp
#include <iostream>
using namespace std;
#include <unordered_set>
#include <unordered_map>
void TestFindAndCount()
{
unordered_map<string, int> m1 = { {"abc",1},{"awb",2},{"ccd",3},{"awd",4} };
unordered_map<string, int>::iterator it = m1.find("abc");
cout << it->first << ":" << it->second << endl;
cout << m1.count("abc") << endl;
}
int main()
{
TestFindAndCount();
return 0;
}

注意:unordered_map中key是不能重复的,因此count函数的返回值最大为1
1.2.6:unordered_map的修改操作
|----------------------------|-----------------|
| 函数声明 | 功能介绍 |
| insert | 向容器中插入键值对 |
| erase | 删除容器中的键值对 |
| void clear() | 清空容器中有效元素个数 |
| void swap(unordered map&) | 交换两个容器中的元素 |
1.2.6.1:insert与erase
cpp
#include <iostream>
using namespace std;
#include <unordered_set>
#include <unordered_map>
void TestModify()
{
unordered_map<string, int> m1 = { {"abc",1},{"awb",2}};
m1.insert({ "ccd",3 });
m1.insert({ "awd",4 });
unordered_map<string, int>::iterator it = m1.begin();
while(it != m1.end())
{
cout << it->first << ":" << it->second << endl;
++it;
}
cout << endl;
m1.erase("abc");
m1.erase("awd");
for (auto& e : m1)
{
cout << e.first << ":" << e.second << endl;
}
}
int main()
{
TestModify();
return 0;
}

1.2.6.2:clear与swap
cpp
#include <iostream>
using namespace std;
#include <unordered_set>
#include <unordered_map>
void TestClearAndSwap()
{
unordered_map<string, int> m1 = { {"abc",1},{"awb",2}};
unordered_map<string, int> m2 = { {"ccd",3},{"awd",4}};
cout << "交换前" << endl;
for (const auto& e : m1)
{
cout << e.first << ":" << e.second << endl;
}
cout << endl;
for (const auto& e : m2)
{
cout << e.first << ":" << e.second << endl;
}
cout << "交换后" << endl;
m1.swap(m2);
for (const auto& e : m1)
{
cout << e.first << ":" << e.second << endl;
}
cout << endl;
for (const auto& e : m2)
{
cout << e.first << ":" << e.second << endl;
}
m1.clear();
m2.clear();
cout << "m1:size:>" << m1.size() << endl;
cout << "m2:size:>" << m2.size() << endl;
}
int main()
{
TestClearAndSwap();
return 0;
}

1.2.7:unordered_map****的桶操作
|------------------------------------|------------------------------|
| 函数声明 | 功能介绍 |
| size_t bucket count()const | 返回哈希桶中桶的总个数 |
| size_t bucket size(size_t n) const | 返回 n 号桶中有效元素的总个数 |
| size_t bucket(const K & key) | 返回元素 key 所在的桶号 |
cpp
#include <iostream>
using namespace std;
#include <unordered_set>
#include <unordered_map>
void TestBucketOperation()
{
unordered_map<string, int> m1 = { {"abc",1},{"awb",2},{"ccd",3},{"awd",4} };
cout << m1.bucket_count() << endl;
cout << m1.bucket_size(2) << endl;
cout << m1.bucket("abc") << endl;
}
int main()
{
TestBucketOperation();
return 0;
}

四:unordered_set和set的使用差异
- unordered_set和set的第一个差异是对key的要求不同,set要求Key支持小于比较,而unordered_set要求Key支持转成整形且支持等于比较,要理解unordered_set的这个两点要求得后续结合哈希表底层实现才能真正理解,也就是说这本质是哈希表的要求。
- unordered_set和set的第二个差异是迭代器的差异,set的iterator是双向迭代器,unordered_set是单向迭代器,其次set底层是红黑树,红黑树是二叉搜索树,走中序遍历是有序的,所以set迭代器的遍历是有序+去重 .而unordered_set底层是哈希表,迭代器遍历是无序+去重。
- unordered_set和set的第三个差异是性能的差异,整体而言大多数场景下,unordered_set的增删查改更快⼀些,因为 红黑树增删查改效率是O (logN) ,而 哈希表增删查平均效率是O(1) .
cpp
#include <iostream>
using namespace std;
#include <unordered_set>
#include <unordered_map>
#include <set>
void Test()
{
const size_t N = 1000000;
unordered_set<int> us;
set<int> s;
vector<int> v;
v.reserve(N);
srand(time(0));
for (size_t i = 0; i < N; ++i)
{
//v.push_back(rand()); // N⽐较⼤时,重复值⽐较多
v.push_back(rand() + i); // 重复值相对少
//v.push_back(i); // 没有重复,有序
}
size_t begin1 = clock();
for (auto e : v)
{
s.insert(e);
}
size_t end1 = clock();
cout << "set insert:" << end1 - begin1 << endl;
size_t begin2 = clock();
us.reserve(N);
for (auto e : v)
{
us.insert(e);
}
size_t end2 = clock();
cout << "unordered_set insert:" << end2 - begin2 << endl;
int m1 = 0;
size_t begin3 = clock();
for (auto e : v)
{
auto ret = s.find(e);
if (ret != s.end())
{
++m1;
}
}
size_t end3 = clock();
cout << "set find:" << end3 - begin3 << "->" << m1 << endl;
int m2 = 0;
size_t begin4 = clock();
for (auto e : v)
{
auto ret = us.find(e);
if (ret != us.end())
{
++m2;
}
}
size_t end4 = clock();
cout << "unorered_set find:" << end4 - begin4 << "->" << m2 << endl;
cout << "插入数据个数:" << s.size() << endl;
cout << "插入数据个数:" << us.size() << endl << endl;
size_t begin5 = clock();
for (auto e : v)
{
s.erase(e);
}
size_t end5 = clock();
cout << "set erase:" << end5 - begin5 << endl;
size_t begin6 = clock();
for (auto e : v)
{
us.erase(e);
}
size_t end6 = clock();
cout << "unordered_set erase:" << end6 - begin6 << endl << endl;
}
int main()
{
Test();
return 0;
}

五:unordered_map和map的使用差异
- unordered_map和map的第⼀个差异是对key的要求不同,map要求Key支持小于比较,而
unordered_map要求Key支持转成整形且支持等于比较,要理解unordered_map的这个两点要求得后续结合哈希表底层实现才能真正理解,也就是说这本质是哈希表的要求。 - unordered_map和map的第二个差异是迭代器的差异,map的iterator是双向迭代器,unordered_map是单向迭代器,其次map底层是红黑树,红黑树是二叉搜索树,走中序遍历是有序的 ,所以map迭代器遍历是Key有序 + 去重。而 unordered_map底层是哈希表,迭代器遍历是Key无序+去重.
- unordered_map和map的第三个差异是性能的差异,整体而言大多数数场景下unordered_map的增删查改更快⼀些,因为红黑树树增删查改效率是O ( logN ) ,而哈希表增删查平均效率是O (1)具体可以参看下⾯代码的演示的对比差异。
cpp
#include <iostream>
using namespace std;
#include <unordered_set>
#include <unordered_map>
#include <map>
#include <set>
void Test()
{
const size_t N = 1000000;
unordered_map<int, int> um;
map<int, int> m;
vector<int> v;
v.reserve(N);
srand(time(0));
for (size_t i = 0; i < N; ++i)
{
//v.push_back(rand()); // N比较大时,重复值比较多
v.push_back(rand() + i); // 重复值相对少
//v.push_back(i); // 没有重复,有序
}
size_t begin1 = clock();
for (auto e : v)
{
m.insert({e,e});
}
size_t end1 = clock();
cout << "map insert:" << end1 - begin1 << endl;
size_t begin2 = clock();
um.reserve(N);
for (auto e : v)
{
um.insert({e,e});
}
size_t end2 = clock();
cout << "unordered_map insert:" << end2 - begin2 << endl;
int m1 = 0;
size_t begin3 = clock();
for (auto e : v)
{
auto ret = m.find(e);
if (ret != m.end())
{
++m1;
}
}
size_t end3 = clock();
cout << "set find:" << end3 - begin3 << "->" << m1 << endl;
int m2 = 0;
size_t begin4 = clock();
for (auto e : v)
{
auto ret = um.find(e);
if (ret != um.end())
{
++m2;
}
}
size_t end4 = clock();
cout << "unorered_set find:" << end4 - begin4 << "->" << m2 << endl;
cout << "插入数据个数:" << m.size() << endl;
cout << "插入数据个数:" << um.size() << endl << endl;
size_t begin5 = clock();
for (auto e : v)
{
m.erase(e);
}
size_t end5 = clock();
cout << "map erase:" << end5 - begin5 << endl;
size_t begin6 = clock();
for (auto e : v)
{
um.erase(e);
}
size_t end6 = clock();
cout << "unordered_map erase:" << end6 - begin6 << endl << endl;
}
int main()
{
Test();
return 0;
}

