目录

🔥个人主页:************************************************************************************************************************************************************************************************************************************************************@草莓熊Lotso的个人主页****************************************************************************************************************************************************************************************************************************************************************
🎬作者简介:C++研发方向学习者
📖个人专栏:************************************************************************************************************************************************************************************************************************************************************《C语言》****************************************************************************************************************************************************************************************************************************************************************
⭐️人生格言:生活是默默的坚持,毅力是永久的享受。
一.翻译环境和运行环境
--在ANSI C的任何一种实现中,存在两个不同的环境:
- 翻译环境,在这个环境中源代码被转换为可执行的机器指令(二进制指令)。
- 执行环境,它用于实际执行代码。

二.翻译环境
--那么我们翻译环境是怎么把源代码转换为可执行的机器指令的呢?这里我们就得详细的了解一下翻译环境所做的事。
翻译环境是由编译 和链接 两个大的过程组成,而编译又可以分解成:预处理(预编译),编译,汇编这三个过程。

⼀个C语言的项目中可能有多个 .c 文件⼀起构建,那多个 .c 文 件如何生成可执行程序呢?
- 多个.c文件单独经过编译器,编译处理生成对应的目标文件。
- 注:在Windows环境下的目标文件的后缀是 .obj ,Linux环境下目标文件的后缀是 .o
- 多个目标文件和链接库⼀起经过链接器处理生成最终的可执行程序。
- 链接库是指运行时库(它是支持程序运行的基本函数集合)或者第三方库。
我们再把编译器展开为3个过程看看(以gcc为例),如下图:

2.1--预处理(预编译)
--在预处理阶段,源文件和头文件会被处理成为.i为后缀的文件。如果我们想要在gcc环境下进行观察对test.c文件预处理后的.i文件,命名如下:
1. gcc -E test.c -o test.i
预处理阶段主要处理那些源文件中#开始的预编译指令。比如:#include,#define,处理的规则如下所示:
- 将所有的 #define 删除,并展开所有的宏定义。
- 处理所有的条件编译指令,如: #if、#ifdef、#elif、#else、#endif 。
- 处理#include 预编译指令,将包含的头文件的内容插入到该预编译指令的位置。这个过程是递归进行的,也就是说被包含的头文件也可能包含其他文件。
- 删除所有的注释
- 添加行号和文件名标识,方便后续编译器生成调试信息等。
- 保留所有的 #pragma 的编译器指令,编译器后续会使用。
经过预处理后的 .i 文件中不再包含宏定义,因为宏已经被展开。并且包含的头文件都被插入到 .i 文件中。所以当我们无法知道宏定义或者头文件是否包含正确的时候,可以查看预处理后的 .i 文件来确认。
这里先简单的介绍一下,后面会更新预处理详解来更加深入的分享预处理的相关知识。
2.2--编译
--编译过程就是预处理后的文件进行一系列的:词法分析,语法分析,语义分析及优化,生成相应汇编代码文件。
编译过程的命令如下:
1. gcc -S test.i -o test.s
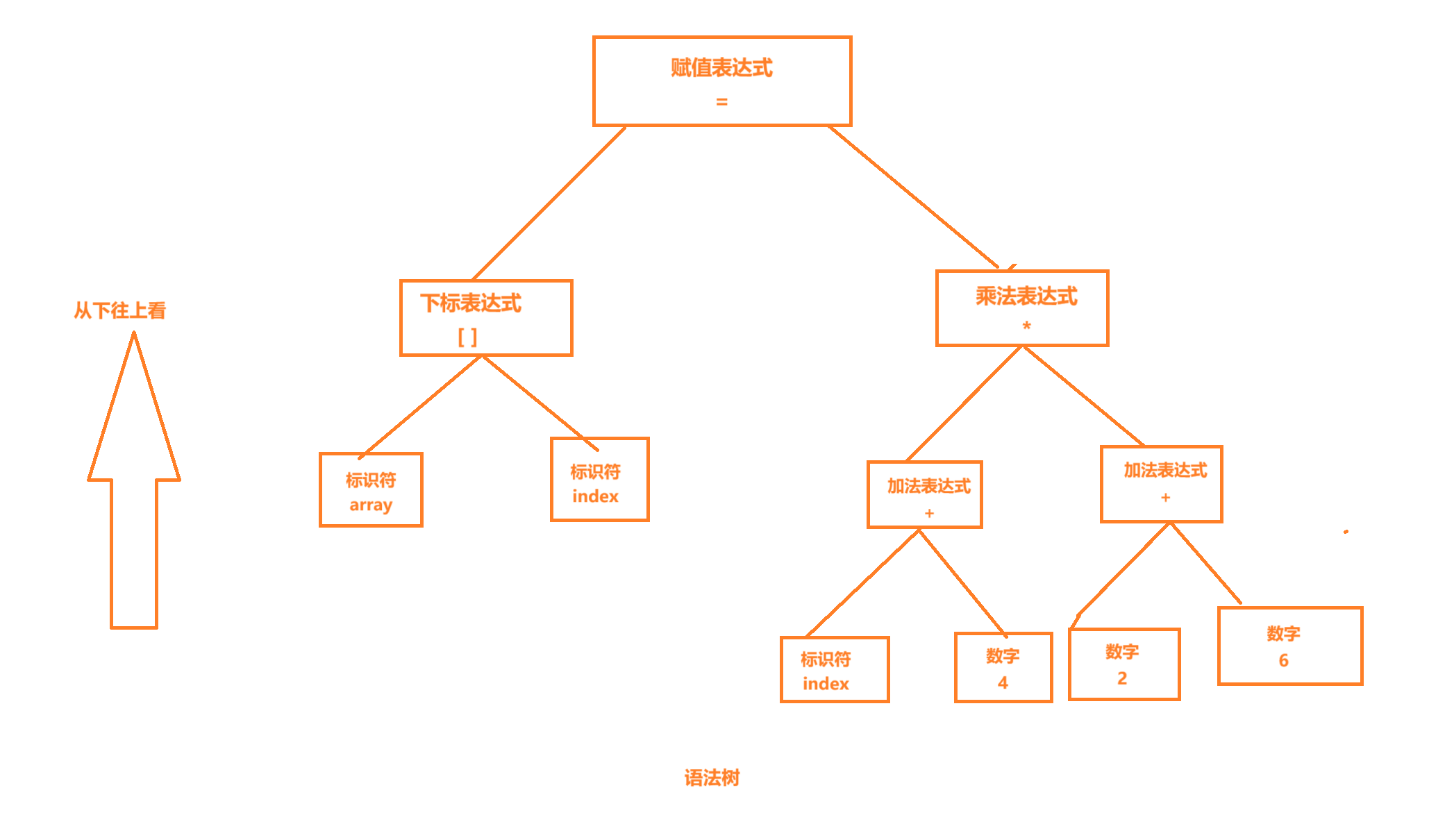
对下面代码进行编译的时候,会怎么做呢?假设有下面的代码:
- array[index] = (index+4)*(2+6);
2.2.1--词法分析
--将源代码程序被输入扫描器,扫描器的任务就是简单的进行词法分析,把代码中的字符分割成一系列的记号(关键字,标识符,自变量,特殊字符等)。
上面的代码进行词法分析后得到了如下16个记号:
|--------|--------|
| 记号 | 类型 |
| array | 标识符 |
| [ | 左方括号 |
| index | 标识符 |
| ] | 右方括号 |
| = | 赋值 |
| ( | 左圆括号 |
| index | 标识符 |
| + | 加号 |
| 4 | 数字 |
| ) | 右圆括号 |
| * | 乘法 |
| ( | 左圆括号 |
| 2 | 数字 |
| + | 加号 |
| 6 | 数字 |
| ) | 右圆括号 |
2.2.2--语法分析
接下来语法分析器 将会对扫描产生的记号进行语法分析,从而产生语法树。这些语法树是以表达式为节点的树。

2.2.3--语义分析
由 语义分析器来完成语义分析,即对表达式的语法层面分析。编译器所能做的分析是语义的静态分析。静态语义分析通常包括声明和类型的匹配,类型的转换等。这个阶段会报告错误的语法信息。

2.3--汇编
汇编器是将汇编代码转变成机器可执行的指令(2进制的指令),每⼀个汇编语句几乎都对应⼀条机器指令。就是根据汇编指令和机器指令的对照表一一的进行翻译,也不做指令优化。
汇编的命令如下:
- gcc -c test.s -o test.o
2.4--链接
- 链接是⼀个复杂的过程,链接的时候需要把⼀堆文件链接在⼀起才生成可执行程序。
- 链接过程主要包括:地址和空间分配,符号决议和重定位等这些步骤。
- 链接解决的是⼀个项目中多文件、多模块之间互相调用的问题。
比如:
在⼀个C的项目中有2个.c文件( test.c 和 add.c ),代码和图示如下:
test.c:
cpp
#define _CRT_SECURE_NO_WARNINGS
#include<stdio.h>
//声明外部符号的
extern int g_val;
extern int Add(int, int);
int main()
{
int a = 10;
int b = 20;
int c = Add(a, b);
printf("c = %d\n", c);
printf("g_val = %d\n", g_val);
return 0;
}
add.c:
cpp
#define _CRT_SECURE_NO_WARNINGS
int g_val = 2025;//全局变量
int Add(int x, int y) //函数
{
return x + y;
}
运行结果:

编译过程图示解析:

我们来思考两个问题:
- 我们能不能把add.c里的代码全部注释掉?
- 我们能不能只吧add.c里的Add改成ADD或者add?
答案是都不可以,无论是上述那种情况,最后都会发生编译错误。

三.运行环境
- 程序必须载入内存中。在有操作系统的环境中:⼀般这个由操作系统完成。在独立的环境中,程序 的载⼊必须由手工安排,也可能是通过可执行代码置入只读内存来完成。
- 程序的执行开始。接着便调用main函数。
- 开始执行程序代码。这个时候程序将使用一个运行时堆栈(stack),存储函数的局部变量和返回 地址。程序同时也可以使用静态(static)内存,存储于静态内存中的变量在程序的整个执行过程 ⼀直保留他们的值。
- 终止程序。正常终止main函数;也有可能是意外终止。
往期回顾:
【通关文件操作(上)】--文件的意义和概念,二进制文件和文本文件,文件的打开和关闭,文件的顺序读写
【通关文件操作(下)】--文件的顺序读写(续),sprintf和sscanf函数,文件的随机读写,文件缓冲区,更新文件
结语:本篇文章就到此结束了,继前面一篇文章后,在此篇文章中给大家分享了编译与链接中的翻译环境和运行环境,预处理,编译,汇编,链接等知识点,后续会继续分享预处理的详解,如果文章对你有帮助的话,欢迎评论,点赞,收藏加关注,感谢大家的支持。