排序
1. 排序的概念及其应用
1.1 排序的概念
排序:所谓排序,就是使一串记录,按照其中的某个或某些关键字的大小,递增或递减的排列起来的操作。
稳定性:假定在待排序的记录序列中,存在多个具有相同的关键字的记录,若经过排序,这些记录的相对次序保持不变,即在原序列中,r[i]=r[j],且r[i]在r[j]之前,而在排序后的序列中,r[i]仍在r[j]之前,则称这种排序算法是稳定的;否则称为不稳定的。
内部排序:数据元素全部放在内存中的排序。
外部排序:数据元素太多不能同时放在内存中,根据排序过程的要求不能在内外存之间移动数据的排序。
1.2 常见的排序算法

2. 常见排序算法的实现
在下面的算法中会频繁使用到比较和交换,这里把这两个功能实现以下,下面直接调用。
c
// 设置一个比较函数,调整升序降序时只需要修改这个函数即可
bool Com(int a, int b)
{
return a < b;// <为升序,>为降序
}
// 交换函数
void Swap(int* a, int* b)
{
int tmp = *a;
*a = *b;
*b = tmp;
}
2.1 插入排序
2.1.1 基本思想
思想:把待排序的记录按其关键码值的大小逐个插入到一个已经排好序的有序序列中,直到所有的记录插入完为止,得到一个新的有序序列。
类似于打扑克牌时,码牌的过程。

2.1.2 直接插入排序
当插入第i(i>=1)个元素时,前面的array[0],array[1],...,array[i-1]已经排好序,此时用array[i]的排序码与array[i-1],array[i-2],...的排序码顺序进行比较,找到插入位置即将array[i]插入,原来位置上的元素顺序后移。
c
// 插入排序
void InsertSort(int* a, int n)
{
for (int i = 1; i < n; i++)
{
int tmp = a[i];
int pos = i - 1;
while (pos >= 0)
if (!Com(a[pos], tmp))
a[pos + 1] = a[pos--];
else
break;
a[pos + 1] = tmp;
}
}
直接插入排序的特性总结:
-
元素集合越接近有序,直接插入排序算法的时间效率越高
-
时间复杂度: O ( N 2 ) O(N^2) O(N2)
-
空间复杂度: O ( 1 ) O(1) O(1)
-
稳定性:稳定
2.1.3 希尔排序(缩小增量排序)
希尔排序法又称缩小增量法。希尔排序法的基本思想是:先选定一个整数gap,把待排序文件中所有记录分成若干个组,所有距离相同的记录分在同一组内,并对每一组内的记录进行排序。然后减小gap,我们这里使gap=gap/3+1(缩小gap时,必须保证最后的gap为1),重复上述分组和排序的工作。当gap=1时,所有记录在统一组内排好序。
c
// 希尔排序
void ShellSort(int* a, int n)
{
int gap = n;
while (gap > 1)
{
gap = gap / 3 + 1;
// 对每个分组进行直接插入排序
for (int i = gap; i < n; i++)
{
int tmp = a[i];
int pos = i - gap;
while (pos >= 0)
if (!Com(a[pos], tmp))
{
a[pos + gap] = a[pos];
pos -= gap;
}
else
break;
a[pos + gap] = tmp;
}
}
}
希尔排序的特性总结:
-
希尔排序是对直接插入排序的优化。
-
当gap > 1时都是预排序,目的是让数组更接近于有序。当gap == 1时,数组已经接近有序的了,这样就会很快。这样整体而言,可以达到优化的效果。
-
希尔排序的时间复杂度不好计算,因为gap的取值方法很多,导致很难去计算,因此在好些书中给出的希尔排序的时间复杂度都不固定。
数据结构(C语言版)》--- 严蔚敏

《数据结构-用面相对象方法与C++描述》--- 殷人昆

我们这里的gap是按照Knuth提出的方式进行取值的,而且Knuth进行了大量的试验统计,我们暂时就按照: O ( N 1.25 ) − O ( 1.6 ∗ N 1.25 ) O(N^{1.25})-O(1.6*N^{1.25}) O(N1.25)−O(1.6∗N1.25)来算。
-
稳定性:不稳定
2.2选择排序
2.2.1 基本思想
每一次从待排序的数据元素中选出最小(或最大)的一个元素,存放在序列的起始位置,直到全部待排序的数据元素排完 。
2.2.2 直接选择排序
- 在元素集合array[i]--array[n-1]中选择关键码最大(小)的数据元素
- 若它不是这组元素中的最后一个(第一个)元素,则将它与这组元素中的最后一个(第一个)元素交换
- 在剩余的array[i]--array[n-2](array[i+1]--array[n-1])集合中,重复上述步骤,直到集合剩余1个元素
c
// 选择排序
void SelectSort(int* a, int n)
{
for (int i = n - 1; i > 0; i--)
{
int pos = i;
for (int j = 0; j < i; j++)
if (Com(a[pos], a[j]))
pos = j;
Swap(&a[i], &a[pos]);
}
}
优化
c
// 选择排序优化,两端同时进行排序
void SelectSort(int* a, int n)
{
int begin = 0;
int end = n - 1;
while (begin < end)
{
int mini = begin;
int maxi = end;
for (int i = begin; i <= end; i++)
{
if (Com(a[i], a[mini]))
mini = i;
if (Com(a[maxi], a[i]))
maxi = i;
}
Swap(&a[begin], &a[mini]);
if (maxi == begin)
maxi = mini;
Swap(&a[end], &a[maxi]);
begin++;
end--;
}
}
直接选择排序的特性总结:
-
直接选择排序思考非常好理解,但是效率不是很好。实际中很少使用
-
时间复杂度: O ( N 2 ) O(N^2) O(N2)
-
空间复杂度: O ( 1 ) O(1) O(1)
-
稳定性:不稳定
2.2.3 堆排序
利用堆这个数据结构进行排序,是选择排序的一种。它是通过堆来进行选择数据。需要注意的是排升序要建大堆,排降序建小堆。
(关于数据结构---堆,详见05-二叉树-CSDN博客)
c
// 堆---向下调整
void AdjustDwon(int* a, int n, int root)
{
int child = root * 2 + 1;
while (child < n)
{
if (child + 1 < n && Com(a[child], a[child + 1]))
child++;
if (!Com(a[root], a[child])) break;
Swap(&a[root], &a[child]);
root = child;
child = root * 2 + 1;
}
}
// 堆排序
void HeapSort(int* a, int n)
{
for (int i = n / 2; i >= 0; i--)
AdjustDwon(a, n, i);
for (int i = n - 1; i > 0; i--)
{
Swap(&a[0], &a[i]);
AdjustDwon(a, i, 0);
}
}
直接选择排序的特性总结:
-
堆排序使用堆来选数,效率就高了很多。
-
时间复杂度: O ( N ∗ l o g N ) O(N*logN) O(N∗logN)
-
空间复杂度: O ( 1 ) O(1) O(1)
-
稳定性:不稳定
2.3 交换排序
2.3.1 基本思想
所谓交换,就是根据序列中两个记录键值的比较结果来对换这两个记录在序列中的位置,交换排序的特点是:将键值较大的记录向序列的尾部移动,键值较小的记录向序列的前部移动。
2.3.2 冒泡排序
很基础的算法,这里不过多介绍。(详细介绍:012-C语言指针(2)-CSDN博客)
c
// 冒泡排序
void BubbleSort(int* a, int n)
{
for (int i = n - 1; i > 0; i--)
{
bool flag = true;
for (int j = 0; j < i; j++)
if (Com(a[j + 1], a[j]))
{
flag = false;
Swap(&a[j + 1], &a[j]);
}
if (flag) break;
}
}
冒泡排序的特性总结:
-
冒泡排序是一种非常容易理解的排序
-
时间复杂度: O ( N 2 ) O(N^2) O(N2)
-
空间复杂度: O ( 1 ) O(1) O(1)
-
稳定性:稳定
2.3.3 快速排序
快速排序是Hoare于1962年提出的一种二叉树结构的交换排序方法,其基本思想为:任取待排序元素序列中的某元素作为基准值,按照该排序码将待排序集合分割成两子序列,左子序列中所有元素均小于基准值,右子序列中所有元素均大于基准值,然后最左右子序列重复该过程,直到所有元素都排列在相应位置上为止。
c
// 假设按照升序对array数组中[left, right)区间中的元素进行排序
void QuickSort(int array[], int left, int right)
{
if (right - left <= 1)
return;
// 按照基准值对array数组的 [left, right)区间中的元素进行划分
int div = partion(array, left, right);
// 划分成功后以div为边界形成了左右两部分 [left, div) 和 [div+1, right)
// 递归排[left, div)
QuickSort(array, left, div);
// 递归排[div+1, right)
QuickSort(array, div + 1, right);
}
上述为快速排序递归实现的主框架,发现与二叉树前序遍历规则非常像,在写递归框架时可想想二叉树前序遍历规则即可快速写出来,后序只需分析如何按照基准值来对区间中数据进行划分的方式即可。
关于选择基准值:
为了提高效率,选择基准值时要尽量避免选择到最值,所以这里实现一个选择函数。
c
// 筛选key
int GetMidi(int* a, int begin, int end)
{
int midi = (end + begin) / 2;
if (a[begin] > a[end])
{
if (a[midi] > a[end])
{
if (a[begin] > a[midi])
return midi;
else
return begin;
}
else
return end;
}
else
{
if (a[begin] > a[midi])
return begin;
else
{
if (a[midi] > a[end])
return end;
else
return midi;
}
}
}
将区间按照基准值划分为左右两半部分的常见方式有三种(这里以升序序列为例):
-
hoare版本
对于一个待排序序列,选择其中任意一个值作为基准值key,把这个基准值拿出来,与序列中的第一个元素交换位置,剩余的序列中,使用两个指针,分别指向序列的头+1(因为现在第一个位置存放了基准值key)和尾(开区间),右指针一直--,直到碰到<key的值,左指针一直++,直到碰到>key的值然后停下,然后将左指针和右指针指向的值交换,再重复上述操作,直到两个指针相遇,此时两个指针都指向<=key的值(这里不做证明,注意上面指针移动的顺序),此时将基准值和这个值进行交换,序列就分成了两段。
cint PartSort1(int* a, int begin, int end)// 基础法 { int midi = GetMidi(a, begin, end);// 优化,排除最值做key,提升排序效率 Swap(&a[begin], &a[midi]); int keyi = begin; int left = begin; int right = end; while (left < right) { while (left < right && !Com(a[right], a[keyi])) right--; while (left < right && !Com(a[keyi], a[left])) left++; Swap(&a[left], &a[right]); } Swap(&a[keyi], &a[left]); return left; } -
挖坑法
对于一个待排序序列,选择一个基准值,将这个基准值和序列第一个值进行交换,然后将这个基准值key记录下来,将左指针和右指针分别指向第一个元素和最后一个元素,此时第一个元素的位置是一个"坑",因为这里的值已经被我们提取出来了,此时判断右指针指向的元素,只要该元素>=key,右指针--,直到碰见小于key的值,将这个值放到左指针指向的"坑",此时右指针指向一个"坑",判断左指针指向的元素,只要该元素<=key左指针++,直到碰见大于key的值,将该值放到右指针指向的"坑"中,反复上面过程,直到左右指针相遇,此时它们共同指向一个坑,将我们记录的基准值放到这个坑中即可。
cint PartSort2(int* a, int begin, int end)// 挖坑法 { int midi = GetMidi(a, begin, end);// 优化,排除最值做key,提升排序效率 Swap(&a[begin], &a[midi]); int key = a[begin]; int left = begin; int right = end; while (left < right) { while (right > left && !Com(a[right], key)) right--; a[left] = a[right]; while (right > left && !Com(key, a[left])) left++; a[right] = a[left]; } a[left] = key; return left; } -
前后指针版本
同样,对于一个待排序序列,选一个基准值key,放在第一个位置,此时我们需要两个指针prev和cur,分别指向第一个元素和第二个元素,cur一直++,直到碰到;小于key的元素,将这个元素和prev+1位置的元素交换位置,prev++,然后重复上述操作,直到cur碰到end,交换prev和begin位置(key)的元素,单趟排序结束,在这个过程中,(begin,prev]代表小于等于key的序列,(prev,cur)代表大于等于key的序列,[cur,end)代表待排序序列。
cint PartSort3(int* a, int begin, int end)// 双指针法 { int midi = GetMidi(a, begin, end);// 优化,排除最值做key,提升排序效率 Swap(&a[begin], &a[midi]); int keyi = begin; int cur = begin + 1; int prev = begin; while (cur <= end) { if (Com(a[cur], a[keyi]) && ++prev != cur) Swap(&a[prev], &a[cur]); cur++; } Swap(&a[keyi], &a[prev]); return prev; }
快速排序主体
c
// 快速排序 - 递归实现
void QuickSort(int* a, int begin, int end)
{
if (begin >= end)
return;
// 当待排序序列较小时,可以直接使用插入排序,可以有效减少递归的深度。当然不加也是可以的。
if (end - begin + 1 <= 10)// 小区间优化,减少递归深度,防止栈溢出
InsertSort(a + begin, end - begin + 1);
else
{
//三种方法实现单趟排序,此处任选一种单趟排序即可
//int keyi = PartSort1(a, begin, end);//常规
//int keyi = PartSort2(a, begin, end);//挖坑
int keyi = PartSort3(a, begin, end);//双指针
QuickSort(a, begin, keyi - 1);
QuickSort(a, keyi + 1, end);
}
}
上面实现的是递归的快速排序,我们还可以使用迭代的方法来实现,但这需要借助栈的数据结构(关于栈,参考:04-栈和队列-CSDN博客,在下面的实现中,使用这篇文章中实现的栈的接口)。
c
// 快速排序 - 非递归实现(用栈的数据结构实现)
void QuickSortNonR(int* a, int begin, int end)
{
Stack ST;
StackInit(&ST);
StackPush(&ST, end);
StackPush(&ST, begin);
while (!StackEmpty(&ST))
{
int left = StackTop(&ST);
StackPop(&ST);
int right = StackTop(&ST);
StackPop(&ST);
//进行单趟排序,任选一种即可
//int keyi = PartSort1(a, left, right);//常规
//int keyi = PartSort2(a, left, right);//挖坑
int keyi = PartSort3(a, left, right);//双指针
if (right > keyi + 1)
{
StackPush(&ST, right);
StackPush(&ST, keyi + 1);
}
if (left < keyi - 1)
{
StackPush(&ST, keyi - 1);
StackPush(&ST, left);
}
}
StackDestroy(&ST);
}
快速排序的特性总结:
- 快速排序整体的综合性能和使用场景都是比较好的,所以才敢叫快速排序
- 时间复杂度: O ( N ∗ l o g N ) O(N*logN) O(N∗logN)
- 空间复杂度: O ( l o g N ) O(logN) O(logN)
- 稳定性:不稳定
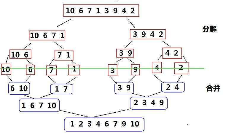
2.4 归并排序
2.4.1 基本思想
归并排序(MERGE-SORT)是建立在归并操作上的一种有效的排序算法,该算法是采用分治法(Divide and Conquer)的一个非常典型的应用。将已有序的子序列合并,得到完全有序的序列;即先使每个子序列有序,再使子序列段间有序。若将两个有序表合并成一个有序表,称为二路归并。 归并排序核心步骤:

2.4.2 具体实现
递归实现
c
void _MergeSort(int* a, int begin, int end, int* tmp)
{
if (begin >= end)
return;
int midi = (end + begin) / 2;
_MergeSort(a, begin, midi, tmp);
_MergeSort(a, midi + 1, end, tmp);
int begin1 = begin;
int begin2 = midi + 1;
int i = begin;
while (i <= end)
{
if (Com(a[begin1], a[begin2]))
{
tmp[i] = a[begin1];
begin1++;
}
else
{
tmp[i] = a[begin2];
begin2++;
}
i++;
if (begin1 > midi || begin2 > end)
break;
}
if (begin1 > midi)
while (i <= end)
tmp[i++] = a[begin2++];
else
while (i <= end)
tmp[i++] = a[begin1++];
memcpy(a + begin, tmp + begin, sizeof(int) * (end - begin + 1));
}
// 归并排序 - 递归实现
void MergeSort(int* a, int n)
{
int* tmp = (int*)malloc(sizeof(int) * n);
if (tmp == NULL)
{
perror("malloc error");
exit(-1);
}
_MergeSort(a, 0, n - 1, tmp);
free(tmp);
}
迭代实现
c
// 归并排序 - 非递归实现
void MergeSortNonR(int* a, int n)
{
int* tmp = (int*)malloc(sizeof(int) * n);
if (tmp == NULL)
{
perror("malloc error");
exit(-1);
}
int gap = 1;
while (gap < n)
{
for (int i = 0; i < n; i += 2 * gap)
{
int begin1 = i, end1 = i + gap - 1;
int begin2 = i + gap, end2 = i + 2 * gap - 1;
if (end1 >= n || begin2 >= n)
break;
if (end2 >= n)
end2 = n - 1;
int j = begin1;
while (j <= end2)
{
if (Com(a[begin2], a[begin1]))
tmp[j++] = a[begin1++];
else
tmp[j++] = a[begin2++];
if (begin1 > end1 || begin2 > end2)
break;
}
while (begin1 <= end1)
tmp[j++] = a[begin1++];
while (begin2 <= end2)
tmp[j++] = a[begin2++];
memcpy(a + i, tmp + i, sizeof(int) * (end2 - i + 1));
}
gap *= 2;
}
}
归并排序的特性总结:
-
归并的缺点在于需要O(N)的空间复杂度,归并排序的思考更多的是解决在磁盘中的外排序问题。
-
时间复杂度: O ( N ∗ l o g N ) O(N*logN) O(N∗logN)
-
空间复杂度: O ( N ) O(N) O(N)
-
稳定性:稳定
2.5 非比较排序(计数排序)
2.5.1 基本思想
计数排序又称为鸽巢原理,是对哈希直接定址法的变形应用。 操作步骤:
-
统计相同元素出现次数
-
根据统计的结果将序列回收到原来的序列中

2.5.2 具体实现
c
// 计数排序 - 效率奇高,适用于数据范围较小时
void CountSort(int* a, int n)
{
int max = a[0];
int min = a[0];
for (int i = 0; i < n; i++)
{
if (a[i] > max)
max = a[i];
if (a[i] < min)
min = a[i];
}
int* count = (int*)calloc(max - min + 1, sizeof(int));
if (count == NULL)
{
perror("calloc error");
exit(-1);
}
for (int i = 0; i < n; i++)
count[a[i] - min]++;
int i = 0;
int j = 0;
while (i <= max - min)
{
if (count[i])
{
a[j++] = i + min;
count[i]--;
}
else
i++;
}
free(count);
}
计数排序的特性总结:
-
计数排序在数据范围集中时,效率很高,但是适用范围及场景有限。
-
时间复杂度: O ( M A X ( N , 范围 ) ) O(MAX(N,范围)) O(MAX(N,范围))
-
空间复杂度: O ( 范围 ) O(范围) O(范围)
-
稳定性:稳定
3. 排序算法复杂度及稳定性分析

