Rust 自 2010 年首次发布以来,凭借 "内存安全而不牺牲性能" 的核心优势,已从一门小众系统语言成长为横跨系统开发、Web 服务、嵌入式设备、AI 推理等多领域的 "全栈语言"。其独特的所有权系统、零成本抽象和并发安全特性,正在重新定义开发者对 "安全" 与 "性能" 的认知。本文将深入探索 Rust 在各领域的突破性应用,通过代码实例、流程图、对比分析和实践指南,展示如何用 Rust 解锁开发新可能。
一、Rust 核心优势:为何它能颠覆传统开发范式?
Rust 的崛起并非偶然,其设计哲学直指传统编程语言的痛点。理解这些核心优势,是掌握 Rust 开发新可能的基础。
1.1 内存安全:无需 GC 的 "零漏洞" 保障
传统系统语言(如 C/C++)的内存安全问题(缓冲区溢出、悬垂指针等)是 70% 以上安全漏洞的根源,而 Java、Python 等语言依赖垃圾回收(GC)保障安全,却牺牲了性能和实时性。
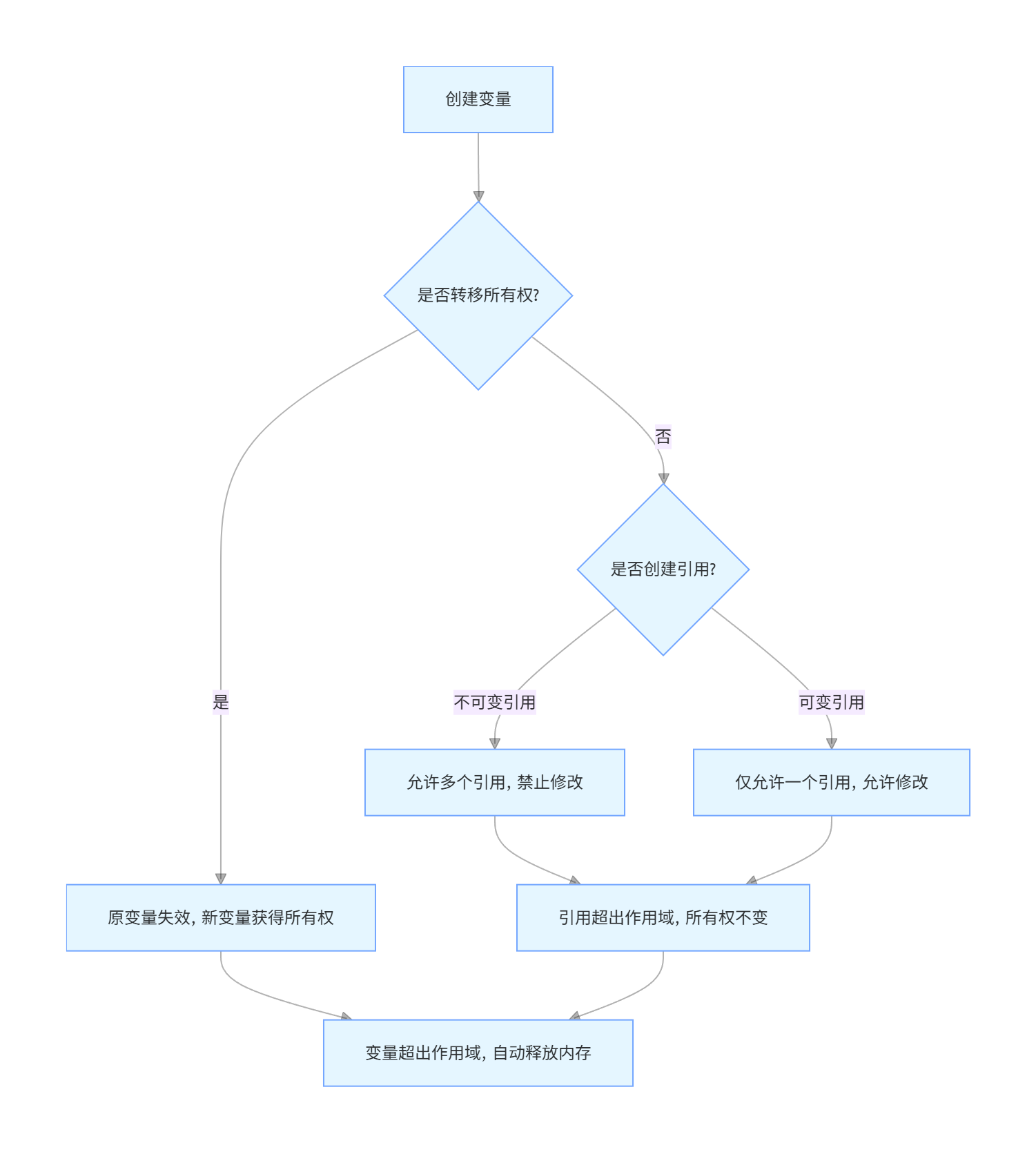
Rust 的所有权系统通过编译期检查实现内存安全,无需运行时开销:
- 所有权规则:每个值有且仅有一个所有者,离开作用域自动释放
- 借用规则:同一时间要么有多个不可变借用,要么有一个可变借用
- 生命周期:编译器自动推断引用的有效范围,避免悬垂引用
代码示例:所有权与借用的编译期安全检查
rust
fn main() {
// 字符串 s 拥有其数据的所有权
let s = String::from("hello");
// 传递所有权(s 此后失效)
let s2 = s;
// println!("{}", s); // 编译错误:s 已失去所有权
// 不可变借用(只读访问)
let s3 = String::from("world");
let r1 = &s3;
let r2 = &s3; // 允许多个不可变借用
println!("{} {}", r1, r2);
// 可变借用(独占修改权)
let mut s4 = String::from("rust");
let r3 = &mut s4;
// let r4 = &mut s4; // 编译错误:同一时间只能有一个可变借用
r3.push_str(" is safe");
println!("{}", r3);
}
mermaid 流程图:Rust 所有权检查流程
graph TD
A[创建变量] --> B{是否转移所有权?};
B -->|是| C[原变量失效, 新变量获得所有权];
B -->|否| D{是否创建引用?};
D -->|不可变引用| E[允许多个引用, 禁止修改];
D -->|可变引用| F[仅允许一个引用, 允许修改];
E & F --> G[引用超出作用域, 所有权不变];
C & G --> H[变量超出作用域, 自动释放内存];

1.2 并发安全:天生避免数据竞争
多线程开发中,数据竞争(多个线程同时读写共享数据)是最难调试的问题之一。Rust 通过类型系统在编译期杜绝数据竞争:
Sendtrait:标记类型可安全跨线程转移所有权Synctrait:标记类型可安全跨线程共享(即&T是Send)- 无锁数据结构(如
std::sync::Arc+Mutex)的类型安全封装
代码示例:安全的多线程数据共享
rust
use std::sync::{Arc, Mutex};
use std::thread;
fn main() {
// Arc 实现原子引用计数(线程安全的共享所有权)
// Mutex 确保同一时间只有一个线程访问数据
let counter = Arc::new(Mutex::new(0));
let mut handles = vec![];
for _ in 0..10 {
let counter = Arc::clone(&counter); // 克隆 Arc(增加引用计数)
let handle = thread::spawn(move || {
let mut num = counter.lock().unwrap(); // 获取锁(独占访问)
*num += 1;
});
handles.push(handle);
}
for handle in handles {
handle.join().unwrap();
}
println!("Result: {}", *counter.lock().unwrap()); // 输出 10(无数据竞争)
}
1.3 零成本抽象:性能与开发效率的平衡
Rust 的 "抽象" 不会带来额外运行时开销,这使其既能像 C 一样接近硬件,又能像 Python 一样写出简洁代码。例如:
- 泛型:编译期单态化,生成针对性代码(无虚函数开销)
- 迭代器:编译为高效循环(与手写 for 循环性能一致)
- 模式匹配:编译为跳转表(比 if-else 链更高效)
代码示例:迭代器的零成本抽象
rust
fn main() {
let numbers = vec![1, 2, 3, 4, 5];
// 迭代器链式调用(简洁易读)
let sum: i32 = numbers
.iter()
.filter(|&&x| x % 2 == 0) // 过滤偶数
.map(|&x| x * 2) // 翻倍
.sum(); // 求和
println!("Sum: {}", sum); // 输出 12(2*2 + 4*2)
}
// 编译后等价于:
// let mut sum = 0;
// for &x in numbers.iter() {
// if x % 2 == 0 {
// sum += x * 2;
// }
// }
二、系统开发:从内核模块到高性能工具
Rust 正在重塑系统开发的边界。凭借与硬件的紧密交互能力和内存安全保障,它已被用于开发操作系统内核、驱动程序和高性能工具。
2.1 操作系统内核开发:更安全的底层基石
传统内核开发依赖 C 语言,频繁面临内存漏洞风险。Rust 已被 Linux 内核、Windows 驱动框架和自研内核(如 Redox OS)采纳,显著降低漏洞率。
代码示例:简化的 Rust 内核打印功能
rust
// 内核级打印(直接操作 VGA 文本缓冲区)
const VGA_BUFFER: *mut u8 = 0xb8000 as _; // VGA 缓冲区地址(x86 实模式)
const SCREEN_WIDTH: usize = 80;
const SCREEN_HEIGHT: usize = 25;
pub struct VgaWriter {
column_position: usize,
color_code: u8,
buffer: &'static mut [[u8; 2]; SCREEN_HEIGHT * SCREEN_WIDTH],
}
impl VgaWriter {
// 初始化 VGA 写入器
pub fn new() -> Self {
Self {
column_position: 0,
color_code: 0x0f, // 白色文字 + 黑色背景
buffer: unsafe { &mut *(VGA_BUFFER as *mut [[u8; 2]; SCREEN_HEIGHT * SCREEN_WIDTH]) },
}
}
// 写入字符
pub fn write_char(&mut self, c: u8) {
match c {
b'\n' => self.new_line(), // 换行
c => {
if self.column_position >= SCREEN_WIDTH {
self.new_line();
}
let row = 0; // 简化:只写第一行
let idx = row * SCREEN_WIDTH + self.column_position;
self.buffer[idx] = [c, self.color_code]; // [字符, 颜色]
self.column_position += 1;
}
}
}
// 换行逻辑
fn new_line(&mut self) {
self.column_position = 0;
// 实际实现需滚动屏幕,此处简化
}
}
// 实现 fmt::Write trait,支持 println! 宏
use core::fmt;
impl fmt::Write for VgaWriter {
fn write_str(&mut self, s: &str) -> fmt::Result {
for c in s.bytes() {
self.write_char(c);
}
Ok(())
}
}
2.2 高性能命令行工具:替代 Python/Bash 的新选择
Rust 编写的命令行工具兼具 Python 的开发效率和 C 的运行速度。例如:
exa:替代ls(更丰富的功能和更快的速度)bat:替代cat(语法高亮和 Git 集成)ripgrep:替代grep(多线程搜索,速度提升 10x+)
代码示例:用 Rust 实现简易文件搜索工具
rust
use clap::Parser;
use walkdir::WalkDir;
use std::fs::File;
use std::io::{self, BufRead};
// 命令行参数解析(使用 clap 库)
#[derive(Parser, Debug)]
#[command(author, version, about, long_about = None)]
struct Args {
/// 搜索的目录
#[arg(default_value = ".")]
dir: String,
/// 目标关键词
pattern: String,
}
fn main() -> io::Result<()> {
let args = Args::parse();
// 遍历目录下的所有文件
for entry in WalkDir::new(&args.dir).into_iter().filter_map(|e| e.ok()) {
if entry.file_type().is_file() {
// 读取文件内容并搜索关键词
if let Ok(file) = File::open(entry.path()) {
for (line_num, line) in io::BufReader::new(file).lines().enumerate() {
let line = line?;
if line.contains(&args.pattern) {
println!(
"{}:{}: {}",
entry.path().display(),
line_num + 1,
line
);
}
}
}
}
}
Ok(())
}
使用方法:
bash
# 安装依赖
cargo add clap walkdir
# 编译运行(搜索当前目录下含 "rust" 的文件行)
cargo run -- --dir . rust
三、Web 开发:从后端服务到前端交互的全栈方案
Rust 正在 Web 领域快速渗透:后端可构建高性能服务,前端可通过 WebAssembly(Wasm)实现接近原生的交互体验。
3.1 后端服务:比 Go 更快,比 Node.js 更安全
Rust 的 Web 框架(如 Axum、Actix-web)凭借异步 runtime(Tokio)和内存安全,在高并发场景下表现优异:
- 吞吐量比 Node.js 高 2-5 倍
- 内存占用仅为 Java Spring 的 1/10
- 天然防御 SQL 注入、XSS 等 Web 攻击
代码示例:用 Axum 构建 RESTful API
rust
use axum::{
routing::{get, post},
http::StatusCode,
response::IntoResponse,
Json, Router,
};
use serde::{Deserialize, Serialize};
use std::net::SocketAddr;
// 定义数据模型
#[derive(Debug, Serialize, Deserialize)]
struct Todo {
id: u64,
title: String,
completed: bool,
}
// 内存存储(实际项目用数据库)
static mut TODOS: Vec<Todo> = vec![];
static mut NEXT_ID: u64 = 1;
// 获取所有 Todo
async fn get_todos() -> impl IntoResponse {
let todos = unsafe { TODOS.clone() }; // 简化:实际需用锁保护共享数据
Json(todos)
}
// 创建新 Todo
async fn create_todo(Json(todo): Json<Todo>) -> impl IntoResponse {
let mut new_todo = todo;
unsafe {
new_todo.id = NEXT_ID;
NEXT_ID += 1;
TODOS.push(new_todo.clone());
}
(StatusCode::CREATED, Json(new_todo))
}
#[tokio::main]
async fn main() {
// 路由配置
let app = Router::new()
.route("/todos", get(get_todos))
.route("/todos", post(create_todo));
// 启动服务
let addr = SocketAddr::from(([127, 0, 0, 1], 3000));
println!("Server running on http://{}", addr);
axum::Server::bind(&addr)
.serve(app.into_make_service())
.await
.unwrap();
}
测试 API:
bash
# 创建 Todo
curl -X POST http://localhost:3000/todos \
-H "Content-Type: application/json" \
-d '{"title":"Learn Rust Web","completed":false}'
# 获取所有 Todo
curl http://localhost:3000/todos
3.2 前端交互:WebAssembly 桥接 Rust 与 JavaScript
Rust 编译为 WebAssembly 后,可直接在浏览器中运行,解决 JavaScript 性能瓶颈(如图像处理、复杂计算)。
工作流程:
graph LR
A[Rust 代码] --> B[cargo build --target wasm32-unknown-unknown];
B --> C[生成 .wasm 二进制文件];
C --> D[通过 wasm-bindgen 生成 JS 绑定];
D --> E[浏览器/Node.js 调用 Rust 函数];

代码示例:Rust 与 JS 交互(计算斐波那契数列)
- Rust 部分(fib.rs):
rust
use wasm_bindgen::prelude::*;
// 标记为可被 JS 调用
#[wasm_bindgen]
pub fn fib(n: u32) -> u32 {
match n {
0 => 0,
1 => 1,
_ => fib(n - 1) + fib(n - 2),
}
}
// 从 JS 接收字符串并处理
#[wasm_bindgen]
pub fn process_string(s: &str) -> String {
s.to_uppercase()
}
- 配置 Cargo.toml:
toml
[package]
name = "wasm_demo"
version = "0.1.0"
[dependencies]
wasm-bindgen = "0.2"
- 编译与生成绑定:
bash
# 安装目标平台
rustup target add wasm32-unknown-unknown
# 安装构建工具
cargo install wasm-pack
# 构建(生成 pkg 目录,含 JS 绑定和 .wasm)
wasm-pack build --target web
- HTML/JS 调用:
html
预览
<!DOCTYPE html>
<script type="module">
// 导入 Rust 生成的模块
import init, { fib, process_string } from './pkg/wasm_demo.js';
async function run() {
await init(); // 初始化 Wasm
// 调用 Rust 函数
console.log('fib(10) =', fib(10)); // 输出 55
console.log('uppercase:', process_string('hello rust')); // 输出 "HELLO RUST"
}
run();
</script>
四、嵌入式开发:资源受限设备的安全首选
Rust 正在成为嵌入式开发的新标杆。其内存安全特性可避免嵌入式系统中常见的崩溃问题,同时零成本抽象适合资源受限设备(如 MCU、传感器)。
4.1 硬件交互:直接操作寄存器
Rust 可通过 volatile 操作和内存映射直接访问硬件寄存器,与 C 语言具有同等控制力。
代码示例:STM32 单片机点亮 LED(简化版)
rust
// 内存映射:STM32 的 GPIO 寄存器地址
const GPIOC_BASE: u32 = 0x40011000;
const GPIO_MODER: *mut u32 = (GPIOC_BASE + 0x00) as _; // 模式寄存器
const GPIO_ODR: *mut u32 = (GPIOC_BASE + 0x14) as _; // 输出数据寄存器
// LED 连接到 PC13 引脚
const LED_PIN: u32 = 13;
fn main() {
// 配置 PC13 为输出模式(MODER 寄存器:01 = 输出)
unsafe {
let moder = GPIO_MODER.read_volatile();
// 清除原有配置(2 位一组)
let moder = moder & !(0b11 << (LED_PIN * 2));
// 设置为输出模式
GPIO_MODER.write_volatile(moder | (0b01 << (LED_PIN * 2)));
}
// 循环闪烁 LED
loop {
// 点亮 LED(ODR 寄存器对应位设为 1)
unsafe { GPIO_ODR.write_volatile(1 << LED_PIN); }
delay(1_000_000);
// 熄灭 LED(对应位设为 0)
unsafe { GPIO_ODR.write_volatile(0); }
delay(1_000_000);
}
}
// 简单延时函数(依赖 CPU 频率)
fn delay(cycles: u32) {
for _ in 0..cycles {
core::hint::spin_loop(); // 防止编译器优化掉空循环
}
}
4.2 嵌入式框架:简化开发流程
Rust 社区已推出成熟的嵌入式框架,如 embedded-hal(硬件抽象层)、stm32f4xx-hal(STM32F4 系列驱动)等,大幅降低开发难度。
代码示例:使用 embedded-hal 读取传感器数据
rust
use embedded_hal::i2c::I2c;
use linux_embedded_hal::I2cdev; // 适用于开发板/模拟器
use sht3x::{self, Sht3x}; // SHT3x 温湿度传感器驱动
fn main() -> Result<(), Box<dyn std::error::Error>> {
// 初始化 I2C 总线(如 Raspberry Pi 的 /dev/i2c-1)
let i2c = I2cdev::new("/dev/i2c-1")?;
// 初始化传感器(I2C 地址 0x44)
let mut sensor = Sht3x::new(i2c, 0x44);
// 读取温湿度数据
let (temp, humidity) = sensor.read_measurement()?;
println!("Temperature: {:.2} °C", temp);
println!("Humidity: {:.2} %", humidity);
Ok(())
}
五、AI 与机器学习:高性能推理的新引擎
Rust 虽非 AI 训练的主流语言,但其在推理引擎开发和高性能计算中的潜力正被释放。
5.1 模型推理:比 Python 快 10-100 倍
通过 tch-rs(PyTorch Rust 绑定)或 tract(ONNX 推理引擎),Rust 可直接运行预训练模型,适合生产环境的低延迟推理。
代码示例:用 tch-rs 运行 ResNet-18 图像分类
rust
use tch::{nn, Device, Kind, Tensor};
use image::ImageBuffer;
fn main() -> Result<(), Box<dyn std::error::Error>> {
// 加载预训练的 ResNet-18 模型
let device = Device::Cpu; // 或 Device::Cuda(0) 启用 GPU
let mut vs = nn::VarStore::new(device);
let resnet = tch::vision::resnet::resnet18(&vs.root(), 1000, false);
vs.load("resnet18.ot")?; // 加载模型权重(需提前下载)
// 加载并预处理图像(224x224 RGB)
let img = image::open("cat.jpg")?
.resize(224, 224, image::imageops::FilterType::Triangle)
.to_rgb8();
// 转换为 Tensor(标准化:均值 [0.485, 0.456, 0.406], 标准差 [0.229, 0.224, 0.225])
let tensor = Tensor::from_slice(&img.as_raw()[..])
.view((1, 224, 224, 3))
.permute(&[0, 3, 1, 2]) // 转换为 (batch, channel, height, width)
.to_device(device)
.to_kind(Kind::Float)
.div(255.0)
.sub(&Tensor::from_slice(&[0.485, 0.456, 0.406]).view((1, 3, 1, 1)))
.div(&Tensor::from_slice(&[0.229, 0.224, 0.225]).view((1, 3, 1, 1)));
// 推理并获取 top-5 结果
let output = resnet.forward(&tensor);
let probabilities = output.softmax(-1, Kind::Float);
let (values, indices) = probabilities.topk(5, 1, true, true);
// 打印结果(需配合 ImageNet 标签文件)
let labels = include_str!("imagenet_labels.txt").split('\n').collect::<Vec<_>>();
for (i, (&val, &idx)) in values.iter::<f32>().zip(indices.iter::<i64>()).enumerate() {
println!("Top {}: {} ({:.2}%)", i+1, labels[idx as usize], val * 100.0);
}
Ok(())
}
5.2 高性能计算:并行加速矩阵运算
Rust 的 rayon 库提供简单的并行迭代器,可轻松加速机器学习中的矩阵运算和数据预处理。
代码示例:并行计算矩阵乘法
rust
use rayon::prelude::*;
// 矩阵类型:Vec<Vec<f64>>
type Matrix = Vec<Vec<f64>>;
// 串行矩阵乘法
fn multiply_serial(a: &Matrix, b: &Matrix) -> Matrix {
let n = a.len();
let mut result = vec![vec![0.0; n]; n];
for i in 0..n {
for j in 0..n {
for k in 0..n {
result[i][j] += a[i][k] * b[k][j];
}
}
}
result
}
// 并行矩阵乘法(行并行)
fn multiply_parallel(a: &Matrix, b: &Matrix) -> Matrix {
let n = a.len();
(0..n)
.into_par_iter() // 并行迭代行
.map(|i| {
let mut row = vec![0.0; n];
for j in 0..n {
for k in 0..n {
row[j] += a[i][k] * b[k][j];
}
}
row
})
.collect()
}
fn main() {
// 生成 100x100 随机矩阵
let a: Matrix = (0..100).map(|_| (0..100).map(|_| rand::random()).collect()).collect();
let b: Matrix = (0..100).map(|_| (0..100).map(|_| rand::random()).collect()).collect();
// 测试性能
let start = std::time::Instant::now();
let _ = multiply_serial(&a, &b);
println!("Serial: {:?}", start.elapsed());
let start = std::time::Instant::now();
let _ = multiply_parallel(&a, &b);
println!("Parallel: {:?}", start.elapsed()); // 多核 CPU 下快 3-8 倍
}
六、跨平台开发:一次编写,全平台运行
Rust 支持编译到 Windows、macOS、Linux、Android、iOS 等几乎所有平台,配合 Tauri 等框架,可构建轻量、安全的跨平台应用。
6.1 Tauri:替代 Electron 的轻量方案
Tauri 用 Rust 替代 Electron 中的 Node.js 作为后端,前端仍用 HTML/CSS/JS,优势在于:
- 安装包体积小(通常 < 10MB,Electron 多为 100MB+)
- 内存占用低(无 V8 引擎 overhead)
- 原生安全(Rust 隔离前端与系统 API)
Tauri 应用开发流程:
graph TD
A[创建项目] -->|cargo install tauri-cli| B[tauri init];
B --> C[编写前端界面];
C --> D[Rust 实现后端逻辑];
D --> E[定义前端-后端通信接口];
E --> F[tauri build 编译全平台安装包];
代码示例:Tauri 前后端通信
- Rust 后端(src-tauri/src/main.rs):
rust
use tauri::Manager;
#[tauri::command]
fn greet(name: &str) -> String {
format!("Hello, {}! From Rust", name)
}
fn main() {
tauri::Builder::default()
.invoke_handler(tauri::generate_handler![greet]) // 注册命令
.run(tauri::generate_context!())
.expect("error while running tauri application");
}
- 前端调用(src/App.js):
javascript
运行
import { invoke } from '@tauri-apps/api/tauri';
async function handleGreet() {
const name = document.getElementById('name-input').value;
const result = await invoke('greet', { name }); // 调用 Rust 命令
alert(result);
}
// HTML 中添加:
// <input id="name-input" />
// <button onclick="handleGreet()">Greet</button>
七、Rust 开发效率提升:工具与 Prompt 实践
Rust 虽以 "难学" 著称,但借助现代工具和 AI 辅助,可大幅降低学习成本。
7.1 必备开发工具
| 工具 | 功能 |
|---|---|
cargo |
构建系统与包管理器(类似 npm/maven) |
rustfmt |
代码格式化工具(保持风格一致) |
clippy |
静态分析工具(发现潜在问题) |
rust-analyzer |
IDE 插件(代码补全、重构) |
cargo-edit |
命令行编辑 Cargo.toml(如 cargo add serde) |
7.2 AI 辅助开发:Prompt 示例
利用 GPT 等工具加速 Rust 开发,以下是实用 Prompt:
- 代码优化:
plaintext
请优化这段 Rust 代码的性能,减少内存分配和克隆操作:
fn process_data(data: &[u8]) -> Vec<u8> {
let mut result = Vec::new();
for &byte in data {
let transformed = byte * 2;
result.push(transformed);
}
result
}
- 调试帮助:
plaintext
这段 Rust 代码编译报错,如何修复?
error[E0597]: `s` does not live long enough
--> src/main.rs:5:10
|
4 | let r = &s;
| -- borrow of `s` occurs here
5 | s = String::from("world");
| ^^^^^^^^^^^^^^^^^^^^^^^^ assignment to borrowed `s` occurs here
6 | println!("{}", r);
| - borrow later used here
fn main() {
let mut s = String::from("hello");
let r = &s;
s = String::from("world");
println!("{}", r);
}
- 最佳实践:
plaintext
在 Rust 中实现一个线程安全的计数器,需要支持多线程并发递增,应使用哪些标准库类型?请提供完整代码示例并解释原理。
八、Rust 生态与未来趋势
Rust 生态系统正以惊人速度增长,截至 2025 年:
- crates.io(Rust 包仓库)拥有超过 10 万个包
- 主要科技公司(Google、Microsoft、Amazon、Meta)均大规模采用
- 新增领域:区块链(Solana 链用 Rust 开发)、自动驾驶(安全关键系统)
未来趋势预测:
- WebAssembly 深度整合:浏览器原生支持更多 Rust 特性,前端性能瓶颈进一步突破
- AI 推理标准化:Rust 可能成为边缘设备 AI 推理的默认语言
- 操作系统普及:更多内核和驱动采用 Rust,降低安全漏洞
- 开发体验优化:编译器错误提示更友好,学习曲线变缓
结语:解锁 Rust 新可能,从现在开始
Rust 不仅是一门语言,更是一种全新的开发思维 ------ 在不妥协性能的前提下,将 "安全" 与 "可靠" 融入代码基因。无论是系统内核、Web 服务、嵌入式设备还是 AI 推理,Rust 都在重新定义各领域的开发标准。